100527 (590377), страница 6
Текст из файла (страница 6)
Обсяг власного капіталу - 2 307,466 млн. грн. (1 місце);
Обсяг статутного капіталу - 189,228 млн. євро (2 місце);
Обсяг кредитно-інвестиційного портфеля
16 763,230 млн. грн. (1 місце);
Обсяг поточних і строкових депозитів фізичних осіб
9 966,027 млн. грн. (1 місце);
Обсяг поточних і строкових депозитів юридичних осіб
4 016,333 млн. грн. (3 місце);
Обсяг балансового прибутку - 472,042 млн. грн. (1 місце);
Прибутковість статутного капіталу - 41,774% (11 місце);
Прибутковість активів балансу - 2,179% (6 місце);
Станом на 01.01.2007 року (за результатами 2006 року) АКБ „Приват-банк” закріпив позиції лідера і займає наступні рейтингові місця в банківській системі України [57] та відносні частки фінансів банківської системи України:
Обсяг валюти активів балансу - 32 680,0 млн. грн. (1 місце - 10,31%);
Обсяг власного капіталу - 4 0290,442 млн. грн. (1 місце - 9,49%);
Обсяг статутного капіталу - 312,971 млн. євро (2 місце);
Обсяг кредитно-інвестиційного портфеля
27 532,83 млн. грн. (1 місце - 10,9%);
Обсяг поточних і строкових депозитів фізичних осіб
14 735,393 млн. грн. (1 місце - 15,1%);
Обсяг поточних і строкових депозитів юридичних осіб
8 240,128 млн. грн. (1 місце - 9,534%);
Обсяг балансового прибутку - 471,775 млн. грн. (1 місце - 11,91%);
Прибутковість статутного капіталу - 22,66% (24 місце);
Прибутковість активів балансу - 1,444% (33 місце).
2.2 Оптимізація структури та чисельності персоналу АКБ “Приватбанк”
Структура та чисельність персоналу визначаються функціональною структурою банку. АКБ “Приватбанк" має всі 24 види ліцензій на здійснення наступних видів банківських операцій [58]:
а) На підставі банківської ліцензії банки мають право здійснювати такі банківські операції:
приймання вкладів (депозитів) від юридичних і фізичних осіб;
відкриття та ведення поточних рахунків клієнтів і банків-кореспондентів, у тому числі переказ грошових коштів з цих рахунків за допомогою платіжних інструментів та зарахування коштів на них;
розміщення залучених коштів від свого імені, на власних умовах та на власний ризик.
б) За наявності банківської ліцензії банки мають право без отримання письмового дозволу здійснювати такі операції та угоди:
надання гарантій і поручительств та інших зобов'язань від третіх осіб, які передбачають їх виконання у грошовій формі;
придбання права вимоги на виконання зобов'язань у грошовій формі за поставлені товари чи надані послуги, беручи на себе ризик виконання таких вимог та приймання платежів (факторинг);
лізинг;
послуги з відповідального зберігання та надання в оренду (майновий найм) сейфів для зберігання цінностей та документів;
випуск, купівлю, продаж і обслуговування чеків, векселів та інших оборотних платіжних інструментів;
випуск банківських платіжних карток і здійснення операцій з використанням цих карток;
надання консультаційних та інформаційних послуг щодо банківських операцій.
в) За наявності банківської ліцензії та за умови отримання письмового дозволу Національного банку банки мають право здійснювати такі операції:
1) операції з валютними цінностями:
а) неторговельні операції з валютними цінностями;
б) ведення рахунків клієнтів (резидентів та нерезидентів) в іноземній валюті та клієнтів-нерезидентів у грошовій одиниці України;
в) ведення кореспондентських рахунків банків (резидентів і нерезидентів) в іноземній валюті;
г) ведення кореспондентських рахунків банків (нерезидентів) у грошовій одиниці України;
ґ) відкриття кореспондентських рахунків в уповноважених банках України в іноземній валюті та здійснення операцій за ними;
д) відкриття кореспондентських рахунків у банках (нерезидентах) в іноземній валюті та здійснення операцій за ними;
е) залучення та розміщення іноземної валюти на валютному ринку України;
є) залучення та розміщення іноземної валюти на міжнародних ринках;
ж) операції з банківськими металами на валютному ринку України;
з) операції з банківськими металами на міжнародних ринках;
и) інші операції з валютними цінностями на міжнародних ринках;
2) емісію власних цінних паперів;
3) організацію купівлі та продажу цінних паперів за дорученням клієнтів;
4) здійснення операцій на ринку цінних паперів від свого імені (включаючи андеррайтинг);
5) здійснення інвестицій у статутні фонди та акції інших юридичних осіб;
6) здійснення випуску, обігу, погашення (розповсюдження) державної та іншої грошової лотереї;
7) перевезення валютних цінностей та інкасацію коштів;
8) операції за дорученням клієнтів або від свого імені:
а) з інструментами грошового ринку;
б) з інструментами, що базуються на обмінних курсах та відсотках;
в) фінансовими ф'ючерсами та опціонами;
9) довірче управління коштами та цінними паперами за договорами з юридичними та фізичними особами;
10) депозитарну діяльність і діяльність з ведення реєстрів власників іменних цінних паперів:
а). ПриватБанк надає послуги з ведення реєстрів власників іменних цінних паперів з 1994 року, першим в Україні отримав Ліцензію на реєстраторську діяльність №001-р Державної комісії з цінних паперів і фондового ринку
У даний час Реєстратор ПриватБанк є найбільшим оператором ринку реєстраторських послуг в Україні, обслуговуючи більше 1 300 емітентів і понад 800 тисяч власників ЦП
Реєстратор “Приватбанк" пропонує до послуг емітентів та власників ЦП унікальну мережу зареєстрованих підрозділів Реєстратора в Україні на базі філій та відділень АКБ “Приватбанк" по всій території України.
б). Відділ депозитарного обслуговування ПриватБанку:
це відособлений структурний підрозділ, який здійснює депозитарну діяльність зберігача цінних паперів на підставі ліцензії Державної комісії з цінних паперів та фондового ринку (далі - ДКЦПФР) серії АБ номер 113054 від 15.10.2004р.;
це сертифіковані ДКЦПФР спеціалісти з депозитарної діяльності, які мають досвід роботи на фондовому ринку України;
це весь спектр послуг зберігача цінних паперів:
а) Відкриття рахунків у цінних паперах резидентам і нерезидентам України, юридичним і фізичним особам;
б) Обслуговування обігу цінних паперів у Національній депозитарній системі України, незалежно від форми випуску та місцезнаходження клієнта;
в) Проведення угод з цінними паперами за принципом "постачання проти платежу";
г) Консалтингові та інформаційні послуги для учасників фондового ринку України.
В таблицях Г.1 - Г.6 Додатку Г наведені:
“Дерево" банківських послуг АКБ “Приватбанк" для клієнтів -юридичних осіб (спеціалізація працівників банку на обслуговуванні юросіб);
“Дерево" банківських послуг АКБ “Приватбанк" для клієнтів - банків (спеціалізація працівників банку на ринку обслуговування банків);
“Дерево" банківських послуг АКБ “Приватбанк" для клієнтів - приватних осіб (населення) (спеціалізація працівників банку на обслуговуванні фізосіб);
“Дерево" “електронних" банківських послуг АКБ “Приватбанк" для клієнтів - юридичних та приватних осіб (спеціалізація працівників банків на ринку електронних послуг);
Перелік стандартизованих послуг юридичним особам на “торгових площадках" - в безбалансових відділеннях АКБ “Приватбанк”;
Перелік стандартизованих послуг населенню на “торгових площадках" - в безбалансових відділеннях АКБ “Приватбанк”.
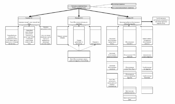
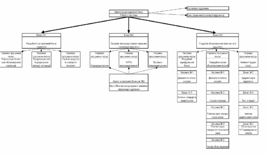
На основі наведених функцій служба кадрового менеджменту розробляє структури типових відділень банку - "торгових площадок" (рис.2.2) та координуючих регіональних відділень банку (рис.2.3).
Рис.2.1 Динаміка росту чисельності персоналу та зростання інфраструктурних елементів обслуговування клієнтів.
Рис.2.2 Структура бізнесів в відділенні АКБ “Приватбанк" за функціональними напрямками роботи з клієнтами
Рис.2.3 Структура організаційно - контрольних напрямків діяльності регіональних управлінь АКБ “Приватбанк”
2.3 Оцінка ефективності праці персоналу АКБ “Приватбанк"
Робота з персоналом у банках сполучена з визначеними складностями, такий персонал, як, наприклад, операціоністів, співробітників кас перерахування, досить складно мотивувати: їхні зарплати звичайно не високі, а пропоновані вимоги (точність, акуратність, уважність, клієнтоорієнтованість) серйозні. У зв'язку з цим у банках звичайно висока плинність кадрів. Висококваліфіковані фахівці банків вимагають до себе постійної уваги в зв'язку з високою затребуваністю на ринку праці і частим переманюванієм банками-конкурентами [52].
Система ключових показників ефективності персоналу в АКБ “Приват-банк” діє на основі детальних сіток KPI (Key Performance Indicator), перший блок яких характеризує структуру витрат на персонал. Це відношення повних господарських витрат до чисельності персоналу, відношення витрат на оплату праці до чисельності персоналу (середня заробітна плата), частка витрат на персонал у повних адміністративно-господарських витратах. Важливо також розуміти частку витрат на оплату праці в загальних витратах на персонал. Це більш глибокий показник, орієнтований, у першу чергу, на HR-менеджерів. Він показує відношення матеріального і нематеріального стимулювання. І якщо цей показник дорівнює, наприклад, 90%, то на розвиток системи навчання, добровільного медичного страхування, інші компенсації, конференції, тренінги і т.д. засобів просто не залишається.
Наскільки розвите навчання в організації, можна зрозуміти з процентного співвідношення витрат на навчання до витрат на оплату праці персоналу. Це непрямий показник витрат на кваліфікацію персоналу, що може варіюватися від 1 до 5%. У промисловості цей коефіцієнт рідко перевищує 1%, а в сфері IT він може доходити до 5%.
Частка витрат на підрозділи верхнього рівня головного офісу в сумарних витратах на персонал ГО характеризує відносну вартість персоналу. Використовуючи цей KPI, можна зрозуміти, який з підрозділів у мережі обходиться банку особливо дорого. Моніторинг динаміки цих показників дає можливість зрозуміти, за рахунок яких підрозділів відбувається приріст витрат.
Частка преміальних виплат у заробітній платі характеризує рівень матеріальних стимулів, але тут ситуація неоднозначна. З одного боку, рівень окладу повинний бути досить високий, щоб утримувати талановитих співробітників, що мають конкурентноздатну зарплату. З іншого боку, маючий досить високий оклад співробітник може "розслабитися", працюючи недостатньо ефективно.
Відношення вартості пільг до витрат на оплату праці характеризує політику непрямих виплат і допомагає зрозуміти, чи можна говорити про вибудовану систему соціального захисту співробітників.
Одним з показників ефективності банківського бізнесу може служити відношення річного прибутку до середньостатистичної чисельності персоналу банку. Відношення чистого операційного доходу до чисельності персоналу і до витрат на оплату праці дозволяє зрозуміти, скільки гривень доходу приносить кожна виплачена гривня зарплати. При правильному керуванні цей показник повинний постійно рости в динаміці.
Ще один близький до них, але в більшому ступені орієнтований на керування персоналом показник, - відношення чистого операційного доходу до витрат на персонал з урахуванням витрат на навчання і розвиток. Відношення активів, що приносять доход, до чисельності персоналу повинне враховуватися за винятком резервів і вкладень. Моніторинг цього KPI може виконуватися в тому числі і для пасивних підрозділів.
Важливий і ряд інших показників: чистий операційний доход на одного співробітника, відношення чистого операційного прибутку до повних витрат і відношення річного прибутку до повних адміністративно-господарських ресурсів.
Плинність, мобільність, заповнення вакансій - фактори загальновідомі. Сучасні HR-фахівці повинні виходити на інший рівень керування, де контролюються KPI, система яких "складається вручну", та повинна постійно удосконалюватися.
Основною задачею HR-служби повинна бути робота з основними економічними показниками компанії. Підбор і адміністрування являють собою допоміжні функції. У функції HR-менеджерів повинне входити не тільки скорочення поточного бюджету, але і його планування завчасно, що особливо важливо для банківської сфери.














