99902 (590280), страница 4
Текст из файла (страница 4)
При применении повременно-премиальной системы с использованием нормированных заданий заработок может состоять из трёх частей:
-
повременного заработка, который рассчитывается пропорционально отработанному времени, и доплат за профессиональное мастерство и условия (интенсивность) труда;
-
дополнительной оплаты за выполнение нормированных заданий, которая начисляется в процентах к повременной оплате по тарифу;
-
премии за снижение трудоёмкости изделий или работ.
Разновидностью повременно-премиальной системы является система оплаты труда по должностным окладам, которая применяется на предприятиях всех отраслей экономики. По этой системе оплачиваются работники, работа которых носит стабильный характер.
Вообще повременная система оплаты труда применяется в тех случаях, когда:
-
частая смена содержания и последовательности операций не позволяет установить индивидуальную норму выработки;
-
нет необходимости поощрять увеличение выпуска продукции или если оно может ухудшать качество изделий (услуг); имеет место жесткая регламентация затрат рабочего времени непосредственно техникой, технологией или организацией производства (автоматические и конвейерные линии, аппаратурные процессы и т.д.).
Распространение различных форм участия в доходах исходит из того, что даже самые совершенные системы индивидуальной или коллективной оплаты труда не всегда способны вызывать на предприятии желание быть сопричастным к стабильно высоким общим результатам деятельности. Справедливое, чёткое и понятное для всех разделение части доходов между “экономическими агентами” – собственником, администрацией, специалистами и работниками – всё больше становится основой не только должного социально-психологического климата, но и процветания любого предприятия (фирмы) [9].
Дополнительные выплаты из доходов зависят от множества обстоятельств, включая уровень затрат на производство и цен, конкурентные позиции и финансовую ситуацию предприятия и т.п. Их размеры определяются отдельным соглашением, которое заключается между соответствующими сторонами в рамках проведения коллективных переговоров на предприятии – как правило, при заключении тарифных соглашений.
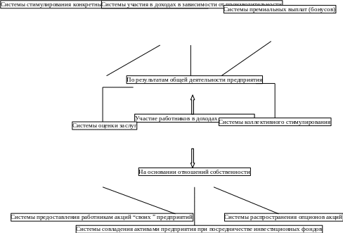
Системы участия в доходах дифференцируются в зависимости от показателей и способов мотивации (рис.1.2).
С
сиси
Рис. 1.2. Участие работников в доходах предприятия
Система оценки заслуг предусматривает оценку усилий и поведения работника по ряду факторов. Для каждого фактора определяется система баллов, и для расчётов оценки на разных уровнях устанавливаются соответствующие нормы. Периодически рассчитывается показатель деятельности работника, а итоговые результаты определяют соответствующий уровень дополнительного, сверх заработной платы, вознаграждения.
Системы стимулирования конкретных объёмов продукции, работ, объёмов продаж и т.д. наиболее успешно применяют в автономных структурах, с конечными результатами деятельности. Такие структуры наделяются собственным бюджетом, который пропорционален, например, объёму продаж продукции. Таким образом, персонал устанавливает для себя прямую связь между эффективностью труда предприятия на рынке, т.е. его процветанием, прибыльностью.
Системы распределения прибыли, обусловленной ростом производительности, проектируют таким образом, чтобы уменьшить удельные затраты путём поощрения более высокой производительности труда без увеличения постоянных затрат, связанных с увеличением трудоёмкости. Одна из наиболее известных и в то же время простых систем базируется на определении так называемого “общего коэффициента”. Последний рассчитывается как соотношение совокупных затрат на рабочую силу и объёма реализуемой продукции [9].
1.4 Методология проведения анализа фонда оплаты труда
Анализ использования фонда заработной платы производиться в двух направлениях: по видам выплат и в разрезе основных категорий персонала
Группировка затрат по элементам имела ограниченное применение в анализе и использовалась в основном для анализа динамики соотношений овеществленного и живого труда, определения потребности в производственных запасах, исчисления оборачиваемости отдельных видов нормируемых оборотных средств и других показателей. В соответствии с действующей в Украине системой налогов и сборов показатели затрат на производство и реализацию продукции в поэлементном разрезе приобрели первостепенное значение. Особое внимание налоговых органов и предприятий уделяется при этом элементу “Расходы на оплату труда”, который служит базой для исчисления ряда налогов, сборов и отчислений. В связи с этим возрастает значение анализа поэлементного разреза затрат на производство и реализацию продукции, позволяющего своевременно регулировать как формирование затрат по элементам, так и величину некоторых налогов, сборов и отчислений.
Рассмотрим характер влияния основных факторов, включенных в модель. Прежде всего, формирование расходов на оплату труда рабочих в наибольшей степени подвержено влиянию объема выпуска продукции (при сдельных формах оплаты труда) или отработанного времени (при повременной оплате труда). Оплата труда служащих производится по установленным должностным окладам, то есть напрямую не связана с объемом производства. Переменная часть расходов на оплату труда включает оплату по сдельным расценкам, прямой сдельщине, премиальной сдельщине, выплаты премий сдельщикам и повременщикам, так как последние осуществляются за достижение лучших количественных или качественных показателей по выпуску продукции, и часть отпускных, относящуюся к переменной оплате труда. Прежде всего, указанные виды оплаты зависят от объема выпущенной продукции. Чем он больше, тем больше оплаты начисляется рабочим. Третьим фактором, оказывающим влияние на переменную часть оплаты труда рабочих, является прямая оплата труда за единицу изделия, которая в свою очередь зависит от трудоемкости единицы изделия и часовой оплаты труда, изменяющихся под влиянием научно-технического прогресса и улучшения организации производства и труда [7]. Поскольку действующие формы отчетности не дают полной информации для анализа прямой оплаты труда за счет этих факторов, ограничимся лишь общим указанием направления их воздействия в Приложении Д.
Приступая к анализу оплаты труда принято всегда начинать с расчета абсолютного и относительного отклонения величин оплаты труда.
Абсолютное отклонение ( ΔФОТабс) определяется сравнением фактически использованных средств на оплату труда (ФОТф) с плановым фондом заработной платы (ФЗПпл) в целом по предприятию, производственным подразделениям и категориям работников:
ΔФОТабс = ФОТф – ФОТпл(1.1)
Однако следует иметь в виду, что абсолютное отклонение само по себе не характеризует использование фонда зарплаты, так как этот показатель определяется без учёта степени выполнения плана по производству продукции.
Относительное отклонение рассчитывается, как разность между фактически начисленной суммой затрат и плановым фондом, скорректированным на коэффициент выполнения плана по производству продукции. Однако необходимо учитывать, что корректируется только переменная часть фонда заработной платы, которая изменяется пропорционально объёму производства продукции. Это зарплата рабочих по сдельным расценкам, премии рабочим и управленческому персоналу за производственные результаты и сумма отпускных, соответствующая доле переменной зарплаты.
Постоянная часть оплаты труда не изменяется при увеличении или спаде объёма производства (зарплата рабочих по тарифным ставкам, зарплата служащих по окладам, все виды доплат, оплата труда работников непромышленных производств и соответствующая им сумма отпускных).
Относительное отклонение по фонду оплаты труда с учётом выполнения плана по производству продукции :
ΔФОТотн = ФОТф – ФОТск =
= ФОТф – (ФОТпл.пер.× Квп +ФОТпл.пост.) (1.2)
где ΔФОТотн – относительное отклонение по фонду оплаты труда;
ФОТф – фонд оплаты труда фактический;
ФОТск - фонд оплаты труда плановый, скорректированный на коэффициент выполнения плана по выпуску продукции;
ФОТпл.пер. и ФОТпл.пост. – соответственно переменная и постоянная сумма планового фонда оплаты труда;
Квп – коэффициент выполнения плана по выпуску продукции.
При расчёте относительного отклонения по фонду оплаты труда можно использовать так называемый поправочный коэффициент (Кп), который отражает удельный вес переменной заработной платы в общем фонде. Он показывает, на какую долю процента следует увеличить плановый фонд заработной платы за каждый процент перевыполнения плана по выпуску продукции ( П %) :
Δ ФОТотн. = ФОТф – ФОТск = ФОТф -
;(1.3)
Следующим этапом нашего анализа является определение факторов абсолютного и относительного отклонения по фонду оплаты труда.
Переменная часть фонда зарплаты зависит от объема производства продукции, его структуры, удельной трудоемкости и уровня среднечасовой оплаты труда.
Постоянная часть фонда оплаты труда. В постоянную часть оплаты труда входят зарплата рабочих-повременщиков, служащих, работников детских садов, клубов, санаториев-профилакториев и т. д., а также все виды доплат. Фонд зарплаты этих категорий работников зависит от среднесписочной их численности и среднего заработка за соответствующий период времени. Среднегодовая зарплата рабочих-повременщиков, кроме того, зависит еще от количества отработанных дней в среднем одним рабочим за год, средней продолжительности рабочей смены и среднечасового заработка.
Для детерминированного факторного анализа абсолютного отклонения по фонду повременной зарплаты могут быть использованы следующие модели:
ФОТ = Р ×ЗПгод (1.4)
ФОТ = Р ×Д ×ЗПднев., (1.5)
ФОТ = Р ×Д ×Nч ×ЗПчас (1.6)
В том числе:
ФОТр = Рф ×Дпл ×Nч.пл ×ЗПчас.пл (1.7)
ФОТд = Рф ×Дф ×Nч.пл × ЗПчас.пл (1.8)
ФОТn = Рф ×Дф ×Nч.ф ×ЗПчас.пл (1.9)
ФОТзп.час = Рф × Дф ×Nч.ф ×ЗПчас.ф (1.10)
Фонд оплаты труда РСС также может измениться за счёт его численности и среднегодового заработка.
ФОТпл = Рпл ×ЗПгод.пл. (1.11)
ФОТр = Рф ×ЗПгод.пл. (1.12)
ФОТзп.год. = Рф ×ЗПгод.ф (1.13)
Следующим этапом нашей работы является изучение среднего заработка работников предприятия, его изменении, а так же о факторах, определяющих его уровень.
На рис.2.1 представлена примерная схема доходов сотрудников предприятия, из этих элементов в основном складывается реальная выплачиваемая сотрудникам заработная плата [8].
Этот анализ направлен на изучение причин изменения средней зарплаты одного работника по категориям и профессиям, а так же в целом по предприятию. При этом необходимо учитывать, что среднегодовая заработная плата зависит от количества отработанных дней одним рабочим за год (Д), продолжительности рабочей смены (Nч) и среднечасовой зарплаты (ЗПчас):
ЗПгод = Д × Nч ×ЗПчас. (1.14)
В процессе анализа также учитываем соответствие между темпами роста средней заработной платы и производительностью труда. Как уже отмечалось, для расширенного воспроизводства, получения прибыли и рентабельности нужно, чтобы темпы роста производительности труда опережали темпы роста его оплаты. Если такой принцип не соблюдается, то происходят перерасход фонда зарплаты, повышение себестоимости продукции и соответственно уменьшение суммы прибыли [6,7].
Изменение среднего заработка работающих за тот или иной отрезок времени (год, месяц, день, час) характеризуется его индексом (Iср), который определяется отношением средней зарплаты за отчётный период (СФОо) к средней зарплате в базисном периоде (СФОб) :
Icp =
(1.15)
Рис. 2.1 Структура доходов сотрудника предприятия.
Аналогичным образом рассчитывается индекс производительности труда :
Iпт =
(1.16)
Коэффициент опережения (Коп) равен :
Коп =
(1.17)
Для определения суммы экономии (- Э) или перерасхода (+Э) фонда заработной платы в связи с изменением соотношения между темпами роста производительности труда и его оплаты можно использовать следующую формулу:
Э = ФОТф
(1.18)
2. Анализ фонда оплаты труда на предприятии
2.1 Основные технико-экономические показатели работы механического цеха № 5 АО «НКМЗ»
Основные технико-экономические показатели работы цеха за месяц взяты из фактически достигнутых результатов работы механического цеха за 2003 год и приведены в табл. 2.1.
Таблица 2.1 - Технико-экономические показатели механического цеха
| Показатели | План | Отчет | % | ||||
| 1 | 2 | 3 | 4 | ||||
| Отгрузка готовой продукции, т.грн. | 10300,6 | 9903,17 | 96,1 | ||||
| Комплектная поставка заготовок механоизделий, т. грн. | 14602,8 | 14029,4 | 96,1 | ||||
| Условная комплектно отгруженная товарная продукция, т.грн. | 108009,3 | 103752,5 | 96,1 | ||||
| Среднемесячная выработка на одного рабочего, т.грн. | 49,6 | 52,1 | 105,0 | ||||
| Среднемесячная выработка на станочника, т.грн. | 146,9 | 156,7 | 106,7 | ||||
| Плановый фонд заработной платы, грн. | 2994494 | 3502597 | 117,0 | ||||
| Плановая себестоимость объема производства, грн. | 8045563 | 9574745 | 119,1 | ||||
| Валовый объем - в т.ч.станко н-час. - в т.ч.трудо н-час. | 123760 114560 9200 | 139971 127856 12115 | 113,1 111,6 113,7 | ||||
| Общее производство по шрифту 10 (экспорт) | 107080 | 121409 | 112,7 | ||||
| Участок гальванизации | 283740 | 130105 | 45,9 | ||||
| Общий фонд заработной платы, грн. в т.ч. - производственных рабочих
| 2994494 1549498 766652 531776 113462 33106 | 3502597 2012016 710232 649567 101069 29713 | 117,0 129,8 92,6 122,2 89,1 89,8 | ||||
| Среднесписочная численность промышленно-производственного персонала | 208 | 224 | 107,6 | ||||
| в т.ч. рабочих
| 170 70 100 65 26 2 | 188 74 114 68 36 3 | 110,6 105,7 114,0 104,6 138,5 150,0 | ||||
| -производственных повременщиков -руководителей -специалистов -служащих | 7 24 9 5 | 7 24 8 4 | 100,0 100,0 88,9 80,0 | ||||
| Всего общепроизводственных расходов, грн. в т.ч. – переменные - постоянные | 5758608 768920 4989688 | 6581515 894217 5687298 | 114,3 116,3 114,0 | ||||
| Основная зарплата производственных рабочих, грн. | 564667 | 765592 | 135,6 | ||||
| Процент общепроизводственных расходов к основной зарплате производственных рабочих | 1019,8 | 859,7 | 84,3 | ||||
Как видно из таблицы 2.1, стабильность в загрузке цеха позволяет практически выполнять плановый уровень товарного выпуска механоизделий, достичь роста по валовому объему в нормо-часах на 113,7% и в станко-нормо-часах на 114,6%, а также увеличить выработку на одного рабочего до 105,0% и одного станочника до 106,7%.















