63206 (588913), страница 3
Текст из файла (страница 3)
Рисунок 13 Налаштування плати для виготовлення на професійному рівні
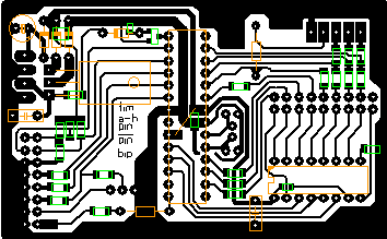
Після ознайомлення з програмним забезпеченням програми Sprint-Layout була створена схема, яка зображена на рисунку 14.
Рисунок 14 Монтажна плата схеми годинника
Далі схема була роздрукована за допомогою лазерного принтера на фотобумазі. Для кращого перенесення рисунку схеми на стеклотекстоліт необхідно було мідну сторону плати зачистити ти знежирити. Наступним етапом було перенесення рисунка схеми на монтажну плату. За допомогою нагрівання було переведено рисунок з бумаги на монтажну плату.
Перед початком витравлення плати необхідно зробити отвори відповідно до розмітки елементів на схемі, так як після витравлення ця процедура буде недоречна через можливість псування плати.
Для отримання кінцевого результату монтажної плати годинника необхідно витравити схему. Є декілька способів витравки: перший – це за допомогою мідного купоросу, другий – за допомогою хлорного заліза. Використовувати мідний купорос краще новачкам у витравці. До переваг мідного купоросу можна віднести те, що він доступний для покупки, а до недоліків можна віднести лише те, що час витравлення схеми займає чимало часу, завдяки цього недоліку його використовують при перших витравленнях плат. При використанні хлорного заліза також є свої переваги та недоліки. Хлорне залізо навпаки важче знайти але при витравленні схеми займає мало часу. Саме заради економії часу було використано хлорне залізо. Після витравлення схеми необхідно знову зачистити плату для зняття наліту, який залишився після витравлення схеми, та для нанесення флюсу.
Флюс – це допоміжний матеріал, який призначений для видалення оксидної плівки з плати, що піддається пайці та забезпечує добре змочування поверхні деталі рідким припоєм. Самий розповсюджений вид флюсу це каніфоль – продукт переробки соснової смоли. Її неважко знайти в будь-якому господарчому магазині, вона використовується для пайки деталі із міді та мідних сплавів. Недоліків у неї як у флюсу багато. При пайці з каніфолю утворюється багато диму. На платі після пайки залишаються патьоки розплавленої каніфолі, які потім доводиться стирати, використовуючи спирт або бензин. Також іноді користуються паяльною кислотою. Її використання доцільно тільки тоді, коли необхідно паяти залізо. Після пайки деталі обов’язково потрібно промивати великою кількості води та ретельно сушити, інакше залишки кислоти можуть привести до корозії та руйнування паяних деталей та руйнування електричного контакту. Якщо під рукою відсутня паяльна кислота, але потрібно швидко облужити та припаяти залізну, або дуже сильно окислившу мідну, або латунну деталь, то в такому випадку може врятувати таблетка аспірину – це ацитилісаліцилова кислота, яка в багатьох випадках з успіхом може замінити хлорний цинк.
Для пайки електронних схем краще всього використовувати рідкий флюс. Простий рідкий флюс можна виготовити розтворивши каніфоль в спирті. На 10 частин спирту береться 1 частина каніфолю (по вазі). Декілька крапель такого флюсу наноситься безпосередньо перед пайкою на з’єднувальні деталі та проводиться пайка. Залишки флюсу стираються спиртом.
2.1.2 Опис монтажних робіт
Після витравлення плати можна почати до монтажу елементів. Потрібно також звернути увагу що крім звичайних елементів на схемі використовуються також SMD (surface mount devices) компоненти.
В даний час більше 50 % електронних компонентів, використовуваних в приладах промислової та побутової електроніки, являються SMD елементи і їх відсоток збільшується. Експертні оцінки говорять, що в найближчі 5 років становитиме 75 – 80 % всіх елементів.
SMD – елементи становляться все менші, при цьому, покращують таку характеристику приладів, як підвищену щільність монтажу. В той же час, SMD – елементи, через свої мініатюрні розміри, не дозволяють наносити на корпус типономінал (повне найменування) пристрою, відповідно фірмової назви, подібно стандартним полупровідним приладам. Тому виробник маркує SMD – елементи спеціальним кодом (SMD – кодом), який може містити один або декілька випадкових символів (букви, цифри, графічні символи). Система кодування являється повністю випадковою, що не відповідає жодним стандартам. Необхідно також прийняти до уваги, що колір та поряд розміщення алфавітно-цифрових або графічних символів на корпусі також має значення [3].
Для монтажу елементів на схеми можна використовувати декілька типів паяльників. Вибір паяльника залежить від того, які деталі будуть паятися. Найчастіше в побуті постає завдання збільшити довжину кабелю, припаяти роз’єми до антени або акустичного кабелю або до мережевого роз’єму, спаяти неважку схему із звичайних деталей. Для всіх цих робіт буде достатньо звичайного паяльника при напрузі 220 В та потужністю 25-40 Вт (рисунок 15).
Рисунок 15 Звичайний паяльник при напрузі 220 В та потужністю 25-40 Вт.
Переваги такого паяльника – доступна ціна. Його можна купити за 30 – 50 гривнів практичну у будь-якому господарчому магазині. Недоліки – немає можливості регулювання температури, жало перегрівається, окиснюється та обгорає, тому його постійно доводиться чистити та періодично заточувати. В наслідок термін використання такого паяльника невеликий.
При професіональному паяні можливо використовувати паяльні станції. Переваги над звичайним паяльником очевидні. По перше в паяльних станціях використовуються низьковольтні паяльники, які підключені до мережі через понизуючий трансформатор. Який різко зменшує наводку яка виникає на жалі паяльника і практично зводить на нуль ризик пошкодження статичним електричеством чутєвих деталей. По друге, паяльні станції мають систему регулювання та підтримки температури жала на певному рівні. Такий паяльник неперегріє деталі або плату. Жало такий паяльників, як правило, покривають спеціальним захисним шаром, який запобігає його окиснення та сетєво збільшує термір використання паяльника.
Рисунок 16 Звичайна паяльна станція
Взглянувши на сучасну плату (наприклад на материнську плату комп’ютера). Перше, що кинеться в очі – велика кількість малих деталей припаяних безпосередньо на поверхність плати. Зараз майже скрізь використовується так званий поверхневий монтаж елементів. Інші назви поверхневого монтажу: наплатний, планарний, SMD – монтаж. Компоненти, які використовуються для поверхневого монтажу, називаються SMD – елементи (рисунок 17).
Рисунок 17 Плата з вмонтованими SMD – елементами
Для ремонту таких плат або виготовлення власних схем по такій технології застосовують так звані "Термоповітряні паяльні станції". Принцип роботи такого паяльника аналогічний роботі звичайного фена для сушіння волосся. Різниця лише в температурі повітря який виходить з кінця фена. Такі паяльні станції дозволяють регулювати температуру повітря на виході від 100 до 450 – 500о С, також є можливість регулювання потоку повітря. Зараз отримали розповсюдження комбіновані паяльні станції, де в одному корпусі розміщується як термоповітряний паяльник так і звичайний який зображений на рисунку 18. Такий паяльний пристрій дозволяє проводити ремонт практично будь-якої електронної схеми з будь-яким типом використовуваних елементів. Ціни також достатньо доступні. Таку паяльну станцію початкового рівня можна придбати від 800 до 2000 гривнів.
Для побудови нашої схеми ми використовували звичайний паяльник, так як для виготовлення однієї схеми не варто витрачати кошти на придбання паяльних станцій. Якщо планується постійне виготовлення або ремонт плат тоді варто придбати станцію, для виконання якісних та швидких робіт.
Рисунок 18 Комбінована паяльна станція
Перше, що було встановлено на монтажну плату – це мікроконтролер з прошитою програмою. Основні вимоги для його встановлення було лише відповідність ніжок мікроконтролера з доріжками на платі. Далі буде підключено блок живлення щоб можна було перевіряти роботу мікроконтролера на виконання команд. Але відразу увімкнути напругу не варто, так як необхідно підєднати елементи для стабільної роботи схеми. Одним із них є КРЕН 5А, який являє собою стабілізатор напруги. Дія даної радіодеталі полягає у стабілізації, тобто, пониженню напруги в схемі до необхідного параметру. Потім встановлено конденсатори та опори для згладжування напруги. Після встановлення КРЕН 5А та допоміжних елементів на мікропроцесор подається напруга, що дозволяє виконувати необхідні команди. Щоб запобігти перенавантаження на мікропроцесорі, тобто чи правильно працює КРЕН 5А необхідно було перевірити її вихід за допомогою тестера.
Тестер – компактний пристрій, створений для вимірювання, струму, опору, напруги, ємності та інших параметрів.
Наприклад, тестер електричного току дозволяє проводити виміри силу електричного струму, електричної напруги та опору. Для людей у яких робота пов’язана з електронікою, такий пристрій, як тестер електричного струму, являється одним із основних робочих інструментів.
Різні типи тестерів відрізняються довжиною хвилі джерела випромінювання, типом використовуваних в них лазерів, а також наявністю додаткових функцій оптичного телефону. Тестер працює від вмонтованого акумулятора, зовнішнього джерела постійного струму 9В або від мережі 220В, який одночасно являється зарядним пристроєм для вмонтованого акумулятора.
Після перевірки вихідної напруги на КРЕН 5А можна безпечно під’єднувати їх до мікроконтролера. Відповідно за програмою кожна ніжка мікроконтролера відповідає за певну функцію. Тому виходи доріжок з мікроконтролера під’єднані саме таким чином, як є на платі.
Вхід Power Detect призначений для перевірки наявності зовнішньої напруги, тобто наявності напруги на блоці живлення. На цей вхід напруга подається через транзистор n-p-n типу. На транзистор напруга поступає через стабілітрон.
Діод Зенера (стабілітрон) – різновид діодів, що дозволяє в режимі прямих напруг пропускати стандартний струм як номінальний діод, а при обернених напругах струм різко зростає (рис. 19) тільки в області напруг близьких до пробою.
Рисунок 19 Ділянка зростання електричного пробою
До мікроконтролера для вимірювання температури повітря підєднані датчики температури DS18B20.
Мікросхема DS18B20 це термометр з цифровим входом/виходом, працююча з точністю 0.50 С. Дані зчитуються через 1 – провідну послідовну шину в додатковому від 9 до 12 бітному коді з ціною молодшого розряду від 0.50 С до 0.06250 С.
Кожна мікросхема DS18B20 має унікальний та незмінний 64 бітний серійний номер, який використовується як вузловий адрес датчика. Це дозволяє великій кількості мікросхем DS18B20 існувати на одній провідній шині. Мікросхема DS18B20 може працювати від джерела живлення від 3В до 5.5В або вона може бути сконфігурована таким чином, щоб бути запитана наслідками 1- провідної лінії даних.
Рисунок 20 Датчик температури DS18B20
Датчик температури підключається до джерела струму через резисторів номіналом 100 ом. Підсилююча напруги на інформаційні входи порту подається через резистори 4.7 Ком. І перші ніжки обох датчиків під’єднуються до мінусу (GND).
Після під’єднання датчиків температури встановлюємо дешифратор у відповідний роз’єм в друкованій платі. Цей пристрій використовується для управління індикацією інформаційного табло. Струм на дешифратор подається з виводу мікроконтролера, що дозволяє найоптимальніше працюваьти з індикацією пристрою, тобто вмикати і вимикати індикацію в необхідний час.
2.2 Принципова схема інформаційного табло
Розробка принципової схеми інформаційного табло складалося з двох етапів. Першим етапом є розробка схеми індикації, а другим етапом побудова схеми інформаційного табло.
При розробці схеми індикації було використано мікросхеми фірми Toshiba – ULN2803А.
Мікросхема ULN2803А (рис. 21) – високовольтний, масив n-p-n транзисторів Дарлингтона. Прилад складається з 8 пар транзисторів n-p-n структури, який має високовольтні виводи з фіксуючими діодами загального катоду, для того, щоб комутувати індуктивні навантаження. Оцінка току колектора пари Дарлингтона 500 мА. Пари Дарлингтона (рис. 22) можуть бути підключені паралельно для більшого допустимого навантаження по точці. Зазвичай до них підключають контролер реле, контролер молотка, контролер лампи, вирівнюючий контролер. У схемі ULN2803А є базовий резистор прогресії для кожної пари Дарлингтона, безпосередньо для операцій з ТТЛ – схемами або 5 В компланарним МОП – транзистор.















