50093 (588693), страница 5
Текст из файла (страница 5)
Использование автоматизированной системы продажи сотовых телефонов, которая включает в себя создание базы данных клиентов, дает возможность отслеживать потребности и приоритеты в выборе телефона той или иной фирмы.
Так же при использовании автоматизированной системы продаж решаются одни из главных вопросов:
-
Концентрация в едином хранилище всех данных, связанных с продажами и отношениями с покупателями.
-
Достижение прозрачности и контролируемости деятельности - вся информация о продажах накапливается в системе, а не "придерживается" продавцами.
Таким образом, вся имеющаяся информация служит во благо для дальнейшего развития фирмы.
Все процессы, которые выполняются с помощью автоматизированной системы, способствуют наилучшему ведению дел.
Описание бизнес-процессов продажи сотовых телефонов может быть представлено не только в идее теоретического описания, но и в виде модели "as is", которая иллюстрируется с помощью диаграммы IDEF0 CASE-средства BPWin. Ниже представлены несколько диаграмм:
-
диаграмма IDEF0 – контекстная, которая отображает общий вид системы, то есть "внешнюю оболочку";
-
диаграмма IDEF0 первого уровня, которая раскрывает контекстную диаграмму и отображает внутреннее содержание.
Функциональная модель IDEF0 (контекстная) бизнес - процессов продажи сотовых телефонов через Интернет-магазин выглядит следующим образом (рис.2.1):
Рис.2.1 Главный вид – контекстная диаграмма.
На следующей диаграмме отображены процессы, объясняющие и демонстрирующие все функции системы (рис.2):
Рис.2.2 Диаграмма развертывания.
Автоматизированная система продажи сотовых телефонов через Интернет – магазин должна выполнять следующие функции:
-
оформление заказа на покупку сотового телефона – выполняется менеджером по работе с клиентами в случае, когда клиент определился и сделал заказ;
-
формирование Базы Данных клиентов;
-
формирование отчетов;
-
осуществление поиска по указанным параметрам – для администратора и менеджера:
-
по гарантийным талонам;
-
по анкетам;
-
по чекам на оплату;
-
по номеру квитанции.
-
-
поиск товаров на сайте – для клиентов;
-
возможность работы с товарами и категориями товаров – добавлять, удалять, редактировать;
-
возможность редактирования внешнего вида – дизайн.
2.2.2 Постановка задач по подсистемам
На основании функциональных требований, определенных в подглаве 2.2.1, рассмотрим каждое из них в отдельности и более подробно.
-
Оформление заказа на покупку сотовых телефонов происходит каждый раз, когда появляется клиент, желающий приобрести телефон.
Входная информация:
-
Каталог моделей телефонов;
-
Анкетные данные клиента.
Выходная информация:
-
подтверждение получения заказа менеджером;
-
чек на оплату телефона или аксессуара;
-
гарантийный чек.
-
Создание БД клиентов
Входная информация:
-
Анкетные данные клиента;
-
Квитанции.
Создание Базы Данных происходит один раз, а затем осуществляется ее наполнение и обновление.
Выходная информация:
-
Вся необходимая информация по клиентам.
-
Формирование отчетов – происходит по запросам.
Входная информация:
-
Сведения о клиентах из БД клиентов;
Выходная информация:
-
Список клиентов;
-
Список проголосовавших за модели;
-
Списки товаров, которые чаще покупаются.
-
Осуществление поиска по указанным параметрам – производится в случае возникновения такой необходимости (администраторский поиск);
-
Поиск товаров на сайте – для клиентов;
-
Расчет с клиентом - Оплачиваемая покупка при получении на почтовом отделении называется оплатой наложенным платежом. При оплате наложенным платежом, почта взимает 8% от стоимости заказа. Порядок оплаты такой:
-
на указанный адрес присылается заказ, либо заполняется определенная форма оплаты предложенная Интернет – магазином.
-
указываются свои Ф.И.O., полный адрес с индексом, контактный телефон и e-mail.
-
при получении почтового извещения, перечисляется почтовые издержки и стоимость заказа на указанные банковские реквизиты.
-
далее по полученному в банке квитку почтовыми работниками выдается заказ.
-
-
Просмотр заказов в режиме администрирования;
-
Временное добавление товаров в корзину;
-
Изменение дизайна, категорий товаров – администратор может добавлять, удалять, редактировать товары, категории товаров, данные о магазине, создавать новые формы и так далее.
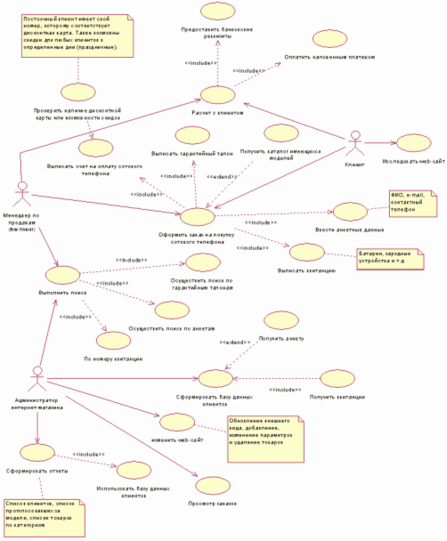
Диаграммы вариантов использования.
Все эти процессы удобно представить с помощью диаграмм UseCase. На рисунке 2.3 представлена диаграмма, на которой видно кто является пользователями системы, как между ними осуществляются взаимодействия.
Рис.2.3 Диаграмма вариантов использования.
На рисунке 2.4 представлена диаграмма, которая более подробно раскрывает процесс исследования web-сайта клиентом.
Рис.2.4 Диаграмма вариантов использования – исследование web-сайта.
Диаграммы классов.
Диаграмма классов (class diagram) служит для представления статической структуры модели системы в терминологии классов объектно-ориентированного программирования. Диаграмма классов может отражать, в частности, различные взаимосвязи между отдельными сущностями предметной области, такими как объекты и подсистемы, а также описывает их внутреннюю структуру и типы отношений.
Данная диаграмма классов позволяет увидеть взаимоотношения между объектами системы, связи и зависимости.
На рисунке 2.5 на диаграмме изображены объекты с атрибутами и операциями.
Рис. 2.5 Диаграмма классов.
Таким образом, с помощью вышеописанных диаграмм можно увидеть как функционирует система Интернет-магазина, кто участвует, какие функции выполняются, какие атрибуты присущи объектам.
2.3 Архитектура интернет-магазина
Архитектура Интернет – магазина должна быть проста и интуитивно удобна. И состоит из Клиентской части, Программной части и Администрирования. [10]
Программная часть архитектуры интернет – магазина рассматривается как взаимосвязь операционной и серверной части.
В операционной части рассматривается среда разработки Интернет-магазина.
Серверная часть содержит в себе размещение Интернет-магазина на сайте провайдера, поддерживающие технологии, используемые при создании Интернет – магазина.
Разработка операционной части.
Интернет-магазин разрабатывается в среде php. PHP - язык создания сценариев, который давно перерос свое название. Дело в том, что PHP - это аббревиатура от слов Personal Home Page. Первая версия PHP была создана Расмусом Лердорфом в 1994 г. и представляла собой набор инструментов для отслеживания посетителей Web-страницы. Со временем PHP из набора инструментов превратился в полноценный язык программирования, а его название было изменено как рекурсивное образование PHP HyperText Preprocessor (препроцессор гипертекста PHP). [12]
PHP - это серверный язык создания сценариев. Конструкции PHP, вставленные в HTML-текст, выполняются сервером при каждом посещении страницы. Результат их обработки вместе с обычным HTML-текстом передается браузеру.
Для ответа обоснования выбора было произведено сравнение РНР с другими языками программирования Web-приложений. Это его основные конкуренты — ASP.NET и ColdFusion.
РНР и ASP.NET.
ASP (Active Server Pages) — язык сценариев от Microsoft. Если язык ASP значительно уступал РНР по многим параметрам, в первую очередь, по времени выполнения сценариев, то с появлением технологии ASP.NET ситуация изменилась.
Основное достоинство ASP.NET заключается в возможности применения всей мощи интерфейса Windows для разработки Web-приложений. Это позволяет разрабатывать страницы со сложным интерфейсом, не заботясь о сохранении, шифровании и передаче переменных, используемых на динамических страницах.
ASP.NET тесно интегрирован в новую технологию NET компании Microsoft. Главной особенностью разработки Web-приложений при помощи ASP.NET является возможность использовать любой язык программирования среды исполнения NET. Это может быть как модифицированный вариант Visual Basic — Visual Basic.NET, так и новый язык С# или клон Java — J#. Более того, в рамках одного Web-приложения могут быть использованы несколько языков программирования. Все это позволяет объединять в рамках одного проекта программистов, владеющих разными языками программирования. Код Web-приложения на ASP.NET компилируется в промежуточный язык MSIL (Microsoft Intermediate Language), иногда просто называемый IL. Аппаратно-независимый код на языке IL помещается в кэш Web-сервера для повышения производительности, по аналоги с байт-кодом Java. Но в отличие от технологии Java, обеспечивающей платформенную независимость, NET обеспечивает независимость от языка разработки. Выполнение Web-приложений ASP.NET на серверах, работающих не под Windows, практически невозможно. Более того, если Web-приложение интенсивно использует компоненты NET, просмотр динамической страницы будет возможен только под Windows и только с помощью браузера Internet Explorer. Поэтому в смысле переносимости РНР, безусловно, отличается от ASP.NET в лучшую сторону. Другой крайне немаловажный довод в пользу РНР заключается в быстром исправлении обнаруженных ошибок. Теоретически исправить их можно самостоятельно, если обладаете достаточной квалификацией. Также можно написать письмо разработчикам, и с большой долей вероятности, в следующей версии ошибка будет исправлена. А версии РНР выходят очень часто. С другой стороны, попробуйте написать об ошибке в Microsoft и попросить ее исправить. Если вы не глава Пентагона, вам это вряд ли удастся. Еще одним плюсом РНР, особенно важным для начинающих, является то, что его легче использовать для построения Web-приложений.
Таким образом, при выборе между ASP.NET и РНР следует исходить из стоящей задачи. Если в сети Интранет крупной корпорации большинство серверов и клиентских машин работают под управлением Windows, применение ASP.NET более чем оправдано. В то же время для разработки Web-сайта, размещаемого в Интернете, целесообразнее использовать РНР. [12]
РНР и ColdFusion.
Пакет ColdFusion разработан фирмой Allaire и предназначен для быстрой разработки как интерактивных, так и динамических Web-документов путем обработки информации, полученной из базы данных. Минусом ColdFusion является достаточно низкая переносимость. РНР работает практически на всех платформах, a ColdFusion — только на четырех: Win32, Solaris, HP/UX и Linux. Кроме того, ColdFusion, так же как и ASP, является коммерческой разработкой. ColdFusion достаточно мало распространен. По сравнению с РНР он более требователен к ресурсам. Плюсом ColdFusion является хорошая интегрированная среда разработки и, как следствие, более простые, чем в РНР языковые конструкции и более быстрое написание кода. Правда, из-за такой высокоуровневости языка некоторые задачи на нем решаются сложнее.
Для создания интернет-магазина была использована платформа PHP 4.0, а в дальнейшем планируется перейти на PHP 5.0, так как основные отличия заключаются в реализации объектно-ориентированной модели. РНР 4.0 работал на движке Zend Engine 1.0. К выходу РНР 5.0 фирма Zend полностью переписала движок и выпустила в свет Zend Engine 2.0, который, по словам создателей, реализует "новую объектную модель". По сравнению с РНР 4.0, в пятой версии языка появились следующие особенности:
-
Введены закрытые (private) и открытые (protected) члены и методы класса, а также абстрактные классы и методы;
-
Введены интерфейсы, при этом класс может реализовывать произвольный список интерфейсов;
-
В РНР 5 также присутствуют расширенные возможности для клонирования объектов. Предназначенный для этого конструктор копирования позволяет не просто идентично клонировать объекты, а изменять при этом некоторые их свойства;
-
Введены постоянные члены и методы класса.
-
Одним из важнейших нововведений является наличие деструкторов;
-
Хорошей новостью является введение в РНР 5.0 статических членов класса. В РНР 4.0, если возникала необходимость в использовании статических членов, приходилось пользоваться искусственным приемом, заключающемся в комбинации глобальных переменных со статическими методами. При этом получались члены, которые действовали так же, как статические. Прием этот, мягко говоря, не очень хороший, поскольку привносил с собой все проблемы, связанные с использованием глобальных переменных. Теперь в РНР 5.0 статические методы можно объявлять явно при помощи ключевого слова static;
-
В РНР 5.0 введен механизм обработки исключений, отсутствующий в РНР 4.0.
Таким образом, в результате подобных нововведений в объектную модель РНР 5.0 стал полностью профессиональным языком программирования, что позволяет использовать его для решения задач любой степени сложности.
Разработка серверной части.
В серверной части архитектуры рассматривается работа Интернет – магазина в сети Интернет, взаимодействие программного обеспечения магазина и сервисов, предоставляемых собственниками серверов, провайдеров. Так как после изготовления Интернет-магазина необходимо будет его разместить в сети Интернет и придется столкнуться с выбором мест размещения, иначе говоря выбрать хостинг.
















