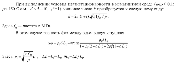
24959 (586533), страница 15
Текст из файла (страница 15)
Если плотность твердой фазы δтв и заполнителя пор δж не зависит от kп, то
kп=(δск-δ)/( δтв - δж).
Если твердая фаза двухкомпонентная (скелет + примесь), то
kп = ( δск - δ)/( δск- δж)+(δприм-δск)• kприм/(δск-δж), где kприм - доля примеси
(глинизация, нерастворимый остаток, доломитизация и т.п.) в объеме породы; δск и δприм - плотность скелета и примеси.
В газоносных пластах следует учитывать остаточную газонасыщенность kг.о, зоны проникновения и вместо δж использовать δ ж = δж - kг.о (δж - δг), где δг - плотность газа.
Интерпретация акустических методов
Стандартный акустический метод.
Определение коэффициента пористости. Основа метода определения коэффициента пористости пород - наличие тесной взаимосвязи между величинами Vp (или Δτ) и kп. В однородной и изотропной идеально упругой среде скорость распространения упругих волн определяется значением модуля Юнга Е, коэффициента Пуассона υ, плотностью δп-Плотность пористой среды зависит от коэффициента пористости :
δп = δтв-(δтв- δ3)*kп, (2.2)
Где δтв - плотность твердой фазы, т.е. зерен , слагающих скелет породы;
δз - плотность заполнителя порового пространства.
В горных породах связь между фазами, слагающими породу, недостаточно совершенна. По этой причине зависимость Vp от υ и δп , а следовательно, и от kп отклоняется от закона.
На основании экспериментальных и теоретических исследований сред с несовершенными связями предложен ряд выражений, устанавливающих зависимость скорости (интервального времени) распространения продольных волн от пористости.
Наиболее простые из них следующие:
уравнение среднего времени, полученное М. Вилли, А. Грегори и Л. Гарднером,
Δτп = Δτтв + ( Δτ3 - Δτтв)•kп; (2.З.)
уравнение степенной связи, предложенное В.Н. Дахновым,
Δτп = Δτтв+kпmп(Δτз- Δτтв)+kглmгл •( Δτз- Δτтв) , (2.4.)
где Δτтв - интервальное время в твёрдой фазе породы; mп и mгл - показатели, зависящие соответственно от структуры и степени цементации коллектора, изменяющиеся от 0,7 до 1,5 и возрастающие с увеличением уплотнения.
В основу уравнений (2.З) и (2.4) положена линейная зависимость между скоростью (или интервальным временем) и пористостью. В них не учитывается влияние горного и пластового давлений, хотя их роль возрастает с уменьшением пористости.
Для пористых сред, содержащих глинистые включения в порах, получено уравнение, позволяющее учитывать особенности упругих свойств изучаемых пород и влияние всестороннего сжатия на скорость упругих волн:
, (2.5)
где μ - коэффициент, учитывающий относительное содержание и сжимаемость глинистых частиц; βтв , βп, βз - коэффициенты сжимаемости соответственно твёрдой фазы минералов, слагающих скелет породы, объёма порового пространства и его заполнителя.
Уравнение (2.5) определяет зависимость между скоростью Vp и кп пород с совершенной связью между твёрдой и жидкой фазами. Условие совершенства связи хорошо удовлетворяет низкопористым трещинным, трещинно-кавернозным карбонатным коллекторам.
Коэффициент пористости в неглинистых коллекторах можно определить одним из следующих способов.
-
Устанавливают величину kп по экспериментальным зависимостям VP = f(kn), полученным по представительной коллекции керна, с учётом эффективного давления и температуры, характерных для данного разреза.
-
Применяют статистические уравнения, выражающие зависимость интервального времени от пористости и глубины залегания пород, которая служит косвенным показателем термобарических условий изучаемого разреза.
Предложенные способы дают возможность оценивать коэффициент пористости с высокой точностью. При подсчёте запасов предпочитают второй способ, поскольку при использовании статистических уравнений систематические ошибки минимальны.
Погрешность оценок kп и Δτп может быть существенно снижена до (1.5-2%) при использовании данных нескольких методов ГИС ,т.е. путем применения уравнений множественной корреляционной связи.
3.Используют уравнения (2.4) с дальнейшим введением поправок за уплотнение (эффективное давление) и нефтегазонасыщенность.Данный способ наиболее распространен на практике. Получают следующее выражение для kп:
kn= (Δτп - Δτтв)/( Δτз- Δτтв), (2.6)
которое справедливо для пород с мономинеральным составом скелета при насыщении пор одним флюидом.
Степень влияния различных параметров, входящих в уравнение (2.6), на точность оценки kп не одинакова, интервальное время в заполнителе порового пространства зависит от состава флюидов и изменяется в зависимости от температуры и давления (глубины залегания). Для водных растворов оно определяется достаточно точно по эмпирическому выражению:
Δτ = 710•(1-1,2-10-3•p)/(1+2,2•10-3-1,65•10-5•t2)•(1+5.5•10-4•Св), (2.7)
где Св - минерализация, кг/м3; р - давление, МПа; t- температура 0С.
Наибольшие ошибки при определении kп возникают из-за неверной оценки интервального времени в твердой фазе породы, соответствующего скорости Vp при kп —> 0.
Существует несколько способов определения Δτтв:
-
Использование значений Δτтв, полученных для определенных минералов в атмосферных условиях. Однако такой подход в некоторых случаях может привести к значительным погрешностям, поскольку диапазон изменения скоростей в твердой фазе литологически однотипных пород даже при атмосферных условиях довольно широк и может изменяться в зависимости от состояния поверхности зерен и акустического контакта между ними.
-
Линейная экстраполяция зависимости Δτ=f{kп) к нулевой пористости, основанная на сопоставлении скорости, измеренной в скважине, с величинами kп, определенными на керне при сплошном его отборе.
-
Сопоставление интервального времени и удельного электрического сопротивления породы, полученного по результатам записи экранированным зондом. В этом случае по оси абсцисс откладывают Δτп в линейном масштабе, а по оси ординат - значения ρк в масштабе у = ρк –1/2. Интервальное время Δτтв находят в результате экстраполяции полученной зависимости до пересечения с осью ординат в точке ρк >∞. Такой способ рекомендуется использовать для глинистых, нетрещиноватых пород.
Опыт использования уравнения (2.З) показывает, что оно дает удовлетворительные результаты для сцементированных слабоглинистых пород (Сгл<5-10%) с межзерновой пористостью более 20% при насыщении пор водой и эффективном давлении ≥40МПа. Если же эти условия не соблюдаются, то необходим учёт влияния названных факторов на изменяемые величины скорости (или интервального времени).
Для учёта термобарических условий в зависимости от степени консолидации пород водят поправку за уплотнение различными способами.
Широкополосный акустический метод. В аппаратуре широкополосного акустического метода предусмотрено получение интервальных времен, амплитуд и коэффициентов затухания продольных волн, амплитуд и коэффициентов затухания поперечных волн, а также фазокорреляционных диаграмм и волновых картин.
Современная модификация широкополосного акустического метода имеет следующие особенности.
-
В изучаемом участке разреза для любой его точки полностью фиксируется волновая картина, характеризующая поле волн: продольной (Р), поперечной(S), и Лэмба- Стоунли (трубной волны , L-St)
-
Созданные к настоящему времени программы позволяют при обработке информации получить:
- кривые изменения по разрезу интервального времени первых вступлений волн продольной Δτp поперечной Δτs Лэмба-Стоунли ΔτLs-t, а так же их средних амплитуд АР, As, Аь-st и коэффициентов поглощения αр, αs, αL-St
- ФКД
-
Исследование разреза с получением указанной информации проводится при необходимости при различной частоте колебаний, возбуждаемых источником от З КГц до 25 КГц и более, - что позволяет проводить частичное акустическое зондирование, увеличивая радиус исследования скважинным акустическим прибором при уменьшении частоты. Последнее дает возможность изучать разрезы обсаженных скважин в условиях, расформированной зоны проникновения в коллекторах, что в свою очередь, позволяет использовать акустический метод как средство для оценки характера насыщения коллектора в процессе разработки месторождения в эксплуатационных скважинах, а так же в обсаженных разведочных скважинах, бурящихся на стадии доразведки месторождения (выявление пропущенных ранее продуктивных объектов). Весьма перспективным является проведение повторных исследований АКШ до и после перфорации колонны, а так же после обработки призабойной зоны с целью интенсификации притока.
Выделение коллекторов со сложной структурой порового пространства. По данным АКШ для выделения в разрезе трещинных, трещинно-кавернозных коллекторов с плотной непроницаемой матрицей используются следующие признаки.
характерный для данного типа коллекторов «звуковой образ», главными особенностями которого являются:
- резкое уменьшение толщины, иногда вплоть исчезновения изображения, линии на ФКД при одновременном увеличении значений τ всех фаз волн (продольных, поперечных, Лэмба-Стоунли); иногда появление характерной сетки, вызванное явлениями интерференции и дифракции волн;
- заметный рост значений αр, αs, αL-St
- увеличение значений интервальных времен первых вступлении всех видов волн;
2. увеличение коэффициента сжимаемости породы βо, рассчитываемого на основе зарегистрированных значений Δτр и Δτs .
Данные АКШ позволяют рассчитать величину коэффициента Пуассона υ и модуль Юнга Е по формулам:
2.8
2.9
В этом состоит преимущество АКШ по сравнению со стандартным АК, поскольку при расчете величины β по данным АК приходится задаваться вероятными для изучаемого объекта значениями υ и E.
Далее рассчитывается βо по одной из следующих формул:
2.10
2.11
Определение нефтенасыщенности пород. Новый способ определения насыщения пород по данным АКШ основан на использовании кинематических параметров продольной и поперечной волн в комплексе со стандартными методами ГИС. Физической основой способа является различие сжимаемостей водо-, нефте-, и газонасыщенных пород.
Если сравнивать распределение удельных сопротивлений и изотермических сжимаемостей среди наиболее распространенных минералов и насыщающих флюидов продуктивных коллекторов, то аномальным компонентом в ряду удельных сопротивлений
будет пластовая вода (пониженные значения). Она очень широко дифференцирует породы-коллекторы по характеру насыщения. Трудности обычно возникают при учете влияния минерализации пластовой воды и содержания битума, структуры порового пространства по и содержания битума, структуры порового пространства, глинистости и характера смачиваемости коллектора. В случае сравнения изотермических сжимаемостей, аномально упругим свойством среди компонент нефтяного пласта является сжимаемость подвижной нефти. Битум и вода близки по сжимаемости. Битум, не имеющий, как правило, существенного газового фактора будет отмечаться, как дополнительное водородосодержание. Значительно меньше на результаты влияет минерализация пластовой воды, фактор смачивания, структура порового пространства.
Однако аномально высокой сжимаемостью обладает нефтяной газ в свободной фазе, появляющийся при снижении давления нефти ниже давления насыщения. При наличии нефтяного газа в свободной фазе даже при малом газосодержании существенно изменяются упругие свойства пласта, что легко можно установить качественно по волновой картине, однако в этом случае становится невозможным количественное определение нефтенасыщенности такого пласта по его упругим свойствам.
Однако, несмотря на кажущуюся простоту решения проблемы определения нефтенасыщения пластов, не содержащих свободной газовой формы, высокие требования предъявляются к определению коэффициентов сжимаемости породы в целом, минералов, нефти и газа.
Применяя уравнения 2.8, 2.9 к горной породе, допуская в ней только упругие деформации, можно вычислить сжимаемость породы β, решая уравнение 2.10, 2.11 при условии, что величины υ, E, δ известны из данных эксперимента или обобщенных сведений для различных классов горных пород. В дальнейшем основным объектом исследований при интерпретации данных АКШ становится параметр β, который, является источником информации о емкостных свойствах породы и составе флюидов, насыщающих породу.
Известно полученное теоретическим путем для модели породы, составляющие, которой ведут себя как идеально упругие однородные и изотропные среды, уравнение Ф.Гассмана:
2.12
где βо, βcк, βтв,βж соответственно сжимаемости породы, скелета породы, твердой фазы и жидкости (флюида), заполняющие его поры.
Модель Ф.Гассмана не учитывает упругой связи между твердой и флюидальной компонентами, которая присутствует в реальных породах. Для преодоления этого недостатка В.М. Добрынин предложил уравнение:
2.13
где μр- коэффициент, учитывающий влияние включений , присутствующих в реальных породах, на упругие характеристики породы.
Коэффициент упругой связи αсв твердой и флюидальной фаз породы определяется выражением:
, 2.14
где βп - коэффициент сжимаемости пор.
На основании изложенного, получено уравнение для коэффициента объемной сжимаемости породы βо при динамических нагрузках (динамическая сжимаемость):
2.15
для газонасыщенных терригенньгх коллекторов сжимаемость породы значительно
меньше сжимаемости флюида, поэтому
, αсв=1 , поэтому уравнение 2.15
принимает вид:
2.16
Для количественной интерпретации используется набор комплексных, параметров зависимость комплексного безразмерного параметра, названного «индексом динамической сжимаемости» (ИДС), от коэффициента водонасыщения пласта. ИДС характеризует соотношение сжимаемостей минералов, пор породы, нефти, газа и воды. Для его определения необходимо знать скорости (интервальные времена) продольных и поперечных волн, пористость и плотность изучаемых отложений.
Основой для расчета кривых служат широко известные теории деформации пористых тел М.Био и Ф.Гассмана, модифицированные В.М.Добрыниным применительно к определению нефтенасыщенности коллекторов. При этом были учтены важнейшие ограничения в применении этих теорий для практических целей.
Получены два семейства кривых для нефтегазонасыщенных пластов: кривые с параметром нефтенасыщенности, изменяющимся к пределах kн= 0-0,8 и кривые с параметром газонасыщенности - kг= 0-0,5.
Одна из кривых получена для условий нефтеводонасыщенного пласта без свободной газовой фазы (kг=0). Он имеет плавный характер и диапазон изменения ИДС достигает 70% при изменении коэффициента водонасыщения от предельной величины kв=kв.о до kв= 100%.
При наличии в порах небольшого количества свободного газа (kг = 0,02 -0,05) кривые для определения kв резко выполаживаются, т.к резко снижается дифференциация пласта по нефтенасыщению. Это делает затруднительным количественные определения нефтенасыщенности. При kг = 0,5 все семейства кривых ИДС =f(kв) устремляется к предельному значению, соответствующему отсутствию упругой связи между флюидом и твердой фазой породы. В этих случаях ИДС может лишь служить очень чувствительным индикатором присутствия свободного газа в нефтенасыщенном пласте.
3. Специальная часть
Информативность метода ВИКИЗ при изучении песчано-глинистых разрезов
3.1. Основные геолого-геофизические задачи, решаемые методом ВИКИЗ
Метод высокочастотных индукционных каротажных изопараметрических зондирований предназначен для исследования пространственного распределения удельного электрического сопротивления пород, вскрытых скважинами, бурящимися на нефть и газ.
Использование метода ВИКИЗ позволяет решать следующие задачи ГИС:
— расчленение разреза, в том числе тонкослоистого, с высоким пространственным разрешением;
— оценка положения водонефтяных и газоводяных контактов;
— определение удельного электрического сопротивления неизмененной части пласта, зоны проникновения фильтрата бурового раствора с оценкой глубины вытеснения пластовых флюидов;
— выделение и оценка параметров радиальных неоднородностей в области проникновения, в том числе скоплений соленой пластовой воды («окаймляющие зоны»), как прямого качественного признака присутствия подвижных углеводородов в коллекторах.
В отличие от трехкатушечных зондов индукционного каротажа, в которых измеряются абсолютные значения сигналов на фоне скомпенсированного прямого поля, метод ВИКИЗ, базирующийся на измерении относительных фазовых характеристик, мо¬жет использоваться для исследования в скважинах, заполненных сильнопроводящим (УЭС менее 0,5 Ом-м) буровым раствором.
Результаты интерпретации диаграмм ВИКИЗ в комплексе с данными других ме¬тодов ГИС и петрофизической информацией позволяют определять коэффициент неф-тегазонасыщения, литологию терригенного разреза, оценивать неоднородность коллек-торских свойств на интервалах пористо-проницаемых пластов, выделять интервалы уплотненных песчаников с карбонатным или силикатным цементом и др.
3.2. Основы теории. Сигналы ВИКИЗ в неородных средах
О фокусирующих системах электромагнитного каротажа
Основная цель электромагнитного (в том числе индукционного) каротажа заключается в возможно более точной оценке удельных электрических сопротивлений пластов. Для достижения этой цели применяются многокатушечные зонды. Параметры зондов выбираются таким образом, чтобы измеряемый сигнал в основном определялся УЭС неизмененной части пласта, а влияние скважины и зоны проникновения было относительно небольшим. Такого рода зонды в каротаже принято называть фокусирующими.
В индукционном каротаже (частоты до 250 кГц) для проектирования зондов используются принципы частотной и геометрической фокусировки, базирующиеся на теории обобщенного геометрического фактора. При геометрической фокусировке моменты катушек и расстояния между ними подбираются таким образом, чтобы существенно уменьшить вклады (геометрические факторы) скважины и измененной проникновением прискважинной области. Другим, менее распространенным способом фокусировки является измерение двухчастотной разности реальных частей э.д.с. или мнимой составляющей э.д.с. Улучшение радиальных характеристик фокусирующих зондов приводит к увеличению влияния на сигнал вмещающих пород. Особенно это становится заметным, когда мощность пласта сравнима с длиной зонда. Другой особенностью фокусирующих систем является значительное уменьшение уровня измеряемого сигнала. Таким образом, при их проектировании требуется найти компромисс между двумя альтернативными условиями: для улучшения радиальных характеристик необходимо понижать частоту или увеличивать длину зонда, а для улучшения вертикальных характеристик и увеличения измеряемого сигнала необходимо повышать частоту и укорачивать зонд. Все широко используемые зонды индукционного каротажа (6Ф1, 6Ф1М, 8И1.4) спроектированы с учетом этих противоречивых требований.
Принципиально иным является принцип фокусировки переменного электромагнитного поля в области высоких частот. Было установлено, что относительная разность амплитуд или фаз, измеренных в двух близко расположенных катушках, очень слабо зависит от параметров скважины даже на очень высоких частотах (до 15 МГц). Таким образом, измерение разности фаз позволяет выполнить сразу два требования: исключить влияние скважины, не утратив при этом хорошего вертикального разрешения. Применение высоких частот приводит к высоким уровням сигналов даже в относительно плохо проводящей (до 120 Ом-м) среде, что расширяет диапазон определяемых удельных электрических сопротивлений.
Разность фаз и ее связь с удельным электрическим сопротивлением однородной изотропной среды. Кажущиеся сопротивления
В высокочастотных методах при измерении относительных характеристик используются трехкатушечные зонды. Такой зонд состоит из одной генераторной (Г) и двух измерительных (Ир И2) катушек. Все катушки соосны. Измерительные элементы располагаются по одну сторону от генератора. Генераторная катушка питается переменным гармоническим током
J=J0e-iwt.
Здесь w— круговая частота, J0— амплитуда, i = √-1 — мнимая единица. Момент генераторной катушки Mt определяется током, площадью витка S и количеством витков nt:
Mt = JntS.
Моменты измерительных катушек Мr определяются площадью витка и числом витков п:
Mr = nrS.
Расстояние между центрами генераторной и дальней измерительной И1 катушек называется длиной зонда L1. Относительное расстояние между центрами измерительных катушек L\L1 называют базой зонда.
Переменный ток в генераторной катушке возбуждает в однородной проводящей среде переменное электромагнитное поле. Если расстояния между генераторной и измерительными катушками существенно превышает их размер (L » √/S ), все катушки можно заменить магнитными диполями. В этом случае магнитное поле в центрах измерительных катушек описывается выражением:
Здесь k — волновое число, которое связано с параметрами среды следующим соотношением:
В j-й измерительной катушке наводится э.д.с.
Фаза магнитного поля или э.д.с. в измерительной катушке описывается выражением
Эта зависимость является базовой для проектирования изопараметрических зондов. Из представленного выражения видно, что разность фаз в однородной среде будет одинакова и зависит только от УЭС среды, если выполняются два условия:
Трехкатушечные зонды, для которых выполняются эти условия, называются изопараметрическими.
В аппаратуре ВИКИЗ выбраны следующие значения изопараметров:
Где f— частота в Гц. В однородной среде показания всех зондов ВИКИЗ соответствуют одному значению кажущегося сопротивления, равному УЭС среды (рк=р). Для этих значений изопараметров на рис. 3.1 приведена зависимость измеряемойразности фаз φ от УЭС однородной среды. Как видно из рисунка, существует однозначная связь между величинами φ и ρ, которая применяется для введения кажущегося сопротивления ρк. Отметим, что в однородной среде показания всех зондов ВИКИЗ соответствуют одному значению кажущегося сопротивления, равному УЭС среды (ρк= ρ).
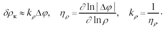
Поскольку реальные измерения содержат погрешности, проанализируем влияние ошибок измерения сигналов на кажущееся сопротивление. Как известно, относительная ошибка определения кажущегося сопротивления δρк связана с относительной ошибкой измерения δφ следующим приближенным соотношением:
Величина kρ называется коэффициентом усиления относительной ошибки измерения, ηρ — чувствительностью измеренного сигнала φ к сопротивлению среды р.
Рис. 3.1. Зависимость разности фаз от удельного электрического сопротивления однородной среды
Глинистый низкоомный пласт, вскрытый скважиной. Зона проникновения либо мала, либо совсем отсутствует. При расчете кривых учтено, что глины характеризуются высокой диэлектрической проницаемостью, которая может влиять на показания двух коротких зондов. КС для всех зондов, кроме самого короткого, совпадают с истинным сопротивлением пласта. На показания самого короткого зонда влияние оказывает скважина. Хорошо проводящий раствор приводит к завышению КС по отношению к истинному(рис.3.2.).
Уплотненный малопроницаемый высокоомный пласт. Зона проникновения мала либо отсутствует. Влияние скважины проявляется практически на всех зондах.
Причем проводящая скважина занижает (до 25%) КС по сравнению с истинным(рис.3.3.).
Водонасыщенный коллектор с повышающим проникновением. Кажущее сопротивление двух коротких зондов определяется УЭС зоны проникновения.
УЭС раствора практически не влияет на показания четырех длинных зондов.
Сильно проводящий раствор снижает КС для самого короткого зонда примерно на 7%. Показания двух длинных зондов близки к истинному сопротивлению пласта(рис.3.4).
Нефтенасыщенный коллектор с повышающем сопротивлением. Кривые зондирования отражают истинное распределение УЭС. КС двух коротких зондов рисуют УЭС зоны проникновения. Влияние хорошо проводящего раствора (до 0,02 Омм) проявляется в снижении КС двух коротких зондов на 12%. Показания двух длинных зондов близки между собой и УЭС незатронутой части пласта. В этой ситуации также, как и в предыдущем случае возможно проведение достоверной оценки качества насыщения(рис.3.5.).
Газовый коллектор с понижающим проникновением. Кривые отражают повышение сопротивления от скважины к неизменной части пласта.
Показания двух коротких зондов близки УС ЗП, в то время как УС двух длинных зондов практически полностью определяют УС пласта(рис.3.6.).
Нефтенасыщенный коллектор с повышающим проникновением и окаймляющей зоной (рис. 3.7). При наличии окаймляющей зоны возможна смена типа кривой зондирования: от монотонной к инвертированной (с экстремумом). При этом кажущиеся сопротивления на коротких зондах существенно ниже, чем УЭС зоны проникновения, но значительно превосходят УЭС окаймляющей зоны. Кажущееся сопротивление для длинного зонда совпадает с УЭС пласта.
На рис. 3.8 показаны изменения кривых зондирований при разных положениях окаймляющей зоны. По мере удаления окаймляющей зоны от скважины минимум кривой зондирований смещается в область все более длинных зондов. В то же время происходит постепенное увеличение кажущихся сопротивлений для коротких зондов, которые все более приближаются к УЭС зоны проникновения. Окаймляющая зона диагностируется минимумом на кривой зондирования. Отметим, что этот признак наблюдается только при больших контрастах УЭС зоны проникновения и УЭС окаймляющей зоны. То есть окаймляющую зону можно выделить на кривых зондирования, если УЭС фильтрата бурового раствора и пластовой воды сильно различаются. На рис. 3.9 приведены кривые зондирования при сравнительно небольшом контрасте ρзп и ρоз. В этом случае кривые становятся монотонно убывающими и на них отсутствует минимум, обусловленный окаймляющей зоной.
Типичные диаграммы.
Одной из основных задач ВИКИЗ – это расчленение разреза.
Уплотненный молопроницаемый пласт в глинистых отложениях. Н=0,8 и 2,4м.
В маломощном (0,8м) пласте УС занижены, т.к. УСк для одного из зондов не выходит за УС пласта. В центральной части мощного пласта показания короткого зонда выходят на постоянное значение, примерно на 20% больше УС пласта. Есть отличие для этих пластов при переходе через кровлю пласта. Они связаны с тем, что малом пласте есть точки профилирования, в которых генераторные и приемные катушки располагаются в перекрывающих и подстилающих породах. Диаграммы асимметричны относительно центра пласта, по причине несимметричности трехкатушечных зондов. Асимметрия увеличивается для более длинных зондов. Отметим, что если в маломощном пласте макс показания расположены практически на одной глубине, то в мощном расходятся примерно на 0,5 м. УСк на длинном зонде существенно занижено из_ за влияния хорошо проводящих вмещающих отложений (глин) (рис.3.10.).
Уплотненный малопроницаемый пласт, перекрытый глиной и подстилающим водонасыщенным коллектором. Здесь ВМ отложения отличаются по УС. Диаграммы аналогичны предыдущим, разница лишь в том, что под пластом их УСк выходят на сопротивления водонасыщенного коллектора. Уменьшение влияния ВМ пород по сравнению с предыдущими кривыми приводит к увеличению УСк для коротких зондов(рис.3.11.).
Рис. 3.10. Диаграммы для модели глина — уплотненный пласт — глина. Длина зонда, м: 0,5 — красный, 0,7 — зеленый, 1,0 — коричневый, 1,4 — синий, 2,0 — черный.
Водонасышенный коллектор в глинистых отложениях. Диаграммы несимметричны относительно середины пласта. УСк для длинного зонда даже в маломощном пласте близко к его истинному сопротивлению. Наиболее близкие к УСп значения УСк наблюдаются в интервале над подошвой пласта. Это объясняется, что при таких положениях внутри зонда оказывается большая или весь исследуемый пласт. Положение кровли пластов хорошо оценивается точкой пересечения диаграмм всех зондов(рис.3.12).
Водонасыщенный коллектор, перекрытый глиной и подстилаемый уплотненными малопроницаемыми породами. Даже для маломощного пласта УСк для двух длинных зондов близки к УС пласта(рис.3.13.).
Кровля пласта отмечается пересечением кривых. Влияние хорошо проводящей верхней части верхней части распространяется в изолирующей среде примерно на длину зонда. Показания короткого зонда в пласте близки к УС зоны проникновения.
Рис. 3.11. Диаграммы для модели нефтенасыщенный пласт -уплотненный пласт — водонасы-щенный пласт. Усл. обозн. см. рис. 3.10.
Рис. 3.12. Диаграммы для модели глина — Водонасыщенный пласт — глина.
Усл. обозн. см. рис. 3.10.
Нефтенасыщенный коллектор в глинистых отложениях. Диаграммы несимметричны относительно середины пласта. Интервал совпадений УСк и УС смещен к его подошве. В тонком слое показания УСк отличается от УСп примерно на 25%. Кровля пластов отмечается пересечением кривых. При переходе под подошву заметное влияние коллектора на сигнал наблюдается на интервале примерно равном длине зонда. Значительное влияние коллектора на показания зонда в покрышке проявляется на интервале, примерно равном базе зонда. Показания короткого зонда близки к УС зоны проникновения(рис.3.14).
Водоплавающей нефтенасыщенный коллектор, перекрытый глиной.
Диаграммы сильно асимметричны относительно середины пласта, длинных зондов в целом правильно отражают истинное распределение УС по разрезу. Диаграммы коротких зондов отражают распределение УС в прискважинной зоне. Интервал совпадений УСк и УСп примыкает к подошве. В маломощном пласте УСк для самого длинного зонда не более, чем на 25% отличается от значений УСп. Кровля отмечается совпадением кривых(рис.3.15).
Газонасыщенный коллектор, перекрытый глиной и подстилаемый нефтенасыщенным коллектором. Диаграммы с маломощным газовым пластом не выходят на значения, близкие к его сопротивлению. УСк для короткого зонда отличается от УСп примерно на 20%. Наиболее сложной является кривая профилирования длинного зонда в маломощном пласте, имеющая два экстремума на интервале коллектора(рис.3.16.).
Рис. 3.13. Диаграммы для модели глина — водонасыщенный пласт — уплотненный пласт. Усл. обозн. см. рис. 3.10.
Рис. 3.14. Диаграммы для модели глина — нефтенасыщенный пласт — глина. Усл. обозн. см. рис. 3.10.
Рис. 3.15. Диаграммы для модели глина — нефтенасыщенный пласт — водонасыщенный пласт.Усл. обозн. см. рис. 3.10.
Рис. 3.16. Диаграммы для модели глина — газонасыщенный пласт — нефтенасыщенный пласт.
Усл. обозн. см. рис. 3.10.
Рис. 3.17. Диаграммы для модели газонасыщенный пласт — нефтенасыщенный пласт — водона-сыщенный пласт. Усл. обозн. см. рис. 3.10.
Водоплавающий нефтенасыщенный коллектор, перекрытый газонасыщенными отложениями. Диаграммы длинных зондов правильно отражают истинное распределение УС по разрезу. На диаграммах двух коротких зондов видно распределение УС в зоне проникновения. Тонкий пласт практически не выделяется по показаниям трех длинных зондов, которые образуют «переходную зону», а на диаграммах коротких зондов заметен только по различиям в ЗП. Влияние хорошо проводящих коллектора и подошвенного слоя распространяется и в газоносном интервале на расстояние, примерно равное полутора длинам зонда(рис.3.17.).
Газонасыщенный коллектор в глинистых отложениях. Диаграммы несимметричны относительно середины пласта и правильно отражают истинное сопротивление по вертикали. УСк для всех зондов в маломощном пласте значительно отличаются от УСп. В то же время показания зонда 1,4 м в мощном пласте откланяются не более, чем на 10% от УСп. Положение кровли пласта совпадает с практической точностью с точками пересечения кривых. При выходе точки записи в подошву УСк для всех зондов практически сразу близки к УС подстилающей среды(рис.3.18.).
Рис. 3.18. Диаграммы для модели глина — газонасыщенный пласт — глина. Усл. обозн. см. рис. 3.10.
Общие ограничения электромагнитных методов каротажа
Применение методов индукционного и электромагнитного каротажа должно предваряться оценкой их возможностей в конкретных геоэлектрических ситуациях. Общей основой всех ограничений является несоответствие моделей реальному строению и физическим характеристикам геологической среды, а также наличие погрешностей при реальных измерениях в скважинах. При использовании индукционного возбуждения поля в среде и приема сигналов наибольшие ограничения связаны с изучением плохопроводящих геологических отложений. Наличие высокоомных пород приводит к уменьшению измеряемого сигнала, соответствующему возрастанию отношения шум/сигнал и относительной погрешности измерений. При инверсии таких данных относительные погрешности определения параметров возрастают настолько, что результат становится неопределенным.
Рассмотрим простой пример. Достигнутая в настоящее время в аппаратуре абсолютная точность измерения разности фаз составляет примерно 0,5°. Сигнал в однородной среде при УЭС, равном 300 Ом-м, составляет 0,77° (т.е. относительная погрешность равна примерно 0,65). Коэффициент усиления ошибки при пересчете в кажущееся сопротивление в этом случае составляет 1,11. Следовательно, сопротивление однородной среды будет определяться с относительной погрешностью 0,72 и интервалом неопределенности (300 ±216) Ом-м.
Неблагоприятным для применения ВИКИЗ является сочетание сильнопроводящего бурового раствора (менее 0,01 Ом-м), широкой зоны проникновения с низким УЭС и высокоомного пласта. Для примера оценим возможность определения сопротивления газового пласта (/?п=50 Ом-м) при наличии понижающего проникновения (/?зп=0,2 Ом-м, гзп=0,7 м) и при сопротивлении бурового раствора /т.= 0,005 Ом-м. Будем полагать, что относительные ошибки измерения составляют 0,03. Средний коэффициент усиления ошибки для инверсии составляет 22,1. Следовательно, относительная погрешность определения УЭС пласта будет около 0,66, что соответствует интервалу неопределенности (17—83) Ом-м.
Аналогичные проблемы по достоверному определению УЭС пласта возникают при широких (сравнимых с длиной зонда) зонах проникновения пониженного сопротивления.
3.3. Аппаратура, её сертификация и метрологическая поверка
Аппаратура ВИКИЗ обеспечивает измерение разностей фаз между э.д.с., наведенными в измерительных катушках пяти электродинамически подобных трехкатушеч-ных зондов, и потенциала самопроизвольной поляризации ПС.
Габаритные размеры скважинного прибора: диаметр — 0,073 м, длина — 4,0 м. Прибор состоит из зондового устройства, блока электроники и наземной панели.
Пространственная компоновка элементов зондового устройства
В аппаратуре ВИКИЗ используется набор из пяти трехкатушечных зондов. Конструктивно зондовое устройство выполнено на едином стержне и все катушки размещены соосно. Геометрические характеристики зондов представлены в табл. 3.1.
На рис. 3.19 показана схема размещения катушек на зондовом устройстве. Здесь приняты следующие обозначения: Г1, Г2, Г3, Г4, Г5 — генераторные катушки; И1, И2, И3, И4, И5, И6 — измерительные катушки.
Таблица 3.1 Геометрические характеристики зондов
| Схема зонда | Длина, м | База, м | Точка записи, м |
| И6 0.40 И5 1.60 Г5 | 2,00 | 0,40 | 3,28 |
| И50.28И4 1.13Г4 | 1,41 | 0,28 | 2,88 |
| И4 0.20 ИЗ 0.80 ГЗ | 1,00 | 0,20 | 2,60 |
| ИЗ 0.14 И2 0.57 Г2 | 0,71 | 0,14 | 2,40 |
| И2 0.10 И1 0.40 П | 0,50 | 0,10 | 2,26 |
| ПС | 3,72 |
Все генераторные и измерительные катушки зондов меньшей длины размещены между катушками двухметрового зонда.
Рис. 3.19. Пятизондовая система. Поясн. см. в тексте.
Структурная схема аппаратуры
Структурная схема скважинного прибора представлена на рис. 3.20. Блок электроники обеспечивает поочередную работу зондов. Первой включается генераторная катушка Г: и измеряется разность фаз между э.д.с., наведенными в измерительных катушках Ир И2. Второй включается катушка Г2 и измеряется разность фаз между э.д.с., наведенными в измерительных катушках И2, И3. Далее поочередно включаются генераторные катушки остальных зондов.
Рис. 3.20. Структурная схема скважинного прибора. Поясн. см. в тексте.
Электронная схема содержит: усилители мощности — 1—5; смесители — 6— 11; аналоговый коммутатор — 12; перестраиваемый гетеродин — 13; устройство управления скважинным прибором — 14; усилители промежуточной частоты — 15, 16; опорный кварцевый генератор —17; широкополосный фазометр — 18; передатчик телесистемы — 19; выходное устройство — 20; блок питания — 21.
Смесители расположены в зондовом устройстве рядом с измерительными катушками. Там же установлен аналоговый коммутатор. Остальные элементы схемы расположены в блоке электроники.
Скважинный прибор подключается к наземной панели с помощью трехжильного кабеля. При регистрации на компьютеризированную каротажную станцию функции наземной панели может выполнять соответствующая программа.
Схема функционирования скважинного прибора и наземной панели
Скважинный прибор работает следующим образом (см. рис. 3.20). Сигнал, стабилизированный по частоте, с опорного генератора 17 поступает в устройство управления скважинным прибором 14, в котором вырабатываются сигналы, управляющие генераторными частотами. По команде из того же устройства 14 через усилитель мощности 1 на катушку Г1 первого зонда подается рабочая частота. По команде из устройства 14 настраивается частота гетеродина 20, смещенная относительно генераторной частоты на величину промежуточной частоты f. Переменный ток в генераторной катушке возбуждает в окружающей среде электромагнитное поле. Это поле наводит в измерительных катушках И1—И6 э.д.с., зависящие от электрофизических свойств горных пород. Эти э.д.с. передаются на входы смесителей 6—11, а на их вторые входы поступает сигнал гетеродинной частоты. На выходе смесителей появляются сигналы промежуточной частоты с теми же фазами, что и у высокочастотных сигналов.
Процесс измерения происходит в два этапа. На первом этапе по команде из устройства 14 аналоговый коммутатор 12 подключает сигнал от смесителя 6 к усилителю промежуточной частоты 15, а сигнал от смесителя 7 — к усилителю промежуточной частоты 16. Усиленные и сформированные сигналы подаются на входы фазометра 18. После окончания переходных процессов в генераторных, гетеродинных цепях и усилителях 15, 16 по команде из устройства 14 фазометр 18 начинает первое измерение, в конце которого данные сохраняются. Затем начинается второй этап работы. По команде из устройства 14 аналоговый коммутатор 12 подключает сигнал от смесителя 6 к усилителю промежуточной частоты 16, а сигнал от смесителя 7 — к усилителю промежуточной частоты 15. Усиленные и сформированные сигналы подаются на входы фазометра 18. После окончания переходных процессов по команде из устройства 14 фазометр 18 начинает второе измерение. Измеренные данные суммируются с результатом первого измерения, при этом полезное значение разности фаз удваивается, а паразитное, возникающее из-за влияния на каналы усиления дестабилизирующих факторов, вычитается. Таким образом, перекрестная коммутация позволяет увеличить точность измерения. В фазометре происходит измерение разности фаз А<р между входными сигналами и их периода Т, усредненного по двум измерениям. Величины А.<р и Т с помощью передатчика ТЛС 19 по линии связи передаются на регистрацию через выходное устройство 20. Это устройство выделяет передаваемую информацию на фоне тока, поступающего по кабелю к блоку питания 21. Блок 21 преобразует постоянный ток в напряжения питания узлов прибора.
После этого из устройства 14 поступает новая команда, обеспечивающая прекращение работы первой генераторной катушки Г: и включение в работу второй генераторной катушки Г2, работающей на другой частоте. Одновременно на выходе гетеродина 13 появляется сигнал новой гетеродинной частоты, которая отличается от новой генераторной частоты на ту же самую величину А/ Аналоговый коммутатор 12 выбирает новую пару измерительных катушек И2, И3, и процесс измерения повторяется. Далее по очереди работают все остальные генераторные катушки Г3, Г4, Г5, каждая на своей частоте. Соответствующие подключения осуществляются в гетеродине 13 и в аналоговом коммутаторе 12. После окончания всего цикла вновь работает первая генераторная катушка Г1 и весь цикл повторяется.
Метрологическое обеспечение
Основным методом контроля метрологических характеристик является измерение в однородной среде с известным УЭС. Однородная среда может быть заменена водоемом с минерализованной водой. Для достижения допустимых погрешностей, обусловленных конечными размерами водоема, его глубина и поперечные размеры должны превышать 6 м. При этом необходимо обеспечить одинаковые значения УЭС во всем объеме раствора с погрешностью не более 1 %. Из-за нелинейности зависимости разности фаз φ от величины УЭС необходимо проводить измерения по крайней мере в пяти точках рабочего диапазона измерений. Это можно реализовать путем изменения минерализации воды.
Другим способом метрологического контроля является использование физической модели, имитирующей сигналы, как в однородной среде. К такой модели предъявляют два основных требования: параметры должны поддаваться измерению с необходимой точностью; математическая модель, описывающая физическую, должна обеспечивать требуемую точность расчета. Для этих целей было выбрано проволочное кольцо, соосное с катушками зонда. Оно представляет собой замкнутый одновитковый контур, состоящий из последовательно включенных индуктивности L, сопротивления R и емкости конденсатора С. Схема расположения кольца приведена на рис. 3.21.
Рис. 3.21. Схема положения кольца. Поясн. см. в тексте
Здесь L1 и L2 — расстояния от из мерительных катушек И1и И2 до генераторной катушки Г, b — радиус кольца, Z — расстояние от плоскости кольца до измерительной катушки И1 ток в генераторной катушке изменяется по закону
J=J0∙eiωt. Рабочая частота зонда f=ω/2π. Комплексное сопротивление цепи кольца на рабочей частоте R+iX. Активное сопротивление R складывается из потерь в высокоомном проводе и в конденсаторе, включенном в разрыв цепи. Реактивное сопротивление Х= l/ωC-ωL. В этом случае э.д.с., наводимая в j-й измерительной катушке, равна
где N=J*S*n — момент генераторной катушки; S, n — ее площадь и число витков; k = ω/c— волновое число; с = 3*108 м/с — электродинамическая постоянная; μ0=4*π*10-7 Гн/м — магнитная проницаемость воздуха. Остальные геометрические обозначения даны на рис. 3.21. Расчет э.д.с. для многовитковых генераторной и измерительных катушек выполняется на основе принципа суперпозиции.
3.4. Качественная оценка геологического разреза
Качественная и количественная интерпретация материалов каротажа имеет ограничения. Возможности того и другого подхода в интерпретации становятся более определенными и однозначными при наличии достоверной информации о разрезе. Во многом правильность выводов о геологических объектах основана на достоверности полученных данных. Вопросам оценки достоверности и контроля исходных данных посвящена предыдущая глава. Это позволяет рассматривать приводимые ниже материалы, не сомневаясь в их качестве.
Некоторые вопросы качественной экспресс-интерпретации могут решаться на основе визуального анализа диаграмм ВИКИЗ, ПС и других методов. По его результатам можно выделять коллекторы с оценкой их вертикальной неоднородности. При благоприятных условиях возможна качественная оценка характера флюидонасыщения. При этом данные о граничных значениях удельного сопротивления продуктивных пластов в конкретной залежи сужают неопределенность качественного заключения.
Наиболее часто пласты-коллекторы в терригенном разрезе выделяются по радиальному градиенту удельного сопротивления. Это характерно при наличии зоны проникновения фильтрата бурового раствора, отличающейся по удельному сопротивлению от незатронутой части пласта. Изменения кажущихся сопротивлений от зонда к зонду могут быть прямым показателем проницаемости мощного пласта.
Эффективность качественной интерпретации и достоверность заключения основаны на:
-
слабой зависимости измерений от параметров скважины и примыкающей к ней области;
-
высокой разрешающей способности как в радиальном направлении, так и вдоль скважины;
-
хорошей точности измерений и их стабильности.
Оценка значений удельного сопротивления пластов-коллекторов и зон проникновения выполняется в программе МФС ВИКИЗ. Вместе с тем, практические диаграммы могут дать достаточно полную информацию и без количественной обработки. Так при относительно неглубоком проникновении фильтрата достаточно просто устанавливается соответствие кажущихся УЭС истинным значениям. Анализ данных по комплексу методов повышает достоверность выводов о разрезе. Рассматриваемые далее материалы подробно обсуждаются именно с этих позиций.
Как уже отмечалось, некоторые вопросы геологической интерпретации данных могут решаться на основе визуального анализа диаграмм ВИКИЗ и ПС. В комплексе с радиоактивными методами достоверность выводов возрастает. По результатам зондирования можно с высокой достоверностью выделять коллекторы, располагая минимальной априорной информацией о технологии вскрытия разреза. Так, признаки наличия окаймляющей зоны отражаются инверсией (появлением экстремума) кривых зондирования, а безошибочность ее диагностики опирается на оценки пространственной разрешающей способности.
Обычно все пять измерений располагаются на одном поле каротажных диаграмм. Связь разности фаз с удельным сопротивлением является нелинейной. По разным соображениям шкала для данных может быть представлена в значениях либо разностей фаз (линейная шкала), либо кажущегося сопротивления (логарифмическая или линейная шкала). Отметим основные изменения вида каротажных диаграмм, обусловленные использованием различных масштабных шкал.
Линейная шкала разностей фаз. В этом случае каротажные диаграммы прямо отображают измерения. Чем выше электропроводность среды, тем сильнее изменяются диаграммы. Такое представление данных создает определенные методические удобства. Так, низкоомные отложения (глины, насыщенные солеными водами коллекторы и т.п.) легко распознаются за счет больших значений разности фаз, соответствующих этим интервалам.
Логарифмическая шкала кажущихся сопротивлений. Логарифмическая шкала «сжимает» диаграммы кажущихся сопротивлений в диапазоне малых значений (до 10 Ом-м) и «растягивает» в интервале больших удельных сопротивлений. Это приводит к хорошему визуальному выделению пластов высокого сопротивления.
Линейная шкала кажущихся сопротивлений. Такая трансформация приводит к сильным изменениям вида диаграмм: кривые сжаты в самом информативном для индукционных методов каротажа низкоомном диапазоне. Такой способ представления данных снижает визуальное разрешение в породах с низкими удельными сопротивлениями (песчанистые глины, алевролиты и т.п.). В то же время высокоомные интервалы хорошо дифференцируются по сопротивлению.
3.5.Основы количественной интерпретации
В основу количественной интерпретации диаграмм ВИКИЗ положено представление о среде как наборе согласно залегающих слоев. Ее результатом является геоэлектрический разрез, включающий последовательность пластов, вскрытых скважиной. Положение каждого из них по стволу определяется глубинами кровли и подошвы. Отдельный пласт характеризуется удельными электрическими сопротивлениями прискважинной области проникновения (с возможной окаймляющей зоной) и незатронутой части пласта, а также положением коаксиальных скважине цилиндрических границ между ними.
Общая схема интерпретации состоит из следующей последовательности действий:
-
попластовая разбивка (выделение границ пластов);
-
осреднение диаграмм на интервале пласта (снятие существенных значений);
-
внесение поправок, снижающих влияние вмещающих пород, эксцентриситета зонда и его корпуса, отклонения ствола от вертикали и т.д.;
-
формирование кривой зондирования для каждого из пластов;
-
построение стартовой модели (экспресс-инверсия);
-
инверсия кривых зондирования с использованием методов целенаправленного подбора модельных параметров;
-
построение интервалов неопределенности для каждого из оцениваемых пара метров;
-
оценка качества интерпретации путем вычисления синтетических диаграмм для всего разреза и их сравнения с исходными данными.
Результаты интерпретации считаются удовлетворительными, если расхождение между синтетическими и экспериментальными диаграммами на том или ином интервале не превосходит погрешностей измерения.
Вся приведенная схема лежит в основе системы компьютерной интерпретации МФС ВИКИЗ-98 (см. Приложение). Подавляющее большинство ее функций выполняется автоматически, однако, всегда имеется возможность внести коррективы в промежуточные результаты.
Как известно, в основу ВИКИЗ положен принцип радиальных (от скважины к неизмененной части пласта) зондирований. В силу изопараметричности зондов их показания в однородной среде совпадают между собой (с учетом погрешности измерений). Расхождение показаний для различных зондов в достаточно мощных пластах, вскрытых на обычном глинистом растворе (УЭС более 0,5 Ом-м), свидетельствует о наличии прискважинной неоднородности из-за проникновения бурового раствора в пласт. В маломощных (менее 1,5 м) пластах расхождение показаний разных зондов может быть обусловлено влиянием не только зоны проникновения (радиальной неоднородности), но и влиянием вмещающих пород (вертикальной неоднородности разреза). На сигналы двух коротких зондов может влиять буровой раствор очень низкого УЭС (р <0,05 Ом-м).
СИСТЕМА ОБРАБОТКИ И КОЛИЧЕСТВЕННОЙ И ИТЕРПРETAЦИИ И MCDC ВИКИЗ-98
Обработка, визуализация и инверсия диаграмм ВИКИЗ выполняется в многофункциональной системе МФС ВИКИЗ-98. Система МФС ВИКИЗ-98 — программное обеспечение, в котором достигнута высокая скорость инверсии, основанная на применении эффективных алгоритмов нейросетевого моделирования. На этом уровне развития интерпретационной базы оказалось возможным перейти от индивидуальной обработки отдельных интервалов к массовой автоматической интерпретации данных, полученных на всем интервале вскрытия разреза. Достигнутые ресурсные характеристики приближают систему интерпретации МФС ВИКИЗ-98 к работе в реальном времени. В этих условиях интерпретатор освобождается от рутинной работы по подбору параметров модели и может уделять основное внимание оценке достоверности и качества выполненной интерпретации.
Для этой цели в системе реализованы специальные функции оценки результатов. Помимо вычисляемых средних отклонений, которые отражают качество подбора, оцениваются доверительные интервалы определения сопротивлений пласта и зоны проникновения, а также ее радиуса.
Метод ВИКИЗ, направленный на определение сопротивлений пласта и зоны проникновения, становится более информативным при дополнении другими методами. В системе предусмотрена панель, которая позволяет визуализировать любую диаграмму, содержащуюся в исходном LAS-файле.
Общее описание
Система обработки, визуализации и интерпретации данных высокочастотного индукционного каротажного изопараметрического зондирования МФС ВИКИЗ-98 является развитием программного обеспечения ряда МФС ВИКИЗ. Основные отличия программы от более ранних версий: реализация в среде Windows 95 или Windows NT, значительное увеличение быстродействия функциональных модулей и расширение функций оперативного анализа. Комплекс МФС ВИКИЗ-98 является системой интерпретации в реальном времени. Исходные данные содержатся в LAS-файлах, включающих диаграммы ВИКИЗ и других методов. В системе принят стандарт LAS версии 2.0.
Помимо автономного режима предусмотрена работа МФС ВИКИЗ-98 совместно с комплексом СИАЛ ГИС, который контролирует входные и выходные потоки данных.
В системе сохранен подход, основанный на попластовой обработке и интерпретации. На диаграмме выделяются пласты, после этого снимаются существенные значения, вносятся необходимые поправки, строится начальное приближение и выполняется инверсия. Результаты интерпретации сопровождаются оценкой доверительных интервалов, которые зависят как от геоэлектрической модели, так и от погрешностей измерений.
Для расстановки границ пластов реализован алгоритм автоматической попластовой разбивки с возможностью ручной корректировки их положения, удаления и добавления. Система может получать данные о попластовой разбивке из системы СИАЛ ГИС через импорт файлов формата SII.
После расстановки границ необходимо активизировать пласты, на интервале которых будет производиться интерпретация. В момент активизации пласта автоматически снимаются существенные значения. Предусмотрена их ручная корректировка. Далее производится интерпретация в одном из режимов:
-
экспресс-инверсия;
-
автоматический подбор;
-
подбор на отдельном интервале.
При интерпретации автоматически выполняется оценка точности определения параметров (доверительных интервалов), при «ручном» подборе есть возможность работать отдельно с кривой зондирований и детально оценивать качество интерпретации по каждому пласту.
4. Технико-экономическая часть
4.1 Организационно-экономический раздел
Геофизические работы в скважинах будут выполняться комплексным отрядом геофизических исследований в скважинах, действующим в составе Нижневартовской геофизической экспедиции.
Нижневартовская экспедиция геофизических исследований скважин обеспечивает организацию работ входящих в ее состав отрядов, осуществляет руководство ими и контроль за их работой.
При экспедиции ГИС созданы следующие службы, необходимые для обеспечения бесперебойной работы главных производственных единиц (каротажных отрядов):
-
диспетчерская служба, которая регистрирует заявки заказчиков на выполнение работ и на основе этих заявок выдает отрядам наряды на работу и контролирует выполнение их;
-
контрольно-интерпретационная партия (КИП), которая принимает от отрядов первичные материалы (диаграммы, записи), обрабатывает их, интерпретирует и передает заказчику;
-
аппаратурный цех, который производит профилактический осмотр, ремонт, регулирование и эталонирование, скважинных приборов и аппаратуры, лабораторий и подъемников и ведет учет их работы;
-
ремонтный цех, который обеспечивает ремонт механизмов, оборудования подъемников и лабораторий и ходовых частей автомашин, а также геофизического кабеля.
Экспедиция ГИС входит в состав производственного геофизического объединения „Нижневартовскнефтегеофизика”.
Производственная деятельность геофизического предприятия организуется следующим образом. Геофизическая экспедиция заключает договор на выполнение исследований в скважинах с заказчиками, выступая при этом в роли подрядчиков. Взаимоотношения сторон определяются „Основными условиями на производство геофизических исследований в скважинах” и „Технической инструкцией по проведению геофизических исследований”. Договорный объем работ в течение планируемого периода выполняется на основе периодического поступления заявок со стороны заказчиков.
Весь комплекс, работ, проводящихся геофизическими отрядами, состоит из последовательных этапов: 1) подготовительные и заключительные работы на базе; 2) подготовительные и заключительные работы на скважине; 3) собственно геофизические исследования; 4) спуско-подъемные операции; 5) пересоединение скважинных приборов; 6) переезды на скважину и обратно.
Перед выездом на скважину начальник отряда получает заявку на выполнение комплекса ГИС, в которой указывается общий объем работ, в том числе по видам исследований и интервалам, данные о времени начала производства работ, конструкции скважины и т.п. Ознакомившись с заявкой, начальник отряда проводит подготовительные работы к выезду: информирует персонал о характере предстоящих работ, проверяет готовность аппаратуры и оборудования. Данные об объекте исследования, записанные в заявке, уточняются по прибытию отряда на скважину. Начальник отряда может преступить к производству ГИС при наличии акта о подготовленности скважины, подписанного буровым мастером и геологом.
Учет и оплата выполненных работ производятся на основании „Акта о выполнении геофизических работ”.
После предварительной обработки материалы ГИС передаются в интерпретационную партию. Копии геофизических диаграмм и результаты интерпретации выдаются заказчику. Объем и сроки представления результатов исследований заказчику устанавливаются договорами.
Для решения поставленных геологических задач предусматривается выполнение ГИС в два этапа: первый – в открытом стволе скважины, до спуска эксплуатационной колонны; второй – в эксплуатационной колонне.
Работы на первом этапе производства ГИС проводятся через буровой инструмент с муфтовым переходником типа „воронки” на нижней части бурового инструмента („воронка” позволяет беспрепятственно выходить и входить прибору в буровой инструмент). Инструмент (после промывочного цикла) поднимается и устанавливается в определенный интервал, оставляющий открытым интересующий интервал исследования, реперные пласты, а также обеспечивающий беспрепятственное прохождение аппаратурного комплекса до забоя скважины и проведения ГИС.
Запись геофизических параметров происходит в следующей последовательности:
-
первый измерительный цикл: одновременная запись стандартных зондов, зондов БКЗ, резистивиметрии, ПС, микрозондов, микробокового каротажа и двух радиусов прижимного устройства;
-
второй измерительный цикл: одновременная запись бокового каротажа и кривой индукционного каротажа.
Работы на втором этапе производства ГИС проводятся в эксплуатационной колонне. Производится повторный выезд на скважину геофизического отряда, после ожидания затвердевания цемента, с целью регистрации нейтрон-нейтронного каротажа, АКЦ и локатора муфт.
4.2. Производственная и экологическая безопасность при производстве геофизических работ
Данный проект предусматривает выполнение работ на Самотлорском нефтяном месторождении в полевых и камеральных условиях.
В административном отношении Самотлорское нефтяное месторождение находится в Нижневартовском районе Ханты-Мансийского автономного округа Тюменской области, в 750 км к северо-востоку от г. Тюмени и в 15 км от г. Нижневартовска. Район представляет собой заболоченную и слабовсхолмленную равнину с а.о. 100-125м. Климат района континентальный с коротким прохладным летом и продолжительной холодной зимой. Наиболее холодным месяцем года является январь(-50°), самым теплым - июль (+30°). Местность частично заболочена, леса большей частью смешанные.
В целом району работ присваивается категория работ в условиях крайнего севера.
Работы на Самотлорском месторождении будут проводиться с января по июль 2005 года.
4.2.1. Производственная безопасность
Вредные и опасные факторы, воздействующие на человека, в полевых условиях, связаны с особенностями методики измерений (ненормированный рабочий день, всепогодные и всесезонные условия проведения работ, утомительные переезды к месту исследований и т.д.), конструктивными особенностями исследовательской аппаратуры (работа с электрическим током, радиоактивными веществами, громоздкими механическими приборами). Вредные и опасные факторы, угрожающие человеку при данных видах работ представлены в таблице 4.1..
Таблица 4.1.
| Этапы работ | Наименование видов работ | Группы | Факторы (ГОСТ 12.0.003-74) | Нормативные документы | ||
| опасные | вредные | |||||
| 1 | 2 | 3 | 4 | 5 | 6 | |
| Полевой | Методы электрического каротажа (КС, БКЗ, БК, МБК, СП, ИК). | физические | 1. Электрический ток. | ГОСТ 12.1.019-79 [28] | ||
| Методы акустического каротажа (АК, АКШ). | 1. Отклонения показателей микроклимата на открытом воздухе. | ГОСТ 12.1.005-88 [25] | ||||
| Кавернометрия и профилеметрия. | ||||||
| Резистивиметрия. | ||||||
| Локация муфт. | ||||||
| Методы радиоактивного каротажа (ГГК, НК, ГГКп). | 2. Воздействие радиации. | ГОСТ 12.1.007-76 [27] | ||||
| Работа с лебедкой каротажного подъемника. | 3 Движущиеся машины и механизмы производственного оборудования. | ГОСТ 12.2.007.3-75 [30] | ||||
| Спускоподъемные операции. | ||||||
| Весь цикл исследований (включая подготовительно-заключительные работы на базе и переезды к месту исследований). | психофюиол огические | 2. Тяжесть и напряженность физического труда. | ГОСТ 12.3.009 -76 [31] | |||
| Весь цикл исследований. | биологиче ские | 3. Повреждения в результате контакта с животными, насекомыми, пресмыкающимися. | ||||
| Камеральный | Обработка и интерпретация полевого материала. | физические | 1. Электрический ток, статическое электричество. | ГОСТ 12.1.019-79 [28] | ||
| 1. Отклонения показаний микроклимата в помещении. | ГОСТ 12.1.005-88 [25] | |||||
| 2. Превышение уровней шума | ГОСТ 12.1.003-83 [23] | |||||
| 3. Превышение уровня электромагнитных и ионизирующих излучений. | ГОСТ 12.1.006-84 [26] | |||||
| 4. Недостаточная освещенность рабочей зоны. | СНиП 23.05.95 [31] | |||||
| Психо физиол огичес | 5.Монотонный режим работы. | |||||
Основные элементы производственного процесса, формирующие опасные и вредные факторы
4.2.1.1.Анализ опасных факторов и мероприятий по их устранению
Полевой этап
1. Электрический ток. Опасностями поражения током при проведении полевых работ являются поражения от токонесущих элементов каротажной станции (подъемника, лаборатории и скважинных приборов), поэтому требования безопасности сводятся, в основном, к мерам электробезопасности.
Причинами поражения электрическим током могут быть: повреждение изоляции электропроводки, неисправное состояние электроустановок, случайное прикосновение к токоведущим частям (находящимся под напряжением), отсутствие заземления и др. Поэтому работа на каротажных станциях требует помимо соответствующей квалификации персонала большого внимания и строгого соблюдения правил электробезопасности.
Соединительные провода, применяемые для сборки электросетей, не должны иметь обнаженных жил, ненадежную изоляцию, концы их должны быть снабжены изолирующими вилками, муфтами или колодками.
При работах на буровой запрещается пользоваться напряжением более 380 V.
Корпуса всех агрегатов должны быть надежно заземлены. Заземление выполняется на контур буровой, имеющий металлическую связь с устьем скважины, или на устье скважины, на которой проводятся работы.
Подключать кабель к источнику питания разрешается только по окончании сборки всех коммуникаций каротажной станции. Кабель, соединяющий оборудование станции с электросетью подвешивается на высоте не менее 0.5 м и располагается в стороне от проходов и дорог.
Сборку и разборку электрических схем, ремонт проводов (изолирование оголенных участков, сращивание), а также проверку исправности цепей следует выполнять при выключенном источнике тока.
Проверку работы или поиск неисправностей в каротажной станции, находящейся под напряжением, должны производить на менее чем два исполнителя.
Если необходимо проверить на поверхности исправность скважинного прибора, разрешается подавать напряжение в схему только после предупреждения об этом работников партии.
Помощь пораженному электротоком необходимо оказывать немедленно, не теряя ни минуты. Прежде всего, добиться прекращения действия тока на пострадавшего, для чего любым способом изолировать его от источника тока. Следует помнить, что электроток вызывает сокращение мышц пальцев, и пострадавший не может самостоятельно разжать их.
Оказывающий помощь должен знать, что пораженный электротоком сам является проводником, и поэтому надо охранять себя от действия тока. Для защиты надо встать на резиновый коврик, деревянную доску, сверток сухой одежды, надеть калоши. Руки надо обмотать сухой шерстяной и прорезиненной материей (шинель, прорезиненный плащ).
Приняв эти меры предосторожности, необходимо отбросить провод от пострадавшего багром, деревянной палкой или другим плохо проводящим электроток предметом, или не касаясь тела пострадавшего, оттащить его от провода.
Если для оказания помощи необходимо перерезать провода, то инструмент для этого должен иметь изолированные ручки. Прервать ток можно также, набросив на провод (обе фазы) металлическую цепочку, кусок неизолированного провода, второй конец которых «, предварительно укреплен в земле.
После освобождения пострадавшего от действия тока нужно вызвать скорую помощь и немедленно начать искусственное дыхание, его необходимо делать даже в тех случаях, когда исчезли видимые признаки жизни (нет дыхания, отсутствует пульс). Искусственное дыхание производится в течение нескольких часов и прекращается только в случаях
появления безусловных признаков смерти (трупных пятен, окоченения) или приезда медработников.
Одновременно принимают другие меры для возбуждения дыхания и работы сердца: массаж сердца, обрызгивание лица водой, растирание тела, дается вдыхать нашатырный спирт. После того, как пострадавший придут в себя, его надо укутать одеялом, напоить горячим чаем и доставить к врачу.
2. Радиационная опасность. При исследовании скважин применяются радиоактивные вещества (РВ) применяемые в радиоактивных методах. Источниками ионизирующего излучения служат плутоний-берилливые сплавы и сплавы, содержащие радиоактивный изотоп цезия.
За единицу радиоактивности принят Беккерель (Бк), означающий одно ядерное превращение в секунду. Энергия радиоактивного излучения характеризуется дозой излучения. Различают поглощенную, экспозиционную, эквивалентную и интегральную дозы.
Облучение источниками ионизирующего излучения может быть внешним и внутренним. Внутреннее облучение более опасно, чем внешнее, т.к. попавшие внутрь организма радиоактивные вещества повергают непрерывному облучению незащищенные роговьм слоем внутренние органы до тех пор, пока они не выведутся из организма.
Для уменьшения воздействия источников ионизирующего излучения на персонал каротажной партии необходимо придерживаться следующих правил:
-
Использовать источники излучения минимальной активности, необходимые для данного вида исследований;
-
Выполнять все операции с источниками излучений в течение максимально короткого времени (т.н. защита времени);
-
Производить работы (спускоподъемные, погрузочно-разгрузочные работы) на максимально возможном расстоянии от источника (т.н. защита расстоянием);
-
Применять защитные средства в виде контейнеров, экранов, спецодежды;
-
Осуществлять радиометрический и дозиметрический контроль.
Расчет защиты от ионизирующих излучений производят в соответствии с требованиями действующих «Санитарных правил работы с радиоактивными веществами и источниками ионизирующих излучений» [24].
Для защиты от гамма излучения применяют свинец. Дозу гамма излучений за рабочий день определяют с помощью карманных дозиметров путём пересчета показаний радиометров, отградуированных в единицах мощности дозы (мкР/ч). В любом случае мощность поглощенной дозы для каждого работника не должна превышать 5 бэр/г (0.02 Зв).
Для защиты от нейтронного излучения используют материалы, содержащие водород (вода, парафин) с добавками бора. Дозу нейтронного излучения определяют пересчетом мощности доз, отсчитанных по показаниям радиометра, снабжённого датчиком тепловых или быстрых нейтронов, путём пересчёта. Суммарная доза за рабочий день определяется как сумма доз, полученных при каждой операции - получении источника излучения, его переноски, установки в скважинный прибор и т.д.
Не в коем случае нельзя касаться и брать капсулу с источником ионизирующего излучения руками, для этого необходимо использовать специальный дистанционный манипулятор.
Радиоактивные вещества хранят в специальных хранилищах, в переносных контейнерах, которые находятся, в зависимости от активности радиоактивного вещества, в специальных колодцах. Внутри хранилища, а также снаружи излучение не должно превышать предельно допустимых величин.
Транспортирование источников ионизирующих излучений производится только в специальных контейнерах в зависимости от вида излучения. Контейнеры жёстко крепятся в задней части подъёмника.
Если в пути следования произойдёт потеря источника излучения, работник, ответственный за транспортирование немедленно должен сообщить об этом в милицию, органам санитарного надзора и руководству своего предприятия.
Для обозначения объектов, помещений, оборудования, устройств и материалов, внутри или на поверхности которых возможна радиационная опасность, ставится специальный знак с надписью «Осторожно радиоактивность!».
3. Движущиеся машины и механизмы производственного оборудования. Возникает на всех этапах полевых работ, но возрастание риска подвергнуться механическому воздействию, а в следствии, получить травму можно при погрузочно-разгрузочных работах, монтаже-демонтаже оборудования на скважине и др.
Меры безопасности, в большинстве, сводятся к неукоснительному соблюдению техники безопасности на буровой.
Все рабочие во избежание травм снабжаются спецодеждой [21].
Запрещается проводить ГИС при неисправном спускоподъемном оборудовании буровой установки или каротажного подъёмника.
При работе на скважине каротажные автомашины следует устанавливать так, чтобы были обеспечены хорошая видимость и сигнализационная связь между подъёмником, станцией и устьем скважины. Каротажный подъёмник необходимо закрепить с помощью специальных упоров.
Направляющий блок необходимо надежно закрепить на основании буровой. Прочность узла крепления должна не менее чем в два с половиной раза превышать вес каротажного кабеля.
Подвесной блок нужно надёжно закрепить на талевой системе буровой установки. После подсоединения к нему кабеля от барабана лебёдки он должен быть поднят над устьем скважины не менее чем на 15 метров и укреплён растяжкой.
Между каротажным подъёмником и устьем скважины не должны находиться предметы, препятствующие движению кабеля, запрещается прикасаться к кабелю при движении, наклоняться над ним, а также останавливать его руками при отказе тормозной системы лебедки подъемника.
Устье скважины и мостки должны быть очищены от промывочной жидкости, грязи, нефти, снега и льда во избежание падений.
Грузы, скважинные приборы, блоки и прочее оборудование следует выгружать (погружать) из каротажной станции под наблюдением ответственного лица каротажной партии.
Грузы и скважинные приборы массой более 40 кг или длиной более 2м любого веса нужно поднимать с помощью подъёмных механизмов.
Во избежание наиболее типичной аварийной ситуации - обрыв кабеля у головки аппарата, необходимо соблюдать следующие условия:
строго контролировать движение поднимаемого кабеля по счетчику оборотов и предупредительным меткам, чтобы не пропустить приближение скважинного прибора к устью скважины и своевременно подать соответствующие сигналы машинисту подъёмной установки;
машинист подъёмной установки при управлении лебёдкой должен внимательно следить за движущимся кабелем, выходом предупредительных меток и сигналами, подаваемыми с устья скважины.
Большую опасность представляет перепуск кабеля, возникающий при спуске кабеля в не обсаженной части скважины из-за глинистых пробок, осадков раствора, уступов и обвалов. Перепущенный кабель часто приводит к завязыванию узлов и возможным прихватам.
Камеральный этап
1. Электрический ток, статическое электричество. При работе с компьютером существует опасность поражения электрическим током. Условия электробезопасности зависят и от параметров окружающей среды производственных помещений (влажность, температура, наличие токопроводящей пыли, материала пола и др.). Тяжесть поражения электрическим током зависит от плотности и площади контакта человека с частями, находящимися под напряжением. Во влажных помещения или наружных электроустановках складываются неблагоприятные условия, при которых улучшается контакт человека с токоведущими частями.
Для профилактики поражения электрическим током в помещении, где проводятся камеральные работы необходимо проводить следующие мероприятия по обеспечению электробезопасности: изоляция всех токопроводящих частей и электрокоммуникаций, защитное заземление распределительных щитов.
Запрещается располагать электроприборы в местах, где работник может одновременно касаться прибора и заземленного провода, оставлять оголенными токоведущие части схем и установок, доступных для случайного прикосновения; сборка схем с открытыми токоведущими частями на расстоянии менее одного метра от водопроводных и отопительных труб, радиаторов; использование стационарных установок и приборов, имеющих напряжение 36 V переменного тока и 110 V постоянного тока относительно земли, без заземления токоведущих частей.
Электризация (статическое электричество) возникает при трении диэлектрических тел друг о друга. Электрические заряды могут накапливаться на поверхности металлических предметов.
Статическое электричество отрицательно действует на организм человека. Длительное воздействие обуславливает профессиональные заболевания, особенно нервной системы. Кроме того, статическое электричество - одна из причин возникновения взрывов и пожаров.
Основные направления защиты от статического электричества предусматривают предотвращение возникновения электрических зарядов или ускорение стекания зарядов с наэлектризованной поверхности. Ускорению снятия зарядов способствует заземление оборудования, увеличение относительной влажности воздуха и электропроводности материалов с помощью антистатических добавок и присадок.
4.2.1.2.Анализ вредных факторов и мероприятий по их устранению
Полевой этап
-
Отклонения показателей микроклимата на открытом воздухе. Климатические условия проведения работ можно охарактеризовать как суровые, до - 35°С зимой. Основным вредным фактором является воздействие низкой температуры, главным образом воздействие атмосферного воздуха, что может привести к обморожениям. Обморожению способствуют неблагоприятные физические факторы: ветер, влажны воздух, длительность воздействия холода, плохая защита тела одеждой, сдавливание конечностей тесной обувью. Для предотвращения обморожений весь персонал должен быть экипирован удобной, теплой одеждой, а также пребывание персонала на открытых площадях должно быть сокращено до минимума.
-
Тяжесть и напряженность физического труда. Эмоциональные стрессы. Работы, предусматриваемые данным проектом, будут выполняться полевой каротажной партией, состоящей из шести человек. Специфика ГИС в том, что производственный процесс каротажа - процесс непрерывный, длительный и утомительный. Кроме этого, персонал, занятый на данном виде исследований, работает вахтовым методом с ненормированным рабочим днем. Кроме того, и бытовые и природные полевые условия отражаются на
физическом и нервно-эмоциональном состоянии рабочего персонала, приводит к нервному и физическому истощению, что в конечном итоге сказывается на результате работы и качестве полевого материала.
Для профилактики утомления предусмотрены технические, медико-биологические и организационные мероприятия: механизация и автоматизация трудоемких работ, своевременное прохождение профилактических медицинских осмотров, применение рациональных режимов труда и отдыха и т.п.
Начальник каротажного отряда должен своевременно организовывать пересмены внутри отряда, во время непрерывного процесса исследований.
Для полноценного отдыха после каротажа геофизическая база должна располагать необходимыми удобствами: баней, по возможности бытовой и электротехникой.
3. Биологически опасные факторы. К ним можно отнести повреждения в результате контакта с животными, насекомыми, пресмыкающимися, а также воздействие болезнетворных вирусов.
Профилактика природно-очаговых заболеваний имеет особое значение в полевых условиях. Разносят их насекомые, дикие звери, птицы и рыбы. Наиболее распространенные природно-очаговые заболевания - весенне-летний клещевой энцефалит, туляремия, гельминтоз.
При заболевании энцефалитом происходит тяжелое поражение центральной нервной системы. Заболевание начинается через две недели после занесения инфекции в организм. Наиболее активны клещи в конце мая - середине июня, но их укусы могут быть опасны и в июле и в августе.
Присосавшегося клеща удаляют вместе с хоботком. Чтобы клещ вышел сам, место укуса необходимо смазать керосином или растительным маслом. Основное профилактическое мероприятие - противоэнцефалитные прививки, которые создают у человека устойчивый иммунитет к вирусу на весь год.
Камеральный этап
-
Отклонения показателей микроклимата в помещении. Параметры микроклимата для помещений, где установлены компьютеры, можно свести в таблицу 4.2.:
Таблица 4.2.
Нормативные параметры микроклимата в помещениях.
| Период года | Параметры микроклимата | Величина |
| Холодный и переходный | Температура воздуха в помещении Относительная влажность Скорость движения воздуха | 22-24 °С 40-60% до 0,1м/с |
| Теплый | Температура воздуха в помещении Относительная влажность Скорость движения воздуха | 23-25°С 46-60% 0,1-0,2 м/с |
Для подачи в помещение воздуха используют системы вентиляции и кондиционирования, а так же естественной вентиляции.
2. Превышение уровней шума. Источниками шума на предприятиях являются сами вычислительные машины (встроенные в стойки ЭВМ вентиляторы, принтеры и т.д.), центральная система вентиляции и кондиционирования воздуха и другое оборудование.
Уровень шума на рабочем месте программистов и операторов не должен превышать 50 дБА, а в залах обработки информации на вычислительных машинах - 65 дБА. Для снижения уровня шума, стены и потолок помещения, где установлены компьютеры, должны быть облицованы звукопоглощающими материалами [23].
Уровень вибрации в помещении вычислительных центров может быть снижен путем установки оборудования на специальные фундаменты и виброизоляторы.
3. Превышение уровня электромагнитных и ионизирующих излучений. Допустимые значения параметров неионизирующих магнитных излучений можно представить в виде следующей таблицы 4.3.:
Таблица 4.3.
Допустимые параметры электромагнитных излучений
| Наименование параметра | Допустимые значения |
| Напряженность электромагнитного поля по электрической составляющей на расстоянии 50 см от поверхности видеомонитора | 10В/м |
| Напряженность электромагнитного поля по магнитной составляющей на расстоянии 50 см от поверхности видеомонитора | 0,3 А/м |
| Напряженность электростатического поля не должна превышать: для взрослых пользователей для детей дошкольных учреждений и учащихся средне-специальных и высших учебных заведений | 20 кВ/м 15кВ/м |
4.2.2. Пожаробезопасность
Пожарная безопасность представляет собой единый комплекс организационных и технических мероприятий по предупреждению пожаров и взрывов в полевых и камеральных условиях.
Возможными причинами пожаров при проведении каротажных работ является несоблюдение инструкций по эксплуатации электротехнических устройств, а также нарушение общих правил пожаробезопасности на буровой.
Перед проведением геофизических работ необходимо проверить изоляцию электрооборудования и исправность защитного заземления буровой установки и скважины.
Промыслово-геофизические работы во время грозы проводить запрещается.
При работе в скважине, где возможны нефте- и газопроявления, или в скважине с герметизированным устьем с газовой средой, каротажные подъёмники и лаборатории необходимо ставить с наветренной стороны.
После окончания работы все источники электропитания должны быть отключены.
В каротажном подъёмнике и лаборатории запрещается разжигать примусы, керогазы, паяльные лампы, а также хранить пожароопасные материалы в открытых сосудах.
Для освещения и отопления рабочих мест необходимо использовать только приборы и устройства, предусмотренные проектами каротажной лаборатории и подъёмника.
Категорически запрещается пользоваться на устье скважины открытым огнем для отогревания геофизического оборудования. В случае замерзания ролика блок-баланса, или другого оборудования отогревать их следует только паром или горячей водой, необходимый запас которой должен быть на буровой.
4.2.3. Экологическая безопасность
В соответствии с действующими законами, постановлениями и положениями в данном разделе предусматриваются мероприятия, обеспечивающие безопасность населения, охрану недр и окружающей природной среды от возможных вредных воздействий, связанных с разработкой месторождения.
Охрана атмосферного воздуха. Фоновые концентрации загрязняющих веществ (ЗВ) в атмосферном воздухе в районе месторождения значительно ниже установленных нормативов ПДК для населенных мест.
Источниками возможного выделения и выбросов в атмосферу ЗВ при добыче, сборе и внутрипромысловом транспорте газа и конденсата являются: устьевая противовыбросовая арматура скважин, свечи, газосборные сети; при подготовке газа -технологическое оборудование, факелы, котельные, трубопроводы.
Загрязняющие вещества (в основном метанол) выбрасываемые в атмосферу при эксплуатации месторождения относятся к 2 - 4 классам экологической опасности.
Результат расчета количества выбросов загрязняющих веществ в атмосферу от объектов эксплуатации, проведенного в ОВОС Северо-Васюганского месторождения (согласованного Областным комитетом экологии 14.07.95 г., заключение № 136). Автоматизированный расчет рассеивания вредных веществ в приземном слое атмосферы по унифицированной программе " ЭКОЛОГ " (версия 1.10) определил основные источники загрязнения атмосферы - стоянки тракторной и автомобильной техники. На эти источники приходится 99.5 % выброса двуокиси азота и окиси углерода. Превышение максимальных приземных концентраций загрязняющих веществ наблюдается на расстоянии 11.4 м от этих источников. По остальным источникам превышение ПДК загрязняющих веществ не наблюдается даже в непосредственной близости от них.
Анализ расчета максимально возможного уровня загрязнения атмосферного воздуха на месторождении технологическим оборудованием в рабочем режиме показал, что выбросы вредных веществ от объектов промысла, не создадут за пределами промплощадок приземные концентраций, превышающие установленные нормативы ПДК.
Выбросы углеводородов от кустовых площадок и газосборных сетей не учитывались в расчете рассеивания, так как они рассредоточены на значительной площади и рассеивание ЗВ происходит на расстоянии нескольких метров от них. Выбросы углеводородов от кустовых площадок, также не внесут существенного загрязнения в атмосферный воздух.
При проведении регламентных работ по проверке технологических аппаратов возникают залповые выбросы ЗВ, направляемые на факел или свечу сжигания газа. Валовый выброс загрязняющих веществ в результате проведения регламентных работ составит 40.972 т/год, без учета установки регенерации метанола. При этом в периоды особо неблагоприятных метеорологических условий возможно превышение концентраций вредных веществ в воздухе более 1 ПДК (I степень опасности), более 3 ПДК (II степень опасности) и более 5 ПДК (III степень опасности).
Неблагоприятными метеорологическими условиями (НМУ) являются: приподнятая инверсия выше источника ЗВ, штилевой слой ниже источника ЗВ, туманы.
При возникновении НМУ предусмотрены мероприятия по I, II и III режимам эксплуатации технологического оборудования, выполнение которых при НМУ исключает залповые выбросы вредных веществ в атмосферу.
Мероприятия по защите воздушного бассейна предусматривают полную герметизацию всего технологического оборудования, запорной арматуры и трубопроводов, исключающую постоянные сбросы газа в атмосферу. Оборудование выбирается с учетом взрывоопасное™ и токсичности продуктов. На случай превышения давления сверх предусмотренного режимом оборудование оснащено предохранительными клапанами с выбросом газа на факел.
Автоматизированная система управления технологическими процессами обеспечивает отключение отдельных установок в предаварийных ситуациях, что предупреждает аварийные выбросы газа и жидкости.
Охрана водной среды. При разработке месторождения негативное воздействие на водную среду возможно при строительстве и эксплуатации площадных объектов, устройстве подводных переходов водотоков трубопроводами, строительстве автодорог и мостов, бурении скважин на кустовых площадках, использовании подземного водозабора и сбросе сточных вод.
Строительство площадных объектов сопровождается изменениями рельефа, нарушающими естественный поверхностный сток. С промплощадок в процессе эксплуатации месторождения возможны утечки токсичных загрязнителей на прилегающие участки земли.
При строительстве подводных переходов трубопроводами нарушается естественный рельеф поймы и русла водотоков, вырубается лес в водоохранных зонах.
Для промывки и гидроиспытаний трубопроводов предусматривается забор воды из поверхностных водоемов.
При строительстве дорог, возможно, нарушение поверхностного стока насыпями с образованием вдоль трасс подпрудных озерков - очагов заболачивания.
Забор воды из подземных вод предусматривается при бурении эксплуатационных скважин. Для обеспечения водой хозяйственно - питьевых и технологических нужд при бурении скважин на каждой кустовой площадке необходимо бурение артскважины глубиной 172 м. Подземные воды приурочены к пескам атлымской свиты, залегающим в интервалах глубин 135 - 170 м и защищены от загрязнения с поверхности. Воды напорные, пьезометрические уровни устанавливаются на глубине до 10 м. Дебит скважин изменяется в пределах 4 -14.4 л/с.
Площадки под строительство артскважин размещаются на расстоянии не менее 30 м от мест бурения эксплуатационных скважин. Первый пояс зоны санитарной охраны артскважин специально не ограждается и не благоустраивается. Для исключения загрязнения водоносного горизонта в процессе бурения артскважин в качестве промывочной жидкости используется глинистый раствор, шурф вокруг устья скважины размером 1.5 х 0.5 м бетонируется. После бурения и испытания эксплуатационных скважин кустовой площадки артскважина на воду ликвидируется путем санитарно -технической заделки согласно "Положения по порядку использования и охране подземных вод на территории СССР".
Водоснабжение хозяйственно - питьевых и производственно - противопожарных нужд объектов месторождения обеспечивается запроектированными в северо - западной части территории опорной базы промысла водозаборными артезианскими скважинами (1 резервная и 1 рабочая). Потребность воды на хозпитьевые нужды составляет 125.813 мЗ/сут, на производственные - 255.64 мЗ/сут, на пожаротушение - 90.347 мЗ/сут. Забор воды будет осуществляться из водоносного песчаного горизонта атлымской свиты. Перед подачей потребителю вода будет поступать на станцию обезжелезивания.
Санитарно - эпидемиологическая защищенность источника хозпитьевого водоснабжения подземного водозабора обеспечивается тремя поясами зоны санитарной охраны водоисточников: граница I пояса устанавливается в 30 м от водозабора, II пояса -в 88 м, III пояса - в 376 м. В первой зоне строгого контроля проводится планировка территории с отводом поверхностных вод за ее пределы ограждением и обеспечением сторожевой сигнализации. В пределах второго и третьего поясов зоны санитарной охраны запрещается размещать участки ассенизации, склады ГСМ и химреагентов (в целях-исключения химического заражения источника водоснабжения).
Гидрографическая сеть Северо-Васюганского месторождения представлена притоками р. Васюган. Водоохранная зона р. Васюган составляет 300 м в обе стороны от уреза реки; у остальных притоков и водотоков - 15 м. Согласно "Положению о водоохранных зонах ...", утвержденному Постановлением № 91 СМ РФ от 17.03.89 г., в водоохранных зонах устанавливается специальный режим хозяйственной деятельности для предотвращения загрязнения, засорения и истощения вод. После окончания строительных работ прибрежные участки восстанавливаются, берега укрепляются.
Реки территории месторождения типично таежные с малыми уклонами, относятся к II категории рек рыбохозяйственного использования. В реках содержание кислорода, определяющего самоочищающую способность воды, резко снижается осенью, падая в зимнее время до 0 - 0.85 %. Применяемые при ОПЭ месторождения способы очистки сточных вод не достаточны для их сброса в водотоки. Для охраны поверхностных и подземных вод используемых для хозпитьевого водоснабжения (воды атлымской свиты) от загрязнения предусмотрена утилизация предварительно очищенных промстоков в поглощающие скважины.
Выполнение предусматриваемых природоохранных мероприятий обеспечит рациональное использование водных ресурсов и снизит негативное воздействие разработки месторождения на водную среду.
Охрана земель, лесов, флоры и фауны. Размещение скважин на кустовых площадках и прокладка инженерных коммуникаций в одном коридоре позволяет локализовать возможное негативное воздействие на ограниченных площадях.
Почв, пригодных для сельскохозяйственного использования на площади месторождения не имеется. При строительстве кустовых оснований снятие плодородного слоя нецелесообразно ввиду развития на площади месторождения болотно - подзолистых и болотных типов почв.
Размещение проектируемых объектов месторождения проведено с максимальным использованием малоценных экосистем на полугидроморфных и гидроморфных почвах.
Негативное воздействие на почвенно - растительный покров при разработке месторождения проявится в механическом нарушении почвенно - растительного покрова, сведении растительности и повреждении почвенного покрова на отводимых землях, замене естественных почвенных горизонтов на минеральные грунты при отсыпке кустовых площадок, насыпей автодорог, промплощадок.
Отрицательное воздействие объектов месторождения может проявиться в изменении инженерно - геологических условий грунтов. Отсыпка и планировка промплощадок могут привести к изменению термовлажностного режима подстилающих грунтов, приводящему к морозному пучению переувлажненных грунтов, неравномерной осадке и деформации производственных зданий.
Мероприятия по снижению деформаций оснований сооружаемых объектов от морозного пучения предусматривают поверхностный водоотвод, понижение уровня грунтовых вод глубоким дренажем, устройство водонепроницаемых экранов, выбор свайных конструкций фундаментов с заглублением в устойчивые грунты. Негативное воздействие строительства и эксплуатации трубопроводов приводит к нарушению естественного теплового баланса грунтов, изменению глубины сезонного промерзания -оттаивания и возникновению неблагоприятных процессов - пучения и просадки грунта. Для предупреждения процессов пучения и просадки грунта при строительстве трубопроводов предусматривается замена грунтов.
Земли, отводимые на период строительства объектов промысла во временное пользование, рекультивируются в ходе проведения основных работ, при отсутствии возможности - в месячный срок после завершения работ, но не позднее одного года после окончания строительных работ.
Рекультивация земель проводится в два этапа. При проведении технического этапа рекультивации земель выполняется очистка площадей от бетонных и металлических отходов, засыпка водоотводных канав, выполаживание откосов, планировка площадок, покрытие земель слоем торфяно - песчаной смеси. Биологический этап рекультивации' земель состоит из комплекса работ по внесению в качестве удобрений торфа и посеву многолетних трав. Рекультивации подлежат суходольные участки, заболоченные участки не рекультивируются. В процессе проведения рекультивационных работ нарушенные земельные участки приводятся в состояние, пригодное для использования в лесном хозяйстве.
Лесные массивы территории месторождения характеризуются как леса эксплуатационные. При строительстве объектов опытно - промышленной эксплуатации месторождения сведения ценных чистых кедровых, долинных пойменных кедровых и еловых лесов, лесов орехопромысловых зон, мест локализации ценных недревесных ресурсов - клюквы и брусники не предусматривается.
Предусматриваемые мероприятия по охране земель, лесов, флоры и фауны территории месторождения позволят минимизировать негативное воздействие на окружающую природную среду.
Конструкция и технология проводки скважин обеспечивает надежную герметизацию водоносных и нефтегазоносных горизонтов, предотвращающую межпластовые перетоки и загрязнение подземных вод.
Качественная изоляция проницаемых пластов в затрубном пространстве устраняет возможность перетоков жидкости или газа из одного объекта в другой или в атмосферу, предотвращая ухудшение коллекторских свойств пластов. Герметичность обсадной колонны, колонной головки и зацементированного заколонного пространства проверяется опрессовкой. Для предупреждения возможного фонтанирования эксплуатационных скважин вскрытие пластов проводится с установкой превенторов - противовыбросовых устройств, устанавливаемых на устье скважин.
Исключение возможности прорыва газа из газовой части залежей обеспечивается ограничением и регулированием депрессии на продуктивный пласт.
В процессе бурения скважин образуются отходы бурения: отработанные буровые растворы, буровые сточные воды, выбуренный шлам. В связи с отсутствием промышленного оборудования для очистки отходов бурения до уровня ПДК для нефти и химреагентов применение на кустовых площадках двухсекционных земляных гидроизолированных амбаров для сбора, накопления, очистки, обезвреживания, утилизации отходов бурения и освоения скважин является реальной необходимостью.
4.2.4. Безопасность в чрезвычайных ситуациях
На газоконденсатных месторождениях при нарушении технологии бурения и эксплуатации зачастую возникают непредвиденные неблагоприятные ситуации. К таким относят незапланированные выбросы углеводородов (фонтанирование), которые сопровождаются, как правило, сильными пожарами, усложняющими ситуацию.
Все случаи выбросов документируются, размножаются и распространяются по службам участвующих в разработке месторождения. В перечне документов фиксируются причины аварий или чрезвычайных ситуациях, работы, проведенные при ликвидации выброса, а также способы избежания выбросов в будущем.
При геофизических исследованиях скважин проводятся следующие подготовительные работы:
До проведения исследований "заказчик" подготавливает скважину. Буровое оборудование должно быть исправным. На скважине должен быть установлен превентор. Скважина должна быть залита буровым раствором до устья.
Электроустановки должны быть исправны.
Начальник геофизической партии проверяет проведенные подготовительные работы. Составляется акт на проведение геофизических исследований, за подписями бурового мастера, представителя заказчика, электрика. При работах в действующих скважинах также подписывается работник противофонтанной службы.
При угрозе выброса работники партии сообщают о факте выброса представителю заказчика, противофонтанной и пожарной службе.
Партия выполняет эвакуацию геофизического оборудования под руководством начальника партии. Если прибор в скважине зажат превентором, кабель перерубается. Скважина должна быть обесточена.
Для профилактики выбросов партией должны проводиться тренировки.
4.3. Сметные расчеты по видам работ
Сметные расчеты по видам работ, комплексной геофизической партии, оформлены в таблице 4.4.
Таблица 4.4..
| № п/п | Вид работ | Стоимость одной скважины, руб |
| 1 | Набор, промер параметров кривизны | 38112 |
|
| при бурении под кондуктор и тех.кол. |
|
| 2 | ЦМ 8-12 (кондуктор) | 18386 |
| 3 | ЦМ 8-10 (тех. колонна) | 20844 |
| 4 | Привязочный каротаж | 32557 |
| 5 | Инклинометрия | 22213 |
| 6 | Окончательный ГИС в открытом стволе: | 211716 |
| 6.1 | Стандартный каротаж (1зонд КС и ПС) | 81675,6 |
| 6.2 | БКЗ | |
| 6.3 | Резистивиметрия | |
| 6.4 | БК | |
| 6.5 | Инклинометрия согласно инструкции | |
| 6.6 | Кавернометрия | |
| 6.7 | ВИКИЗ (7 зондов ИК и ПК) | |
| 6.8 | НК | 16455,17 |
| 6.9 | ГК | |
| 6.10 | ГГКп (интервал продуктивных пластов) | 78241 |
| 6.11 | АК (интервал продуктивных пластов) | 35344,2 |
| 7. | Окончательный ГИС в открытом стволе (пилот-ствол) | 120000 |
| 8 | Привязочный каротаж (горизонтальная) | 21893 |
| 9 | Окончательный ГИС в открытом стволе (автономный прибор) | 350000 |
| 10 | Привязочный каротаж (горизонтальная) | 20893 |
| 11 | Гироскоп | 31113 |
|
| ВСЕГО бурение | 374941 |
Итого стоимость комплекса геофизических работ выполняемых комплексной геофизической партией на одну скважину - 374941 рублей.
Учитывая стоимость каротажных исследований в одной скважине, общая стоимость полевых каротажных работ выполняемых комплексной партией (в 6 скважинах) будет составлять 2249646 рублей.
Список использованной литературы
-
Акопов Н.Б. Техника безопасности при проведении промысловых геофизических работ. - М.: Недра, 1973 г. - 235 с.
-
Безопасность жизнедеятельности: Метод. указ. по разработке раздела «Производственная и экологическая безопасность при проведении геологоразведочных работ» выпускной квалификационной работы для студентов всех специальностей ГНФ. - Томск: Изд. ТПУ, 2001. -32с.
-
Геофизические методы исследования скважин: Справочник геофизика / Под ред. В.М. Запорожца. - М.: Недра, 1983 г. - 591с.
-
Дахнов В.Н. Геофизические методы определения коллекторских свойств и нефтегазонасыщения горных пород. - М.: Недра, 1985 г. - 357 с.
-
Интерпретация результатов геофизических исследований нефтяных и газовых скважин: Справочник / Под ред. В.М. Добрынина. - М.: Недра, 1988 г. - 476 с.
-
Кривко Н.Н. Аппаратура геофизических исследований в скважинах. - М.; Недра, 1991 г.-421 с.
-
Ларионов В.В. Радиометрия скважин. - М.,1966 г. - 658 с.
-
Методы ГИС в поисковых и разведочных скважинах / Под ред. И. Г. Жувогина, Уфа, 1986 г. - 393 с.
-
Муравей Л.А. Экология и безопасность жизнедеятельности /Учебное пособие для вузов. - М.: ЮНИТИ - 2000 г. - 365 с.
-
Нестеров И.И., Салтымов Ф.К., Шпильман К.А. Нефтяные и газовые месторождения Западной Сибири. - М.: Недра, 1971. -464с.
-
Померанц Л.И. Аппаратура и оборудование геофизических методов исследования скважин. - М.: Недра, 1985 г. - 321 с.
-
Сурков B.C., Жеро О.Г. Фундамент и развитие платформенного чехла Западно- Сибирской плиты. 1983.
-
Организация и технические средства промысловых работ. Мет. Томск, 1970.. Тархов А.Г., Бондаренко В.М., Никитин А.А. Комплексирование геофизических
-
методов. - М.:Недра, 1982 г. - 446 с.
-
Техническая инструкция по проведению геофизических исследований в скважинах. - М.: Недра, 1985 г. - 265 с.
-
Технология исследования нефтегазовых скважин на основе ВИКИЗ. Методическое руководство / Ред. Эпов М.И., Антонов Ю.Н. Новосибирск: НИЦ ОИГГМСО РАН, Издательство СО РАН, 2000,121с.
-
Тищенко В.Е. Организация и планирование геологоразведочных работ на нефть и газ.
-
Опубликованные Фондовые материалы ООО Самотлорского месторождения.
-
Ширшков А.И. Охрана труда в геологии. - М.: Недра,1990 г. -395с.
-
Сибаров Ю.Г. Охрана труда в вычислительных центрах /Учебное пособие для студентов.
-
Ширшков А.И. Охрана труда в геологии. - М.: Недра,1990 г. -395с.
-
ГОСТ 12.0.003 - 74 ССБТ. Опасные и вредные производственные факторы. Классификация.
-
ГОСТ 12.1.003-83 ССБТ. Шум. Общи требования безопасности.
-
ГОСТ 12.1.004 - 91 ССБТ. Пожарная безопасность. Общие требования.
-
ГОСТ 12.1.005 - 88 ССБТ. Общие санитарно-технические требования к воздуху рабочей зоны.
-
ГОСТ 12.1.006 - 84 ССБТ. Электромагнитные поля радиочастот. Допустимые уровни на рабочих местах и требования к проведению контроля.
-
ГОСТ 12.1.007 - 76 ССБТ. Вредные вещества. Квалификация и общие требования безопасности.
-
ГОСТ 12.1.019 - 79 ССБТ. Электробезопасность. Общие требования и номенклатура видов защиты.
-
ГОСТ 12.2.007.3 - 75 ССБТ. Машины электрические вращающиеся. Общие требования безопасности.
-
ГОСТ 12.3.009 - 76 ССБТ. Работы погрузочно-разгрузочные. Общие требования безопасности.
-
СНиП 23.05.95. Естественное и искусственное освещение.
-
СНиП 2.04.05-91. Отопление, вентиляция и кондиционирование
31
5>0>















