62770 (573335), страница 2
Текст из файла (страница 2)
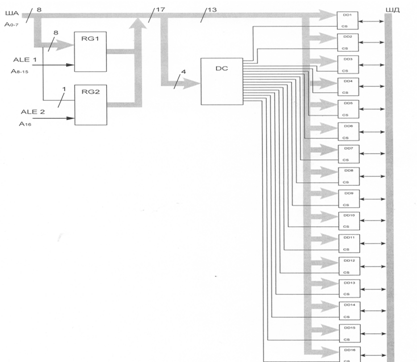
3.Структурная схема
Рисунок 4. Структурная схема
Шина адреса (ША) подключается к регистру (РГ) для мультиплексирования, затем подключается ко входам дешифратора (ДШ) для реализации выбора микросхем памяти. Так же ША подключается к СОЗУ для адресации.
Шина данных (ШД) подключается к микросхемам памяти статических оперативно запоминающих устройств (СОЗУ). Сигнал ALE подключается к регистру.
-
Принципиальная схем.
Таблица 4. Перечень элементов.
| № | Обозначение на схеме | Тип элемента |
| 1 | XC | Разъём |
| 2 | DD1,DD2 | Регистры (микросхемы КР580ИР 82) |
| 3 | DD3 | Дешифраторы (микросхема К555ИД3) |
| 4 | DD4, DD5 | СОЗУ (микросхема КР573РУ3) |
Разъем XC имеет 21 контакт, содержащих линии адреса А8, линии данных D7, сигнал записи W/R. Все линии адреса разъема XC подключены к линиям адресов регистров и СОЗУ, так же подключены линии данных. Сигнал записи W/R подключен к микросхемам СОЗУ для записи данных. Входной сигнал СЕ0подключается к инверсным сигналам СЕ0 СОЗУ. А СЕ1 и СЕ2 к дешифратору. Выходы дешифратора подключены к СОЗУ.
Заключение
В данном курсовом проекте построен блок статического ОЗУ .
Содержанием курсового проекта является расчёт количества микросхем памяти, распределение Адресного пространства, построение структурной и принципиальной электрической схемы управления ОЗУ.
Курсовой проект является заключительным этапом в изучении общепрофессиональных и специальных дисциплин:
“Математические и логические основы ЭВТ”,
“Типовые элементы и устройства цифровой техники”.
Список используемой литературы
1. Пухальский Г.И., Новосельцева Т.Я. Проектирование дискретных устройств на интегральных микросхемах: Справочник – М.: Радио и связь, 1990-304 с.
2. Лебедев О.Н. Применение микросхем памяти в электронных устройствах: Справочное пособие. – М.: Радио и связь, 1994-216 с.














