62744 (573327)
Текст из файла
Московский Государственный Технический Университет
Гражданской Авиации
Кафедра теоретической радиотехники
Контрольная работа
по дисциплине "Радиоизмерения"
студента 3 курса заочного факультета
Табуреткина Ивана Ивановича
Специальность XXXXXX
Шифр: XXXXXX
Адрес: город N.
Москва 2009
План
1. Высокочастотные амперметры: схемы, принцип действия, погрешности
1.1 Особенности измерения токов высоких частот
2. Характеристика основных видов разверток и синхронизация в универсальном электронно-лучевом осциллографе
2.1 Генераторы непрерывной развёртки
2.2 Синхронизация частоты генераторов непрерывной развертки
2.3 Генераторы ждущей развертки
3. Электронно-счетный частотомер при измерении частоты СВЧ сигналов: схема, принцип действия, погрешности
4. Цифровые измерители сопротивления, индуктивности, емкости: схемы, принцип действия.
5. Аналоговые измерители спектральной плотности мощности случайного сигнала (метод фильтрации, по корреляционной функции): схемы, принцип действия
5.1 Краткие технические данные анализатора спектра С4-27 и его структурная схема
Литература, используемая при подготовке к выполнению контрольной работы
1. Высокочастотные амперметры: схемы, принцип действия, погрешности
1.1 Особенности измерения токов высоких частот
При настройке и контроле режима антенных и других колебательных систем радиотехнических устройств возникает необходимость в измерении токов высоких частот. Электромагнитные и электродинамические приборы непригодны для этой цели из-за больших значений индуктивностей катушек и входных емкостей. Ограниченно используются и выпрямительные приборы, обладающие значительной входной емкостью. Наибольшее применение для измерения токов в широком диапазоне высоких и низких частот получили термоэлектрические приборы.
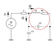
Эквивалентные схемы высокочастотной цепи при двух возможных вариантах включения в нее амперметра (миллиамперметра) показаны на рисунке 1.
Рисунок 1. Варианты включения амперметра.
Амперметр представляет для этой цепи комплексное сопротивление, состоящее из активного сопротивления Rа и индуктивности La рабочей части прибора, емкости С2 между входными зажимами и емкостей С1 и С3 входных зажимов по отношению к корпусу. Поэтому включение амперметра приводит к изменению тока в цепи, размер и характер которого зависят от частоты тока. Кроме того, часть протекающего в цепи тока ответвляется через шунтирующие емкости С1, С2 и С3. Следовательно, ток I1 в цепи источника, ток I2, измеряемый прибором, и ток I3, протекающий через нагрузку Z, будут различны (для схемы на рисунке - I1 > I2 > I3). Поскольку соотношения между этими токами зависят от частоты, то возникает дополнительная частотная погрешность, возрастающая с повышением частоты. Даже в лучших приборах при частотах выше 100 МГц погрешность становится недопустимо большой.
Для получения достаточно высокой точности измерений необходимо, чтобы полное сопротивление прибора было значительно меньше сопротивления исследуемой цепи и носило по возможности активный характер. Это легче достигается при малых размерах измерительного механизма и удалении его от массивных металлических масс.
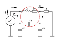
Влияние прибора на режим цепи можно уменьшить включением его в точки цепи с наименьшим высокочастотным потенциалом относительно корпуса (земли) (рисунок 1, б). В этом случае емкость С3 оказывается замкнутой накоротко, а ответвление тока через емкости С1 и С2 уменьшается и не ведет к шунтированию нагрузки Z.
Правильное включение приборов для измерения высокочастотных токов показано на рисунке 2.
Рисунок 2. Правильное включение приборов для измерения ВЧ токов.
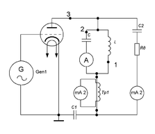
Амперметр А измеряет контурный ток. В индуктивную ветвь контура, например в точке 1, его включать нельзя, так как результат измерений будет искажен прохождением через прибор постоянной составляющей I анодного тока. Нежелательно включать амперметр и в точке 2, так как емкость прибора относительно корпуса установки будет вызывать расстройку контура. По указанным выше причинам невозможно включение амперметра и в точке 3 с целью измерения высокочастотной составляющей анодного тока. Для связи миллиамперметра тА1 с анодной цепью используется (обычно в мощных передатчиках) измерительный трансформатор тока Тр. Миллиамперметр тА2 входит в состав термовольтметра, измеряющего переменную составляющую анодного напряжения.
Выключение измерительного прибора из колебательной системы (контура, цепи антенны) после настройки последней неизбежно ведет к некоторой расстройке этой системы, изменению режима ее работы. Поэтому часто прибегают к постоянному включению высокочастотных приборов в контролируемые цепи.
2. Характеристика основных видов разверток и синхронизация в универсальном электронно-лучевом осциллографе
Электроннолучевые осциллографы выполняются по самым разнообразным схемам, различающимся по компоновке и системе управления, степени универсальности и сложности.
Рисунок 3. Функциональная схема простейшего осциллографа.
На рисунке 3 представлена функциональная схема простейшего осциллографа, предназначенного для воспроизведения на экране кривых периодических колебаний, подводимых к входу У. Помимо блока питания и ЭЛТ, осциллограф содержит усилитель с несимметричным выходом и генератор непрерывной развертки. Усилитель вертикального отклонения (канала Y) обеспечивает возможность исследования слабых колебаний. Сильные входные сигналы ослабляются с помощью входного потенциометра R; последний используется также для плавной регулировки размаха (по вертикали) наблюдаемой осциллограммы. Генератор непрерывной развертки вырабатывает напряжение пилообразной формы, которое периодически воздействует на отклоняющие пластины XI, Х2 и заставляет электронный луч перемещаться с постоянной скоростью в горизонтальном направлении, развертывая на экране во времени кривую напряжения, подводимого к пластинам Yl, Y2. Стабилизация частоты повторения пилообразного напряжения на требуемом уровне достигается воздействием на генератор синхронизирующего напряжения, в качестве которого может быть использован сам исследуемый сигнал, подводимый, например, от усилителя канала У. Если амплитуда пилообразного напряжения оказывается недостаточной для развертки изображения в пределах ширины экрана, то на выходе генератора включается широкополосный усилитель.
Большинство осциллографов широкого применения являются универсальными - они позволяют проводить исследование и измерение параметров как непрерывных периодических процессов, так и импульсных сигналов. Функциональная схема универсального осциллографа приведена на рисунке 4.
Рисунок 4. Функциональная схема универсального осциллографа.
Исследуемое напряжение подводится к входу Y, при необходимости ослабляется калиброванным входным делителем напряжения. Усилитель вертикального отклонения с плавно регулируемым коэффициентом усиления имеет симметричный выход на отклоняющие пластины Yl, Y2. Амплитуда входного сигнала может быть измерена посредством сравнения ее с известной амплитудой калибровочного сигнала частоты 50 Гц, выдаваемого калибратором амплитуды. Усилитель с симметричным выходом используется и в канале горизонтального отклонения X.
Основной особенностью универсального осциллографа является наличие в нем, помимо генератора непрерывной развертки (ЯР), генератора ждущей развертки (ЖР). Последний позволяет исследовать кратковременные импульсы со сравнительно низкой частотой повторения, которые при непрерывной развертке наблюдаются на экране в виде острых световых всплесков. Режим развертки определяется установкой переключателя ВЗ. Сигнал, используемый для синхронизации частоты генератора HP или запуска генератора ЖР, выбирается переключателем В1 и при необходимости может быть усилен. В режиме ЖР при каждом импульсе запускающего напряжения генератор выдает импульс пилообразного напряжения фиксированной амплитуды и длительности, обеспечивающий развертку импульсного сигнала, проходящего по каналу Y, на значительную часть ширины экрана.
2.1 Генераторы непрерывной развёртки
Генераторы непрерывной развертки являются источниками периодического пилообразного напряжения, регулируемого по частоте повторения в широком диапазоне, с которым должна быть согласована полоса пропускания усилителя вертикального отклонения. Например, если частота генератора может изменяться в пределах от 10 до 50 кГц, то на экране достаточно детально (с числом наблюдаемых периодов не более десяти) могут воспроизводиться кривые колебаний с основной частотой в диапазоне 10-500 кГц, гармонические составляющие которых занимают еще более обширную полосу частот. Амплитуда пилообразного напряжения должна обеспечивать отклонение светового пятна по горизонтали вдоль всего диаметра экрана.
Напряжение пилообразной формы создается в результате периодического процесса заряда-разряда конденсатора. Для автоматического управления этим процессом используются коммутирующие схемы, которые обычно представляют собой различные варианты несимметричных мультивибраторов или триггеров.
2.2 Синхронизация частоты генераторов непрерывной развертки
Рисунок 5 - Изображение формы сигнала на осциллографе.
Условие устойчивости наблюдаемого на экране изображения рисунка, первоначально удовлетворяемое регулировкой частоты fпл генератора развертки, с течением времени самопроизвольно нарушается вследствие неизбежных колебаний частот fу и fпл, обусловленных нестабильностью питающих напряжений, самопрогревом аппаратуры и другими факторами. В результате изображение на экране начинает перемещаться и приходится вновь регулировать частоту fпл. Чтобы избежать этого, частоту генератора развертки обычно синхронизируют с частотой исследуемого напряжения (или кратной ей частотой).
Сущность процесса синхронизации частот поясняется графиком на рисунке 5 - на экране трубки будет наблюдаться устойчивое изображение одного периода кривой исследуемых колебаний.
При увеличении напряжения синхронизации амплитуда пилообразного напряжения, а с ней и ширина линии развертки на экране уменьшаются. При чрезмерном синхронизирующем напряжении в отдельные моменты времени напряжение Uм может оказаться близким к напряжению Uн; это вызовет искажение формы кривой напряжения развертки, поскольку каждому периоду напряжения Uсин будут отвечать два или большее число импульсов пилообразного напряжения различных амплитуд и длительностей.
Если частота автоколебаний генератора в несколько раз меньше частоты /С) Ш, то имеет место синхронизация на субгармониках последней, принцип которой поясняется графиком на рисунке. При увеличении напряжения синхронизации не только уменьшается амплитуда пилообразного напряжения, но также возможно и понижение кратности синхронизации, т.е. отношение частот Uсин / Uпл может стать равным двум или даже единице. При малом напряжении Uсин амплитуда пилообразного напряжения и кратность синхронизации возрастают, однако синхронизация становится неустойчивой и при небольших колебаниях напряжения Uсин возможно скачкообразное изменение кратности синхронизации, а, следовательно, и числа наблюдаемых на экране периодов исследуемого напряжения.
Таким образом, синхронизирующее напряжение систематически в каждый его период или через фиксированное число N периодов прерывает процесс постепенного заряда или разряда времязадающего конденсатора на прямом участке формирования пилообразного напряжения, в результате чего автоматически поддерживается кратность частот Uсин и Uпл.
В различных генераторах оптимальное значение напряжения Uсин заключено в пределах от десятых долей вольта до десятков вольт.д.ля обеспечения устойчивой синхронизации в осциллографах предусматривают плавную регулировку напряжения Uсин, а иногда и возможность его усиления.
Осуществлять синхронизацию рекомендуется в следующем порядке. Сперва напряжение Uсин уменьшают входным потенциометром до минимума и регулировкой частоты генератора добиваются получения неподвижного изображения кривой процесса с требуемым числом периодов; затем частоту генератора немного понижают и, постепенно повышая напряжение синхронизации, добиваются устойчивости наблюдаемой кривой.
Характеристики
Тип файла документ
Документы такого типа открываются такими программами, как Microsoft Office Word на компьютерах Windows, Apple Pages на компьютерах Mac, Open Office - бесплатная альтернатива на различных платформах, в том числе Linux. Наиболее простым и современным решением будут Google документы, так как открываются онлайн без скачивания прямо в браузере на любой платформе. Существуют российские качественные аналоги, например от Яндекса.
Будьте внимательны на мобильных устройствах, так как там используются упрощённый функционал даже в официальном приложении от Microsoft, поэтому для просмотра скачивайте PDF-версию. А если нужно редактировать файл, то используйте оригинальный файл.
Файлы такого типа обычно разбиты на страницы, а текст может быть форматированным (жирный, курсив, выбор шрифта, таблицы и т.п.), а также в него можно добавлять изображения. Формат идеально подходит для рефератов, докладов и РПЗ курсовых проектов, которые необходимо распечатать. Кстати перед печатью также сохраняйте файл в PDF, так как принтер может начудить со шрифтами.















