150363 (566852)
Текст из файла
Лабораторная работа
«Исследование динамических свойств моделей типовых звеньев систем автоматического управления по их частотным характеристикам»
Введение
Цель работы – изучение экспериментального метода и аппаратных средств определения амплитудно-фазовых частотных и динамических характеристик типовых звеньев.
1. Теоретические сведения
Для сложного объекта автоматического регулирования не всегда удается произвести исследование с помощью аналитических методов ввиду того, что заранее неизвестны математические модели, параметры объекта или существуют значительные нелинейности в объекте. В этом случае применим экспериментальный метод построения частотных характеристик исследуемого объекта, базирующийся на том, что если на его вход подать сигнал синусоидальной формы с частотой и амплитудой, равной единице, то на выходе в установившемся режиме получится тоже синусоидальный сигнал с той же частотой но с другими амплитудой и фазой.
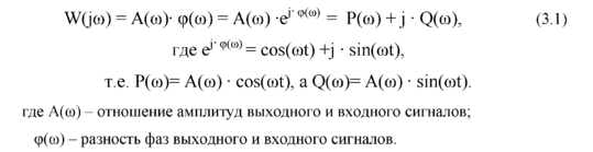
Синусоидальные функции могут выражаться в векторной форме показательными функциями с мнимым аргументом:
Величина W(j) называется комплексным коэффициентом передачи или усиления, представляющим комплексное число, модуль которого равен отношению амплитуд выходного и входного сигналов при неизменной частоте входного сигнала. Если положить =0, то получается коэффициент усиления или коэффициент передачи системы или звена.
Процесс регулирования Y(t) складывается из двух частей: переходного процесса YПП(t) и установившегося процесса YУСТ(t):
Y(t) = YПП(t) + YУСТ(t).
Математически переходный процесс определяется общим решением однородного уравнения (1.1), при Х(t)=0, а установившийся процесс – частным решением уравнения неоднородного уравнения (1.1), при заданной правой части Х(t). С точки зрения теоретической механики переходный процесс есть свободное движение системы, а установившийся процесс – вынужденное движение. С точки зрения теории колебаний первое есть собственные колебания, а второе – вынужденные колебания, но это ни в коем случае не означает, что переходный и установившийся процессы всегда по форме будут колебательными. Для получения переходной характеристики подают мгновенно скачком на вход звена некоторое постоянное значение вида:
и наблюдают переходный процесс (свободные колебания) на выходе звена. На коммутационном поле АВМ эта модель входного воздействия реализуется на масштабном операционном усилителе с изменяемым согласно варианта задания коэффициентом усиления:
Такое идеальное звено не обладает инерционностью и мгновенно дает на выходе величину:
(1.2)
Если на вход звена или системы подать сигнал синусоидальной формы с частотой ω вида:
(1.3)
то на выходе в установившемся режиме получится тоже синусоидальный сигнал с той же частотой ω, но с другими амплитудой и фазой (наблюдение вынужденных колебаний звена).
2 Экспериментальная часть
Составим таблицу значений 2.1
Построим график апериодического звена второго порядка, рисунок 2.1 и с помощью данного графика получим значение T2.
Рисунок 2.1 – график апериодического звена второго порядка
Вычислив А(ω) и φ(ω), построим годограф, рисунок 2.2.
Рисунок 2.2. – Годограф А(ω)φ(ω)
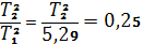
Зная значение = 14 В, а = 15 В, можно рассчитать
.
Исходя их графика для определения постоянных времени апериодического звена второго порядка, рисунок 2.3, найдём значение
.
Рисунок 2.3 – График для определения постоянных времени апериодического звена второго порядка
Следует можем найти
:
Воспользовавшись программой MatLab, построим графики характеристик: ФЧХ, АЧХ, ВЧХ, МЧХ, КЧХ, ЛАЧХ и ЛФЧХ.
В окна команд запишем:
>> m=[0.93333]
m = 0.9333
>> n=[1.3225 1.15 1]
n = 1.3225 1.1500 1.0000
>> tf (m, n)
Transfer function:
0.9333
1.323 s^2 + 1.15 s + 1
>> [h, w]=freqs (m, n, 600);
>> ampl=abs(h);
>> phi=angle(h);
>> phi=unwrap(phi);
>> plot (w, phi, 'k'); grid on
>> plot (w, ampl, 'k'); grid on
>> vchhar=ampl.*cos(phi);
>> plot (w, vchhar, 'k'); grid on
>> mchhar=ampl.*sin(phi);
>> plot (w, mchhar, 'k'); grid on
>> plot (vchhar, mchhar, 'k'); grid on
График ФЧХ представлен на рисунке 2.4.
Рисунок 2.4 – График фазочастотной характеристики
График АЧХ представлен на рисунке 2.5.
Р
исунок 2.5 – График амплитудо-частотной характеристики
График ВЧХ представлен на рисунке 2.6.
Рисунок 2.6 – График вещественной частотной характеристики
График МЧХ представлен на рисунке 2.7.
Р
исунок 2.7 – График мнимой частотной характеристики
График КЧХ представлен на рисунке 2.8.
Рисунок 2.8 – График комплексной частотной характеристики
Для построения ЛАЧХ и ЛФЧХ составим структурную схему представленную на рисунке 2.9.
Рисунок 2.9 – Структурная схема для построения ЛАЧХ и ЛФЧХ
Р
исунок 2.9 – Графики ЛАЧХ и ЛФЧХ
Характеристики
Тип файла документ
Документы такого типа открываются такими программами, как Microsoft Office Word на компьютерах Windows, Apple Pages на компьютерах Mac, Open Office - бесплатная альтернатива на различных платформах, в том числе Linux. Наиболее простым и современным решением будут Google документы, так как открываются онлайн без скачивания прямо в браузере на любой платформе. Существуют российские качественные аналоги, например от Яндекса.
Будьте внимательны на мобильных устройствах, так как там используются упрощённый функционал даже в официальном приложении от Microsoft, поэтому для просмотра скачивайте PDF-версию. А если нужно редактировать файл, то используйте оригинальный файл.
Файлы такого типа обычно разбиты на страницы, а текст может быть форматированным (жирный, курсив, выбор шрифта, таблицы и т.п.), а также в него можно добавлять изображения. Формат идеально подходит для рефератов, докладов и РПЗ курсовых проектов, которые необходимо распечатать. Кстати перед печатью также сохраняйте файл в PDF, так как принтер может начудить со шрифтами.
















