150357 (566850)
Текст из файла
Лабораторная работа 2
Тема: Исследование биполярного транзистора
Цель: Получение входных и выходных характеристик транзистора
Приборы и элементы: биполярный транзистор 2N3904; источник постоянной ЭДС; источник переменной ЭДС; амперметры; вольтметры; осциллограф; резисторы.
Ход работы:
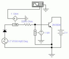
1. Получение выходной характеристики транзистора в схеме с ОЭ.
Рисунок 1. Включение биполярного транзистора по схеме с общим эмиттером
Таблица 1. Результат эксперимента
| Ек(В) | ||||||||
| Еб(В) | Iб(мкА) | 0,1 | 0,5 | 1 | 5 | 10 | 20 | |
| 1,66 | 9,341 | -783,3 | -1,604 | -1,612 | -1,637 | -1,749 | -1,901 | |
| 2,68 | 19,23 | -1,656 | -3,453 | -3,469 | -3,595 | -3,753 | -4,069 | |
| 3,68 | 29,32 | -2,479 | -5,209 | -5,233 | -5,422 | -5,657 | -6,129 | |
| 4,68 | 39,02 | -3,269 | -6,903 | -6,934 | -7,182 | -7,439 | -8,115 | |
| 5,7 | 49,15 | -4,042 | -8,568 | -8,606 | -8,914 | -9,299 | -10,07 | |
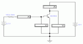
2. Получение входной характеристики транзистора в схеме с ОЭ.
а) На схеме (рис. 2) установить значение напряжения источника Ек равным 10 В и провести измерения тока базы iБ, напряжения база-эмиттер U6э, тока эмиттера IЭ для различных значений напряжения источника Eg в соответствии с таблицей 10.2 в разделе "Результаты экспериментов". Обратить внимание, что коллекторный ток примерно равен току в цепи эмиттера.
б) В разделе "Результаты экспериментов" по данным таблицы 10.2 построить график зависимости тока базы от напряжения база-эмиттер.
Рисунок 2
в) Построить схему, изображенную на рис 3. Включить схему. Зарисовать входную характеристику транзистора, соблюдая масштаб, в разделе "Результаты экспериментов".
Рисунок 3
г) По входной характеристике найти сопротивление rВХ при изменении базового тока с 10 µA до 30 µА. Результат записать в раздел "Результаты экспериментов".
Контрольные вопросы
1. Дать определение транзистора.
2. Виды и типы транзисторов.
3. Режимы работы транзисторов.
Характеристики
Тип файла документ
Документы такого типа открываются такими программами, как Microsoft Office Word на компьютерах Windows, Apple Pages на компьютерах Mac, Open Office - бесплатная альтернатива на различных платформах, в том числе Linux. Наиболее простым и современным решением будут Google документы, так как открываются онлайн без скачивания прямо в браузере на любой платформе. Существуют российские качественные аналоги, например от Яндекса.
Будьте внимательны на мобильных устройствах, так как там используются упрощённый функционал даже в официальном приложении от Microsoft, поэтому для просмотра скачивайте PDF-версию. А если нужно редактировать файл, то используйте оригинальный файл.
Файлы такого типа обычно разбиты на страницы, а текст может быть форматированным (жирный, курсив, выбор шрифта, таблицы и т.п.), а также в него можно добавлять изображения. Формат идеально подходит для рефератов, докладов и РПЗ курсовых проектов, которые необходимо распечатать. Кстати перед печатью также сохраняйте файл в PDF, так как принтер может начудить со шрифтами.















