48536 (566525)
Текст из файла
Содержание практики.
Цель практики предполагает повышение уровня компьютерной грамотности студентов и использование полученных навыков для решения задач менеджмента.
Задачи практики предполагают работу с электронными таблицами и построение баз данных, а так же ознакомление с формами статистической отчетности предприятий и соответствующими информационными системами.
Гостиничный бизнес Севастополя.
Севастополь обладает достаточно высоким рекреационным потенциалом. Потенциальная емкость побережья, общая протяженность которого более 100 км, оценивается в 130 тыс. мест курортной сети. По количеству солнечных дней Севастополь занимает первое место в Украине, среднегодовая температура воздуха и воды здесь, соответственно + 12 и + 14 градусов. Территория города, включает Национальный историко-культурный заповедник "Херсонес Таврический", четыре государственных заказника. Севастопольский регион обладает огромным рекреационным потенциалом, большей частью невостребованным, и в перспективе именно рекреация должна стать одной из основных отраслей специализации региона.
Рекреационные территории Севастопольского региона представлены четырьмя основными зонами: Балаклаво-Гасфортская, Долина бухты Ласпи, Зона "Мыс Фиолент - Балаклава", Зона "Мыс Лукулл-Кача-Любимовка". В городе 2004 памятника археологии, истории, культуры и архитектуры, 49 км пляжей и зон отдыха, 16 гостиниц. Индивидуальные частные средства размещения (меблированные помещения, домики отдыха и т.д.), сдающиеся в наем, - не поддаются учету, (сертифицировано в рамках добровольной сертификации - 5). В Севастополе, расположены 7 санаториев и пансионатов, 13 туристических баз и лагерей, 11 детских оздоровительных центров.
В перспективе Севастополь следует рассматривать (наряду с Ялтой) как центр международного туризма Крыма. Если в 2003 году туристической деятельностью занимались 189 фирмы Севастополя, то в 2007-м появилось уже 378 турфирм. Соответственно, растет и число «культурно обслуженных» туристов, в 2003 году - 315 тысяч человек, а в 2007-м – 427 тысяч человек. Это мало, если учесть, что в летний период только в самом Севастополе население за счет гостей города увеличивается более чем на миллион человек. И эта цифра из года в год растет!
Общее количество туристов возросло в 2007 году по сравнению с прошлым на 26,1%, в том числе детей - 30,2%, а объем предоставленных услуг возрос на 40,2%. После анализа лета-2007 выяснилось, что объем продаж, оформленный расчетными чеками, возрос по сравнению с 2006 годом на четверть. В город регулярно приезжают туристы из 40 стран мира. Севастополь сейчас уверенно лидирует среди городов Крыма по количеству иностранных туристов, прежде всего из Англии, Франции и Италии, посещающих места героических сражений Крымской войны 1854-56 годов. В городе за курортный сезон 2004 года по сравнению с аналогичным периодом прошлого года на 53% возросло количество иностранных туристов. Это определяет, среди прочего, и самые высокие в Крыму цены на гостиничные услуги.
Разработка базы данных для гостиницы.
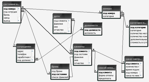
Для создания базы данных MS Access я начала с того, что использовала Конструктор таблиц, который позволяет определить требуемую структуру таблицы. Для отображения полной информации по состоянию гостиницы, направлениям её деятельности и отчётности по выполненным работам, я создала 10 таблиц:
-
«Сотрудники»
Таблица имеет следующие поля: код сотрудника (ключевое поле)- тип данных: счётчик; фамилия, имя, отчество – тип данных: текстовый, размер – 20, обязательное, совпадения не допускаются; дата рождения –тип данных: дата\время, обязательное; образование –тип данных: мастер подстановок – набор фиксированных данных (высшее, среднее); должность –мастер подстановок(список имеющихся должностей); адрес – тип данных: текстовый, размер-20, обязательное; телефон – тип данных: числовой, поле необязательное; заработная плата – тип данных: денежный, формат поля – евро, обязательное. Таблица в режиме конструктора имеет вид:
После заполнения полей соответствующей информацией она будет выглядеть так:
-
«Должности»
Данная таблица имеет следующие поля: код должности – счётчик (ключевое поле); должность – тип данных: мастер подстановок (набор основных должностей).
-
«Номера»
Эта таблица имеет такие поля: код номера – тип данных счётчик (ключевое поле); категория – тип данных: мастер постановок ( одноместный, двухместный, полулюкс, люкс)
-
«Категории номеров»
Поля: код категории – тип данных: счётчик (ключевое поле), категория – текстовый, размер поля- 20, обязательное; количество мест – тип данных: числовой длинное целое, обязательное; количество комнат – аналогично; дополнительная информация – тип данных: МЕМО; стоимость в сутки – тип данных: денежный, формат – евро, обязательное.
-
«Состояние номера»
Поля: код номера – тип данных матер подстановок (аналогичное поле из таблицы «Номера», ключевое поле ; код сотрудника (горничной) - мастер подстановок ( из таблицы «сотрудники»), бронь, заезд, выезд – тип данных: дата\время, поле обязательное; сумма – денежный, формат – евро.
-
«Клиенты»
Поля: код клиента – тип данных: счётчик(ключевое поле); фамилия, имя, отчество –тип данных: текстовый, размер поля- 20, обязательное, совпадения не допускаются; дата рождения - тип данных: дата\время, обязательное; пол- мастер постановок (муж, жен); вид документа – текстовый, рамер поля- 20, обязательное; серия - текстовый, обязательное; номер – числовой, обязательное; кем выдан – текстовый, размер поля – 50, обязательное.
-
«Бронь»
Поля: код брони – тип данных: счётчик( ключевое поле); код состояния – тип данных: мастер подстановок (поля бронь, заезд, выезд из таблицы «состояние номера»); список фамилий – мастер подстановок из таблицы «Клиенты»
-
«Дети»
Поля: код ребёнка – тип данных: счётчик (ключевое поле); код клиента – тип данных: мастер подстановок ( аналогичное поле из таблицы «клиенты»); фамилия, имя, отчество – тип данных: текстовый, размер поля – 20, обязательное, совпадения не допускаются; дата рождения – тип данных: дата\время, обязательное.
-
«Способ оплаты»
Поля: код клиента – мастер подстановок ( из таблицы «клиенты») ( ключевое поле); форма оплаты – мастер подстановок (наличная, безналичная); предоплата – тип данных: числовой, формат поля – евро, обязательное.
-
«Заказ завтрака в номер»
Поля: код клиента – мастер подставовок ( из таблицы «клиенты») (ключевое поле); код номера – мастер подстановок; количество персон – числовой, длинное целое, обязательное; время подачи – тип данных: дата\время, обязательное; заказ по меню – мастер подстановок (завтрак «континентальный», завтрак «весенний»); стоимость завтрака на 1 персону – тип данных: денежный, формат поля – евро, обязательное.
Схема данных имеет вид:
2. Формирование запросов к полученным таблицам.
После заполнения таблиц необходимой информацией я создала 10 запросов в режиме Конструктора.
Запрос №1 – «Бронь-фамилия».
Для данного запроса я добавила таблицы «Состояние номера» и «бронь». Запрос отображает информацию о забронированных номерах и клиентах, осуществивших бронь.
Запрос №2 – «Занятые номера»
Для данного запроса были выбраны таблицы «состояние номера» и «клиенты». Данный запрос отображает информацию о занятых номерах и клиентах.
Запрос №3 - «Заезд в номера»
Данный запрос отображает информацию о числах, когда был заезд в номера. Это упрощает поиск свободных номеров на конкретную дату.
Запрос №4 – «Выезд из номеров»
Данный запрос аналогичен предыдущему, с той лишь разницей, что отображается информация о выезде.
Запрос№5 – «Сотрудники с высшим образованием»
Данный запрос имеет условие выбора, который заключается в отборе сотрудников с высшим образованием. Для этого в поле «условие отбора» вводим значение - «высшее» и не выводим данное поле на экран.
Запрос №6 – «Клиенты с детьми»
Данный запрос систематизирует информацию о наличии у клиентов детей, которая необходима для опредёленных скидок, льгот и т.д.
Запрос №7 – «Наличная оплата»
Данный запрос отображает информацию о наличном способе оплаты, т.е. выведены фамилии клиентов, осуществивших эту форму оплаты, а также сумма оплаты. Здесь также есть условие отбора со значением «наличная» без вывод ан экран.
Запрос №8 – «Безналичная оплата»
Данный запрос аналогичен предыдущему. Условие отбора – «безналичная».
Запрос №9 – «Средняя зарплата по должностям».
Данный запрос показывает информацию о среднем показатели заработной плате по каждой должности. Для данной операции необходимо выбрать в поле «Групповая операция» значение – Avg (среднее).
Запрос №10 – « Подача завтрака с 9:00»
Данный запрос показывает информацию о заказах завтраках в номер с конкретного времени, например с 9:00 утра. Для этого необходимо создать условие - >#9:00:00# .
Создание этих запросов значительно упрощает деятельность по отчётности в гостинице, удобно систематизирует информацию, и позволяет оперативно её использовать и вносить изменения.
ЗАКЛЮЧЕНИЕ
В ходе прохождения практики, я повысила уровень компьютерной грамотности и использование полученных навыков для решения задач менеджмента.
Также в ходе практики я разработала концептуальную схему базы данных для гостиницы, написала десять запросов к базе данных.
Выполнив работу, связанную непосредственно с составлением реляционной базы данных, я получила навыки работы с данными при помощи простых запросов, организации сортировки и поиска данных из областей значений различных типов.
Также я освоила основные принципы работы и механизмы функционирования гостиниц.
6
Характеристики
Тип файла документ
Документы такого типа открываются такими программами, как Microsoft Office Word на компьютерах Windows, Apple Pages на компьютерах Mac, Open Office - бесплатная альтернатива на различных платформах, в том числе Linux. Наиболее простым и современным решением будут Google документы, так как открываются онлайн без скачивания прямо в браузере на любой платформе. Существуют российские качественные аналоги, например от Яндекса.
Будьте внимательны на мобильных устройствах, так как там используются упрощённый функционал даже в официальном приложении от Microsoft, поэтому для просмотра скачивайте PDF-версию. А если нужно редактировать файл, то используйте оригинальный файл.
Файлы такого типа обычно разбиты на страницы, а текст может быть форматированным (жирный, курсив, выбор шрифта, таблицы и т.п.), а также в него можно добавлять изображения. Формат идеально подходит для рефератов, докладов и РПЗ курсовых проектов, которые необходимо распечатать. Кстати перед печатью также сохраняйте файл в PDF, так как принтер может начудить со шрифтами.















