Лаба_1 (564140)
Текст из файла
Московский Авиационный Институт
(Государственный Технический Университет)
Кафедра 304
Вычислительные машины, системы и сети.
Отчет по лабораторной работе №1
Транзисторно-транзисторные интегральные схемы.
Выполнили студенты гр. 03-404
Лазарев О. .
Самсонов И. А.
Принял преподаватель:
Мурсенков П.А.
Москва 2011.
Работа № 1. ТРАНЗИСТОРНО-ТРАНЗИСТОРНЫЕ ИНТЕГРАЛЬНЫЕ СХЕМЫ
Цель работы.
1. Изучить устройство и принцип действия интегральных логических схем на примере схем транзисторно-транзисторной логики.
2. Исследовать логические возможности интегральных схем.
3. Снять статические и динамические характеристики исследуемых схем.
Порядок выполнения.:
1. Проверяем на работоспособность JK-триггеры, логические схемы:
двухвходовой И-НЕ трехвходовой ИЛИ-НЕ (3-й вход «земля»)
и четырехвходовой 2И-ИЛИ-НЕ, реализующую функцию
(сложение по модулю 2), таблица истинности представлена ниже:
A
&
| А | B |
|
|
|
| 0 | 0 | 0 | 0 | 1 |
| 0 | 0 | 0 | 1 | 1 |
| 0 | 0 | 1 | 0 | 1 |
| 0 | 0 | 1 | 1 | 0 |
| 0 | 1 | 0 | 0 | 1 |
| 0 | 1 | 0 | 1 | 1 |
| 0 | 1 | 1 | 0 | 1 |
| 0 | 1 | 1 | 1 | 0 |
| 1 | 0 | 0 | 0 | 1 |
| 1 | 0 | 0 | 1 | 1 |
| 1 | 0 | 1 | 0 | 1 |
| 1 | 0 | 1 | 1 | 0 |
| 1 | 1 | 0 | 0 | 0 |
| 1 | 1 | 0 | 1 | 0 |
| 1 | 1 | 1 | 0 | 0 |
| 1 | 1 | 1 | 1 | 0 |
B
1
f
&
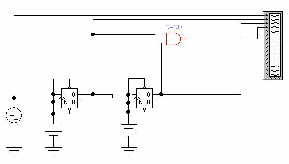
2. 1) Собираем схему и исследуем работу двухвходовой логической схемы И-НЕ:
Снимая сигнал с осциллографа, получаем:
1-сигнал с генератора
2-сигнал с 1-го триггера
3-сигнал со 2-го триггера
4- сигнал с элемента И-НЕ
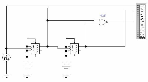
2) Собираем схему и исследуем работу трехвходовой логической схемы ИЛИ-НЕ:
Снимая сигнал с осциллографа, получаем:
1-сигнал с генератора
2-сигнал с 1-го триггера
3-сигнал со 2-го триггера
4- сигнал с элемента ИЛИ-НЕ
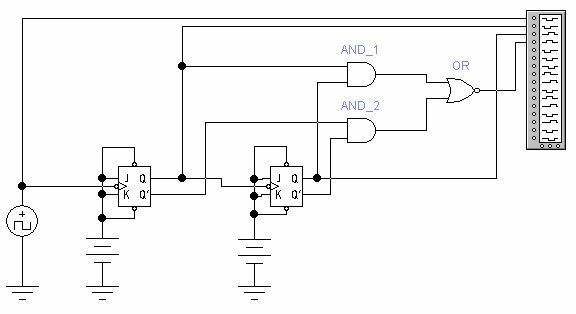
3) Собираем схему и исследуем работу четырехвходовой логической схемы 2И-ИЛИ-НЕ:
Снимая сигнал с осциллографа, получаем:
1-сигнал с генератора
2-сигнал с 1-го триггера
3-сигнал со 2-го триггера
4- сигнал с элемента 2И-ИЛИ-НЕ
Характеристики
Тип файла документ
Документы такого типа открываются такими программами, как Microsoft Office Word на компьютерах Windows, Apple Pages на компьютерах Mac, Open Office - бесплатная альтернатива на различных платформах, в том числе Linux. Наиболее простым и современным решением будут Google документы, так как открываются онлайн без скачивания прямо в браузере на любой платформе. Существуют российские качественные аналоги, например от Яндекса.
Будьте внимательны на мобильных устройствах, так как там используются упрощённый функционал даже в официальном приложении от Microsoft, поэтому для просмотра скачивайте PDF-версию. А если нужно редактировать файл, то используйте оригинальный файл.
Файлы такого типа обычно разбиты на страницы, а текст может быть форматированным (жирный, курсив, выбор шрифта, таблицы и т.п.), а также в него можно добавлять изображения. Формат идеально подходит для рефератов, докладов и РПЗ курсовых проектов, которые необходимо распечатать. Кстати перед печатью также сохраняйте файл в PDF, так как принтер может начудить со шрифтами.
















