ПКРПСиБД LAB6 Машеров Д.Е. (548501)
Текст из файла
Национальный исследовательский институт
Московский Энергетический Институт (Технический Университет)
Институт автоматики и вычислительной техники
Кафедра Прикладной математики
Лабораторная работа №6
по дисциплине «Проектирование крупных распределенных программных систем и баз данных»
тема: «Реализация одного из структурных шаблонов проектирования»
Выполнил:
Машеров Д.Е.
Проверил:
к.т.н., доц. Куриленко И.Е.
Москва
2012 г.
Оглавление
Адаптер 3
Мост 8
Компоновщик 12
Декоратор (обертка) 17
Фасад 22
Приспособленец 27
Заместитель 31
Адаптер
Категория: Структурные шаблоны
Описание
Адаптер (Adapter) – структурный шаблон проектирования, предназначенный для организации использования функций объекта, недоступного для модификации, через специально созданный интерфейс.
По схеме, используемой для работы с адаптируемым объектом, выделяют два варианта:
-
Адаптер объекта – использует композицию, т.е. содержит экземпляр адаптируемого объекта.
-
Адаптер класса – использует наследование от адаптируемого объекта для получения его функциональности.
Уместность применения
Шаблон следует применять, если необходимо создать класс, производный от вновь определяемого или уже существующего абстрактного класса.
Приоритетным является вариант применения адаптера объекта, так как он обеспечивает меньшую связанность с адаптируемым объектом. В этом случае может даже осуществляться преобразование одного интерфейса в другой без привязки к конкретной реализации.
Но встречаются ситуации, когда требуется применение адаптера класса. Например, необходимость доступа к защищённым методам. В другом случае может потребоваться использовать адаптер и вместо адаптируемого объекта.
Преимущества, достигаемые при применении шаблона
-
Изменяет интерфейс объекта, не изменяя его функциональности. Может адаптировать несколько объектов к одному интерфейсу.
-
Позволяет повторно использовать уже существующий код.
-
Содержит или наследует адаптируемый объект.
-
Простота реализации.
Недостатки шаблона
-
Доступ к защищённым методам может привести к возникновению ошибок.
-
Изменения адаптируемого класса может потребовать изменить код адаптера.
Детали реализации
SimpleCounter.cs
class SimpleCounter
{
public int count(string name)
{
return name.Count();
}
}
SimpleCounterAdapter.cs (Реализация через адаптер объекта)
class SimpleCounterAdapter : IWord
{
SimpleCounter adaptee;
public SimpleCounterAdapter()
{
adaptee = new SimpleCounter();
}
public int charCount(string word)
{
return adaptee.count(word);
}
}
SimpleCounterAdapter.cs (Реализация через адаптер класса)
class SimpleCounterAdapter : SimpleCounter, IWord
{
public int charCount(string word)
{
return count(word);
}
}
IWord.cs
interface IWord
{
int charCount(string word);
}
SymbolCounter.cs
class SymbolCounter
{
IWord adapter;
List
public SymbolCounter(List
{
this.words = words;
}
public void count()
{
adapter = new SimpleCounterAdapter();
foreach (string word in words)
Console.WriteLine(word + ": " + adapter.charCount(word));
}
}
Программа:
static void Main(string[] args)
{
Worker novice = new Novice();
Worker specialist = new Specialist();
Worker expert = new Expert();
novice.SetSuccessor(specialist);
specialist.SetSuccessor(expert);
novice.Execute(1);
Console.Read();
}
UML-диаграмма
Диаграмма классов:
-
Реализация через адаптер объекта:
-
Реализация через адаптер класса
Диаграмма последовательности
-
Реализация через адаптер объекта:
-
Реализация через адаптер класса:
Литература
-
http://ru.wikipedia.org/wiki/Адаптер_(шаблон_проектирования)
-
http://www.oodesign.com/adapter-pattern.html
Мост
Категория: Структурные шаблоны
Описание
Паттерн Bridge разделяет абстракцию и реализацию на две отдельные иерархии классов так, что их можно изменять независимо друг от друга.
Уместность применения
Шаблон применяется когда:
-
Нужно избежать постоянной привязки абстракции к реализации.
-
Когда конкретную реализацию необходимо выбирать во время выполнения программы.
-
Изменения в реализации абстракции не должны сказываться на клиентах, то есть клиентский код не должен перекомпилироваться.
Преимущества, достигаемые при применении шаблона
-
Проще расширять систему новыми типами за счет сокращения общего числа родственных подклассов.
-
Возможность динамического изменения реализации в процессе выполнения программы.
-
Паттерн Bridge полностью скрывает реализацию от клиента. В случае модификации реализации пользовательский код не требует перекомпиляции.
Недостатки шаблона
-
Мост добавляет дополнительные вызовы функций, что может отрицательно сказаться на производительности приложения.
Детали реализации
Abstraction.cs
class Abstraction
{
protected IImplementor implementor;
public IImplementor Implementor
{
get { return implementor; }
set { implementor = value; }
}
public virtual void Operation()
{
implementor.Operation();
}
}
RefinedAbstarction.cs
class RefinedAbstarction : Abstraction
{
public override void Operation()
{
Console.WriteLine("Вызов метода Operation");
implementor.Operation();
}
}
IImplementor.cs
interface IImplementor
{
void Operation();
}
ConcreteImplementorA.cs
class ConcreteImplementorA : IImplementor
{
public void Operation()
{
Console.WriteLine("ConcreteImplementorA Operation");
}
}
ConcreteImplementorB.cs
class ConcreteImplementorB : IImplementor
{
public void Operation()
{
Console.WriteLine("ConcreteImplementorB Operation");
}
}
Программа:
static void Main(string[] args)
{
Abstraction a = new RefinedAbstarction();
a.Implementor = new ConcreteImplementorA();
a.Operation();
a.Implementor = new ConcreteImplementorB();
a.Operation();
Console.Read();
}
UML-диаграмма
Диаграмма классов:
Диаграмма последовательности
Литература
-
http://ru.wikipedia.org/wiki/Мост_(шаблон_проектирования)
-
http://codelab.ru/pattern/bridge/
-
Dustin Diaz, Ross Harmes . Pro JavaScript Design Patterns (Recipes: a Problem-Solution Ap)
Компоновщик
Категория: Структурные шаблоны
Описание
Паттерн компоновщик – структурный шаблон, позволяющий упростить и стандартизировать взаимодействие между клиентом и группой объектов, представляющих древовидную структуру "составной объект – его части".
Уместность применения
Шаблон применяется когда:
-
Необходимо объединять группы схожих объектов и управлять ими.
-
Объекты могут быть как примитивными (элементарными), так и составными (сложными). Составной объект может включать в себя коллекции других объектов, образуя сложные древовидные структуры. Пример: директория файловой системы состоит из элементов, каждый их которых также может быть директорией.
-
Код клиента работает с примитивными и составными объектами единообразно.
Преимущества, достигаемые при применении шаблона
-
В систему легко добавлять новые примитивные или составные объекты, так как паттерн Composite использует общий базовый класс Component.
-
Код клиента имеет простую структуру – примитивные и составные объекты обрабатываются одинаковым образом.
-
Паттерн Composite позволяет легко обойти все узлы древовидной структуры
Недостатки шаблона
Неудобно осуществить запрет на добавление в составной объект Composite объектов определенных типов.
Детали реализации
IProductComponent.cs
public interface IProductComponent
{
IProductComponent Parent { get; set; }
string Title { get; set; }
int getPrice();
IProductComponent FindChild(string name);
}
ProductComponent.cs
public abstract class ProductComponent : IProductComponent
{
public IProductComponent Parent { get; set; }
public string Title { get; set; }
public abstract int getPrice();
public virtual IProductComponent FindChild(string name)
{
return (this.Title == name) ? this : null;
}
}
IProductComposite.cs
public interface IProductComposite : IProductComponent
{
void AddComponent(IProductComponent component);
}
ProductComposite.cs
public class ProductComposite : ProductComponent, IProductComposite
{
private List
public void AddComponent(IProductComponent component)
{
this._components.Add(component);
component.Parent = this;
}
public override int getPrice()
{
int price = 0;
foreach (IProductComponent component in this._components)
{
price += component.getPrice();
}
return price;
}
public override IProductComponent FindChild(string name)
{
if (this.Title == name)
{
return this;
}
foreach (IProductComponent component in this._components)
{
IProductComponent found = component.FindChild(name);
if (found != null)
return found;
}
return null;
}
}
ProductLeaves.cs
class ProductA : ProductComponent
{
public override int getPrice()
{
return 100;
}
}
class ProductB : ProductComponent
{
public override int getPrice()
{
return 10;
}
}
class ProductC : ProductComponent
{
public override int getPrice()
{
return 1;
}
}
Программа:
static void Main(string[] args)
{
IProductComposite subpackage1 = new ProductComposite();
subpackage1.AddComponent(new ProductA());
subpackage1.AddComponent(new ProductB());
IProductComposite package1 = new ProductComposite();
package1.AddComponent(new ProductC());
package1.AddComponent(subpackage1);
IProductComposite order = new ProductComposite();
order.AddComponent(package1);
order.AddComponent(new ProductA());
order.Title = "Заказ1";
Console.WriteLine(order.Title + ": "+ order.getPrice());
Console.Read();
}
UML-диаграмма
Диаграмма классов:
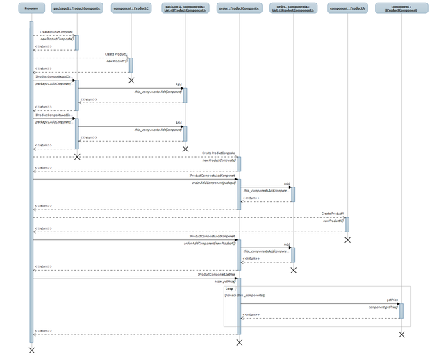
Диаграмма последовательности
Литература
-
http://andrey.moveax.ru/patterns/oop/structural/composite/
-
http://cpp-reference.ru/patterns/structural-patterns/composite/
Декоратор (обертка)
Категория: Структурные шаблоны
Описание
Декоратор предназначен для динамического добавления объекту новой функциональности. Является гибкой альтернативой механизму наследования, в том числе и множественного..
Характеристики
Тип файла документ
Документы такого типа открываются такими программами, как Microsoft Office Word на компьютерах Windows, Apple Pages на компьютерах Mac, Open Office - бесплатная альтернатива на различных платформах, в том числе Linux. Наиболее простым и современным решением будут Google документы, так как открываются онлайн без скачивания прямо в браузере на любой платформе. Существуют российские качественные аналоги, например от Яндекса.
Будьте внимательны на мобильных устройствах, так как там используются упрощённый функционал даже в официальном приложении от Microsoft, поэтому для просмотра скачивайте PDF-версию. А если нужно редактировать файл, то используйте оригинальный файл.
Файлы такого типа обычно разбиты на страницы, а текст может быть форматированным (жирный, курсив, выбор шрифта, таблицы и т.п.), а также в него можно добавлять изображения. Формат идеально подходит для рефератов, докладов и РПЗ курсовых проектов, которые необходимо распечатать. Кстати перед печатью также сохраняйте файл в PDF, так как принтер может начудить со шрифтами.
















