Лаб.усП (539445)
Текст из файла
МИНИСТЕРСТВО ОБРАЗОВАНИЯ РОССИЙСКОЙ ФЕДЕРАЦИИ
МОСКОВСКИЙ ГОСУДАРСТВЕННЫЙ ТЕХНИЧЕСКИЙ
УНИВЕРСИТЕТ <<МАМИ>>
Кафедра “Автоматика и микропроцессоры”
Ст. препод. С.С . Драгунов Одобрено методической
Доц., к.т.н. М.И. Ефимов комиссией факультета
Ст.препод. Г.М. Платонов Автоматизация и управление”
Методические указания по курсу “Электроника”.
ЛАБОРАТОРНАЯ РАБОТА
Исследование основных свойств и характеристик усилителя
гармонических сигналов.
Для студентов всех специальностей,
изучающих основы теории автоматического управления.
Под редакцией
Проф., к.т.н. Харитонова В.И.
МОСКВА – 2000
-
Цель работы:
Исследование основных характеристик параметров усилителя звуковых частот , реализованного на биполярном транзисторе.
2. Используемые технические средства:
2.1. Установка ЛОЭ-2
2.2. Генератор сигналов ГЗ-33 или «Г3-56\Г
2.3. Милливольтмет «В3-38»
2.4. Осциллограф «С1-72».
-
Теоретическая часть
Прежде чем приступить к лабораторным исследованиям проработайте лекционный материал, а затем прочитайте в учебнике В.Г.Герасимова «основы промышленной электроники», М., 1986 г. 5.2. Усилительный каскад со общим эмиттером на стр. 94-100 и 6.1. Усилители напряжения с резисторно=емкостной связью на стр. 112-118.
Непонятные места, а также вопросы, вызывающие сомнения, запишите в лабораторную тетрадь, обсудите с товарищами и преподавателем.
Для самоконтроля ответьте на следующие вопросы:
3.1. Чем определяется угол наклоне линии нагрузки?
3.2. Какие элементы служат для установления тока покоя базы.
3.3. Каково назначение конденсаторов?
3.4. Каково назначение амплитудной характеристики?
3.5. В какой области частот коэффициент усиления не зависит от частоты усиливаемого сигнала?
3.6.Чем обусловлен завал АЧХ в области высоких частот?
3.7. Как оцениваются частотные искажения усилителя?
3.8. Как определяется полоса пропускания усилителя?
4.Содержание работы.
4.1. Исследование амплитудной характеристики усилителя.
4.2. Исследование частотных свойств усилителя.
5. Инструкция по выполнению исследований усилителя
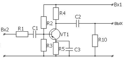
Исследуемая в работе схема усилителя представлена на рис.
VT1 - маломощный низкочастотный транзистор типа МПИ 2А с параметрами f=1...3 мГц , B=30..50 , Y=200 Ом. Ск = 30 пФ , Ркмакс = 200 мВт.
Резисторы конденсатора имеют следующие номиналы
R1=1 кОм, R2=11 кОм, R3=5,1 кОм, R4=R5=R9=3,6 кОм, R6=470 Ом, R7=20 Ом, R8=510 Ом, R10=10 кОм, С1=С2=С3=20 мкФ.
5.1. Подготовьте технические средства к работе.
Включите тумблер «Сеть» на установке «ЛОЭ-2», на генераторе сигналов «Г3-38», на осциллографе «С1-72».
5.2.Подготовить установку «ЛОЭ-2» для снятия амплитудной характеристики усилителя: Uвых = F(Uвых) при f= 1000 Гц.
Для этого переключатели, расположенные на передней панели “ЛОЭ-2” установите в положения:
“КОММУТАТОРЫ” – 1, 4, 6, 7, 15.
“ИЗМЕРЕНИЕ I, U» – тумблер (-), переключатель (VI).
(Примечание: полное отклонение указателя в положение «200» соответствует 2v В).
Произведите регулировку напряжения питания усилителя, для чего нажмите клавишу «КОНТРОЛЬНЫЕ ТОЧКИ», потенциометром «ИСТОЧНИКИ ПИТАНИЯ» установите 10 В (отметка 100).
С целью устранения влияния стрелочного прибора на результаты измерений переведите переключатель «Измерение I, U» в положение «V2”.
Подключите “КТ” “Контрольные точки” к выходу усилителя (“КТ7”), для чего нажмите 7-ю клавишу “Контрольные точки”.
Подключите выход генератора сигналов Г3-33 по входу исследуемого усилителя, для чего сигнальную клемму генератора соедините с гнездом “ВХОД№ 2 на установке “ЛОЭ-2”.
Подключите вход милливольтметра “В3-38” к выходу исследуемого усилителя, для чего сигнальный провод милливольтметра соедините с гнездом “КТ” на “ЛОЭ-2”.
Эксперимент проводите в соответствии с ниже следующей таблицей 1:
| Uвх, мВ f=1000 | 0 | 1 | 3 | 5 | 10 | 15 | 20 | 25 | 30 | 35 | 40 | 50 | 60 | 70 | 80 | 90 | 100 | 120 | 150 | |
| Uвых мВ | ||||||||||||||||||||
| Ku | ||||||||||||||||||||
ПРИМЕЧАНИЕ: Частоту входного сигнала f=1000 Гц установите ручками «частота Hz» и «Множитель». Амплитуду входного сигнала (Uвх) изменяйте ручками «РЕГ.ВЫХОДА». Выходное напряжение (Uвых) снимайте с милливольтметра. Осциллограф можно использовать для контроля формы выходного напряжения.
5.3. С помощью таблицы 1 постройте график амплитудной характеристики усилителя.
Определите по графику динамический диапазон усилителя, напряжение собственных шумов Uш, коэффициент усиления Ku, максимальную амплитуду сигнала Uвхmax.
5.4.Проведите исследование частотных свойств усилителя (положение переключателя на «ЛОЭ-2» оставьте без изменения).
Амплитуду сигнала на выходе генератора сигнала «Г3-33» установите равной:
Uвх = (Uш + Uвхmax)\2.
Снимайте амплитудно-частотную характеристику: Ku=F(f)Uвх=const в соответствии с ниже следующей таблицей 2:
| f, Гц | 20 | 50 | 102 | 3*102 | 103 | 5*103 | 104 | 2*104 | 105 | 1,5* 105 | 2*105 | |
| Uвых, В | ||||||||||||
| Ku |
5.5. С помощью таблицы 2 постройте график амплитудно-частотной характеристики и определите по нему диапазон рабочих частот усилителя fв и fн при коэффициенте частотных искажений Мв = Мн = 1,2.
6. Содержание отчета.
Отчет по лабораторной работе должен содержать:
6.1. Наименование и цель работы.
6.2. Перечень оборудования.
6.3. Схему усилителя.
6.4. Ответы на вопросы для самоконтроля.
6.5. Результаты измерений (табл.1 и табл.2), графики, расчеты, выводы.
Характеристики
Тип файла документ
Документы такого типа открываются такими программами, как Microsoft Office Word на компьютерах Windows, Apple Pages на компьютерах Mac, Open Office - бесплатная альтернатива на различных платформах, в том числе Linux. Наиболее простым и современным решением будут Google документы, так как открываются онлайн без скачивания прямо в браузере на любой платформе. Существуют российские качественные аналоги, например от Яндекса.
Будьте внимательны на мобильных устройствах, так как там используются упрощённый функционал даже в официальном приложении от Microsoft, поэтому для просмотра скачивайте PDF-версию. А если нужно редактировать файл, то используйте оригинальный файл.
Файлы такого типа обычно разбиты на страницы, а текст может быть форматированным (жирный, курсив, выбор шрифта, таблицы и т.п.), а также в него можно добавлять изображения. Формат идеально подходит для рефератов, докладов и РПЗ курсовых проектов, которые необходимо распечатать. Кстати перед печатью также сохраняйте файл в PDF, так как принтер может начудить со шрифтами.
















