laboratory1 (521627)
Текст из файла
Лабораторная работа №1
ИЗМЕРЕНИЕ ТОКОВ И НАПРЯЖЕНИЙ ПРИБОРАМИ НЕПОСРЕДСТВЕННОГО ОТСЧЕТА В ЦЕПИ ПОСТОЯННОГО ТОКА. ИЗМЕРЕНИЕ СОПРОТИВЛЕНИЙ МЕТОДОМ АМПЕРМЕТРА И ВОЛЬТМЕТРА. ПОВЕРКА ЭЛЕКТРОИЗМЕРИТЕЛЬНЫХ ПРИБОРОВ
Цель работы: Ознакомиться с электроизмерительными приборами непосредственного отсчета, т.е. показывающих непосредственное число (амперметрами и вольтметрами) и методикой измерения токов, напряжений и сопротивлений в электрических цепях. Осуществить поверку электроизмерительных приборов на соответствие классу точности.
Основные теоретические положения
Электроизмерительные приборы непосредственной оценки классифицируются:
-
По принципу действия (системе измерительного
механизма); -
По роду тока (постоянный, переменный);
-
По классу точности и т.д.
По принципу действия приборы делятся на ряд систем, из которых наиболее широкое применениея имеют: магнитоэлектрическая, электромагнитная и электродинамическая. По роду тока различают приборы постоянного тока, приборы переменного тока и приборы, работающие в цепи постоянного тока, так и в цепи переменного тока.
По степени точности согласно ГОСТа приборы делятся на 9 классов: 0,02; 0,05; 0,1; 0,2; 0,5;1,0; 1,5; 2,5; 4,0.
Погрешность прибора является его основной характеристикой, определяющей разницу между его показанием и действительным значением измеряемой величины.
Различают следующие 5 видов погрешностей электроизмерительных приборов: абсолютная, приведенная, относительная, основная, и случайная.
Абсолютная погрешность ∆ определяется разностью между показанием прибора Ах и действительным значением измеряемой величины А:
Размерность абсолютной погрешности совпадает с размерностью измеряемых величин (ампер, вольты и т.д.).
Величина, отличающаяся от абсолютной погрешности только знаком, называется поправкой К :
Таким образом, поправка является величиной, которую надо алгебраически прибавить к показаниям прибора, чтобы получить действительное значение измеряемой величины.
Приведенной погрешностью γ называется выраженное
в процентах отношение абсолютной погрешности Δ к нормирующему значению шкалы прибора АN:
В качестве нормирующего значения АN принимается верхний предел измерения прибора. Приведенная погрешность, определенная в нормальных рабочих условиях и, следовательно, обусловленная только недостатками самого прибора, называется основной. Она определяет класс точности прибора.
Под нормальными рабочими условиями оговариваются: температура окружающей среды (20±5°С), влажность, давление, отсутствие вблизи прибора мощных электромагнитных полей (кроме земного), рабочее положение прибора и т.д. При отсутствии нормальных рабочих условий возникает случайная погрешность, которая может превосходить основную.
О
тносительная погрешность δ выражает в процентах отношение абсолютной погрешности Δ к показанию прибора
Классом точности n прибора называется число, больше которого не может быть основная погрешность прибора в % на всех отметка рабочей шкалы прибора.
Задание по работе
-
Измерить с помощью измерительных приборов непосредственного отсчета (амперметров и вольтметра) токи и напряжения на участках смешанной электрической цепи постоянного тока.
-
По экспериментальным данным (п. 1) рассчитать сопротивления всех ветвей исследуемой электрической цепи в соответствии с заданными условиями
Где Rэкв - эквивалентное сопротивление всей цепи относительно зажимов питания
Результаты расчета занести в табл. 1.
Примечание. Учесть, что для n сопротивлений, включенных последовательно:
для параллельного соединения:
3. Произвести поверку вольтметра и амперметра на соответствие классу точности, сравнивая их показания с показаниями эталонных приборов. По результатам эксперимента сделать вывод о соответствии измерительных приборов обозначенному классу точности.
Методические указания по выполнению работы.
1. Провести внешний осмотр и знакомство с измерительными приборами - амперметрами PA1, PA2, РА3 и вольтметром PV, установленными на панели лабораторного стенда, а также эталонными приборами – вольтамперметрами В7-22А.
Занести в табл.2 технические данные приборов (тип, систему, род тока, предел измерения, класс точности, цену деления).
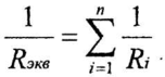
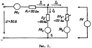
2. Собрать электрическую цепь, соответствующую принципиальной схеме рис.1 и монтажной схеме рис.2. Соединение резисторов и измерительных приборов при сборке электрической цепи производить с помощью соединительных проводов, входящих в комплект стенда.
Ручку движка переменного резистора RР3 установить в крайнее левое положение. В качестве амперметров РА1, РА2, РА3 использовать имеющиеся на рабочей панели стенда амперметры с предельными значениями измеряемого тока соответственно 2 А, 1 А, 2 А.
Измерение напряжений на отдельных участках цепи производится с помощью вольтметра PV с пределом измерения 150 В путем подключения его к соответствующим участкам цепи. Для измерения напряжения U1 вольтметр PV подключается к точкам "+" и А, U2 - к точкам А и В.
Подключить исследуемую электрическую цепь к источнику регулируемого постоянного напряжения (0÷220). При этом рукоятку регулятора напряжения установить в крайнее левое положения, при котором напряжение питания U равно нулю.
3. Провести измерение токов и напряжений в электрической цепи:
а) включить регулируемый источник питания постоянного тока путем нажатия последовательно кнопок "сеть" и "постоянное напряжение" и, поворачивая плавно рукоятку регулятора, увеличивать напряжение на выходе источник питания от нулевого значения до 50 В. Одновременно контролировать его по вольтметру, установленному на панели источников питания, и значения постоянного тока на входе цепи по показаниям РА1.
Записать показания всех амперметров в табл. 1.
б) Измерение напряжений на участках электрической цепи производить, переключая вольтметр с одного ее участка на другой; затем, поддерживая напряжение на входе цепи равным 50 В, снять показания всех приборов для трех положений сопротивления переменного резистора RP3: крайнее левое, среднее, крайнее правое.
При этом ток в цепи амперметра PA1 не должен превышать 1,4 А, в цепях РА2 и РА3 - 0,7 А.
Записать показания в табл. 1. Произвести расчет схемы рис. 1 и сравнить с результатами эксперимента. (В расчете полагать RP3=150 Ом).
4. Собрать схему для поверки вольтметра по рис. 3. Изменяя напряжение питания, установить целые значения напряжения по испытуемому вольтметру PVи, находящемуся на стенде, в диапазоне от 0 до 150 В с шагом 30 В. При этом контролировать действительное значение измеряемой величины по эталонному цифровому вольтамперметру PVэ, типа В7-22А.
Измерения произвести "снизу-вверх", меняя напряжение от 0 до 150, и затем "сверху-вниз", меняя напряжение от 150 до 0 В. Результаты измерения занести в табл. 3.
5. Собрать схему для поверки амперметра (рис. 4). Изменяя напряжение питания, установить целые значения тока по испытуемому амперметру РА3 от 0 до 1 А с шагом 0,2 А. Действительное значение измеряемой величины – по эталонному цифровому вольтамперметру РАЭ (В7-22А), включенному в режиме измерения токов с помощью шунта на пределе измерения 2А.
Измерения произвести "снизу-вверх" от 0 до 1А, и "сверху-вниз" от 1А до 0. Результаты измерения занести в табл. 4.
6. По результатам эксперимента п. 5 произвести расчет. Сделать вывод о соответствии приборов амперметра и вольтметра классу точности.
| Таблица 3 | ||||||||
| № | Опытные данные | Расчетные данные |
| Заключение | ||||
| п/п |
|
|
|
| о классе | |||
|
|
|
|
|
| точности | |||
|
|
|
|
|
|
|
|
| прибора |
|
| Uи | вверх | вниз | Uэ, ср | ∆ | К | γ |
|
|
|
| Uэ | Uз |
|
|
|
|
|
|
| В | В | В | В | В | В | % |
|
| 1 | 0 |
|
|
|
|
|
|
|
| 2 | 30 |
|
|
|
|
|
|
|
| 3 | 60 |
|
|
|
|
|
|
|
| 4 | 90 |
|
|
|
|
|
|
|
| 5 | 120 |
|
|
|
|
|
|
|
| 6 | 150 |
|
|
|
|
|
|
|
| Таблица 4 | ||||||||
| № | Опытные данные | Расчетные данные |
| Заключение | ||||
| п/п |
|
|
|
| о классе | |||
|
|
|
|
|
| точности | |||
|
|
|
|
|
|
|
|
| прибора |
|
| I,и | вверх | вниз | Iэ, ср | ∆ | К | γ |
|
|
|
| Iэ | Iз |
|
|
|
|
|
|
| A | A | A | A | A | A | % |
|
| 1 | 0 |
|
|
|
|
|
|
|
| 2 | 0,2 |
|
|
|
|
|
|
|
| 3 | 0,4 |
|
|
|
|
|
|
|
| 4 | 0,6 |
|
|
|
|
|
|
|
| 5 | 0,8 |
|
|
|
|
|
|
|
| 6 | 1,0 |
|
|
|
|
|
|
|
Характеристики
Тип файла документ
Документы такого типа открываются такими программами, как Microsoft Office Word на компьютерах Windows, Apple Pages на компьютерах Mac, Open Office - бесплатная альтернатива на различных платформах, в том числе Linux. Наиболее простым и современным решением будут Google документы, так как открываются онлайн без скачивания прямо в браузере на любой платформе. Существуют российские качественные аналоги, например от Яндекса.
Будьте внимательны на мобильных устройствах, так как там используются упрощённый функционал даже в официальном приложении от Microsoft, поэтому для просмотра скачивайте PDF-версию. А если нужно редактировать файл, то используйте оригинальный файл.
Файлы такого типа обычно разбиты на страницы, а текст может быть форматированным (жирный, курсив, выбор шрифта, таблицы и т.п.), а также в него можно добавлять изображения. Формат идеально подходит для рефератов, докладов и РПЗ курсовых проектов, которые необходимо распечатать. Кстати перед печатью также сохраняйте файл в PDF, так как принтер может начудить со шрифтами.
















