РГЗ №3 - Схема №11 - Параметры №2 (1276619)
Текст из файла
МИНИСТЕРСТВО ОБРАЗОВАНИЯ И НАУКИ РОССИЙСКОЙ ФЕДЕРАЦИИ
Новосибирский Государственный Технический Университет
Факультет Радиотехники и Электроники (РЭФ)
Кафедра Электроники и Электротехники (ЭЭ)
Расчетно-графическое задание №3 по курсу
«Теория электрических цепей»
ЧАСТОТНЫЕ ХАРАКТЕРИСТИКИ ЧЕТЫРЕХПОЛЮСНИКА
(НА ПРИМЕРЕ RC-ФИЛЬТРА)
Выполнила:
Студентка группы РТС9-22
Попкова К.И.
Преподаватель:
Веселовский О.Н.
| ОЦЕНКА | ||
| Выполнение | Защита | Общая |
Новосибирск, 2014
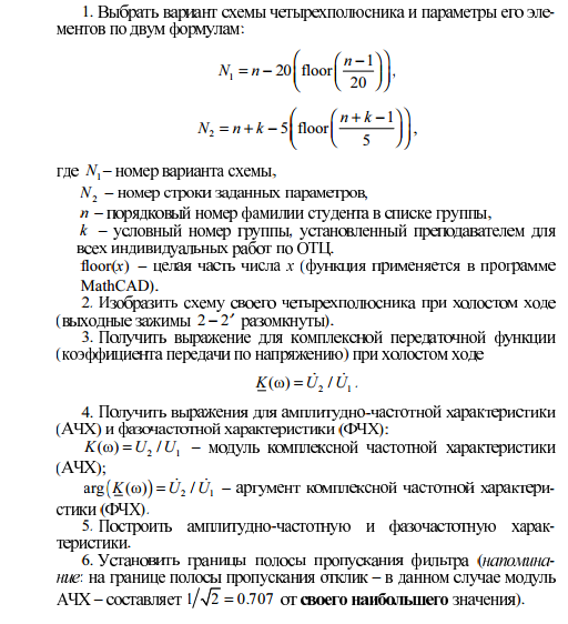
Задание.
-
Номер варианта схемы: 11
-
Номер варианта схемы : 11
Номер строки заданных параметров: 2
| R, кОм | С, нФ |
| 2 | 75 |
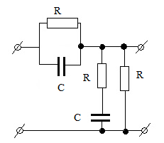
2. Схема четырёхполюсника при холостом ходе (выходные зажимы 2-2´ разомкнуты):
3. Получение выражения для комплексной передаточной функции (коэффициента передачи по напряжению) при холостом ходе:
.
4. Получение выражения для амплитудно-частотной характеристики (АЧХ) и фазочастотной характеристики (ФЧХ):
- модуль комплексной частотной характеристики (АЧХ);
- аргумент комплексной частотной характеристики (ФЧХ).
5. Границы полосы пропускания фильтра:
Верхняя граница полосы пропускания находится в «бесконечности». Нижняя граница:
Проверка:
Характеристики
Тип файла документ
Документы такого типа открываются такими программами, как Microsoft Office Word на компьютерах Windows, Apple Pages на компьютерах Mac, Open Office - бесплатная альтернатива на различных платформах, в том числе Linux. Наиболее простым и современным решением будут Google документы, так как открываются онлайн без скачивания прямо в браузере на любой платформе. Существуют российские качественные аналоги, например от Яндекса.
Будьте внимательны на мобильных устройствах, так как там используются упрощённый функционал даже в официальном приложении от Microsoft, поэтому для просмотра скачивайте PDF-версию. А если нужно редактировать файл, то используйте оригинальный файл.
Файлы такого типа обычно разбиты на страницы, а текст может быть форматированным (жирный, курсив, выбор шрифта, таблицы и т.п.), а также в него можно добавлять изображения. Формат идеально подходит для рефератов, докладов и РПЗ курсовых проектов, которые необходимо распечатать. Кстати перед печатью также сохраняйте файл в PDF, так как принтер может начудить со шрифтами.
















