РГЗ №3 - Схема №7 - Параметры №3 (1276617)
Текст из файла
Заданная схема четырехполюсника №7:
| Параметры схемы2 |
| R=3 кОм |
| C=50 нФ |
Задание по выполнению работы:
-
Изобразить схему своего четырехполюсника при холостом ходе (выходные зажимы 2-2’разомкнуты).
-
Получить выражение для комплексной передаточной функции (коэффициента передачи по напряжению) при холостом ходе
-
Получить выражения для амплитудно-частотной характеристики (АЧХ) и фазо-частотной характеристики (ФЧХ);
-модуль комплексной частотной характеристики (АЧХ);
-аргумент комплексной частотной характеристики (ФЧХ);
-
Построить амплитудно-частотную (АЧХ) и фазочастотную (ФЧХ) характеристики.
Установить границы полосы пропускания фильтра (напоминание: на границе полосы пропускания отклик – в данном случае модуль АЧХ – составляет
от своего наибольшего значения). Если АЧХ имеет экстремум (в заданных схемах – максимум), то найти это значение частоты, соответствующий этому максимуму и называемой частотой квазирезонанса.
-
Заключение. Сформулировать особенности работы заданной схемы в качестве фильтра при гармоническом воздействии. Обратить внимание на легко проверяемые точки частотных характеристик при
и
.
Полезно изобразить схемы замещения исследуемого четырехполюсника при
и
.
1 Вариант схемы выбран по формуле,
где 3 – порядковый номер фамилии студента, а 4 – условный номер группы, установленный преподавателем.
2 Номер строки параметров вычислен по формуле,
где 3 – порядковый номер фамилии студента.
Схема четырехполюсника при холостом ходе:
Найдем коэффициент передачи по напряжению
Используя метод пропорционального пересчета. Примем входное напряжение равным единице
, тогда ток в цепи будет равен
Найдем зависимость напряжения от частоты на участке цепи a-b.
Согласно 2-му закону Кирхгофа получим:
Окончательно,
Преобразуем выражение с помощью функции simplify (символьный расчет) в программе MathCAD.
рад/с.
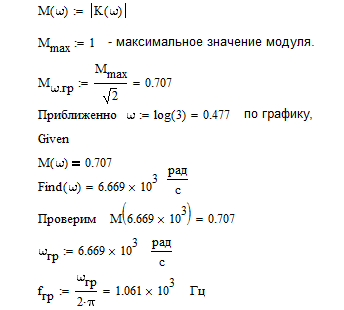
Построим требуемые частотные характеристики.
Установим граничные значения частот полосы пропускания.
Заключение.
Получив все необходимые зависимости (АЧХ) и (ФЧХ), а также вычислив граничные частоты в данной работе, мы приходим к выводу, что данный четырехполюсник является низкочастотным фильтром
т.е электрическим фильтром, пропускающим токи с частотами от 0 до 1.061 кГц.
При
мы имеем обрыв цепи, напряжения на входе и выходе будут равными, модуль коэффициента передачи равен единице.
При
ток будет тоже устремлен в бесконечность, получим режим короткого замыкания,
откуда модуль коэффициента передачи равен нулю.
1
Характеристики
Тип файла документ
Документы такого типа открываются такими программами, как Microsoft Office Word на компьютерах Windows, Apple Pages на компьютерах Mac, Open Office - бесплатная альтернатива на различных платформах, в том числе Linux. Наиболее простым и современным решением будут Google документы, так как открываются онлайн без скачивания прямо в браузере на любой платформе. Существуют российские качественные аналоги, например от Яндекса.
Будьте внимательны на мобильных устройствах, так как там используются упрощённый функционал даже в официальном приложении от Microsoft, поэтому для просмотра скачивайте PDF-версию. А если нужно редактировать файл, то используйте оригинальный файл.
Файлы такого типа обычно разбиты на страницы, а текст может быть форматированным (жирный, курсив, выбор шрифта, таблицы и т.п.), а также в него можно добавлять изображения. Формат идеально подходит для рефератов, докладов и РПЗ курсовых проектов, которые необходимо распечатать. Кстати перед печатью также сохраняйте файл в PDF, так как принтер может начудить со шрифтами.
















