Лабораторная работа №15 (1268010)
Текст из файла
Новосибирский Государственный Технический Университет
Кафедра
Теоретических основ радиотехники
Отчет по лабораторной работе №15
по РТЦиС
Факультет: РЭФ
Группа: РТ5-03
Студенты: Панарин А.С.
Березовский П.А.
Преподаватель: Меренков В.М.
Новосибирск
2002
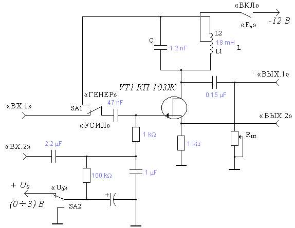
Цель работы: Исследование физических процессов и снятие модуляционных характеристик при амплитудной модуляции изменением напряжение смещения на полевом транзисторе.
-
Определить резонансную частоту и полосу пропускания усилителя при подаче на его вход («ВХ.1») гармонического колебания uω(t) от генератора ВЧ. Устанавливать значение сопротивление Rш = max.
Сравнить результаты с предварительным расчетом.
fрез= Uвых max = В
fнижн= Uвых = В
fверх= Uвых = В
По полученным данным вычисляем эквивалентную добротность контура:
=
-
Снять статическую модуляционную характеристику при действие на вход несущего колебания с частотой равной резонансной.
| Таблица 1 | |||||||||||||||
| Для Um= 0.1 В | |||||||||||||||
| Uсм | В | ||||||||||||||
| Uвых | В | ||||||||||||||
| Для Um= 0.3В | |||||||||||||||
| Uсм | В | ||||||||||||||
| Uвых | В | ||||||||||||||
| Для Um= 0.5В | |||||||||||||||
| Uсм | В | ||||||||||||||
| Uвых | В | ||||||||||||||
См. график в приложении. см рис.1 рис.2 рис.3
Определяем координаты рабочей точки
| Um= 0,1В U0= В | Um=0,3В U0= В | Um= 0,5В U0= В |
-
Снять динамическую модуляционную характеристику, то есть зависимость коэффициента модуляции М от напряжения на контуре и от амплитуды моделирующего напряжения UΩ. Смещение установить согласно пункту 2.
| Таблица 2 | |||||||||||||||
| Для Um= 0.1 В U0= | |||||||||||||||
| UΩ | В | ||||||||||||||
| M | В | ||||||||||||||
| Для Um= 0.3В U0= | |||||||||||||||
| UΩ | В | ||||||||||||||
| M | В | ||||||||||||||
| Для Um= 0.5В U0= | |||||||||||||||
| UΩ | В | ||||||||||||||
| M | В | ||||||||||||||
-
Осциллограммы АМК для различных значений
-
Амплитуд модулирующего колебания на ВЫХ1 и ВЫХ2
UΩ1 = ……В
см.рис. 4
UΩ2 = ……В
см.рис. 5 -
Частот моделирующего напряжения (F1 < Δf0.7, F2> Δf0.7)
F1 < Δf0.7 F1 = см.рис.6
F2 > Δf0.7 F2 = см.рис.7 -
Частот несущего колебания (f0 = fp, f0 ≠ fp )
f0 = fp см.рис.8
f0 ≠ fp см.рис.9
-
При постоянных амплитудах несущего и модулирующего колебаний (Um = UΩ = 0.1 V) снятие осциллограмм выходного напряжения для различных смещений . Частота модуляции должна быть такой чтобы контур не вносил линейных искажений.
-
для U0 = V Ω = Hz см рис.10
-
для U0 = V Ω = Hz см рис.11
-
для U0 = V Ω = Hz см рис.12
Графики и Осциллограммы.
Характеристики
Тип файла документ
Документы такого типа открываются такими программами, как Microsoft Office Word на компьютерах Windows, Apple Pages на компьютерах Mac, Open Office - бесплатная альтернатива на различных платформах, в том числе Linux. Наиболее простым и современным решением будут Google документы, так как открываются онлайн без скачивания прямо в браузере на любой платформе. Существуют российские качественные аналоги, например от Яндекса.
Будьте внимательны на мобильных устройствах, так как там используются упрощённый функционал даже в официальном приложении от Microsoft, поэтому для просмотра скачивайте PDF-версию. А если нужно редактировать файл, то используйте оригинальный файл.
Файлы такого типа обычно разбиты на страницы, а текст может быть форматированным (жирный, курсив, выбор шрифта, таблицы и т.п.), а также в него можно добавлять изображения. Формат идеально подходит для рефератов, докладов и РПЗ курсовых проектов, которые необходимо распечатать. Кстати перед печатью также сохраняйте файл в PDF, так как принтер может начудить со шрифтами.
















