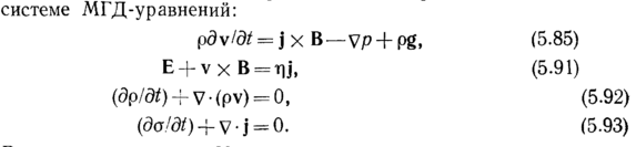
Неустойчивость в плазме (1265831), страница 2
Текст из файла (страница 2)
При циклотронной неустойчивости плазмы возможно возбуждение электромагнитных волн, в частности вистлеров, распространяющихся вдоль магнитного поля, МГД-волн (альвеновских, магнитозвуковых) и др. Как и пучковая, циклотронная неустойчивость плазмы сопровождается фазовой группировкой резонансных частиц (происходящей в направлении распространения волны), при которой резонансные частицы собираются в основном в области тормозящих фаз и усиливают взаимодействующую с ними волну. Отличие от пучковой неустойчивости плазмы лишь в том, что в случае циклотронной неустойчивости электромагнитные волны группировка связана с действием на частицы продольного компонента силы Лоренца
,
- магнитное поле волны,
- скорость резонансной частицы поперёк внешнего магнитного поля. Циклотронная неустойчивость плазмы возникает не только при наличии пучка в плазме, но и в том случае, когда резонансные частицы имеют анизотропное распределение по скоростям, т.е. когда их распределение по скоростям вдоль магнитного поля не повторяет распределение по поперечным скоростям. Именно такая ситуация имеет место в геомагнитной ловушке, как и в любой ловушке с магнитными пробками. Те заряженные частицы, которые движутся приблизительно вдоль магнитного поля, проходят сквозь пробку и теряются в атмосфере, а частицы с большими поперечными скоростями, т.е. движущиеся под большими "питч-углами" к полю, отражаются от магнитной пробки и не достигают атмосферы. В результате в системе оказывается недостаток частиц, движущихся вдоль поля, распределение быстрых частиц, но скоростям становится анизотропным и возникают условия для развития циклотронной Н. п.
В плазме с анизотропным распределением по скоростям может развиваться т.н. шланговая неустойчивость. Физический механизм этой неустойчивости плазмы легче всего понять, если рассмотреть альвеновские волны в анизотропной плазме. Известно, что альвеновские волны представляют собой колебания упругих нитей - силовых линий магнитного поля. Поскольку в бесконечно проводящей плазме частицы привязаны к силовым линиям, то при искривлении силовой линии возникает центробежная сила, пропорциональная энергии продольного (вдоль силовой линии) движения частиц и стремящаяся увеличить искривление. В анизотропной плазме с большой продольной температурой
- температуры, характеризующие движение частиц плазмы вдоль и поперёк магнитного поля, n - концентрация заряженных частиц в плазме) эта сила оказывается больше, чем возвращающие силы, связанные с натяжением силовых линий и с диамагнитными свойствами плазмы. В результате силовая линия будет еще больше искривляться по аналогии с поведением шланга, по которому подаётся сильная струя воды. Неустойчивость рассматриваемого типа возможна в плазме солнечного ветра, с ней связана диссипация на фронте межпланетных ударных волн.
Наконец, в космической плазме весьма существенной оказывается токовая неустойчивость плазмы. Относительное движение электронов и ионов при протекании тока сходно с движением пучка через плазму и приводит к развитию неустойчивости, аналогичной пучковой. В результате токовой неустойчивости плазмы возбуждаются ионно-звуковые, ионно-плазменные колебания, а при токовых скоростях электронов, больших тепловой скорости, - и более высокочастотные волны. Основное макроскопическое следствие токовой неустойчивости плазмы - быстрая передача импульса электронов колебаниям и участвующим в колебаниях ионам, т.е. возникновение аномального сопротивления. С аномальным сопротивлением, по-видимому, связано существование двойных слоев - скачков потенциала, возникающих при протекании тока. В таких слоях на расстоянии нескольких дебаевских радиусов электроны ускоряются до энергий, существенно превышающих тепловую. Двойные слои неоднократно наблюдались в лабораторной плазме, они возникают также в авроральных областях магнитосферы Земли и существенны при установлении магнитосферно-ионосферных связей. Токовые Н. п. имеют место и на фронтах бесстолкновительных ударных волн, где из-за резкого изменения магнитного поля возникает сильное электрическое поле, в котором электроны плазмы приобретают большую направленную скорость. В частности, токовая неустойчивость плазмы и возбуждение плазменных волн должны иметь место на фронтах ударных волн, образованных вспышками на Солнце. Превращение плазменных волн в электромагнитные вызывает солнечные радиовсплески II типа.
4. Параметрические неустойчивости
При распространении в плазме электромагнитной волны большой амплитуды имеет место периодическая пространственно-временная модуляция параметров плазмы. На фоне такой модуляции возникает параметрическая связь волн малой амплитуды (пробные волны), и амплитуда этих волн нарастает со временем по экспоненциальному закону. Причиной раскачки пробных волн являются колебания электронов и ионов плазмы в поле электромагнитные волны большой амплитуды (волны накачки). Неустойчивости такого типа называются параметрическими.
Наиболее простым примером параметрической неустойчивости плазмы является распадная неустойчивость волн - эффект, в значительной степени аналогичный параметрическому резонансу в механике. Суть её заключается в том, что при наличии в плазме волны накачки
с волновым вектором k0 и частотой
одновременно нарастают две волны с частотами и волновыми векторами
, k1 и
, k2, удовлетворяющими следующим условиям параметрического резонанса (распадным условиям):
, k0=k1 + k2. Рассматривая колебания плазмы как газ квазичастиц, обладающих энергией
и импульсом
k, можно наглядно интерпретировать распадные условия как законы сохранения энергии и импульса при распаде кванта с энергией
и импульсом
k0 на два других (
,
k1) и (
,
k2). Поскольку при распаде энергия передаётся обоим образующимся квантам, то они должны иметь меньшие частоты, чем квант волны накачки:
. Если волна накачки и пробные волны принадлежат одной и той же ветви дисперсионной кривой колебаний, то распадные условия выполняются далеко не для всякой зависимости
(k). Гораздо проще удовлетворить распадным условиям, если в процесс параметрической неустойчивости вовлечены несколько ветвей колебаний. Так, например, для ленгмюровской волны накачки выполнение распадных условий возможно при её распаде на ленгмюровскую и ионно-звуковую волны (сокращённо
). Соответствующая параметрическая неустойчивость стала первым типом распада волн в плазме, предсказанным и исследованным в 1962 г. Р.3. Сагдеевым и В.Н. Ораевским. Механизм связи ленгмюровских и ионно-звуковых колебаний следующий. При наличии в неизотермической (
, где Те, Тi - температуры электронов и ионов плазмы) плазме ионно-звуковой волны ленгмюровские колебания происходят на фоне медленных вариаций плотности плазмы, вызванных такой волной. Поскольку число ленгмюровских квантов
[
- плотность энергии ленгмюровских колебании, Е - амплитуда колебаний электрического поля в ленгмюровской волне,
- их частота, n0 - концентрация электронов] должно сохраняться, то модуляция плотности плазмы сопровождается модуляцией интенсивности ленгмюровских колебаний. Это приводит к возникновению силы высокочастотного давления ленгмюровских колебаний (давление "газа" ленгмюровских квантов), изменяющей плотность плазмы и таким образом осуществляющей их обратную связь с ионно-звуковыми колебаниями. При заданной амплитуде электрического поля волны накачки E0= const инкремент нарастания
(величина, обратная времени возрастания амплитуды в е раз) амплитуды пробных волн равен:
где
- частота ионно-звуковых колебаний (mi - масса иона). При наличии диссипации энергии пробных ленгмюровской и ионно-звуковой волн, обусловленной столкновениями или затуханием Ландау, Распадная неустойчивость возникает только при амплитудах волны накачки выше пороговой. Порог для возникновения неустойчивости определяется из условия
- декременты затухания (величины, обратные времени уменьшения амплитуды в е раз) ленгмюровской и ионно-звуковой волн. Отличное от нуля пороговое значение амплитуды волны накачки возникает также в неоднородной плазме за счёт конвективного сноса колебаний из области резонансного взаимодействия.
Кроме рассмотренной выше распадной неустойчивости ленгмюровской волны
в плазме возможно большое число других распадных неустойчивостей, связывающих различные типы колебаний.
Интересная особенность распадной неустойчивости в неравновесной плазме связана с наличием в ней волн с отрицательной энергией. "Отрицательность" энергии волны означает, что возбуждение волны сопровождается уменьшением, а не увеличением волновой энергии среды. Это возможно в плазме с неравновесным распределением частиц по скоростям (пучок в плазме, анизотропия температур и др.). Взаимодействие такой волны с волнами положит. энергии приводит к возникновению параметрической неустойчивости взрывного типа. Причина её состоит в том, что, отдавая в процессе распада свою энергию пробным волнам, волна накачки увеличивает, а не уменьшает свою амплитуду. Развивающаяся при этом "нелинейная" неустойчивость характеризуется тем, что её инкремент тем больше, чем большего уровня достигла амплитуда. Таким образом, неустойчивость носит характер взрыва, когда за малое время амплитуда волны нарастает до больших значений.
При достаточно больших амплитудах волны накачки инкремент распадной неустойчивости
превышает частоту ионно-звуковых колебаний. При таких амплитудах медленные движения плазмы, созданные пондеромоторной силой высокочастотного давления, уже не совпадают с ионно-звуковыми колебаниями плазмы. Это вынужденные колебания, дисперсия которых полностью определяется волной накачки. В этом случае наиболее интересной является параметрическая неустойчивость, при которой происходит модуляция ленгмюровской энергии с длиной волны, существенно меньшей, чем у волны накачки, - модуляционная неустойчивость. Физ. механизм неустойчивости следующий. При движении на фоне медленно изменяющихся вариаций плотности плазмы (
) частота (энергия) плазмонов - квантов ленгмюровских волн - сохраняется. Из закона дисперсии этих волн
(D - дебаевский радиус, n0 - невозмущённая плотность плазмы) следует, что в "провалах" плотности плазмы (
< 0) волновое число k и кинетическая энергия плазмонов возрастают (второе слагаемое можно рассматривать как кинетическую, а первое как потенциальную энергию плазмонов в ед.
). Таким образом, области пониженной плотности плазмы играют роль потенциальных ям для плазмонов. Это приводит к их локализации в "провалах" плотности и, следовательно, к возрастанию силы высокочастотного давления плазмонов в "провале". Под действием этого давления плазма вытесняется из области локализации плазмонов, ещё больше углубляя "провал" плотности и тем самым создавая ещё более глубокую потенциальную яму для плазмонов. Развивается неустойчивость автомодуляции пространственного распределения плазмонов - стягивание их в сгустки - каверны, из которых силой высокочастотного давления вытеснена плазма. Нелинейной стадии модуляционной неустойчивости соответствует ленгмюровский коллапс - схлопывание каверн, носящее характер взрыва и происходящее вплоть до достижения ими размеров, при которых становится существенным затухание Ландау запертых в кавернах плазмонов. Идея о коллапсирующих кавернах как элементарных ячейках, транспортирующих ленгмюровскую энергию в коротковолновую область поглощения, лежит в основе теории ленгмюровской турбулентности.
Список литературы.
-
Л.А.Арцимович, Р.З.Сагдеев «Физика плазмы для физиков», 1979г.
-
www.wikipedia.org
















