Пояснительная записка (1232653), страница 3
Текст из файла (страница 3)
В нормальном режиме все элементы схемы находятся в работе, ПС обеспечивает передачу всей получаемой мощности в систему (за вычетом расходов на СН) и полное электроснабжение потребителей.
Ремонтная схема при которой один из элементов схемы отключен для проведения ремонта исключает ограничение транзитов мощности, электроснабжения потребителей, запирание генерирующей мощности.
-
РАСЧЕТ ТОКОВ КОРОТКОГО ЗАМЫКАНИЯ. БАЛАНСЫ И РЕЖИМЫ
Расчет токов короткого замыкания (КЗ) выполнен в соответствии руководящими указаниями по расчету токов короткого замыкания к выбору электрооборудования [10].
Расчет произведен в целях проверки соответствия основного оборудования 110 кВ и 6 кВ расчетным токам КЗ.
Расчет токов КЗ на шинах 35 и 6 кВ ПС 110 кВ ГВФ произведен исходя из значения тока трехфазного КЗ в максимальном режиме на шинах 110 кВ ПС ГВФ на 2020 г. Данные по токам короткого замыкания предоставлены ОАО «ДРСК»
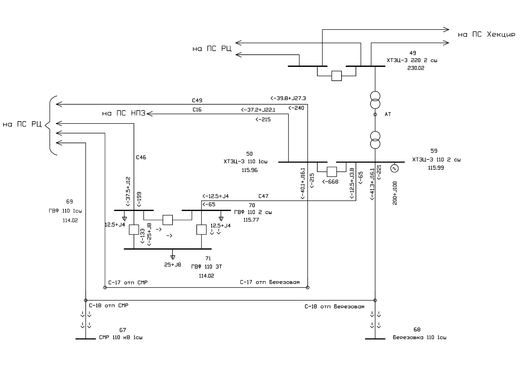
Расчетные схемы сети и схемы замещения представлены на рисунке ( 4.1.).
Рисунок 4.1 — Расчетные схемы сети и схемы замещения
Воспользуемся приближенной методикой расчета [11] для определения токов короткого замыкания (КЗ) и заменим действительные коэффициенты трансформации и номинальные напряжения элементов схемы замещения средними номинальными напряжениями.
Вычислим сопротивление
по заданному току
при индуктивном сопротивлении от места подключения энергосистемы до точки КЗ ,
тогда :
(4.1)
где
– среднее напряжение на шинах энергосистемы;
– заданный ток к.з., приведенный к напряжению
.
Ударный ток
в точке короткого замыкания определяется по формуле, кА:
(4.2)
Начальное действующее значение периодической составляющей тока трехфазного короткого замыкания
, А, рассчитывается по формуле, кА:
(4.3)
где
– напряжение ступени,
кВ; Х – приведенное значение индуктивного сопротивления к ступени напряжения
.
Приведенное к базовому напряжению сопротивление двухобмоточного трансформатора считается по формуле (4.4.):
(4.4)
где
– среднее номинальное напряжение, кВ,
– номинальная мощность трансформатора, МВА.
Результаты расчетов токов трехфазного и однофазного КЗ на 2020 г, на шинах ПС ГВФ сведены в таблицу (4.1.).
Таблица 4.1 – Значение токов трехфазного и однофазного КЗ на 2020г
| Точка КЗ | Ток трехфазного короткого замыкания | Ток однофазного короткого замыкания | |
| I, кА | iуд, кА | I, кА | |
| Шины 110 кВ | 18,0 | 45,821 | 16,5 |
| Шины 35 кВ | 3,348 | 8,523 | - |
| 1(2) с.ш. 6 кВ | 11,697 | 29,774 | - |
| 3(4) с.ш. 6 кВ | 13,502 | 34,370 | - |
Максимальные значения токов КЗ наблюдаются при работе силового трансформатора 3Т, выбор и проверка установленного оборудования производится по полученным значениям в данном режиме.
Устанавливаемое оборудование проверено по условиям электродинамической и термической стойкости действию токов КЗ и удовлетворяют этим условиям. В целях повышения термической стойкости необходимо заменить трансформаторы тока в ячейках 6 кВ № 9, 17, 27, 33, 39.
Минимальный первичный ток трансформаторов тока 6 кВ при времени действия тока КЗ, равного 1,5 сек., составляет 150 А.
Минимальное сечение жил отходящих кабельных линий 6 кВ, исходя из условия термической устойчивости при КЗ, составляет для алюминиевых жил 185 мм2 (для медных жил 95 мм2).
4.1 Расчет электрических режимов
Расчет режима выполнен с использованием программного комплекса «RASTR Win» (студенческая лицензия).
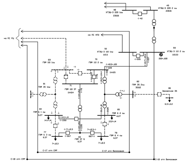
Результаты расчета электрических режимов при нормальной схеме работы и питании одновременно со стороны ТЭЦ 3 и ПС 220 кВ РЦ представлены на рисунке (4.2.).
Транзит электроэнергии через ПС 110 кВ ГВФ отсутствует. Токовая загрузка линий не превышает допустимую. Уровни напряжения в допустимых пределах.
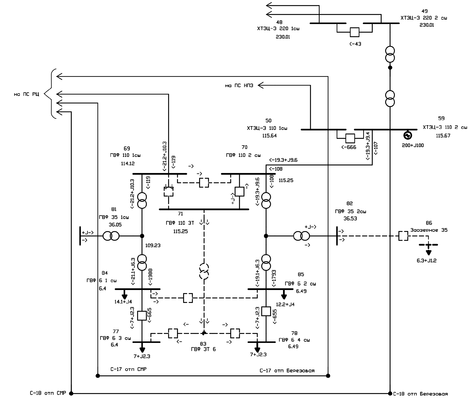
Результаты расчета при переводе нагрузки на одну питающую линию приведены на рисунке (4.3.).
Токовая загрузка линии не превышает допустимую. Уровни напряжения находятся в допустимых пределах.
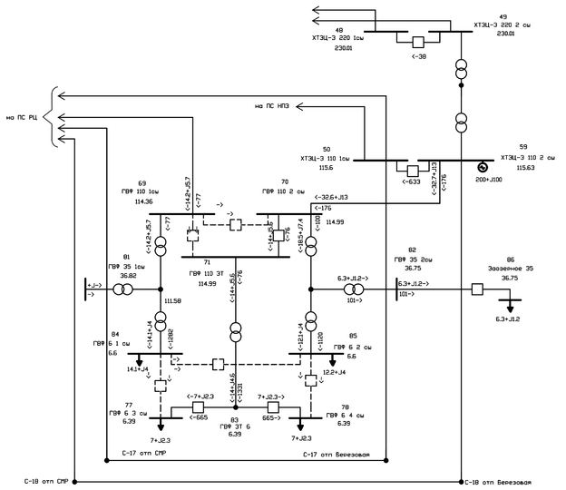
Для определения максимальных рабочих токов линий С-45, С-46 и секционного выключателя были проверены режимы при включении транзита электроэнергии через ПС 110 кВ ГВФ.
Максимальный ток получен при наложении отключения автотрансформатора и секции шин 110 кВ ТЭЦ-3. Результаты расчета приведены на рисунке (4.4.). Токовая нагрузка линий не превышает допустимую.
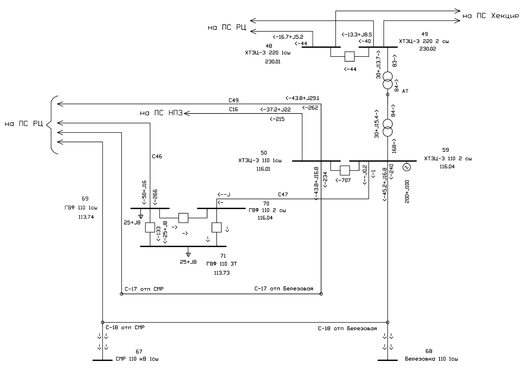
Рисунок 4.2 - Расчет электрических режимов при нормальной схеме работы и питании одновременно со стороны ТЭЦ 3 и ПС 220 кВ РЦ
Рисунок 4.3 – Расчет электрических режимов при переводе нагрузки на одну питающую линию
Рисунок 4.4 - Расчет электрических режимов при включении транзита электроэнергии через ПС 110 кВ ГВФ
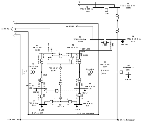
Для подтверждения выбора подключения третьего силового трансформатора проведены расчеты электрических режимов на расчетной модели с учетом схем замещения трансформаторов ПС 110 кВ «ГВФ» и распределения нагрузки по секциям шин 6 кВ и 35 кВ.
Результаты расчета при нормальном режиме работы приведены на рисунке (4.5.).
Рисунок 4.5 - Распределение мощности по обмоткам трансформаторов ПС 110 кВ ГВФ. Нормальный режим работы
При отключении устанавливаемого трансформатора T3 секции шин 3 и 4 соединяются шинными переходами соответственно с секциями шин 1 и 2.
Результаты расчета приведены на рисунке (4.6.). Нагрузка трансформатора питающего присоединенную к шинам 35 кВ сеть в этом случае составляет 101%. Так как в доаварийном режиме нагрузка трансформатора составляла 79%, допустимое время работы при температуре охлаждающей среды 300С составляет более 24 часов (см. ГОСТ 14209-85, Таблица 13). При переводе прилегающей сети 35 кВ на питание от ПС 110/35/6 кВ «Горький» нагрузка трансформаторов на ПС «ГВФ» не превышает номинальную. Параметры электрических режимов в этом случае приведены на рисунке (4.7.).
Рисунок 4.6 - Распределение мощности по обмоткам трансформаторов ПС 110 кВ ГВФ. Отключение трансформатора Т3 с питанием районной сети 35 кВ
Рисунок 4.7 - Распределение мощности по обмоткам трансформаторов ПС 110 кВ ГВФ. Отключение трансформатора Т3 без питания районной сети 35 кВ
При отключении одного из существующих трансформаторов Т1 или Т2 секции шин 1 и 2 соединяются существующим секционным выключателем. Результаты расчета электрических режимов в случае отключения выключателя Т1 приведены на рисунке ( 4.8.).
Рисунок 4.8 – Распределение мощности по обмоткам трансформаторов ПС 110 кВ ГВФ. Отключение трансформатора Т1
5. РАСЧЕТ СОБСТВЕННЫХ НУЖД ПОДСТАНЦИИ
5.1 Собственные нужды
В качестве источника собственных нужд подстанции используются два существующих трансформатора собственных нужд (ТСН-1 и ТСН-2) типа ТМ-250/6 напряжением 6/0,4 кВ.
В рамках реконструкции ПС предусмотрен перенос существующих трансформаторов собственных нужд, дугогасящих катушек и трансформаторов дугогасящих катушек на новое свободное место.
Щит собственных нужд (ЩСН) состоит из шести панелей. Вводные панели, панель секционных связей типа ПСН-100, а панели отходящих линий — типа ПСН-1100.
Защита цепей питания потребителей выполнена с помощью автоматических выключателей.
Расчет собственных нужд ПС ГВФ представлен в таблице (5.1.).
5.2 Основные решения
Проектом предусматривается реконструкция панелей ЩСН.
В объем реконструкции панели входят демонтаж автоматического выключателя типа А3124 и установка в его отсек модульных автоматических выключателей типа iС60Н для следующих потребителей:
-
питание устанавливаемого ЗВУ;
-
обогрев, освещение и вентиляция 3 c.ш. проектируемого КРУ 6 кВ;
-
питание двигателей приводов разъединителей 110 кВ;
-
питание электродвигателей заводки пружин выключателей 110 кВ.
Таблица 5.1. – Результаты расчета собственных нужд понизительной подстанции
| Наименование приемника | Кол-во ЭП | Установленная мощность | КПД | Коэффициент реактивной мощности | Расчетная нагрузка на трансформатор | |||||||||||||||||
| Одного ЭП | Общая мощность | Зима | Лето | |||||||||||||||||||
| К-т спроса | Активная мощность | Реактивная мощность | Полная мощность | К-т спроса | Активная мощность | Реактивная мощность | Полная мощность | |||||||||||||||
| шт. | | | η | | | | Р,кВт | Q,кВАр | S,кВА | | Р,кВт | Q,кВАр | S,кВА | |||||||||
| 1 | 2 | 3 | 4 | 5 | 6 | 7 | 8 | 9 | 10 | 11 | 12 | 13 | 14 | 15 | ||||||||
| 1. Постоянный подогрев привода выкл. ВЭБ-110 кВ | 7 | 0,05 | 0,35 | 1 | 1 | 0 | 1 | 0,35 | 0,00 | 0,35 | 1 | 0,35 | 0,00 | 0,35 | ||||||||
| 2. Основной подогрев привода выкл. ВЭБ- 110 | 7 | 0,8 | 5,6 | 1 | 1 | 0 | 1 | 5,60 | 0,00 | 5,60 | 0 | 0,00 | 0,00 | 0,00 | ||||||||
| 3. Постоянный подогрев выкл. ВЭБ- 110 | 7 | 0,03 | 0,21 | 1 | 1 | 0 | 1 | 0,21 | 0,00 | 0,21 | 1 | 0,21 | 0,00 | 0,21 | ||||||||
| 4. Основной подогрев выкл. ВЭБ-110 | 7 | 4,73 | 33,11 | 1 | 1 | 0 | 1 | 33,11 | 0,00 | 33,11 | 0 | 0,00 | 0,00 | 0,00 | ||||||||
| 5. Питание электродвигателя привода выкл. ВГБ-35 | 7 | 1,1 | 7,7 | 0,95 | 0,95 | 0,33 | 0,2 | 1,62 | 0,53 | 1,71 | 0,2 | 1,62 | 0,53 | 1,71 | ||||||||
| 6. Постоянный подогрев привода выкл. ВГБ- 35 | 3 | 0,05 | 0,15 | 1 | 1 | 0 | 1 | 0,15 | 0,00 | 0,15 | 1 | 0,15 | 0,00 | 0,15 | ||||||||
Продолжение таблицы 5.1.
| Наименование приемника | Кол-во ЭП | Установленная мощность | КПД | Коэффициент реактивной мощности | Расчетная нагрузка на трансформатор | |||||||||
| Одного ЭП | Общая мощность | Зима | Лето | |||||||||||
| К-т спроса | Активная мощность | Реактивная мощность | Полная мощность | К-т спроса | Активная мощность | Реактивная мощность | Полная мощность | |||||||
| шт | | | η | | | | Р,кВт | Q,кВАр | S,кВА | | Р,кВт | Q,кВАр | S,кВА | |
| 1 | 2 | 3 | 4 | 5 | 6 | 7 | 8 | 9 | 10 | 11 | 12 | 13 | 14 | 15 |
| 7. Основной подогрев привода выкл.ВГБ- 35 | 3 | 0,85 | 0,9 | 1 | 1 | 0 | 1 | 0,90 | 0,00 | 0,90 | 0 | 0,00 | 0,00 | 0,00 |
| 8.Постоянный обогрев приводаПД–14 | 12 | 0,025 | 0,3 | 0,85 | 0,85 | 0,62 | 1 | 0,35 | 0,22 | 0,42 | 0,85 | 0,30 | 0,19 | 0,35 |
| 9.Автоматический обогрев приводаПД–14 | 12 | 0,20 | 2,4 | 1 | 1 | 0 | 1 | 2,40 | 0,00 | 2,40 | 0 | 0,00 | 0,00 | 0,00 |
| 10.Электродвигатель привода ПД–14 | 12 | 0,25 | 0,3 | 1 | 1 | 0 | 0,2 | 0,06 | 0,00 | 0,06 | 0,2 | 0,06 | 0,00 | 0,06 |
| 11.Обогрев КРУН | 23 | 1,00 | 23,00 | 1 | 1 | 0 | 1 | 1,00 | 0,00 | 1,00 | 0 | 0,00 | 0,00 | 0,00 |
| 12.Обогрев отсеков КРУ 6 кВ | 23 | 0,20 | 4,60 | 1 | 1 | 0 | 1 | 0,20 | 0,00 | 0,20 | 0 | 0,00 | 0,00 | 0,00 |
| 13. Обогрев шкафов КРУ 6 кВ | 4 | 0,50 | 2,00 | 1 | 1 | 0 | 1 | 0,50 | 0,00 | 0,50 | 0 | 0,00 | 0,00 | 0,00 |
,кВт
















