ПЗ (1231563), страница 5
Текст из файла (страница 5)
Система автоматического регулирования возбуждения позволяет в приводах с пульсирующей нагрузкой исключить синфазность положении кривошипов нескольких механизмов поршневых.
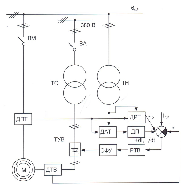
В спокойном режиме работы быстродействию системы регулирования возбуждения высокие требования не предъявляются. При работе электропривода с резкопеременной нагрузкой требования к системе регулирования более жесткие. В этом случае привод должен отличаться высоким быстродействием, что обеспечивается использованием в системе регулирования сигнала, пропорционального приращению внутреннего угла ω синхронного двигателя или сигнала по производной активной составляющей тока статора. Одновременно повышается кратности форсировки напряжения возбуждения и снижаются постоянные времени элементов системы возбуждения электропривода посредством использования тиристорных выпрямителей (вместо электромашинных возбудителей). Структурная схема системы регулирования возбуждения с общим суммирующим усилителем РТВ приведена на рисунке 2,12.
Рисунок 2.12 Схема системы регулирования возбуждения СД с общим суммирующим усилителем
На вход регулятора тока возбуждения (РТВ) подаются: задающий сигнал тока возбуждения IB; сигнал положительной обратной связи по производной активного тока статора; сигнал, поступающий от датчика активного тока ДАТ через дифференциальный преобразователь ДП; сигнал жёсткой отрицательной обратной связи по Iр поступающий отдатчика реактивного тока статора ДРТ; сигнал жесткой отрицательной обратной связи по току возбуждения IB, который снимается с датчика ДТВ. Сигналы с датчика полного тока статора двигателя ДПТ и с трансформатора напряжения ТН поступают на входы датчиков ДАТ и ДРТ.
К сети напряжением 380В через согласующий трансформатор ТС подключается управляемый тиристорный выпрямитель ТУВ который предназначен для питания обмотки возбуждения. выпрямитель управляется Система импульсно-фазового управления СФУ получает управляющий сигнал с выхода регулятора тока возбуждения РТВ и управляет выпрямителем ТУВ. Регулятор РТВ выполнен на основе суммирующего магнитного усилителя.
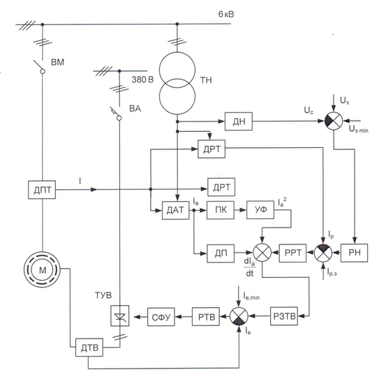
Рисунок 2.13 Схема автоматического регулирования возбуждения СД с подчиненным регулированием
Структурная схема автоматического регулирования возбуждения по принципу подчиненного регулирования приведена на рисунке. 2.13.
Первый внутренний контур является контуром регулирования тока возбуждения с регулятором РТВ. Сигнал задания для этого контура состоит из двух составляющих. Одна составляющая - минимальное значение тока возбуждения создающего номинальное ЭДС двигателя в режиме холостого хода (IB.min). Другая составляющая поступает от регулятора задания тока возбуждения РЗТВ, входящего во второй контур регулирования (предназначен для изменения уставки тока возбуждения в зависимости с изменением условий работы и нагрузки привода).
На входе РЗТВ складываются три сигнала:
-сигнал от датчика активного тока ДАТ через квадратичный преобразователь ПК и усилитель форсировки УФ (пропорциональный квадрату активного тока);
-сигнал, поступающий от того же датчика ДАТ через дифференциальный преобразователь ДП, (пропорциональный производной Ia/dt);
-сигнал с выхода регулятора реактивного тока РРТ.
На входе регулятора РРТ (третий контур регулирования) алгебраически суммируется сиглалы:
-задания реактивного тока Iр.з;
-сигнал жесткой отрицательной обратной связи по реактивному . току статора Iр поступающий с датчика ДРТ;
-с выхода регулятора напряжения РН.
На вход четвертого контура регулятора РН, которого подаются:
-сигнал задания Uз;
-сигнал обратной связи Uc, выдаваемый датчиком напряжения ДН;
-сигнал Uз min обеспечивающий резкое форсирование возбуждения за счет резкого увеличения сигнала Uз min при снижении напряжения сети до 0,8÷0,85 номинального.
B отличие от используемых ранее систем подчиненного регулирования с последовательной коррекцией, выходной сигнал регулятора каждого внешнего контура не является задающим сигналом для подчиненного ему внутреннего контура (рисунок 9.2). Внешние контуры выполняют роль корректирующих контуров и изменяют задающий сигнал внутреннего подчиненного им контура. На вход второго внутреннего контура подаются две положительных связи (контур не имеет жесткой отрицательной обратной связи). Одна (по производной активной составляющей тока) предназначена для повышения динамической устойчивости привода при ударном приложении нагрузки и действует только в переходных процессах при изменении нагрузки. Другая (нелинейная квадратичная компаундирующая по активной составляющей тока статора) предназначена для компенсации падения напряжения в сети от тока нагрузки. Падение напряжения пропорционально квадрату активной составляющей тока статора, что обусловливает квадратичную характеристику компаундирующей обратной связи.
Третий контур регулирования поддерживает постоянство отдачи двигателем реактивной мощности. Этих три контура обеспечивают двигателю высокие энергетические показатели, статическую и динамическую устойчивость при резкопеременной нагрузке.
Четвертый контур (контур регулирования напряжения) изменяет уставку реактивной составляющей тока статора (ток возбуждения двигателя) при изменении напряжения сети. Двигатель при снижении напряжения сети перевозбуждается с целью поддержания напряжения на шинах (разгружая питающие линии от реактивного тока за счет генерирования реактивной мощности) и его перегрузочной способности. Это может только очень мощный двигатель. При снижении напряжения возрастает сигнал UЗ min который форсирует возбуждение для повышения статической и динамической устойчивости двигателя.
3. ВЫБОР И РАСЧЕТ ОСНОВНЫХ ПАРАМЕТРОВ И ХАРАКТЕРИСТИК РАБОТЫ НАСОСНОЙ СТАНЦИИ ХАБАРОВСК-1
3.1. Общие сведения об основных параметрах и характеристиках насосов
Согласно ГОСТ 17398 «Насосы. Термины и определения» : насос – это машина для создания потока жидкой среды.
Вода забирается насосом из приемного резервуара и подается по напорному трубопроводу в точку отбора.
К основным энергетическим параметрам насоса относятся подача, напор, мощность и КПД.
Подача (Q) – количество жидкости, подаваемой насосом в единицу времени, которая измеряется объемом или массой.
Напор (H) – разность удельных энергий жидкостей при входе и выходе из насоса.
Мощность насоса. Полезная мощность Nп – приращение энергии, получаемая всем потокам в насосе в единицу времени.
Коэффициент полезного действия – отражает величину преобразования механической энергии, полученную от двигателя в энергию потока жидкости.
Характерным для насосов является зависимость статического момента сопротивления от частоты вращения (Mc=f(n)).
Система трубопроводов и агрегатов, присоединённых к насосу называют сетью. Сеть характеризуется потерями давления, которые можно подразделяют на трение и в местных сопротивлениях (внутреннее), и в выходном сечении сети (внешние). Полное гидравлическое сопротивление сети Гс определяется суммой внутренних и внешних потерь давления в сети. Для насосной установки эти потери можно определить уравнением
|
| (3.1) |
где λi - коэффициент сопротивления по i-той длине участка сети; li- длина i-того участка сети;
dj - диаметр i-того трубопровода;
ξj -j-й коэффициент местного сопротивления;
Si -i-тoe живое сопротивление потока;
g - ускорение свободного падения;
Q - подача насоса.
Приведённое уравнение называется характеристикой сети.
Характеристики насоса при различных значениях частоты вращения (кривые 1,2,3,4) приведены на рисунке 3.1
Рисунок 3.1 Характеристики насоса
. К основным характеристикам насосов относятся:
- подача насоса при работе на сеть пропорциональна частоты вращения насоса:
|
| (3.2) |
- напор, развиваемый насосом пропорционален квадрату частоты вращения:
|
| (3.3) |
- полезная мощность, развиваемая насосом, и пропорциональная кубу частоты вращения:
|
| (3.4) |
-характеристики пропорциональности:
|
| (3.5) |
где: Hi и Qi-напор и подача для данной сети при номинальной частоте вращения насоса;
R-сопротивление сети.
Поскольку характеристики пропорциональности совпадают с характеристиками сети, а также являются кривыми равные КПД, то это используется для определения КПД и мощности на валу насоса при его работе с частотой вращения, отличной от номинальной.
Из рисунка 3.1 (кривая 6): при наличии Hст формула будет иметь вид Н=Hст+RQ2. Рабочие точки Вном В1, В2 определяют как точки пересечения характеристики сети с характеристиками насоса, которые соответствуют различным частотам вращения. Область регулирования частоты вращения от ω3 до ωном является рабочей.
Со снижением частоты вращение подача Q падает более интенсивно, КПД насоса снижается. В идеальной магистрали (при отсутствии противодавления) это управление будет иметь вид Н=RQ2 при различных сопротивлениях сети на рисунок 3.1 (кривые 5,5`,5``).
Мощность двигателя центробежного насоса можно определить по формуле:
|
| (3.6) |
где ∆Н - потери напора в магистрали, зависят от сечения труб, профиля трубопровода и.т.д;
1 -удельный вес жидкости;
| Н- суммарный напор, м |
HГ - напор, равный сумме высот всасывания и нагнетания (геодезический), м;
D2 и D1-давление в резервуарах куда и откуда перекачивается жидкость.
Зависимости развиваемого напора Н от подачи Q (основными характеристиками насосов) даются заводами - изготовителями в виде графиков H=f(Q) для различных частот вращения (рисунок.3.1, кривые 1, 2, З, и 4)
3.2. Расчет напора и производительности насоса для насосной станции ст. Хабаровск-1
Зависимости КПД для конкретного насоса от расхода при регулировании задвижкой и изменением частоты вращения, приведены на рисунке 3.2.















