ВКР-Пустовойт (1229861), страница 7
Текст из файла (страница 7)
Рисунок 3.4 – Панель управления устройством: 1 – тумблер включения питания; 2 – жидкокристаллический дисплей; 3 – индикатор включения питания; 4 – индикатор ошибки; 5 – индикатор работы насоса; 6 – кнопка «ВВОД»; 7 – кнопка установки времени; 8 – кнопки ручного и автоматического наполнения мерной емкости; 9 – кнопка перезагрузки устройства.
Для включения устройства необходимо перевести тумблер питания 1 в положение «Вкл», при этом загорится индикатор зеленого цвета 3 «Питание», а также включится дисплей 2. Для наполнения мерной емкости предназначены кнопки 8 «Ручное» и «Автоматическое» наполнение. При нажатии на кнопку «Наполнение Автоматическое» включится топливоподкачивающий насос и будет работать до тех пор, пока емкость не будет наполнена до максимального значения, при этом будет гореть индикатор желтого цвета «Насос». Кнопка «Наполнение Ручное» необходима для ручного включения топливоподкачивающего насоса путем нажатия и удержания кнопки, при этом также включится индикатор желтого цвета «Насос». Кнопка 6 «ВВОД» необходима для запуска алгоритма измерения или для подтверждения каких-либо действий. Кнопкой 7 «Время» устанавливается время опыта в секундах, путём кратковременного нажатия, при этом время выбирается в диапазоне от 30 до 300 секунд с интервалом 30 секунд. Кнопка 9 «Сброс» необходима для перезапуска устройства в случае возникновения неисправности или если устройство не отвечает на команды оператора.
-
Работа системы наполнения мерной емкости и питания ДВС топливом
Схема питания двигателя топливом и наполнения мерной емкости изображена на рисунке 3.5.
Трехходовые краны В1 и В2 имеют «Т»-образную схему и имеют по два рабочих положения – «Работа из расходного бака» и «Измерения». Для питания двигателя ДВС топливом непосредственно из расходного бака Б1 необходимо перевести краны В1 и В2 в положение «Работа из расходного бака» путем поворота рукояти в соответствующее положение. При этом трубопроводы к мерной емкости перекрываются и питание двигателя осуществляется по пути – расходный бак Б1–трубопровод Т2–трехходовой кран В1 трубопровод Т5–ДВС, а обратный поток излишков топлива от ДВС отводятся в расходный бак по пути – ДВС–трубопровод Т6–трехходовой кран В2–трубопровод Т3–расходный бак Б1.
Рисунок 3.5 – Гидравлическая схема топливной системы установки: Т1–Т6 – трубопроводы; Б1 – расходный бак с запасом топлива; Н1 – топливоподкачивающий насос; Е1 – мерная емкость; ПО – поплавковый ограничитель уровня; В1, В2 – трехходовые краны; ДВС – двигатель; Г – генератор.
В режиме измерения расхода трехходовые краны В1 и В2 необходимо установить в положение «Измерения», при этом трубопроводы от расходного бака перекрываются и питание двигателя осуществляется по схеме – мерная емкость Е1–трубопровод Т4–трехходовой кран В1–трубопровод Т5–ДВС, а обратный поток излишков топлива от ДВС отводится в мерную емкость по схеме – ДВС–трубопровод Т6–трехходовой кран В2–трубопровод Т7–мерная емкость Е1.
Наполнение мерной емкости производится из расходного бака путем включения погружного топливоподкачивающего насоса Н1 с электрическим приводом и осуществляется по схеме – расходный бак Б1–насос Н1–трубопровод Т1–мерная емкость Е1.
Алгоритм работы установки предусматривает остановку насоса при достижении максимального уровня топлива в мерной емкости путем измерения веса емкости. В случае сбоя в работе установки, в целях исключения переполнения емкости предусмотрен поплавковый ограничитель уровня топлива ПО, который в случае достижения уровня топлива выше установленного разрывает электрическую цепь питания топливоподкачивающего насоса. Внешний вид ограничителя показан на рисунке 3.6.
Рисунок 3.6 – Внешний вид поплавкового ограничителя: 1 – корпус; 2 – поплавок с магнитом; 3 – ограничитель поплавка; 4 – фиксирующая гайка; 5 – уплотнительная прокладка.
Ограничитель устанавливается таким образом, чтобы ось скольжения поплавка 2 находилась в строго вертикальном положении, ограничителем поплавка 3 к верху. В корпусе 1 установлен магнитный прерыватель (геркон), который нормально замкнут при нахождении в магнитном поле установленного в поплавок 2 кольцевого постоянного магнита. Контакт ограничителя включен последовательно в цепь включения реле управления насосом (Рисунок 3.11).
-
Работа электрической схемы устройства
Электрическая часть устройства представляет собой отдельные элементы и блоки, собранные на одной печатной плате. Структурная схема работы устройства изображена на рисунке 3.7.
За получение, обработку и вывод информации отвечает микроконтроллер на базе платы Arduino Uno. Показания веса снимаются с тензодатчиков, установленных на весовой платформе, усиливаются операционным усилителем, преобразуются из аналогового в цифровой сигнал аналогово-цифровым преобразователем.
Рисунок 3.7 – Структурная схема устройства: Весы – весовая платформа с тензодатчиками; ОУ – операционный усилитель; АЦП – аналогово-цифровой преобразователь.
Тензометрическим датчиком называют датчик, преобразующим величину деформации в электрический сигнал. Электрическое соединение тензодатчиков выполнено по схеме измерительного моста Уитстона. Схема представляет собой четыре тензорезистора, соединенных в электрический мост (рисунок 3.8). На диагональ моста A–D подается постоянное напряжение, при этом с диагонали C–B снимается сигнал, обрабатываемый АЦП. Когда вся система находится в покое (нет нагрузки на весах) напряжение на диагонали C–B равно нулю. При этом выполняется соотношение
(3.1)
Рисунок 3.8 – Измерительный мост
Когда на весах появляется какая-либо нагрузка, сопротивление тензорезисторов начинает меняться, что вызывает изменение потенциала точки B и изменение напряжение в точках В и С. Ввиду того, что разность потенциалов в диагонали В–С имеет небольшие значения (в нашем случае при подаче на диагональ A–D напряжения 3.3 В и нагрузке на платформе весов 300 грамм на диагонали С–В напряжение составляет 10 мВ) для усиления сигнала и преобразования его в цифровой использовался аналогово-цифровой преобразователь на базе микросхемы НХ711. Принципиальная электрическая схема такого преобразователя представлена на рисунке 3.9.
Рисунок 3.9 – Принципиальная схема АЦП на базе микросхемы НХ711
Принципиальная электрическая схема устройства показана на рисунке ДП 190301.65.10-Л-036.07. Питание устройства осуществляется напряжением 5 и 12 В с помощью блока питания, подключаемому к схеме через разъём ХР4. Питание микроконтроллера осуществляется напряжением 9 В, для получения этого напряжения используется понижающий преобразователь напряжения на базе микросхемы LM2596.
На устройстве применяется жидкокристаллический дисплей марки МТ-16S2H с контроллером управления КБ1013ВГ6, аналогичного HD44780. Питание светодиодной подсветки дисплея осуществляется напряжением 5 В от внешнего блока питания через разъем XP4. Дисплей подключен к микроконтроллеру по 8-ми битной шине через разъемы XP2 и XS2. Схемой не предусматривается регулировка контрастности дисплея, так как в этом нет необходимости.
Кнопки и индикаторы сгруппированы на одной плате и подключены к микроконтроллеру через разъемы XP3 и XS3. Для обеспечения уверенного сигнала управляющие контакты кнопок подключены через стягивающий резистор номиналом 10 кОм к общей с микроконтроллером земле.
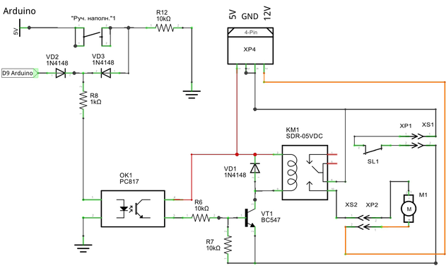
Управление топливоподкачивающим насосом происходит либо микроконтроллером, либо с помощью кнопки «Наполнение Ручное» через контакты реле. Схема управления насосом изображена на рисунке 3.10. Включение реле происходит следующим образом: после получения сигнала на включение насоса на светодиод оптрона ОК1 подается питание через токоограничивающий резистор R8, таким образом оптрон получает положение «открыт» и подает питание от контакта 5V разъема ХР4 на базу транзистора VT1 через резистор R6. После этого транзистор VT1 также получает положение «открыт» и тем самым собирает цепь от минусового контакта реле КМ1 на минусовой контакт GND разъема ХР4. Катушка реле КМ1 получает питание по цепи – контакт 5V разъема ХР4–катушка реле КМ1–транзистор VT1–разъемы XP1 и XS1–нормально замкнутый контакт поплавкового ограничителя SL1–разъемы XP1 и XS1–контакт GND разъема ХР4.
Рисунок 3.10 – Схема управления насосом
-
Алгоритм работы программного обеспечения
Алгоритм работы программного обеспечения устройства заложен в микроконтроллер на плате Arduino Uno. Программирование проводилось на языке С++. Для загрузки программного кода использовалась среда программирования Arduino IDE.
Для начала работы с устройством необходимо установить мерную емкость на плиту измерителя и поместить в емкость заборные трубки, путем опускания штатива устройства таким образом, чтобы трубки не касались дна мерной емкости. После этого включить питание установки переводом тумблера «Питание» в положение «Вкл» (рисунок 3.4), при этом должен включиться дисплей и загореться индикатор зеленого цвета «Питание».
-
Контроль минимального уровня
После включения установки автоматически производится контроль уровня топлива в емкости. Если уровень топлива в емкости находится ниже опасного уровня, при котором возникает опасность захвата воздуха заборными трубками и завоздушивания топливной системы испытуемого ДВС, на дисплей устройства выводится сообщение «Минимальный вес! Наполни емкость!» (Рисунок 3.12), а также загорается индикатор красного цвета «Ошибка» (рисунок 3.4) и воспроизводится длинный звуковой сигнал.
Рисунок 3.11 – Ошибка минимальный вес
Контроль уровня топлива производится по измерению массы мерной емкости с топливом. Минимальный уровень устанавливается опытным путем. При измерении из расчета автоматически вычитается вес емкости и самой весовой платформы. Для устранения ошибки необходимо наполнить емкость вручную либо автоматически, нажав на кнопку «Наполнение Ручное» или «Наполнение Автоматическое» (рисунок 3.4). Когда уровень топлива в емкости станет выше опасного, устройство перейдет в режим ожидания команды, и на дисплее будет выводиться информация о количестве топлива и сообщение «Нажмите «ВВОД»» (Рисунок 3.13).
Рисунок 3.12 – Режим ожидания
-
Наполнение и контроль наполнения
Наполнение емкости производится двумя способами – автоматически и вручную. Для ручного наполнения необходимо нажать и удерживать кнопку «Наполнение Ручное» (рисунок 3.4). Контроль наполнения и уровень топлива в емкости в этом случае производит оператор. Для исключения переполнения емкости конструкцией предусмотрен поплавковый ограничитель, который остановит топливоподкачивающий насос (далее насос) в случае наполнения емкости выше максимального уровня.
При кратковременном нажатии на кнопку «Наполнение Автоматическое» (рисунок 3.4) произойдет наполнение емкости до максимального уровня установленного опытным путем, контролируемого по весу топлива в емкости. После нажатия кнопки произойдет включение насоса с загоранием индикатора «Насос» (рисунок 3.4), и топливо по трубопроводу Т1 (рисунок 3.5) начнет поступать в емкость. Если в течение пяти секунд топливо не начнет поступать в емкость, устройство автоматически отключит насос, включит индикатор красного цвета «Ошибка», воспроизведет длинный звуковой сигнал и выведет на дисплей сообщение «ОШИБКА НАПОЛНЕНИЯ!» (Рисунок 3.14). После этого оператор должен убедиться в правильности установки емкости, открытии кранов и наличии топлива в расходном баке, а также проверить работоспособность насоса. При устранении всех неисправностей необходимо перезапустить устройство нажатием кнопки «ВВОД» или кнопки «Сброс» (рисунок 3.4).
Рисунок 3.13 – Ошибка наполнения
Если наполнение проходит штатным порядком, и в течение пяти секунд топливо поступило в емкость, т.е. масса топлива в емкости увеличилась, то на дисплее после слова «Наполнение» появятся буквы «ОК» как на рисунке 3.14.
При отсутствии ошибок наполнение происходит до максимального уровня, при этом на дисплей выводится информация о режиме наполнении и текущей массе топлива (Рисунок 3.14). После достижения максимального уровня устройство отключает насос и трехкратно воспроизводит кратковременный звуковой сигнал, сигнализируя о готовности к дальнейшей работе и переходе в режим ожидания.















