ВКР (1229297), страница 7
Текст из файла (страница 7)
В состав библиотеки OpenCV входят встроенные детекторы, заранее обученные на детектирование пешеходов на улице. Например, функция getDefaultPeopleDetector() возвращает именно такой детектор.
При создании объекта hog класса HOGDescriptor с помощью функции setSVMDetector может получать HOG-детектор, специализированный для распознавания людей на изображении. Таким образом, функция:
HOGDescriptor hog;
hog.setSVMDetector(HOGDescriptor::getDefaultPeopleDetector();
Позволяет объявить и инициализировать HOG-дескриптор. Для дальнейшего распознавания пешеходов, необходимо использовать функцию:
detectMultiScale(img, foundLocations, weights, hitThreshold, winStride, padding, searchLocations);
– img – изображение, матрица типа CV_8UC1 или CV_8UC3;
– foundLocations – координаты верхних левых углов окон детектирования, классифицированных как содержащие объект (срабатываний детектора);
– weights – веса, присвоенные классификатором срабатываниям детектора;
– hitThreshold – минимальное значение веса, при котором происходит срабатывание детектора;
– winStride – шаг окна детектирования по горизонтали и вертикали;
– padding – размер рамки, добавляемой к изображению;
– searchLocations – положения окон детектирования, по умолчанию используются все.
В результате выполнения функции будет сформирован массив прямоугольников, описывающих детектирование объекты, и массив весов, присвоенные классификатором каждому срабатыванию детектора. Когда прямоугольники стоят близко друг к другу или включены друг в друга (при установленном флаге searchLocations), происходит их группировка. В случае группировки происходит суммирование весов, присвоенных классификатором каждому срабатыванию детектора. Количеством детектированных областей можно управлять, с помощью изменения значения hitThreshold. Когда детектируемый объект будет иметь вес ниже, чем граница срабатывания, то он не будет добавлен в результирующий массив. На сценах с малым количеством людей, это значение допускается снизить.
Итоговый массив прямоугольников с их весами возможно использовать в последующих функциях. Например, отслеживание перемещение объектов по неподвижной сцене. Массив с весами для каждого прямоугольника можно использовать для заключения о справедливости гипотезы о том, что наблюдаемый объект действительно является человеком.
Рисунок 3.9 – результат распознавания детектором HOG
Также существует альтернативный метод детектирования пешеходов. Каскады Хаара используются для сравнения близких изображений в задачах сопровождения объекта, поиска соответствия на нескольких фотографиях, поиска образа на изображении и т. п.
При сравнении двух достаточно похожих фрагментов изображения алгоритм определения объекта реализуют через вычисление их ковариации. Этот способ очень быстр в реализации, интуитивен и тщательно изучен.
Выделим основные недостатки:
– неустойчивость при смене освещения;
– неустойчивость при изменении масштаба или повороте изображения;
– неустойчивость, если часть изображения – изменяющийся фон.
При определении объектов на изображении изменение освещения нейтрализуется нормировкой или переходом к бинаризации области. Изменения масштаба и небольшие повороты нейтрализуются изменением разрешения при корреляции. Скорость обработки оптимизируют путём поиска объектов с большим шагом или при маленьком разрешении.
Каскад Хаара можно представить набором примитивов, для которых считается их свёртка с изображением. Используются самые простые примитивы, состоящие из прямоугольников и имеющих два уровня, +1 и -1. При этом каждый прямоугольник используется несколько раз, разного размера. Под свёрткой подразумевается разница между суммой элементов изображения в тёмной области, и суммой элементов изображения в светлой области. Такие свёртки подчёркивают структурную информацию об объекте.
Для работы детектора Хаара необходимо изображение перевести в градации серого.
cvtColor(frame, frame_gray, COLOR_RGB2GRAY);
В качестве параметров команды используются: frame – исходный кадр изображения, COLOR_RGB2GRAY – флаг для перевода в градации серого, в структуру frame_gray записывается результат. После этого, необходимо выровнять гистограмму изображения с помощью функции:
equalizeHist(frame_gray, frame_gray);
Теперь необходимо объявить объект класса CascadeClassifier, после чего для детектирования пешеходов можно использовать функцию detectMultiScale.
CascadeClassifier::detectMultiScale(const Mat& image, vector<Rect>& objects, double scaleFactor=1.1, int minNeighbors=3, int flags=0, Size minSize=Size(), Size maxSize=Size());
cascade – классификатор каскада Хаара (только OpenCV 1.x API). Он может быть загружен из XML или YAML-файла;
objects – вектор прямоугольников, где каждый прямоугольник содержит обнаруженный объект;
scaleFactor – параметр с указанием, какой размер изображения уменьшается в каждом масштабе изображения;
minNeighbors – чем больше это значение, тем более труднее будет поиск и тем чаще он будет пропускать реальных пешеходов;
flags – параметр с тем же значением для старого каскада, как в функции cvHaarDetectObjects. Он не используется для нового каскада;
MinSize – минимальный возможный размер объекта. Объекты меньше указанного значения игнорируются;
MaxSize – максимально возможный размер объекта. Объекты больше указанного значения игнорируются.
Рисунок 3.10 – результаты распознавания детектором Хаара
HOG-детектор не требует дополнительной обработки изображений. Устанавливаем в качестве модели линейный метод опорных векторов, соответствующий размеру окна детектирования 64x128. Проверяем соответствие количества коэффициентов гиперплоскости SVM и размера HOG-дескриптора одного окна детектирования.
3.2.3 Обучение детектора Хаара
Для того, чтобы обучить классификатор, потребуется:
– средства разработки, подключение библиотеки OpenCV;
– данные, пригодные для использования (обучающая выборка соответствует объектам детектирования);
– тестовые наборы «позитивных» и «негативных» изображений (positive and negative images).
Результаты обучения классификатора Хаара содержатся в XML-формате в виде отдельного XML-хранилища. При этом они представлены в виде иерархической модели сущностей с подчиненными атрибутами.
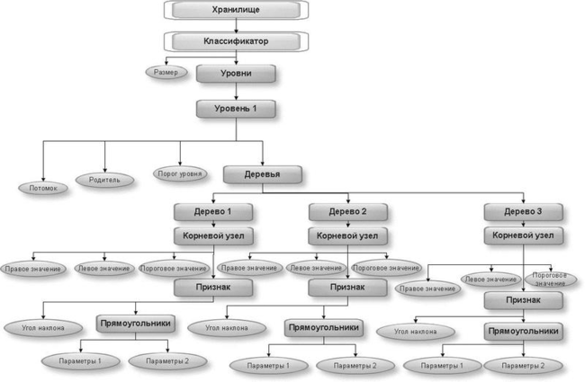
Объектная модель документа (Document Object Model, DOM) результатов обучения классификатора в общем виде представлена на рисунках 3.9-3.10. Корневым элементом является хранилище.
Рисунок 3.11 – Объектная модель документа результатов обучения [40]
В каскаде результатов обучения существует много уровней – это видно на примере первого уровня классификатора на рисунке 3.10.
Рисунок 3.12 – Объектная модель документа первого уровня [40]
Рисунок 3.12 иллюстрирует, какая информация хранится в файлах XML: данные о классификаторе (haarcascade) и его размерах (size), об используемом уровне (stage), предшественнике, или «родителе» данного уровня (parent), следующем уровне, или «дочернем» (next), выстраиваемом дереве (tree) и его корневом узле (root node) с параметрами (threshold, left, right). Далее выстраивается информация о самих признаках (features) в узлах этого дерева, которые задаются прямоугольниками с параметрами (rects) с определенным углом наклона (tilted).
3.3 Портирование программного модуля на микрокомпьютер
Для портирования программного модуля на микрокомпьютер Raspberry требуется произвести подготовительные операции, перечисленные в разделе 3.2.1. Раннее упоминалось, что операционная система Ubuntu схожа с операционной системой Rasbian. Следовательно, можно переносить программное обеспечение без каких-либо дополнительных действий.
Для диагностирования, решения программных проблем, которые могут возникнуть в процессе эксплуатации программно-аппаратного комплекса, возможно установить терминальный сервер удаленного доступа XRDP на микрокомпьютер Raspberry Pi 2.
Для начала необходимо получить физический доступ к микрокомпьютеру, после чего в терминале выполнить следующую команду.
sudo apt-get install xrdp
Необходимо обратить внимание, что протокол RDP (Remote Desktop Protocol) работает через порт 3389, поэтому, если порт недоступен, то его следует освободить. Для того, чтобы получить доступ к сети Интернет, необходимо настроить этот порт на маршрутизаторе.
Доступ к устройству можно получить через любой клиент RDP, но при этом необходимо пройти аутентификацию.
Рисунок 3.13 – Окно аутентификации
Рисунок 3.14 – Окно рабочего стола
Есть возможность подключиться по протоколу SSH (Secure Shell), через командую строку. RDP удобен тем, что через него можно подключиться с планшета или с мобильного телефона под ОС iOS или Android.
При подключение к удаленному рабочему столу пользователь может, не только настраивать систему, но писать программное обеспечение на самом микрокомпьютере.
3.4 Технико-экономическое обоснование
Большое количество предпринимателей теряют капитал на аренде помещения, не зная сколько людей проходят в день в данной локации. На рисунке 3.13 приведена диаграмма стоимости аренды в городах России в год.
Рисунок 3.15 – Стоимость аренды офисов в городах России в марте 2016 г.
В Хабаровске средняя стоимость аренды за квадратный метр площади составляет около 10 тысяч рублей. Предположим, что необходимо арендовать 40 квадратных метров на один год, что составит 400 тысяч рублей. Предприниматель теряет не только эту сумму, но еще те вложения, которые были потрачены на рекламную кампанию и на отделку помещения.
Рассмотрим пути решения проблемы подсчета пешеходов. Выше были рассмотрены два пути решения: использование географических информационных систем или системы «Безопасного города».
Использование ГИС повлечет следующие затраты: покупка рабочего места стоимостью 115 500 рублей на персональный компьютер под управлением ОС Windows, а также обновления системы стоимостью 58 200 рублей [49]. Также в штате сотрудников необходим оператор данной системы, т.е. нужно будет оплатить его обучение, которое стоит для физических лиц 26 600 рублей, а для юридических – 27 600 рублей. В результате стоимость внедрения составит до 142 100 рублей без учета ежегодных обновлений в размере 58 200 рублей.
Второй способ решения задачи – внедрение системы «Безопасный город». В Хабаровском крае стоимость этого решения составила 46 миллионов рублей: средства пошли на приобретение видеокамер высокой четкости, которые затем были установлены в общественных местах ряда населенных пунктов.
С учетом системы «Безопасный город» в Хабаровском крае насчитывается около 5 000 видеокамер, круглосуточно транслирующих изображение на пульты охраны и полицейских участков.
«Компоненты системы «Безопасный город» были смонтированы в г. Вяземский, поселках Переяславка и Хор,» – отметил начальник отдела развития инновационных технологий безопасности и противодействия коррупции Максим Гринев. – «С 2008 по 2013 годы общий объем финансирования этого направления составил около 160 млн рублей. С 2014 года установка видеокамер велась в рамках новой госпрограммы «Обеспечение общественной безопасности и противодействие преступности в Хабаровском крае», утвержденной до 2020 года. Этот документ предусматривает ежегодное выделение средств на установку видеокамер в размере 30-50 млн. рублей» [51].
В результате система не является автоматизированной, а ее стоимость на текущий момент составила около 306 миллионов рублей, не считая того огромного количества персонала, который ее обслуживает.
Решение задачи с помощью программно-аппаратного комплекса позволит значительно снизить стоимость проекта. Опытный образец комплекса стоит около 35 000 рублей, не требует покупки специального программного обеспечения, обновлений и курсов обучения. В дальнейшем стоимость можно будет снизить до 15 000 рублей. Также стоит отметить отсутствие колоссальных затрат на оборудование. Система полностью автоматизирована, не требует вмешательства человека для настройки после установки. Установка мобильна, данные собираются и анализируются в реальном времени, поэтому всегда будут точны и актуальны, что позволит более эффективно принимать решения.
В дальнейшем планируется получение дополнительного финансирования за счет привлечения средств грантов РФФИ, правительства города Хабаровска и Хабаровского края, а также частных инвесторов.
ЗАКЛЮЧЕНИЕ
В результате выполнения выпускной квалификационной работы был спроектирован и реализован программно-аппаратный комплекс для распознавания пешеходов в видеопотоке. Для достижения поставленной цели были решены следующие задачи:
– выполнен обзор предметной области, в которой были рассмотрены географические информационные системы, а также системы «Безопасный город»;
– выполнен сравнительный анализ протоколов коммуникации для организации передачи видеопотоков в беспроводной мультимедийной сенсорной сети, а также методов кодирования видео. Протокол Wi-Fi является наиболее перспективным для выполнения дальнейших исследований, поскольку универсален, обеспечивает достаточную пропускную способность, включает механизмы зашиты информации и поддерживается производителями оборудования;
– выполнен сравнительный анализ методов распознавания пешеходов на улицах города. В результате анализа сделан вывод о том, что большая часть современных алгоритмов основаны на признаках Хаара и гистограммах направленных градиентов;
– реализованы программный и аппаратный модули для сбора и обработки видеопотоков. В дальнейшем, программный модуль будет портирован на микрокомпьютер, подключенный к IP-камере.
Разработанный комплекс может использоваться в дальнейших исследованиях в области распознавания образов и в других предметных областях.
Предлагаемая система может использоваться: коммерческими организациями для анализа рынка и рисков при расширении филиальной сети, определения наиболее эффективных мест для размещения рекламы, экспертизы недвижимости и т.д.; органами местного самоуправления для территориального планирования, социально-демографического анализа, повышения общественной безопасности и т.п.; правоохранительными органами для фиксации мест массового скопления людей, нарушения правил ПДД, в частности правил парковки и т.д.














