ПЗ_Д_ГОТОВ (2) (1227715), страница 4
Текст из файла (страница 4)
Кроме выше перечисленных и наиболее распространенных в ОАО РЖД методик распоряжение ОАО «РЖД» №2068р рекоментует применять еще ряд методов и инструментов для оценки безопасности движения.
Рисунок 1.13 - Рекомендуемые методы и инструменты
2 ПОСТРОЕНИЕ ДИАГРАММА ПАРЕТО
Анализ Парето производят в следующей последовательности
1. Определяется цель. Цель формулируется четки и точно.
2. Организуются и проводятся наблюдения, собираются статистические данные.
3. Анализируются результаты наблюдений.
4. Строятся столбики гистограммы в порядке убывания (Столбик "Прочие" является последним столбиком, независимо от его величины).
5. Стоиться график кумулятивной кривой.
6. Проводиться АВС - анализ.
Для примера построим диаграмму Паретто распределения проблем сверхурочной работы локомотивных бригад
Выделим факторы от которых зависит характеристика:
‑ неукомплектованность штата;
‑ графиковые;
‑ командировки;
‑ по болезни;
‑ завершение нормированного времени на поездку;
‑ следование пассажиром;
‑ прочее.
Используя контрольный лист для регистрации данных используя первичные данные соберем статистические данные и представим их в таблице 2.1.
Таблица 2.1– Таблица регистрации данных
| Наименование характеристики | Время, ч |
| Неукомплектованность штата | 4671 |
| По болезни | 963 |
| Следование пассажиром | 325 |
| Командировки | 1971 |
| Графиковые | 3889 |
| Завершение нормированного времени на поездку | 407 |
| Прочее | 99 |
Алгоритм выполнения анализа
1. Загружаем пакет MS Excel.
2. Для построения диаграммы Парето по данным таблицы 1 создаем два столбца данных: "Причины" и "Часы сверхурочной работы" рисунок 2.1
Рисунок 2.1 – Подготовка данных для анализа
3. Выделяем столбцы за исключением строки "Прочие", и отсортировываем данные по убыванию. Для этого воспользуемся меню Вкладка Данные ‑ Сортировка и фильтр: Сортировка ‑ Сортировать по: Часы сверхурочной работы, ч; Сортировка: Значения; Порядок: По убыванию ‑ Ок. Настройка диалогового окна показана на рисунке 2.2.
Рисунок 2.2 – Сортировка данных
Рисунок 2.3 – Результат выполнения операций
4. Вычисляем общее количество часов. Для этого выделяем значения в столбце Часы сверхурочной работы, ч и на панели инструментов выбираем вкладку: Главная ‑ Редактирование ‑ Автосумма.
Рисунок 2.4 – Вычисление суммы
5. Вычислить долю каждой причины в общей сумме в процентах. Порядок вычисления:
‑ в соседней ячейке ставим знак "=";
‑ стрелкой мыши выделяем "Часы сверхурочной работы" по первой причине;
‑ ставим знак деления "/".
‑ стрелкой мыши выделяем значение суммы и нажмаем клавишу F4.
‑ с клавиатуры наберем знак умножения "*" и 100. Результат изображен на рисунке 2.5.
Рисунок 2.5 – Вычисление процента
Рисунок 2.6 – Результат вычисления процента
Настроим результат отображения данных. Нажмем правую кнопку мыши выберем "Формат ячеек". Вкладка Число, Числовые форматы: Числовой, Число знаков после запятой один. Нажмем Ок, результ настройки изображен на рисунке 2.7.
Рисунок 2.7 – Настройка формата отображений
Подведем стрелку мыши к правому нижнему углу ячейки и скопируем полученное значение до фактора "Прочее" включительно. Результат выполнения операций показан на рисунке 2.8.
Рисунок 2.8 – Результат выполнения операций
6. В следующем столбце вычислим накопленные значения:
‑ в ячейку поставим знак "=";
‑ стрелкой мыши выделим значение процента первой величины затем на клавиатуре нажмем клавишу "Enter".
Рисунок 2.9 – Вычисление накопленных значений
‑ в следующей ячейке ставим знак "=";
‑ стрелкой мыши выделяем первое значение в столбце "накопленные значения", и поставим знак "+" и стрелкой мыши выделяем второе значение в столбце "%", на клавиатуре нажмем клавишу "Enter".
Рисунок 2.10 – Результат выполнения операций
‑ подводим стрелку мыши к правому нижнему углу ячейки и копируем полученное значение до фактора "Прочее" включительно. При правильном вычислении в строке "Прочее" появиться значение 100%. Результат выполнения операции показан на рисунке 2.11.
Рисунок 2.11 – Результат выполнения операции
7. Следующим шагом стоим диаграмму. Выделяем столбцы "Причины" и "Часы сверхурочной работы". Выберем вкладку "Вставка" – "Диаграмма" – "Гистограмма: Гистограмма с группировкой".
Рисунок 2.12 – Результат построения гистограммы
8. Построим диаграмму Парето. Нажмем правую кнопку мыши и выберем пункт "Выбрать данные".
Рисунок 2.13 – Добавление данных
Нажмем "Далее" – "Изменение ряда": "Значения": и выбираем столбец "Накопленные значения".
Рисунок 2.14 – Добавление ряда
Нажимаем кнопку "Ок" и получаем результат показанный на рисунке 2.15.
Рисунок 2.15 – Результат добавления ряда
Выбираем ряд кумулятивной кривой, нажимаем правую кнопку мыши, выбираем "Изменить тип диаграммы".
Рисунок 2.16 – Изменение типа диаграммы
Выбираем тип диаграммы "График с маркерами".
Рисунок 2.17 – Изменение типа диаграммы
Выбираем стрелкой мыши график, нажимаем правой кнопкой мыши "Формат ряда данных".
Рисунок 2.18 – Формат ряда данных
Выбираем стрелкой мыши Параметры ряда: По вспомогательной оси.
Рисунок 2.19 – Формат ряда данных
Рисунок 2.20 – Результат построения диаграммы Парето
Выбираем правую ось и выбираем максимальное значение 100%.
9. АВС-анализ. При использовании диаграммы Парето наиболее распространенным методом анализа является АВС-анализ. Составляющими по которым производиться анализ, объединяется в три группы А, В, С.
На группу А приходиться 70-80% всех последствий, на группу С ‑ 5 ‑ 10%, промежуточная группа В характеризует 10 ‑ 25% затрат.
Рисунок 2.21 – Диаграмма Парето с наложением АВС анализа
Проанализировав диаграмму, можно сделать вывод, о том что "Неукомплектованность штата" и "Графиковые" являются тем фактором, которые попадают в зону А и устранив которые мы избавимся от 80% несоответствий. Необходимо отметить, что АВС-анализ целесообразнее использовать при проведении переработок в стоимостном выражении.
Зоны диаграммы Паретто:
А - зона принятия внеочередных мер (красная)
В - зона повышенного внимания (желтая)
С- зона спокойствия (зеленая)
Диаграмму Парето целесообразно использовать вместе с причинно-следственной диаграммой. После проведения корректирующих мероприятий диаграмму Парето можно вновь построить для изменившихся в результате коррекции условий и проверить эффективность проведения улучшений.
Таблица 2.2 – Результат АВС анализа
| Причины | Часы сверхурочной работы, ч | Зона | % | Накопленные значения |
| Неукомплектованность штата | 4671 | А | 37,9 | 37,9 |
| Графиковые | 3889 | 31,6 | 69,5 | |
| Командировки | 1971 | В | 16,0 | 85,4 |
| По болезни | 963 | С | 7,8 | 93,3 |
| Завершение нормированного времени на поездку | 407 | 3,3 | 96,6 | |
| Следование пассажиром | 325 | 2,6 | 99,2 | |
| Прочее | 99 | 0,8 | 100,0 | |
| Итого: | 12325 |
3 МЕТОДИКА ПОСТРОЕНИЯ КАРТЫ РИСКА
3.1 Алгоритм оценки риска
Риск-менеджмент при организации обеспечения безопасности движения - это непрерывный процесс, который должен проводиться при выполнении любых действий, связанных с обеспечением безопасности движения, а также для гарантирования управляемости рисков для безопасности движения.
Система менеджмента безопасности движения должна содержать системы и процедуры для:
- идентификации и оценки всех рисков для безопасности движения, которые появились или могут появиться вследствие выполнения операционной деятельности;
- определения мер управления, применяемых для управления рисками для безопасности движения, а также для мониторинга состояния безопасности движения на основе оценки риска;
- мониторинга эффективности мер управления риском для безопасности движения.
Филиалы, дирекции и структурные подразделения ОАО "РЖД", реализуя корректирующие мероприятия, разработанные на основе анализа рисков, должны обеспечить снижение рисков до допустимого уровня риска или разработать планы управления и управлять рисками малой и средней величины.
В процессах, связанных с обеспечением безопасности движения или оказывающих влияние на безопасность движения, не должно существовать рисков, находящихся на недопустимом уровне.
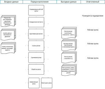
Процесс осуществления деятельности по менеджменту риска приведен на рисунке 3.1.
Рисунок 3.1 – Блок-схема осуществления деятельности по менеджменту рисков
Руководители филиала, дирекции или структурного подразделения должны гарантировать, что установлены ответственность, полномочия и соответствующие компетенции для управления риском, включая внедрение и поддержание процесса менеджмента риска и гарантии адекватности, результативности и эффективности всех мер управления.
Ответственность за формирование рабочей группы по менеджменту риска несут руководители филиалов, дирекций или структурных подразделений.
Ответственность за приведение риска для безопасности движения до допустимого уровня несут руководители филиалов, дирекций или структурных подразделений.
Ответственность по осуществлению процедуры менеджмента риска приведена на рисунке 3.1.















