вилка (1224647), страница 2
Текст из файла (страница 2)
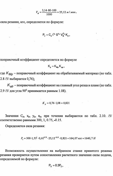
Vр=
где Сv - коэффициент, зависящий от качества обрабатываемого материала и материала режущей части инструмента;
К V - поправочный коэффициент, учитывающий реальные условия резания;
Т - принятый период стойкости резца, мин;
т, Хv, уv - показатели степени.
Поправочный коэффициент
КV = Кмv Киv Ктv Кпv
где, Кмv - поправочный коэффициент, учитывающий влияние обрабатываемого материала.
При точении резцом, оснащенным твердым сплавом для стали определяется по формуле:
Кмv =
,
Кмv =
Киv - поправочный коэффициент, зависящий от материала режущей части инструмента, марки твердого сплава (по табл. 2.4/5/ выбирается 1.0);
Кт - поправочный коэффициент, учитывающий влияние периода стойкости резца (по табл. 2.5 /5/ для выбранного периода стойкости резца 75 мин. выбирается Кт =0,94);
Кпv - поправочный коэффициент, учитывающий состояние поверхности заготовки, (по табл. 2.6 /5/. выбирается Кт=0,81).
Определение поправочного коэффициента:
Кv =0,183•1•0,94•0,81 = 0,14
Для стали для подачи более 0.3 мм/об (принятая подача 0.61 мм/об) по табл. 2.7 /5/ выбираются коэффициенты: Сv=350; хv=0.15; уv=0.35; m=0.2.
Определяется скорость резания по формуле:
Vр=
=23,05 м/мин
Проверяется возможность осуществления полученной скорости резания на выбранном станке. Для этого находится значение расчетной частоты вращения шпинделя nр, об/мин,
nр=
,
где Vp - расчетная скорость резания, м/мин;
DO - диаметр поверхности до обработки, мм.
nр=
,76 об/мин
Полученное значение расчетной частоты вращения шпинделя сравнивается с имеющимися на металлорежущем станке и принимается ближайшее меньшее nст ≤ nр.; nст=100 об/мин. По принятому значению частоты вращения nст находится фактическая скорость резания Vф, м/мин,
nр=
,
Полученное значение расчетной частоты вращения шпинделя сравнивается с имеющимися паспортными данными на станок и принимается ближайшее меньшее nф=200 об/мин.
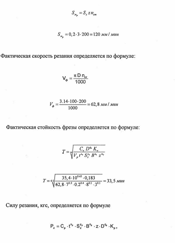
Расчетная минутная подача Sмp , м/мин, определяется по формуле
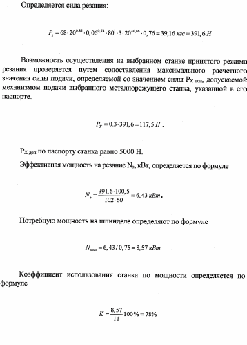
Kp=0,76; Cp=68; xp=0,86; уp=0,74; np=1; qp=-0,86
Определяется сила резания:















