ВКР (1221017), страница 3
Текст из файла (страница 3)
Также, при рассмотрении всех приведенных выше примеров, можно заметить, что давление жидкости выше в нижнем углу трубопровода, что должно объясняться большой массой, оказывающей на нее воздействие нежели в верхнем углу. Также для всех случаев справедливо увеличение давления жидкости при движении по прямолинейным участкам трубопровода, как вертикальному, так и горизонтальному, и снижении его при преодолении участка с изгибом.
-
Анализ взаимодействия трубопровода с потоком жидкости в SolidWorks
Слабым местом метода при расчетах тел, подобных случаю, рассматриваемому в ВКР, являются места излома поверхности, а, конкретно следующие узлы, отмеченные точками на рисунке 2.24, так как в этих узлах максимальные значения напряжений принимают значение бесконечности.
Рисунок 2.24 – Узлы, сложно поддающиеся расчету
Приступая к анализу, первым шагом требуется создать новое исследование. Следующим шагом задаются закрепления деталей, что в случае данной ВКР является закреплением детали по обоим обрубленным сторонам прямолинейных участков труб, на рисунке 2.25 закрепления представлены в виде синих стрелочек.
Рисунок 2.25 – Закрепления
Третьим шагом является приложение нагрузок, они добавляются путем экспорта из Flow Simulation параметров уже рассчитанного потока.
На четвертом шаге требуется указать материал для рассчитываемого твердого тела. В качестве материала модели была выбрана легированная сталь, так как она на практике применяется при прокладке трубопроводов высокого давления.[15] SolidWorks предоставляет большой выбор легированных сталей разнящихся характеристик, для статического анализа ВКР была выбрана следующая (рисунок 2.26).
Рисунок 2.26 – Свойство материала
Из всех характеристик материала наибольшее значение для задачи ВКР имеет предел текучести, который определяет момент, на котором происходит потеря прочности. Подробнее этот аспект рассмотрен в пункте 2.4.1.
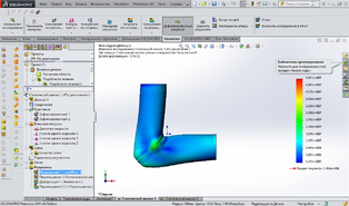
На пятом шаге создается сетка (рисунок 2.27) путем разбиения поверхности модели на треугольники. При анализе каждый треугольник будет представлять отдельную расчетную единицу со своими параметрами.
Рисунок 2.27 – Сетка
В зависимости от необходимости SolidWorks предоставляет возможность создания сеток различной плотности. Плотность сетки задается коэффициентом масштаба, который применяется к заданному по умолчанию размеру сетки. Коэффициент масштаба изменяется от 2,0, самого грубого, до 5,0, самого мелкого. Более мелкая плотность сетки обеспечивает большую точность результатов симуляции, но требует больше времени для вычисления. Особенные временные затраты слишком точная сетка может вызвать на моделях большого размера. При настройке результатов анализа напряжений можно изменить плотность сетки и проверить, что плотность не приводит к ошибкам [1].
Последним шагом анализа с помощью SolidWorks Simulation является непосредственно запуск исследования. После которого становятся доступны результаты расчетов для последующей их обработки, интерпретации или сравнения их с ручными расчетами или же машинными расчетами данной модели, но при других параметрах исследования SolidWorks Simulation.
-
Анализ напряженно-деформированного состояния
Наиболее распространенным методом расчета на прочность является расчет по напряжениям. Под напряжением понимают числовую меру распределения сил по сечению.
В основу этого метода положено предположение, что критерием надежности конструкции является напряжение или, точнее говоря, напряженное состояние в точке. Последовательность расчета при этом выглядит следующим образом.
На основании анализа конструкции выявляют ту точку в теле, где возникают наибольшие напряжения. Найденное значение напряжений в этой точке сопоставляют с предельным значением для данного материала, полученным на основе предварительных лабораторных испытаний. Из сопоставления найденных расчетных и предельных напряжений делают заключение о прочности конструкции.
Этот метод, хоть и не является единственно возможным, используется при решении большинства практических задач [18].
Как можно видеть из рисунков 2.28 – 2.39 шкалу напряжений SolidWorks представляет по фон Мизесу.
Критерий максимального напряжение по Мизесу основывается на теории Мизез-Хенки (Mises-Hencky), также известной как теория энергии формоизменения.
В исчислении главных напряжений σ1, σ2 и σ3, напряжение по Мизесу выражено как:
σvonMises = {[(σ1 - σ2)2 + (σ2 - σ3)2 + (σ1 - σ3)2]/2}(1/2).
Главными называются нормальные напряжения, действующие по трем взаимно перпендикулярные площадкам в окрестности исследуемой точки, на которых касательные напряжения равны нулю.
Теория утверждает, что пластичный материал начинает повреждаться в местах, где напряжение по Мизесу становится равным предельному напряжению. В большинстве случаев, предел текучести используется в качестве предельного напряжения. Однако, программа позволяет использовать предельное растяжение или задавать свое собственное предельное напряжение.
σvonMises > σпредел.
Предел текучести – свойство, зависящее от температуры. Настоящая заданная величина предела текучести должна учитывать температуру компонента. Коэффициент запаса прочности в данном месте подсчитывается на основе
Коэффициент запаса прочности (FOS) = σпредел. / σvonMises.
Разрушение появляется, если:
τмакс. = 0,577 σтекуч.[1]
Напряжение, при котором происходит потеря прочности, определяется по шкале напряжений и пределу текучести материала, где предел текучести располагается на шкале, при том напряжении потеря прочности и происходит.
Под пределом текучести σТ понимается то напряжение, при котором происходит рост деформации без заметного увеличения нагрузки.
Суть же деформаций заключается в атомном строении твердого тела. Внутри кристаллов атомы металла располагаются в определенном порядке, образуя правильную пространственную решетку. Система расположения атомов зависит от свойств атомов. Она меняется также в зависимости от физических условий кристаллизации.
Между атомами кристаллической решетки существуют силы взаимодействия. При большом расстоянии между двумя атомами имеет место сила взаимного притяжения, при малом расстоянии – отталкивания. Наличием этих сил и законами их изменения по разным направлениям определяется система кристаллизации, свойственная данному металлу. Для свободного, ненагруженного кристалла система указанных сил является такой же строго определенной, как и расположение самих атомов.
Под действием внешних сил атомы в решетке получают взаимные смещения, и силы взаимодействия между ними меняются.
Изменение формы напряженного тела существенно влияет на распределение в нем внутренних сил, хотя само по себе это изменение формы является, как правило, незначительным и обнаруживается в большинстве случаев только при помощи чувствительных инструментов.[18]
SolidWorks представляет деформацию через безразмерную единицу измерения ESTRN (эквивалентную деформацию).
Линейную зависимость между перемещением и деформацией определяет закон Гука:
,
где ε – относительная деформация;
E – модуль Юнга;
σ – напряжение [8].
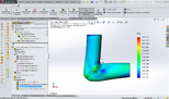
Случаем с наименьшими напряжениями по результатам статического анализа оказалась модель с длиной стыкуемых отрезков труб 2500 мм и скоростью течения жидкости 20 м/с. Предел текучести материала, составивший 0,2956 МПа, превышает максимальное значение напряжения присутствующее в твердом теле, подвергшемся нагрузкам. Следовательно, и в этом случае потеря прочности не наблюдается. Деформации для случая представлены на рисунке 2.28.
| Рисунок 2.29 – Длина стыкуемых отрезков труб 2500 мм, скорость движения жидкости 20 м/с (деформации) | |
Предположение сделанное в пункте 2.3 относительно данного случая, основанное на распределении давления в жидкости, было подтверждено статическим анализом. Как и в предыдущем опыте, предел текучести все также превышает максимальное значение напряжения, а следовательно, потеря прочности тела отсутствует.
В отношении деформаций тоже нельзя сказать, что тело предерпевает значительные изменения (рисунок 2.31).
| Рисунок 2.31 – Длина стыкуемых отрезков труб 1500 мм, скорость движения жидкости 20 м/с (деформации) | |
| Рисунок 2.32 – Длина стыкуемых отрезков труб 2000 мм, скорость движения жидкости 50 м/с. В данном случае максимальное напряжение на моделе начинает приближаться к пределу текучести, но система все еще остается целой. | |
| Рисунок 2.33 – Длина стыкуемых отрезков труб 2000 мм, скорость движения жидкости 50 м/с (деформации) | |
| Рисунок 2.34 – Длина стыкуемых отрезков труб 1500 мм, скорость движения жидкости 50 м/с | |
Как видно из приведенного рисунка шалы напряжений (рисунок 2.34), при данных параметрах, рассчитываемой модели, происходит потеря прочности при напряжении, составившем 0,2956 МПа.
| Рисунок 2.35 – Длина стыкуемых отрезков труб 1500 мм, скорость движения жидкости 50 м/с | |
| Рисунок 2.36 – Длина стыкуемых отрезков труб 2000 мм, скорость движения жидкости 20 м/с | |
При одновременном увеличении длины исследуемых прямолинейных участков труб и уменьшении входной скорости движения потока жидкости, также наблюдается потеряпрочноси. Это объясняется тем, что из-за увеличения длины отрезков труб, увеличивается масса протекабщей по ним жидкости, а следовательно, и давление оказываемое ей на изгиб трубопровода.
















