Пояснительная записка (1218880), страница 5
Текст из файла (страница 5)
В автоматизированной системе управления вентиляцией промежуточное реле будет использоваться для переключения скоростей вентилятора в вентиляторном доводчике, а так же для разделения силовых цепей и цепей управления. Коммутируемые токи не превышают 10 А.
Для управления скоростями вентилятора будем использовать промежуточное реле Finder c двумя нормально разомкнутыми контактами на напряжение 24 В переменного / постоянного тока.
Рисунок 4.5 – Схема контактов реле
Для управления одной скоростью вентилятора достаточно одного нормально разомкнутого контакта. Поэтому обмотку реле подключаем к дискретному выходу контроллера, а контакт в цепь управления вентилятором.
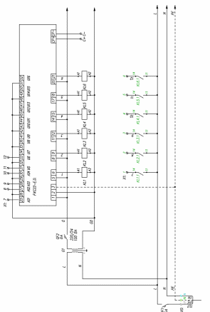
4.4 Принципиальные схемы систем автоматизации
Опираясь на подобранное оборудование и алгоритм работы системы управления вентиляцией, составлены принципиальные схемы управления и схемы подключений для боксов автоматики с контроллером Siemens 36 E.D.
Схемы представлены в чертежном материале, их шифр ВКР 13.03.02 025 Э2 и ВКР 13.03.02 025 Э3 соответственно.
Схемы для с контроллером Siemens 22 E.D. аналогичны схемам с 36 контроллером и представлены в приложении.
ЗАКЛЮЧЕНИЕ
В данной работе была рассмотрена автоматизированная система управления вентиляцией и кондиционированием общественных зон гостиничного комплекса. В ее состав входят система с вентиляторным доводчиком и система переменного расхода воздуха.
Выбрано оборудование автоматизации компании Siemens, а именно комнатный датчик температуры AQR2531, датчик качества воздуха QPM21,комнатный модуль QAX84.1, контроллеры PXC 36E.D и PXC 22E.D. Исходя из выбранного оборудования и алгоритма работы системы, были составлены принципиальные схемы
СПИСОК ИСПОЛЬЗУЕМЫХ ИСТОЧНИКОВ
1. Судол, В. Библиотека проектировщика вентиляционных систем [Текст] / Я. Хендигер. – Краков: SMAY, 2009. – 80 с.
2. 42 EM ATMOSPHERA [Электронный ресурс]: Инструкция по установке, работе и техническому обслуживанию. – Режим доступа : http://carrierrus.ru
3. QRM21 [Электронный ресурс]: Датчик качества воздуха в каналах. – Режим доступа : http://dfpd.siemens.ru
4. Техническое описание [Электронный ресурс]: Редукторные электроприводы AME 110 NL, AME 120 NL. – Режим доступа : http://www.danfoss.com/russia
5. Техническое описание [Электронный ресурс]: Автоматические комбинированные балансировочные клапаны AB – QM. – Режим доступа : http://www.danfoss.com/russia
6. Каталог [Электронный ресурс]: Регулирующие клапаны и электрические приводы. – Режим доступа : http://www.danfoss.com/russia
7. QAX84/PPS2 [Электронный ресурс]: Монтируемый встык комнатный модуль с интерфейсом PPS2. – Режим доступа : http://dfpd.siemens.ru
8. PXC….D [Электронный ресурс]: Контроллеры, компактный ряд. – Режим доступа : http://dfpd.siemens.ru
ПРИЛОЖЕНИЕ
| Рисунок 1 – Схема электрическая принципиальная |
| Рисунок 2 – Схема подключений |















