Дипломная (1217430), страница 4
Текст из файла (страница 4)
Широтно-импульсное управление характеризуется периодом модуляции, внутри которого обмотка статора электродвигателя подключается поочередно к положительному и отрицательному полюсам выпрямителя.
Длительность этих состояний внутри периода ШИМ модулируется по синусоидальному закону. При высоких (обычно 2…15 кГц) тактовых частотах ШИМ, в обмотках электродвигателя, вследствие их фильтрующих свойств, текут синусоидальные токи.
Рисунок 4.3 - Структурная схема преобразователя частоты
Таким образом, форма кривой выходного напряжения представляет собой высокочастотную двухполярную последовательность прямоугольных импульсов.
Частота импульсов определяется частотой ШИМ, длительность (ширина) импульсов в течение периода выходной частоты АИН промодули-рована по синусоидальному закону.
Форма кривой выходного тока (тока в обмотках асинхронного электродвигателя) практически синусоидальна.
Регулирование выходного напряжения инвертора можно осуществить двумя способами: амплитудным (АР) за счет изменения входного напряжения Uв и широтно-импульсным (ШИМ) за счет изменения программы переключения вентилей V1-V6 при Uв = const.
Второй способ получил распространение в современных преобразователях частоты благодаря развитию современной элементной базы (микропроцессоры, IBGT-транзисторы). При широтно-импульсной модуляции форма токов в обмотках статора асинхронного двигателя получается близкой к синусоидальной благодаря фильтрующим свойствам самих обмоток.
Такое управление позволяет получить высокий КПД преобразователя и эквивалентно аналоговому управлению с помощью частоты и амплитуды напряжения.
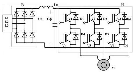
Современные инверторы выполняются на основе полностью управляемых силовых полупроводниковых приборов – запираемых GTO – тиристоров, либо биполярных IGBT-транзисторов с изолированным затвором. На рис. 4.4 представлена 3-х фазная мостовая схема автономного инвертора на IGBT-транзисторах.
Она состоит из входного емкостного фильтра Cф и шести IGBT-транзисторов V1-V6 и включенных встречно-параллельно диодов обратного тока D1-D6.
И – трехфазный мостовой инвертор; В – трехфазный мостовой выпрямитель; Сф – конденсатор фильтра;
Рисунок 4.4 - Трехфазная мостовая схема автономного инвертора на IGBT-транзисторах
За счет поочередного переключения вентилей V1-V6 по алгоритму, заданному системой управления, постоянное входное напряжение Uв преобразуется в переменное прямоугольно-импульсное выходное напряжение. Ток через обмотку двигателя может протекать только тогда, когда включены, по меньшей мере два транзистора. Во время работы инвертора в любой момент времени включены три транзистора. Диаграмма включения транзисторов представлена на рисунке 4.5.
Рисунок 4.5 – Диаграмма включения транзисторов
Посредством циклического переключения транзисторов, ток меняется в трех выходных фазах, которые постоянно сдвинуты на сто двадцать градусов относительно друг друга. Получается симметричная система, частота которой зависит от длительности цикла срабатывания транзисторов. Амплитуда определяется величиной отношения времени включения ко времени выключения транзисторов, то есть скважностью. Это отношение, при широтно-импульсной модуляции синусоидального сигнала мало в начале и в конце полуволны и велико в середине. Это делает возможным получить синусоидальную форму сигнала с минимальным числом гармоник.
4.2 Преимущества использования частотно-регулируемых приводов в системах водоотведения
Особый экономический эффект от использования преобразователей частоты дает применение частотного регулирования на объектах, обеспечивающих транспортировку жидкостей.
До сих пор самым распространённым способом регулирования производительности таких объектов является использование задвижек или регулирующих клапанов, но сегодня доступным становится частотное регулирование асинхронного двигателя, приводящего в движение рабочее колесо насосного агрегата.
Перспективность частотного регулирования наглядно видна из рисунка 4.6
Рисунок 4.6- Эффективность частотного регулирования
Таким образом, при дросселировании поток вещества, сдерживаемый задвижкой или клапаном, не совершает полезной работы. Применение регулируемого электропривода насоса позволяет задать необходимое давление или расход, что обеспечит не только экономию электроэнергии, но и снизит потери транспортируемого вещества.
Помимо непосредственного энергосбережения за счет экономии электроэнергии внедрение частотных приводов сопровождается и ресурсосбережением. Так при внедрении приводов в состав насосных станций достигается существенное сокращение потерь воды от избыточного давления в системе. Сокращение потерь может достигать 2-3 %, хотя в редких случаях потери сокращаются на 25-35%.
При осуществлении прямого пуска электродвигателя от сети возникает бросок тока, величина которого может многократно превышать номинальное значение тока электродвигателя, что приводит к превышению допустимого уровня температуры обмоток, механическому разрушению изоляций, межвитковым коротким замыканиям. Также ударная механическая нагрузка на электродвигатель и насосный агрегат при прямом пуске ведет к увеличению зазоров в механических соединениях между двигателем и механизмом, преждевременному износу муфт, редукторов, подшипников. Большие пусковые токи приводят к просадке напряжения в сети, что ведет к нестабильной работе всего подключенного к ней оборудования.
5 ОПИСАНИЕ ТЕХНОЛОГИЧЕСКОГО ПРОЦЕССА РАБОТЫ КАНАЛИЗАЦИОННОЙ НАСОСНОЙ СТАНЦИИ №5А
5.1 Состав существующей системы канализационной насосной станции № 5А
Объектом исследования является канализационная насосная станция №5А, расположенная по адресу: г. Хабаровск ул. Промышленная 1б. Схема технологического процесса представлена на рисунке 5.1.
Сточные воды самотеком по подводящему коллектору через решетчатый накопитель мусора попадают в приемный резервуар КНС, на дне которого установлены насосные агрегаты в количестве 5 штук (3 основных и 2 резервных), оснащенные режущим механизмом со стороны всасывающего патрубка, позволяющим измельчать содержащийся в сточных водах мусор. Глубина приемного резервуара составляет 4 м. Бытовые стоки насосами перекачивается под напором 53 м.в.ст. по трубному узлу за пределы насосной станции к камерам гашения. Количество жидкости, перекачиваемой за год, составляет 44080 тыс. м3. Регулирование подачи воды ведется по уровню в приемном резервуаре, путем дросселирования и количеством насосных агрегатов обслуживающим персоналом станции. Открытие/закрытие задвижек происходит при помощи асинхронного привода, который управляется при помощи кнопочного пульта оператором.
Контроль уровня в приемном резервуаре обеспечивают датчики уровня. В качестве датчиков уровня используются гидростатический датчик уровня и поплавковый датчик уровня.
Оператор, получая информацию с датчиков уровня, регулирует производительность насосов, а также контролирует токовую загрузку двигателей путем открывания/закрывания задвижек. А также регулирует количество насосов, находящихся в работе.
Информация о режиме работы канализационной насосной станции отображается через световой индикатор уровня, индикатор уровня, расположенный на шкафу управления уровнем приемного резервуара, а также на мониторе ЭВМ.
Рисунок 5.1 Функциональная схема КНС 5А
На рисунке 5.2 приведена существующая функциональная схема канализационной насосной станции №5А. В ней представлена работа станции до модернизации, т. е. без внедрения частотного регулирования.
Рисунок 5.2 - Существующая схема канализационной насосной
станции КНС – 5А
Состав и технические характеристики существующего оборудования:
Насосные агрегаты:
- тип насосного агрегата – Morris 7100 NC;
- номинальный напор – 56 м.в. ст.;
- номинальный расход – 3000 м3/ч;
- количество насосных агрегатов в группе – 5;
- тип приводного электродвигателя – АДЧР-630-6.0-8-У1;
- номинальная мощность электродвигателя – 630 кВт;
- номинальное напряжение – 6 кВ;
- номинальный линейный ток – 81 А;
- номинальная частота питания – 50 Гц;
- номинальная синхронная скорость – 750 об/мин;
- система охлаждения – принудительная вентиляция;
- встроенная система защит насосного агрегата и электродвигателя
(РТС датчики контроля температуры подшипников насоса, подшипников электродвигателя, фаз статора).
Задвижки на напоре насосных агрегатов.
Задвижки на выходных напорных магистралях.
Задвижки секционирования напорной магистрали.
Распределительное устройство питания насосных агрегатов от сети 50 Гц:
- номинальное напряжение – 6 кВ;
- тип ячеек – 8DJH «Siemens» комплектное распределительное устройство элегазовое (КРУЭ) с одинарной системой сборных шин, токи присоединений до 630 А, ток сборных шин 630 А;
- количество вводов – 4;
- количество секций – 2;
- ячейка секционного выключателя – 1;
- ячейки с трансформаторами напряжения – 2;
- ячейки отходящих линий на агрегаты – 5;
- ячейки трансформаторов собственных нужд –2.
5.2 Технические и электротехнические решения по модернизации КНС – 5А
В процессе модернизации канализационной насосной станции были приняты следующие технические и элеткротехнические решения:
- В части установки станции частотного управления высоковольтными электродвигателями для автоматизации технологического процесса регулирования производительности насосных агрегатов, включающей в себя:
а) комплектную высоковольтную станцию частотного управления (ВСЧУ) предназначенную для автоматического согласованного управления группой перекачивающих насосных агрегатов КНС с частотным регулированием их производительности в функции регулирования уровня стоков приемного резервуара. В качестве устройств частотного регулирования приняты преобразователи частоты типа ATV1200-A1190-6060B3S, производства Altivar, с многоуровневым принципом формирования выходного напряжения;
б) локальную систему автоматического управления в составе ВСЧУ, которая обеспечивает контроль текущего режима, оперативное управление и архивирование состояний основного технологического оборудования – насосными агрегатами, задвижками на напоре агрегатов, уровней в приемном
рeзeрвуаре – в режиме реального времени;
в) оборудование вспомогательных систем помещения установки ВСЧУ (систем отопления, кондиционирования и вентиляции);
г) обустройство помещения высоковольтных преобразователей частоты в соответствии с требованиями производителей оборудования.
- По модернизации РУ-6кВ с заменой существующих ячеек на ячейки с элегазовой изоляцией типа 8DJH производства фирмы «Siemens», включающей в себя:
а) организацию питания оперативных цепей ячеек РУ-6кВ на напряжении 220В постоянного тока;
б) данные по прокладке силовых кабелей 6 и 0,4кВ, а также контрольных кабелей, с соответствующим демонтажем существующих линий;
в) расчет компенсации реактивной мощности, а также данные по выбору и установке соответствующих регулируемых конденсаторных установок;
г) расчет токов короткого замыкания, выбор оборудования и материалов по динамической и термической устойчивости к токам КЗ;
д) расчет релейной защиты в реконструируемом РУ-6кВ, с согласованием действия защит относительно питающих сетей;
е) схема модернизируемого РУ-6кВ принята четырех секционной и определяется внедрением преобразователей частоты для асинхронных двигателей.
- По созданию системы автоматизированного диспетчерского контроля основных технологических параметров объекта, включающее в себя:
а) установку первичных преобразователей технологических параметров в объеме, предусмотренном техническим заданием и концепции построения системы автоматизированного управления и диспетчерского контроля технологических объектов МУП города Хабаровска «Водоканал»;
б) установку шкафов управления вспомогательным оборудованием, нормирования, согласования, индикации и контроля данных первичных преобразователей;
в) создание местного диспетчерского пульта управления и контроля, с функциями архивирования данных в режиме реального времени.
6 РАЗРАБОТКА СХЕМ СИСТЕМЫ ЧАСТНОГО РЕГУЛИРОВАНИЯ ЭЛЕКТРОПРИВОДОВ КАНАЛИЗАЦИОННОЙ НАСОСНОЙ СТАНЦИИ №5А
6.1 Обоснование выбранных элементов канализационной насосной станции №5А
Перед разработкой схем работы канализационной насосной станции, будет рассмотрен выбор элементов станции, таких как: насосные агрегаты, электропривода для них и выбор частотного преобразователя, соответствующие нормам существующих стандартов для данной станции.
Элементарная схема работы канализационной насосной станции выглядит следующим образом: Хозяйственно – бытовые стоки поступают в КНС через входной коллектор. Таким образом, резервуар постепенно наполняется жидкостью. На дне резервуара, при помощи специальных опор и трубных муфт (система «скользящих» труб) закреплены насосы (либо насос). Внутри резервуара располагаются датчики уровня жидкости.
При достаточном затоплении резервуара датчик срабатывает. Сигнал с него поступает в пульт управления, который включает насос. Перекачиваемая жидкость выходит из насоса под давлением, достаточным для преодоления всей напорной трассы от КНС до точки сброса. Уровень жидкости в резервуаре падает, снова срабатывает датчик уровня жидкости, пульт управления отключает насос. Насосы, оборудование и трубопроводы следует выбирать в зависимости от расчетного притока и физико-химических свойств сточных вод и осадков, высоты подъема и с учетом характеристик насосов и напорных трубопроводов, а также очередности ввода в действие объекта.
Одними из важнейших показателей для выбора насосных агрегатов являются характеристики подачи и напора. Подача – это объем жидкости, подаваемой насосом в единицу времени, выраженной в м3/час (кубометров в час) или л/сек, (литров в секунду).















