Пояснительная записка (1207236)
Текст из файла
Министерство транспорта Российской Федерации
Федеральное агентство железнодорожного транспорта
ФГБОУ ВПО «ДАЛЬНЕВОСТОЧНЫЙ ГОСУДАРСТВЕННЫЙ УНИВЕРСИТЕТ ПУТЕЙ СООБЩЕНИЯ»
Кафедра «Информационные технологии и системы»
К ЗАЩИТЕ ДОПУСТИТЬ
Заведующий кафедрой
____________ М.А. Попов
«____» ___________ 2017 г.
РАЗРАБОТКА ИНТЕРНЕТ-МАГАЗИНА РОЗНИЧНОЙ ПРОДАЖИ ОДЕЖДЫ
Пояснительная записка к выпускной квалификационной работе бакалавра
ВКР 09.03.02.240 ПЗ
| Студент гр. 240 | А.А. Стеценко |
| Руководитель (доцент, к.т.н., доцент) | О.В. Решетникова |
| Нормоконтроль (доцент, к.п.н., доцент) | В.И. Шестухина |
Хабаровск – 2017
Abstract
This graduation project is dedicated to the development and design of an online store for the company selling clothing. Statistics show the growth in the availability of the Internet and the increase in the number of sales in online stores.
Trade through the Internet has several advantages: it does not require large premises for the organization of a store, you do not need to keep a large number of sellers and pay their salaries, in addition, online trade provides access to a broad and solvent audience.
In the design process, several models were constructed that describe the purpose and structure of the application. To realize the task, the technology of development ASP.net MVC.
Содержание
Введение 4
1 Изучение деятельности предприятия в рассматриваемой области 6
1.1 Организационная структура и деловые процессы предприятия-заказчика дипломного проектирования 6
1.2 Содержание и структура информационных потоков 7
1.3 Техническое задание на разработку интернет-магазина “LifeStyle” 9
1.4 Описание предметной области 13
2 Проектирование бизнес-процессов и структуры информационной системы 16
2.1 Модель вариантов использования 16
2.2 Модель анализа 25
2.3 Модель проектирования 31
2.3 Модель реализации 33
2.4 Программная часть проекта 38
3 Проектирование структуры базы данных. 40
4 Описание интерфейса и руководства пользователя 47
4.1 Средства навигации 47
4.2 Главная страница сайта 48
4.3 Просмотр товаров 50
4.4 Оформление заказа 51
Заключение 55
Список используемых источников 56
Введение
Интернет – это современное информационное пространство со своими неповторимыми правилами, законами функционирования и реальностью, которая зачастую отличается от привычной для нас реальности.
Основываясь на последних данных, что по состоянию на конец марта аудитория интернета достигла 87 миллионов человек, что составляет около 70 процентов от всего населения страны, причем большую долю составляют жители крупных городов. Имея возможно удовлетворить запросы населения посредством Интернет, было бы крайне нерационально игнорировать такой инструмент продаж как интернет-магазин. По мнению аналитиков, приблизительный оборот интернет-магазинов в российском сегменте в прошлом году достиг 360, 6 миллиардов рублей.
Интернет-магазин представляет собой инструмент, не требующий больших затрат, по крайней мере на начальной стадии и позволяющий эффективно вести предпринимательскую деятельность. Совмещая в себе сравнительно невысокую стоимость и высокую результативность интернет-магазин позволяет фирме увеличить своё влияние на рынке, повышая популярность своего продукта.
Среди компаний ведущих торговую деятельность интернет-магазины начинают пользоваться особой популярностью. Так за последнее десятилетие электронная коммерция в России поднялась на совершенно новую ступень. Увеличилось число пользователей Интернета, открываются новые интернет-магазины, а многие обычные магазины дублируют свой бизнес в сети.
Все выше изложенное и обуславливает актуальность работы. Целью выпускной квалификационной работы является проектирование и разработка интернет-магазина для ведения розничной торговли одеждой.
Для реализации поставленной цели необходимо решить следующие задачи:
-
изучить предприятие, для которого разрабатывается дипломный проект;
-
спроектировать базу данных интернет-магазина;
-
спроектировать интернет-магазин;
-
реализовать интернет-магазин при помощи выбранных программных продуктов и технологий;
-
произвести описание интерфейса.
Работа состоит из введения, четырёх глав, заключения, списка использованных источников и литературы, приложений.
Первая глава данной работы посвящена изучению деятельности предприятия, его структуре, содержанию материальных и информационных потоков. Кроме того, в этой главе рассматривается предметная область и составляется техническое задание на разработку интернет-магазина.
Вторая глава посвящена проектированию бизнес-процессов и структуры информационной системы. В рамках нескольких моделей построены диаграммы, отражающие назначение и структуру интернет-магазина.
В третьей главе рассматривается структура базы данных.
Четвёртая глава содержит описание интерфейса и руководство пользователя. В этой главе рассмотрены основные возможности системы с точки зрения покупателя.
1 Изучение деятельности предприятия в рассматриваемой области
1.1 Организационная структура и деловые процессы предприятия-заказчика дипломного проектирования
Предприятие-заказчик дипломного проектирования ООО «Строй-Партнёр» расположено в Хабаровском крае, г. Хабаровске, по адресу ул. Гамарника, д. 15. Почтовый индекс предприятия 680020, телефон: +7-924-101-70-33.
Основной целью создания общества с ограниченной ответственностью «Строй Партнёр» является осуществление коммерческой деятельности для извлечения прибыли.
Основными видами деятельности Общества являются:
-
розничная и оптовая торговля любым видом товара;
-
дистрибьюторские услуги (покупка, перепродажа определенного товара и услуг в пределах оговоренной территории или рынка).
Лицензируемые виды деятельности, перечень которых определяется законом, осуществляются на основании специального разрешения (лицензии) в порядке, предусмотренном действующим законодательством.
Общество вправе заниматься другими видами деятельности, не запрещенными законодательством Российской Федерации.
На текущей момент предприятие имеет один офис, из которого осуществляет свою коммерческую деятельность, а также располагает несколькими вариантами складских помещений, где хранит товары. Планируется расширение коммерческой деятельности предприятия на рынок розничной торговли одежды.
Поскольку для обычных магазинов расходы на содержание и аренду помещений, а также персонал составляют значительную статью расходов, создание интернет-магазина позволит сэкономить на этих позициях, так как для поддержания его работы требуется меньше сотрудников и торговых площадей.
1.2 Содержание и структура информационных потоков
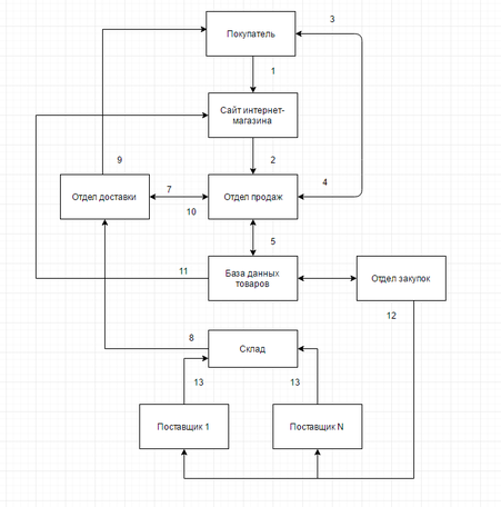
Рассмотрим структуру основных информационных потоков, спорвождающих работу интернет-магазина розничной продажи одежды. На рисунке 1.1 представлена схема движения информационных и материальных потоков.
Рисунок 1.1 – Схема движения информационных и материальных потоков
Для начала рассмотрим информационные потоки.
Стрелкой под номером 1 обозначен процесс посещения пользователем сайта, его изучение и оформление заказа.
Стрелкой под номером 2 обозначен переход информации о заказе в отдел продаж.
Двунаправленной стрелкой, обозначающей процесс номер 3 и 4 показано взаимодействие оператора отдела продаж и покупателя, во время которого происходит уточнение информации по заказу.
Стрелкой под номером 5 обозначена проверка в базе данных наличия требуемых товаров и изменения количества позиций товара.
Стрелкой под номером 7 отображается отправка информации о заказе из отдела продаж в отдел доставки.
Стрелкой под номером 11 обозначена передача информации из базы данных на сайт фирмы.
Стрелкой под номером 12 обозначено взаимодействие отдела закупок и поставщиков.
Из схемы видно, что материальных потоков меньше, чем информационных. Это логично поскольку движение товаров сопровождается передачей большого объёма информации на разных этапах проведения сделок. Рассмотри материальные потоки.
Стрелками 8,9,11 обозначены движения товаров, в первом случае со склада в отдел доставки, во втором с отдела доставки покупателю и в третьем от поставщика на склад фирмы.
На сегодняшний день на предприятии ведётся база данных товаров, а также учёт их движения между участниками торговой деятельности посредством размещения в таблицах MS Excel.
После создания сайта данные будут хранится в базе данных под управление СУБД MS SQL Server и доступ к ним будет осуществляться посредством web-интерфейса сайта.
Покупатели будет иметь доступ к витрине интернет-магазина и другим инструментам для оформления заказа.
Менеджер сайта сможет вести базу данных товаров и заказов через административную часть сайта, что позволит увеличить объёмы продаж в данной коммерческой организации. При данном способе ведения товаров не требуется дополнительное программное обеспечение, что несомненно является достоинством системы.
1.3 Техническое задание на разработку интернет-магазина “LifeStyle”
Основным назначением сайта является создание площадки для осуществления торговой деятельности компании заказчика посредством сети Интернет. Кроме того, интернет-магазин является источником необходимых данных для пользователей и позволяет своевременно обновлять ассортимент.
Целью создания интернет-магазина является обеспечение организации сетевого взаимодействия, повышение эффективности деятельности в сфере продаж, повышение эффективности использования веб-ресурсов, расширение возможностей для поиска новых клиентов.
Целевой аудиторий Сайта являются мужчины и женщины, имеющие средний уровень дохода. Сайт не предполагает продажу детской одежды.
Сайт должен обеспечивать реализацию двух основных задач. Первая из них коммерческая, а вторая информационная.
Коммерческая задача Сайта заключается в обеспечении бизнес-процессов оформления заказов покупателями и обработки этих заказов менеджером Сайта.
Информационная задача Сайта заключается предоставлении пользователям доступа к информации о компании, её контактных данных.
Требования к графическому дизайну сайта:
-
дизайн Сайта должен быть консервативным - использовать неброские, неяркие, пастельные цвета и тона;
-
дизайн Сайта должен быть лаконичным и в то же время выглядеть «дорого», стильно, современно;
-
приветствуется использование небольших, но стильных графических элементов (пиктограмм) в оформлении контента Сайта;
-
на всех страницах сайта должна присутствовать стилистическая целостность дизайна, страницы должны быть читаемы с удобной навигацией по сайту.
Требования к шрифтовому оформлению Сайта:
-
основным шрифтом сайта является LatoRegular;
-
в случае отсутствия необходимых шрифтов на компьютере пользователя необходимо предусмотреть использование стандартных групп шрифтов браузеров (Arial/Helvetica, TimesNewRoman, Courier) таким образом, чтобы замена шрифтов из соответствующей группы не приводила к визуальному искажению текста;
-
размер (кегль) шрифтов должен обеспечивать удобство восприятия текста при минимально допустимом размере экрана.
Технологические требования:
-
сайт разрабатывается под базовое разрешение экрана 1024х768 пикселей;
-
корректное отображение браузерами Internet Explorer, Opera, Google Chrome;
-
обязательная визуальная поддержка действий пользователя – т.н. «интерактив» (визуальное отображение активных, пассивных ссылок; четкое обозначение местонахождения пользователя).
Требования к функционалу сайта
Система управления контентом Сайта должна обеспечить администратору сайта возможность выполнения следующих действий:
-
добавление, удаление и редактирование товаров;
-
обработка заказов от пользователей.
Сайт должен обеспечивать покупателю:
-
регистрацию на Сайте;
-
поиск товаров посредством каталога;
-
поиск при помощи поисковой строки;
-
добавление товара в корзину;
-
оформление заказа;
-
просмотр истории своих заказов;
-
редактирование своих данных на Сайте.
Ниже представлена планируемая структура сайта в виде списка:
а) главная;
б) каталог;
Характеристики
Тип файла документ
Документы такого типа открываются такими программами, как Microsoft Office Word на компьютерах Windows, Apple Pages на компьютерах Mac, Open Office - бесплатная альтернатива на различных платформах, в том числе Linux. Наиболее простым и современным решением будут Google документы, так как открываются онлайн без скачивания прямо в браузере на любой платформе. Существуют российские качественные аналоги, например от Яндекса.
Будьте внимательны на мобильных устройствах, так как там используются упрощённый функционал даже в официальном приложении от Microsoft, поэтому для просмотра скачивайте PDF-версию. А если нужно редактировать файл, то используйте оригинальный файл.
Файлы такого типа обычно разбиты на страницы, а текст может быть форматированным (жирный, курсив, выбор шрифта, таблицы и т.п.), а также в него можно добавлять изображения. Формат идеально подходит для рефератов, докладов и РПЗ курсовых проектов, которые необходимо распечатать. Кстати перед печатью также сохраняйте файл в PDF, так как принтер может начудить со шрифтами.















