Для антиплагиата (1207203)
Текст из файла
Министерство транспорта Российской Федерации
Федеральное агентство железнодорожного транспорта
ФЕДЕРАЛЬНОЕ ГОСУДАРСТВЕННОЕ БЮДЖЕТНОЕ ОБРАЗОВАТЕЛЬНОЕ УЧРЕЖДЕНИЕ ВЫСШЕГО ПРОФЕССИОНАЛЬНОГО ОБРАЗОВАНИЯ «ДАЛЬНЕВОСТОЧНЫЙ ГОСУДАРСТВЕННЫЙ УНИВЕРСИТЕТ
ПУТЕЙ СООБЩЕНИЯ»
Кафедра «Подвижной состав железных дорог»
К ЗАЩИТЕ ДОПУСТИТЬ
Заведующий кафедрой
_______В.М. Макиенко
«____»_________20___г.
РАЗРАБОТКА ИМИТАЦИОННЫХ МОДЕЛЕЙ СТЕНДОВ ДЛЯ ПРОВЕДЕНИЯ ЛАБОРАТОРНЫХ РАБОТ ПО ДИСЦИПЛИНЕ «ЭЛЕКТРОСНАБЖЕНИЕ НЕТЯГОВОГО ПОДВИЖНОГО СОСТАВА»
Пояснительная записка к дипломному проекту
ДП 23.05.03.В.155.00 – ПЗ
Студент гр.155 Н.А. Соломка
Консультант по безопасности
жизнедеятельности
к.т.н., доцент А.А. Балюк
Консультант по экономике
к.э.н., профессор В.А. Подоба
Руководитель
старший преподаватель Я.В. Жатченко
Нормоконтроль
старший преподаватель Я.В. Жатченко
Хабаровск-2016
Аннотация
В этой выпускной квалификационной работе была произведена разработка имитационных моделей для лабораторных работ по предмету «Электроснабжение нетягового подвижного состава." Для работы над программным обеспечением был выбран внутренний язык ObjectPascal, который используется в среде программирования Delphi 7.0 Enterprise Edition. Разработал студент Дальневосточного государственного университета путей сообщения Соломка Н.А.
Программное обеспечение состоит из трех программ. Каждая программа заменяет собой реальный лабораторный стенд. Произведен расчет экономической эффективности оптимизации программного продукта. Разработано методическое пособие для данного программного обеспечения.
Дипломный проект состоит из 9 чертежей формата А1, 94 страниц пояснительной записи.
Annotation
In this final qualifying work completed the development of simulation models for the laboratory works on the subject "Electrical power is not traction rolling stock." To work on the software used internal language ObjectPascal, which used in Delphi 7.0 Enterprise Edition software environment. Developed a student of Far Eastern State Transport University Solomka N.A.
The software consists of three programs. Each program replaces a real laboratory bench. The calculation of economic efficiency optimization software. It developed a manual for this software.
Thesis project consists of 9 A1-size drawings, 94 pages of explanatory notes.
СОДЕРЖАНИЕ
ВВЕДЕНИЕ……………………………………………………………………… 6
1 РАЗРАБОТКА ИМИТАЦИОННЫХ МОДЕЛЕЙ ДЛЯ
ВЫПОЛНЕНИЯ ЛАБОРАТОРНЫХ РАБОТ ПО
ДИСЦИПЛИНЕ «ЭЛЕКТРОСНАБЖЕНИЕ НЕТЯГОВОГО
ПОДВИЖНОГО СОСТАВА»………………………………………………….. 7
1.1 Разработка приложения «Тиристорный регулятор»………………........ 7
1.1.1 Конструкция и принцип работы тиристорного
регулятора напряжения 2Б.231.7………………………………………... 7
1.1.2 Разработка алгоритма и создание программного кода…………. 10
1.2 Разработка приложения «Статический преобразователь
напряжения (инвертор)»……………………………………………………. 21
1.2.1 Конструкция и принцип работы преобразователя напряжения... 21
1.2.2 Разработка алгоритма и создание программного кода…………. 24
1.3 Разработка приложения «Угольный регулятор напряжения»……….. 44
1.3.1 Устройство и принцип работы угольного регулятора
напряжения типа 64.01.18………………………………………………. 44
1.3.2 Разработка алгоритма и создание программного кода…………. 46
2 МЕТОДИЧЕСКОЕ ПОСОБИЕ ПО ВЫПОЛНЕНИЮ
ЛАБОРАТОРНЫХ РАБОТ…………………………………………………… 51
2.1 Исследование тиристорного регулятора напряжения………………... 51
2.1.1 Теоретические сведения………………………………………….. 51
2.1.2 Порядок выполнения работы…………………………………….. 55
2.1.3 Оформление отчета……………………………………………….. 56
2.1.4 Контрольные вопросы……………………………………………. 56
2.2 Исследование статического преобразователя напряжения………....... 56
2.2.1 Конструкция и принцип работы преобразователя
напряжения……………………………………………………………… 56
2.2.2 Порядок выполнения лабораторной работы……………………. 60
2.2.3 Оформление отчета……………………………………………….. 62
2.2.4 Контрольный вопросы……………………………………………. 62
2.3 Исследование угольного регулятора напряжения……………………. 63
2.3.1 Теоретические сведения………………………………………….. 63
2.3.2 Порядок выполнения работы…………………………………….. 68
2.3.3 Оформление отчета……………………………………………….. 69
3 ОПРЕДЕЛЕНИЕ ЭКОНОМИЧЕСКОЙ ЭФФЕКТИВНОСТИ
ПРИМЕНЕНИЯ ПРОГРАММНОГО КОМПЛЕКСА………………………... 70
3.1 Затраты на оплату труда разработчика программы…………………... 70
3.2 Затраты на изготовление и эксплуатацию
существующих лабораторных стендов……………………………………. 75
4 ОБЕСПЕЧЕНИЕ БЕЗОПАСНЫХ УСЛОВИЙ ТРУДА ПРИ
РАБОТЕ С ЭЛЕКТРОУСТАНОВКАМИ…………………………………….. 82
4.1 Защитное отключение…………………………………………………... 82
4.2 Устройства, реагирующие на потенциал корпуса…………………….. 88
ЗАКЛЮЧЕНИЕ………………………………………………………………... 93
Список используемых источников………………………………………….... 94
ВВЕДЕНИЕ
Требования, предъявляемые современным обществом к специалисту в области обучения и подготовки кадров, неуклонно растут. В настоящее время успешная деятельность практически во всех сферах обучения не возможна без моделирования поведения и динамики развития процессов, изучения особенностей развития объектов автоматизации производственного процесса и электроснабжения пассажирских вагонов, рассмотрения их функционирования в различных условиях. Программные и технические средства должны стать здесь первыми помощниками. Вместо того чтобы учиться на своих ошибках или на ошибках других людей, целесообразно закреплять и проверять познание реальной действительности полученными результатами на компьютерных моделях, экономя при этом силы, средства и время.
Дипломное проектирование является завершающим этапом обучения, служит для закрепления и углубления теоретических знаний. В разработанном дипломном проекте предусмотрено наиболее эффективное использование лабораторно-программных комплексов для обучения.
В первом разделе дипломного проекта разработаны программные комплексы, которые позволяют заменить устаревшие лабораторные стенды для проведения лабораторных работ по тиристорному регулятору, статическому преобразователю и угольному регулятору напряжения.
Второй раздел представляет собой методические указания для выполнения лабораторных работ на разработанном программном обеспечении.
В экономической части произведена оценка экономической эффективности использования данных программных комплексов для проведения лабораторных работ.
На заключительном этапе рассмотрены вопросы по обеспечению безопасных условий труда, при работе на электроустановках.
1 РАЗРАБОТКА ИМИТАЦИОННЫХ МОДЕЛЕЙ ДЛЯ ВЫПОЛНЕНИЯ ЛАБОРАТОРНЫХ РАБОТ ПО ДИСЦИПЛИНЕ «ЭЛЕКТРОСНАБЖЕНИЕ НЕТЯГОВОГО ПОДВИЖНОГО СОСТАВА»
1.1 Разработка приложения «Тиристорный регулятор»
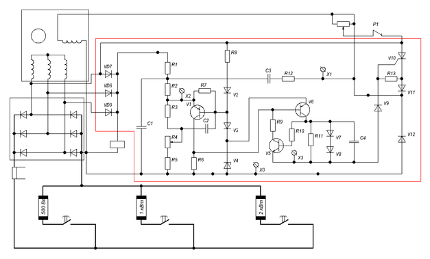
Данное программное приложение предназначено для выполнения лабораторной работы «Исследование тиристорного регулятора напряжения» по дисциплине «Электроснабжение нетягового подвижного состава». За основу взят принцип работы тиристорного регулятора напряжения 2Б.231.7, принципиальная схема которого представлена на рисунке 1.1
Рисунок 1.1 Регулятор напряжения генератора 2Б.231.7
-
Конструкция и принцип работы тиристорного регулятора напряжения 2Б.231.7
Конструктивно регулятор представляет собой электронный блок, закрытый металлическим кожухом. На блоке установлено гнездо штепсельного разъема типа РП10-II"3".
Регулятор содержит измерительный делитель напряжения, выполненный на резисторах R1 - R5, питающий делитель напряжения R8 - V2 - V3 - V4, измерительный транзистор V1, спусковую схему на транзисторах V5, V6, исполнительную группу V10 - V 12.
Начальное возбуждение генератора обеспечивается от фазы генератора и минусового полюса выпрямителя нагрузки по цепи через размыкающий контакт реле К9 и резистор R7 (установленный вне блока регулятора). Катушка реле К9 включена на напряжение, образованное выпрямителями V13, V14, V15 и минусовым полюсом выпрямителя нагрузки V1 – V3.
После достижения напряжения срабатывания реле К9 питание обмотки возбуждения генератора обеспечивается от фазы генератора и минусового полюса выпрямителя нагрузки через тиристор V10.
Пока напряжение генератора ниже установки регулятора, напряжение на резисторах R3 – R5 ниже опорного напряжения цепи VЗ - V4, потенциал базы транзистора V1 выше потенциала эмиттера, и транзистор V1 заперт. Через резистор R6 получает ток база транзистора V6. Благодаря нелинейности сопротивления диодов V7, V8 напряжение на них уже при небольшом коллекторном токе транзистора V6 достаточно для открывания транзистора V5, обеспечивающего дополнительную подпитку базы транзистора V6 через резистор R9 и диод V11.
Таким образом, транзисторы V5, V6 образуют чувствительную cпусковую схему. По цепи через резистор R8, диоды V2, У3, транзистор V6, диоды V7, V8, V9, управляющий электрод тиристора V10, обмотку возбуждения генератора протекает ток, вызывающий включение тиристора V10.
После включения тиристора цепь управляющего электрода запирается диодом V9, и транзисторы V5, V6 обесточиваются.
Транзистор V6 получает питание только в интервалах времени, соответствующих положительному анодному напряжению тиристора, благодаря чему обеспечивается синхронизация импульсов управления тиристора с его анодным напряжением.
В интервалах времени, когда на цепь тиристор-обмотка возбуждения генератора подается напряжение, равное прямому падению напряжения на силовом диоде V3, тиристор V10 выключается, и ток обмотки возбуждения замыкается по цепи через диод VI2.
После выключения диода V3 на тиристор и питающий делитель подается напряжение и, если транзистор V1 закрыт, обеспечивается повторное включение тиристора V10.
При повышении напряжения генератора выше уставки регулятора, транзистор V1 отпирается и обеспечивает запирание транзистора V6. Запирание транзистора V5 обеспечивается шунтировкой его эмиттер - базового перехода последовательно включенными резисторами R10, R11. Подача импульсов управления на тиристор V10 прекращается.
Регулирование напряжения обеспечивается благодаря чередованию двух описанных режимов работы тиристора, в одном из которых тиристор открыт, примерно, в течении 2/3 периода, а в другом - закрыт. При изменении соотношения указанных режимов среднее значение напряжения на обмотке возбуждения практически может изменяться от нуля до максимального значения.
Диод V2, включенный в цепь питающего делителя последовательно с диодом V3, позволяет предотвратить разряд сглаживающего конденсатора С1 через резистор R8.
Цепь обратной связи R12 - С3 обеспечивает повышение частоты чередования режимов работы тиристора и исключает низкочастотные автоколебания напряжения генератора.
Конденсатор С4 служит для повышения помехоустойчивости спусковой схемы.
Для увеличения тока возбуждения применяется добавочная обмотка В1, B2 генератора, напряжение которой через диод V30 подается на тиристор V10.
Регулятор напряжения 2Б.231.7 может быть использован во всех ранее выпущенных системах ЭВ10.02.
1.1.2 Разработка алгоритма и создание программного кода
Программа «Тиристорный регулятор» представляет собой запрограммированный лабораторный стенд, на котором студент будет выполнять данную работу, как на реальной установке. Для программирования регулятора были использованы реальные значения величин напряжения генератора, обмотки возбуждения и определен коэффициент изменения величины напряжения возбуждения для различных скоростей движения вагона на стенде испытания электрооборудования вагона. Результаты измерений представлены в таблице 1.1
Таблица 1.1 – Значения напряжений и коэффициентов
| Скорость движения, км/ч | Напряжение генератора, В | Коэффициент напряжения возбуждения | Напряжение возбуждения, В. |
| 1 | 0,08 | 0 | 0,03 |
| 2 | 0,17 | 0 | 0,07 |
| 3 | 0,25 | 0 | 0,1 |
| 4 | 0,57 | 0 | 0,17 |
| 5 | 0,88 | 0 | 0,23 |
| 6 | 1,2 | 0 | 0,3 |
| Продолжение таблицы 1.1 | |||
| Скорость движения, км/ч | Напряжение генератора, В | Коэффициент напряжения возбуждения | Напряжение возбуждения, В. |
| 7 | 1,63 | 0 | 0,37 |
| 8 | 2,07 | 0 | 0,43 |
| 9 | 2,5 | 0 | 0,5 |
| 10 | 2,93 | 0 | 0,7 |
| 11 | 3,37 | 0 | 0,9 |
| 12 | 3,8 | 0 | 1,1 |
| 13 | 4,5 | 0 | 1,23 |
| 14 | 5,2 | 0 | 1,37 |
| 15 | 5,9 | 0 | 1,5 |
| 16 | 6,93 | 0 | 1,8 |
| 17 | 7,97 | 0 | 2,1 |
| 18 | 9 | 0 | 2,4 |
| 19 | 10,4 | 0 | 2,87 |
| 20 | 11,8 | 0 | 3,33 |
| 21 | 13,2 | 0 | 3,8 |
| 22 | 16,13 | 0 | 4,4 |
| 23 | 19,07 | 0 | 5 |
| 24 | 22 | 0 | 5,6 |
| 25 | 29,27 | 0 | 9,8 |
| 26 | 36,53 | 0 | 14 |
| 27 | 43,8 | 0 | 18,2 |
| 28 | 45,53 | 0 | 18,8 |
| 29 | 47,27 | 0 | 19,4 |
| 30 | 49 | 0 | 20 |
| 31 | 49,5 | 1 | 18,5 |
| 32 | 50 | 2 | 17 |
| Продолжение таблицы 1.1 | |||
| Скорость движения, км/ч | Напряжение генератора, В | Коэффициент напряжения возбуждения | Напряжение возбуждения, В. |
| 33 | 50,077 | 3 | 15,5 |
| 34 | 50,154 | 4 | 14,07 |
| 35 | 50,231 | 5 | 12,64 |
| 36 | 50,308 | 6 | 11,2 |
| 37 | 50,385 | 7 | 10,65 |
| 38 | 50,462 | 8 | 10,1 |
| 39 | 50,539 | 9 | 9,55 |
| 40 | 50,616 | 10 | 9 |
| 41 | 50,693 | 11 | 8,86 |
| 42 | 50,77 | 12 | 8,72 |
| 43 | 50,847 | 13 | 8,58 |
| 44 | 50,924 | 14 | 8,44 |
| 45 | 51 | 15 | 8,3 |
| 46 | 51,036 | 16 | 8,16 |
| 47 | 51,072 | 17 | 8,02 |
| 48 | 51,108 | 18 | 7,88 |
| 49 | 51,144 | 19 | 7,74 |
| 50 | 51,18 | 20 | 7,6 |
| 51 | 51,216 | 21 | 7,47 |
| 52 | 51,252 | 22 | 7,34 |
| 53 | 51,288 | 23 | 7,21 |
| 54 | 51,324 | 24 | 7,08 |
| 55 | 51,36 | 25 | 6,95 |
| 56 | 51,396 | 26 | 6,82 |
| 57 | 51,432 | 27 | 6,69 |
| 58 | 51,468 | 28 | 6,56 |
| Продолжение таблицы 1.1 | |||
| Скорость движения, км/ч | Напряжение генератора, В | Коэффициент напряжения возбуждения | Напряжение возбуждения, В. |
| 59 | 51,504 | 29 | 6,43 |
| 60 | 51,54 | 30 | 6,3 |
| 61 | 51,576 | 31 | 6,18 |
| 62 | 51,612 | 32 | 6,06 |
| 63 | 51,648 | 33 | 5,94 |
| 64 | 51,684 | 34 | 5,82 |
| 65 | 51,72 | 35 | 5,7 |
| 66 | 51,756 | 36 | 5,58 |
| 67 | 51,792 | 37 | 5,46 |
| 68 | 51,828 | 38 | 5,34 |
| 69 | 51,864 | 39 | 5,22 |
| 70 | 51,9 | 40 | 5,1 |
| 71 | 51,936 | 41 | 5 |
| 72 | 51,972 | 42 | 4,9 |
| 73 | 52 | 43 | 4,8 |
| 74 | 52,037 | 44 | 4,7 |
| 75 | 52,074 | 45 | 4,6 |
| 76 | 52,111 | 46 | 4,5 |
| 77 | 52,148 | 47 | 4,4 |
| 78 | 52,185 | 48 | 4,3 |
| 79 | 52,222 | 49 | 4,2 |
| 80 | 52,259 | 50 | 4,1 |
Для упрощения программирования мною не использовались сложные формулы, операции с плавающей запятой, а также массивы данных. Это было сделано с целью дальнейших изменений и обновлений данной программы следующим поколением студентов, изучающих основы программирования без углубленного курса.
Характеристики
Тип файла документ
Документы такого типа открываются такими программами, как Microsoft Office Word на компьютерах Windows, Apple Pages на компьютерах Mac, Open Office - бесплатная альтернатива на различных платформах, в том числе Linux. Наиболее простым и современным решением будут Google документы, так как открываются онлайн без скачивания прямо в браузере на любой платформе. Существуют российские качественные аналоги, например от Яндекса.
Будьте внимательны на мобильных устройствах, так как там используются упрощённый функционал даже в официальном приложении от Microsoft, поэтому для просмотра скачивайте PDF-версию. А если нужно редактировать файл, то используйте оригинальный файл.
Файлы такого типа обычно разбиты на страницы, а текст может быть форматированным (жирный, курсив, выбор шрифта, таблицы и т.п.), а также в него можно добавлять изображения. Формат идеально подходит для рефератов, докладов и РПЗ курсовых проектов, которые необходимо распечатать. Кстати перед печатью также сохраняйте файл в PDF, так как принтер может начудить со шрифтами.
















