Пояснительная записка (1206649), страница 2
Текст из файла (страница 2)
Для правильного размещения интернет-магазина компании в сети Интернет, нужно указание самых важных и информативных данных о работе компании: услугах, ценах и информации о продаже тех или иных товаров, контактов для связи и адресов и соответственно возможность пользователем работать с самим сайтом.
Задачи поставленные, для разработки проекта, в связи с информацией, данной в техническом задании:
-
предоставление информации о работе компании;
-
указание информации о продуктах продаваемых компанией;
-
указание информации о ценах на продаваемые товары;
-
возможность пользователям покупки товаров с указанием адреса доставки;
-
возможность создать заявку на оптовую покупку, без громоздких и долгих усилий и действий.
-
указание контактов и информации о работе магазина;
-
возможность изменение информации и данных Администратором сайта.
-
Содержательная часть
2.1 Разработка функциональной модели
Перед началом разработки приложения разработчику и заказчику необходимо хорошо понимать, что они хотят увидеть в конце разработки и какого результата, хотят добиться от своей работы. Какие возможности они хотят видеть внутри системы и какие возможности можно реализовать в разработке.
Именно для этого, необходимо создать две диаграммы, «Диаграмму вариантов использования» и «Диаграмму декомпозиции». На них наглядно описывается назначение всей системы. Основная цель построения этих моделей – достигнуть взаимопонимания между разработчиками и заказчиками (пользователями) по назначению, возможностям и технологии использования будущей информационной системы, т. е. определить границы ее применения. В связи с тем, что заказчик принимает активное участие в построении этих моделей, они должны быть описаны на его языке, т. е. с употреблением терминологии, принятой в рассматриваемой предметной области. На контекстной диаграмме для данного проекта изображена базовая система взаимодействия пользователей с сайтом. А на диаграмме декомпозиции уже будет отображенная полная информация по взаимодействию и работе пользователя с системой.
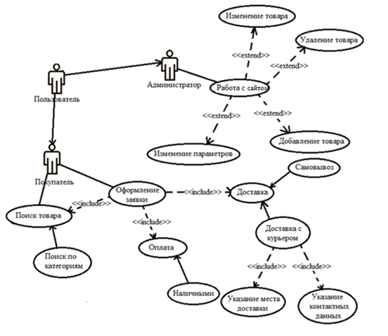
Контекстная диаграмма вариантов использования деятельности интернет-магазина «Оптово-розничной торговли ЁЁ» представлена на рисунке 2.1.
Рисунок 2.1 – Контекстная диаграмма вариантов использования
Общая диаграмма декомпозиции деятельности интернет-магазина «Оптово-розничной торговли ЁЁ» представлена на рисунке 2.2.
Рисунок 2.2 – Общая диаграмма декомпозиции
Администратор может изменять товар, добавлять новый, удалять не нужный и так же изменять параметры системы. Пользователю, в свою очередь, предоставлена возможность выбирать товар, оформлять заявку, выбирать способ оплаты и доставки.
Смотря на диаграмму, видно, что взаимодействие с сайтом, имеется у пользователей и администратора.
У администратора будет возможность:
-
добавлять новый товар (декомпозиция процесса на рисунке 2.3);
-
удалять имеющийся товар (декомпозиция процесса на рисунке 2.3);
-
изменять информацию о имеющимся товаре (декомпозиция процесса на рисунке 2.3);
-
возможность изменять «начинку сайта»;
-
сопровождение сайта.
-
добавление информации о компании;
-
загрузка документов на сайт, если такие необходимы;
-
просмотр и обработка заявок на покупку товаров;
-
ответ пользователю по электронной почте.
Рисунок 2.3 – Диаграмма декомпозиции
У пользователей сайта будет возможность:
-
просмотр имеющихся на сайте товаров (декомпозиция процесса на рисунке 2.4);
-
заказ любых необходимых товаров (декомпозиция процесса на рисунке 2.4).
Рисунок 2.4 – Диаграмма декомпозиции
Администратор производит контроль над всеми функциями на сайте, но самые главные это изменения данных и полное управление над товарами указанными на сайте. А так же контроль над некоторыми параметрами и функциями. Обрабатывает заказы сделанные покупателями, а так же заявки на оптовые заказы, сделанные в данном приложении отдельным пунктом разработки.
Покупатель производит выбор и покупку товара, заполнение формы доставки.
Для совершения покупки покупатель производит поиск товара, выбор необходимого количества этих товаров, указание места доставки. Оплата производится уже по факту доставки товара покупателю. Покупатель оставляет свои контактные данные, адрес доставки, телефон, электронная почта.
2.2 Разработка поведенческой модели
Реализация отдельного варианта использования требует участия и взаимодействия определенных экземпляров актеров и классов. Наиболее подходящий инструмент для описания такого взаимодействия – это диаграммы последовательности и коммуникации, которые, по сути, отображают одну и ту же информацию. Диаграмма последовательности является одной из разновидности диаграмм взаимодействия и предназначена для моделирования взаимодействия объектов системы во времени, а также обмена сообщениями между ними. На диаграмме последовательности объекты в основном представляю экземпляры класса или сущности, обладающие поведением. В качестве объектов могут выступать пользователи, инициирующие взаимодействие, классы, обладающие поведением в системе или программные компоненты, а иногда и системы в целом.
В связи с этим большинство Case-средств позволяет после построения одной из диаграмм автоматически получить другую, а также выполнять синхронизацию этих диаграмм между собой.
Взаимодействие между экземплярами актеров и объектами моделируется посредством передачи сообщений. Сообщение (англ. message) – это спецификация факта передачи информации между сущностями с ожиданием выполнения определенных действий со стороны принимающей сущности. Сущность, отправляющую сообщение, называют клиентом, а принимающую – сервером. Таким образом, сообщения не только передают некоторую информацию, но и требуют или предполагают выполнения сервером определенных действий или передачу (возврат) клиенту необходимой информации. Если принимающей сообщение сущностью является объект, то оно представляет собой операцию (метод) объекта-сервера.
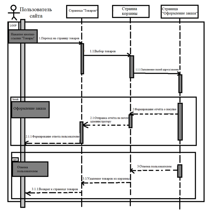
При проектировании интернет-магазина «Оптово-розничной торговли ЁЁ» созданы диаграммы последовательности для Авторизации администратора и заказа товара пользователем. На них в полной мере можно увидеть следующие пункты взаимодействия. Пользователь переходит на страницу с товаром, выбирает необходимый товар, заполняет полностью и корректно адрес доставки, контактный номер телефона и электронную почту.
Далее система формирует отчёт о покупке, отправляет отчёт администратору и формирует ответ пользователю, оповещая его о том, удачно или не удачно была совершенна покупка.
При отмене покупки пользователем, система производит удаление товаров из корзины и обновлению страницы корзины с покупками, так что, пользователь остаётся на той же странице.
Во время работы системы на данном участке программы в приложении используются методы зацикливания действия Loop, отлавливания ошибки switch и остановки процесса break. Метод Loop, позволяет, при обработке данных, обновлять информацию без обновления страницы возвращая значения в исходную точку, но с изменёнными параметрами.
Метод switch позволяет при обработке данных выискивать определённые комбинации ошибок предотвращая «обрушение» сайта при неправильной работе клиента с ним, а просто выдавая необходимое сообщение о том, что пользователь сделал не так.
Метод break, так называемый останавливающий метод, закрывает обработку данных после завершения обработки заказа, сделан он для того, что бы не создавать дополнительных ошибок, которые могут быть обработаны в методе switch. И полностью завершить обработку заказа, для клиента.
Диаграмма последовательности, разработанная для отображения действий при заказе товара пользователем, представлена на рисунке 2.5.
Рисунок 2.5 – Диаграмма последовательности «Заказ товаров»
2.3 Разработка информационной модели (модель базы данных)
Информационная модель необходима для показания объектов и отношений, ограничений, правил и операций с целью указать семантику данных для определённой предметной области. Обычно, информационная модель устанавливает отношения между определёнными объектами. В итоге, создание модели, выражает собой, проектирование базы данных.
Для интернет-магазина «Оптово-розничной торговли ЁЁ» логическая модель базы данных указана на рисунке 2.6, физическая модель представлена на рисунке 2.7.
Рисунок 2.6 – Логическая модель БД
Рисунок 2.7 – Физическая модель БД
Таким образом в данной БД, созданной для интернет-магазина «Оптово-розничной торговли ЁЁ», находится одна таблица. Этого достаточно для хранения информации о товарах, а хранение информации о данных администратора и отправка заказа сразу же будет обрабатываться в самом приложении и на сервере.
В данной работе присутствует единственная таблица с названием Foods. Она содержит в себе информацию о товарах. Идентификатором этой таблицы является поле FoodID, это видно на таблице 2.1.
Во время продвижения, поддержки и сопровождения сайта, администратор может изменять, добавлять и удалять информацию о товарах.
Таблица 2.1 – Foods – информация о товарах
| Наименование поля | Тип | Описание |
| Foods | int | Идентификатор товара |
| Name | varchar(MAX) | Название товара |
| Category | varchar(50) | Категория товара |
| Price | decimal(18, 0) | Цена товара |
| ImageData | varbinary(MAX) | Фотография товара |
| ImageMimeType | varchar(50) | Расширение файла |
2.4 Разработка диаграммы компонентов
Диаграмма компонентов позволяет определить состав программных компонентов, в роли которых может выступать исходный, бинарный и исполняемый код, а также установить зависимости между ними.
При разработке диаграмм компонентов преследуются цели:
- спецификация общей структуры исходного кода системы;
- спецификация исполнимого варианта системы.
Данная диаграмма обеспечивает согласованный переход от логического к физическому представлению системы в виде программных компонентов. Одни компоненты могут существовать только на этапе компиляции программного кода, другие – на этапе его исполнения. Основными элементами диаграммы являются компоненты, интерфейсы и зависимости между ними. Кроме этого, на ней могут отображаться ключевые классы, входящие в компоненты.
Компонент (англ. component) – это физическая часть системы. Компоненты, представляющие собой файлы с исходным кодом классов, библиотеки, исполняемые модули, которые должны обладать согласованным набором интерфейсов. Для их графического представления используются графические символы. Определённые компоненты работают на этапе компиляции программного кода, некоторые на этапе исполнения. Диаграмма компонентов для интернет-магазина «Оптово-розничной торговли ЁЁ» показана на рисунке 2.8.
Рисунок 2.8 – Диаграмма компонентов
На данной диаграмме все компоненты поделены на три зависимых части, согласно шаблону проектирования: модели, контроллеры, и представления. Часть модели хранит в себе классы, которые описывают модель базы данных.
Часть контроллеры, хранит в себе классы, которые создают связь между представлениями и моделями. То есть в своей сути, контролер – это связь между интерфейсом приложения и базой данных, причём все действия исполняемые производятся именно в контроллерах.
Часть представления, хранит в себе файлы интерфейса и внешнего вида сайта.
-
Разработка диаграммы развертывания
Физическое представление информационной системы не может быть полным, если отсутствует информация о ее топологии и необходимых аппаратных средствах. Помимо сведений о компьютерах, обрабатывающих информацию, необходимо определить, как будет осуществляться связь между ними и какие дополнительные ресурсы (принтеры, модемы, маршрутизаторы и т. д.) должны быть задействованы.















