ВКР Сурикова (1190890), страница 6
Текст из файла (страница 6)
Рисунок 6.8 - Схема устройства шибера: корпус шибера (1); узел автоматического закрывания крышки шибера (2); крышка шибера (3);
ручка крышки шибера (4); ловитель крышки шибера (5); упор (6)
В состав шиберов так же включены датчики положения, выполненные на основе геркона, выдающие информацию в виде импульса напряжением 5 В на управляющий программируемый логический контролер (“1 – (замыкание) воздушный клапан открыт”, “0 – (размыкание) воздушный клапан закрыт”).
Рисунок 6.9 – Внешний вид датчиков-сигнализаторов положения DM9NVL шиберов
Время полного открытия/закрытия шиберов составляет 7,5с . Степень защиты датчиков – IP67. Подключение – с поддержкой кабелей типа КВВГ, подвод кабеля – осевой. Рабочий диапазон температур от -40 до +500С; время срабатывания – 1мс.
Всего в системе автоматического управления приточно-вытяжной вентиляции четыре шиберных устройства – в приточных и вытяжных каналах вентилирования.
6.5 Датчики перепада давления и чистоты воздуха, датчики температуры.
В системе так же предусмотрен и контроль засорения фильтров воздуховодов. Когда перепад давления до и после фильтра превысит 100Па, датчик давления замкнет свои контакты и этот сигнал выведит световую индикацию на пульт управления оператора. Если в течение 72 часов фильтр не заменят или не почистят, будет происходить аварийная остановка системы.
Для контроля работы двигателя устанавливается реле давления, которое измеряет наличие перепада давления до и после двигателя. Во время работы двигателя контакт датчика реле давления находится в замкнутом положении. В случае остановки двигателя (пропадания напряжения на двигателе и других возможных аварий) контакт датчика реле давления размыкается, и сигнал передается в щит управления. Датчики давления установлены непосредственно на прогонах воздуховодов с фильтрами и на вентиляторах.
Предусмотрена защита по температуре воздуха после калорифера. Датчик выработает сигнал при температуре 5° С который поступает в щит управления. При поступлении одного из сигналов происходит остановка вентилятора, закрывается сблокированный с ним клапан наружного воздуха и полностью открывается трехходовой клапан для максимального увеличения расхода теплоносителя. Таким образом, движение холодного воздуха прекращается, а циркуляция теплоносителя через калорифер продолжается. Из-за отсутствия теплосъема, температура охлажденного теплоносителя будет возрастать. При достижении температуры теплоносителя 50°С вентилятор включается, клапан наружного воздуха открывается, и работа воздухонагревателя восстанавливаться.
Наружный датчик температуры.
По датчику температуры наружного воздуха происходит переключение режимов работы зимний или летний (настроен на температуру 12°С). В зависимости от режима работы воздух либо нагревается, либо заслонка трехходового клапана фиксируется в защитное положение и ее электропривод выключается, воздух проходит через калорифер без подогрева.
В качестве наружного температурного датчика используется датчик марки QAC2010 (измеритель наружной температуры, рисунок 6.10):
Рисунок 6.10 - Внешний вид датчика QAC2010
Датчик может использоваться в качестве:
- контрольного датчика для управления температурой подающей в зависимости от погодных условий (сигнализатор);
- измерительного датчика в целях оптимизации.
Наружный датчик с чувствительным элементом Pt 100Ом при 0 °С. Датчик помещен в пластмассовый корпус со снимающейся крышкой. Чувствительный элемент залит синтетической резиной. Доступ к клеммам для подключения датчика обеспечивается после снятия крышки. Кабель подключается либо с тыльной стороны (скрытая проводка), либо с нижней стороны (открытая проводка). В нижнюю часть корпуса можно вкрутить уплотнитель кабельного ввода Рk11.
Технические характеристики:
- диапазон измерения: -50...+700С;
- чувствительный элемент Pt 100 Ом при 0 °С;
- допустимые отклонения: ±1 0С при -10...+20 °С;
- степень защиты корпуса: IP43;
- форма выдачи сигнала – аналоговая.
В зависимости от цели использования, датчик может устанавливаться:
- для контроля: на стене здания, на которой имеются окна, выходящие из помещения. При этом на датчик не должны падать солнечные утренние лучи. Если это не гарантируется, его лучше установить на стене с северной или с северо-западной стороны.
- для оптимизации:
Во всех случаях - на самой холодной стене дома или здания (обычно на стене с северной стороны).
Высота установки: предпочтительно посередине стены дома или здания, или зоны обогрева, но не ниже 2,5 м от уровня земли.
Не допускается крепление датчика над окнами, дверьми, вентиляционными решетками и другими источниками тепла; под балконами или козырьками крыш.
Во избежание ошибок измерения, вызванных циркуляцией воздуха, кабельный ввод датчика необходимо закрыть уплотнителем. Покраска корпуса датчика не допускается.
6.11 - Датчик-реле перепада давления воздуха QBM81.5
Используется для контроля перепада давления, а также для контроля за пониженным и повышенным давлением в системах вентиляции воздуха.
Применяется для контроля:
- засорения фильтра (настроен на перепад давлений больше 200Па);
- аварийной остановки двигателя (настроен на перепад давлений меньше 300 Па).
Принцип действия: перепад давления между обоими соединениями деформирует пружинную диафрагму, происходит замыкание контактов и выдача сигнала на ПЛК (уровень сигнала – 24 В).
Он пригоден для крепления на воздуховодах или стенах. Рекомендуемая ориентация - вертикальная, хотя в принципе приемлемо любое местоположение. Соединительные трубки могут иметь произвольную длину, однако если они длиннее 2-х метров, время реакции на перепад давления увеличивается в разы. Датчик должен устанавливаться таким образом, чтобы он находился сверху от точек соединения. Для того чтобы избежать конденсации, трубопроводы должны прокладываться так, чтобы от точек соединения их с датчиком-реле трубопроводный участок имел уклон (без образования петли).
Диапазон измерения 50…500Па. Производитель - фирма «Siemens». Форма выдачи сигнала – дискретная. Для реализации системы необходимо 8 датчиков – по два на каждую ветвь вентиляции.
Датчик температуры типа QAM2110.040
Внешний вид датчика приведён на рисунке 6.12.
Рисунок 6.12 – Внешний вид датчика QAM2110.040
Канальный датчик температуры применяется в установках вентилирования воздуха в качестве датчика температуры входящего или выходящего воздуха, а также измерительного датчика, как например, для индикации измеряемых величин или подачи данных измерении централизованной системы контроля.
Технические характеристики:
- рабочий диапазон: от -50 до +80°С;
- измерительный элемент: Pt 100 Ом/0°C;
- постоянная времени: 0,05 с;
- форма выдачи сигнала – аналоговая.
Место установки:
- в вытяжном канале до вытяжного вентилятора (3 датчика - по количеству вытяжных каналов);
- в качестве ограничителя температуры входящего воздуха по возможности ближе к помещению, но после калорифера и до первого вывода магистрального воздухопровода;
- чувствительный элемент не должен касаться стенок канала.
Датчики контроля чистоты воздуха
Датчики внедряются в систему вытяжной вентиляции с целью упорядочить ее режим работы в плане вытяжки вредных веществ при наличии их в воздушной производственной среде. Логично, что вытяжная вентиляция должна осуществлять работу только в тех случаях, когда в этом есть необходимость. Таким образом, датчики контроля чистоты воздуха призваны не только контролировать состав воздушной среды на содержание предельно допустимой концентрации вредных веществ и пыли, но и решать задачу экономии электроэнергии.
Загрязняющие вещества объединим в 2 группы: продукты горения (угарный газ, сера элементарная, сероводород), и пылевидные продукты загрязнения (сажи черные, свинец и его неорганические соединения, пыль нетоксичная и капли эмульсий смазочно-охлаждающих). Таким образом, необходимо два типа датчиков – датчики-газоанализаторы, которые сканируют плотность воздуха на содержания пыли и пылевидных веществ, а также датчики, реагирующие на появление в сканируемой среде продуктов горения. Выбранные датчики также должны быть легко монтируемые в канал вытяжной вентиляции (или в вытяжной зонт).
Рисунок 6.13 - внешний вид датчиков-сигнализаторов на продукты горения TGS2442 и TGS2445
Компания Exergia Division II выбрасывает газоанализаторные датчики-сигнализаторы, базирующиеся на металлоксидных (SnO2) чувствительных элементах типа TGS производства компании Фигаро, Япония. Газоанализаторные датчики предназначены для непрерывного контроля за составом воздуха в помещениях, производственных цехах. В зависимости от типа устанавливаемого чувствительного элемента, датчики чувствительны к разным газовым составам, самыми распространенными, являются датчики СО2, серы и сероводорода, угарного газа СО, пропилена.
Датчики с аналоговым выходом поставляются с градуировочными графиками, то есть настраиваются вручную. Таким образом, эти датчики являются комплексными, работаю как сигнализаторы - срабатывают при превышении определенного порога содержания вредных примесей в воздухе. Выходным элементом сигнализаторов является реле.
Выходной сигнал аналоговых датчиков нормируется в стандартных токовых единицах от 4 до 20 мА.
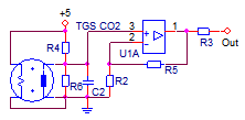
Рисунок 6.14 - Принципиальная электрическая схема датчиков-сигнализаторов марки TGS.
Монтаж датчиков может быть выполнен в вытяжных зонтах над работающим оборудованием. Количество – 7 датчиков по количеству вытяжных зонтов. Датчики поставляются в пыле- и влагозащитном корпусе, рабочий диапазон температур – от -5°С до 60°С.
Рисунок 6.15 Датчик загрязненности воздуха SHARP GP2Y1001AU
Для контроля чистоты воздушной среды воспользуемся датчиками-сигнализаторами компании SHARP. Они дают разрешение анализировать воздушную зону на высоте монтажа суммарной площадью до 100 м2. Монтируются на стенах на высоте не более 2,5 м от поверхности. Выходной сигнал аналоговых датчиков нормируется в стандартных токовых единицах - 4-20 мА. Сигнализируют о загрязненности воздушной среды, используя сканирование. Рабочий диапазон температур: от -25°С до 80°С. Исполнение – пыле- и влагозащитное, высокая помехоустойчивость.
Расположение этих датчиков – в рабочих зонах и помещениях, оборудованных элементами вытяжной вентиляции (вытяжные зонты, вытяжные купола). Таким образом, выбранные датчики позволят полностью контролировать состав воздушной производственной среды и своевременно принимать решение о включении/выключении вытяжной секции.
Количество – 4 штуки (2 – для помещения более 200 м2, по одному – для помещений меньшей площади, оборудованных вытяжкой.
Термостат защиты от замерзания типа QAF81.3.
Термостат контролирует температуру воздуха после теплообменника в системе вентиляции, тем самым защищая его от замерзания и последующего разрушения теплообменника. Внешний вид датчика приведён на рис. 4.27.














