Лаб_опер_усил (1177111)
Текст из файла
Отчет по лабораторной работе
«Операционные усилители»
1. № группы:
2. Студент:
3. Дата:
Рис. 8. Элементы для сборки схем
-
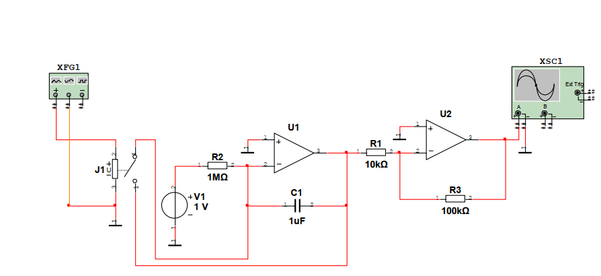
Схема инвертирующего усилителя
Изменяя величину R2, установим коэффициент усиления Ky = -0.1
Тогда:
Изменяя величину R2, установим коэффициент усиления Ky = -10
Тогда:
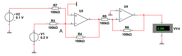
2. Схема суммирующего усилителя.
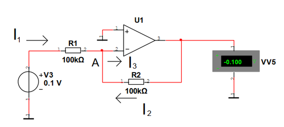
2.1. Установим параметры схемы для реализации уравнения:
Для этого зададим значения сопротивлений:
Получим:
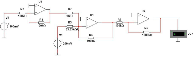
2.2. Установите параметры схемы для реализации уравнения:
Соберите схему с инвертирующим усилителем для источника V2 и зададим значения сопротивлений:
Получим:
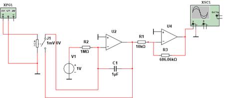
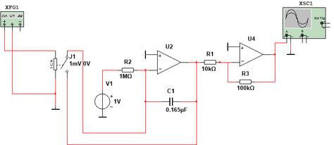
3.Соберите схему генератора пилообразного напряжения на
интегрирующем усилителе:
Осциллограмма №1.
Осциллограмма №2, 3.
Максимальное значение напряжения развертки увеличилось (т.к. увеличилось время открытия ключа J1).
Для установки напряжения развертки равное 10 В можно:
-
Изменить значение коэффициента усиления (R3 = 606.06 кОм):
-
Изменить емкость конденсатора (С1 = 0.165 uF)
-
Изменить сопротивление резистора R2 (R2 = 0.165 MОм)
-
Изменить частоту генератора:
Характеристики
Тип файла документ
Документы такого типа открываются такими программами, как Microsoft Office Word на компьютерах Windows, Apple Pages на компьютерах Mac, Open Office - бесплатная альтернатива на различных платформах, в том числе Linux. Наиболее простым и современным решением будут Google документы, так как открываются онлайн без скачивания прямо в браузере на любой платформе. Существуют российские качественные аналоги, например от Яндекса.
Будьте внимательны на мобильных устройствах, так как там используются упрощённый функционал даже в официальном приложении от Microsoft, поэтому для просмотра скачивайте PDF-версию. А если нужно редактировать файл, то используйте оригинальный файл.
Файлы такого типа обычно разбиты на страницы, а текст может быть форматированным (жирный, курсив, выбор шрифта, таблицы и т.п.), а также в него можно добавлять изображения. Формат идеально подходит для рефератов, докладов и РПЗ курсовых проектов, которые необходимо распечатать. Кстати перед печатью также сохраняйте файл в PDF, так как принтер может начудить со шрифтами.















