ЛР №2 - Исследование элементов логических схем и изучение САПР - Вариант 79 (1168265)
Текст из файла
НИУ МЭИ
ИДДО
Отчёт по лабораторной работе 2
по курсу
«Схемотехника»
Исследование элементов логических схем и
изучение САПР
Вариант №79
Выполнил: Невский О.А.
группа ИД-02135-18
Задание I. Исследование схем на простых логических элементах серии кр1533.
Мой вариант – 7
| № | Функция |
| 1 | 3ИЛИ |
| 2 | 3И-НЕ |
| 3 | 3ИЛИ-НЕ |
| 4 | 3И |
| 5 | 3ИЛИ |
| 6 | 3И |
| 7 | 3И-НЕ |
| 8 | 3ИЛИ |
| 9 | 3ИЛИ-НЕ |
\
Таблица истинности функции 3И-НЕ:
Задержка как и ожидалось 26нс, задержка одного элемента – 10 нс.
Задание 2. Проектирование и верификация схемы, реализующей логическую функцию 3ИЛИ на элементах различных базисов
Мой вариант – 7 . Элемент – 2ИЛИ-НЕ.
| № | Элемент |
| 1 | 2И-НЕ |
| 2 | 2ИЛИ-НЕ |
| 3 | 2И,2ИЛИ,Не |
| 4 | 2И-НЕ,2ИЛИ-НЕ |
| 5 | 2ИЛИ |
| 6 | 2И-НЕ |
| 7 | 2ИЛИ-НЕ |
| 8 | 2И,2ИЛИ,Не |
| 9 | 2И-НЕ |
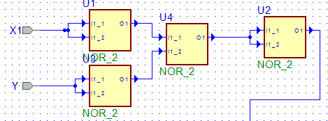
Для реализации элемента 2И-НЕ требуется вот такая схема из 4 элементов 2ИЛИ-НЕ:
Следовательно, для реализации элемента 3И-НЕ потребуется 8 таких элементов.
Таблица истинности функции 3ИЛИ:
Задержка составляет около 40 нс.
Задание 3. Проектирование и верификация простой комбинационной схемы
Мой вариант – 7
| № | Логическая ФУНКЦИЯ |
| 1 | Определяет Y=1 если число F в диапазоне 1-15 простое ( простые числа 2,3,5,7) |
| 2 | Определяет число единиц в трехразрядном двоичном коде F( например в коде 011- 2 единицы) |
| 3 | Определяет позицию самой левой 1 в трехразрядном двоичном коде F (например в коде 011номер левой 1 равен 2) |
| 4 | Мажоритарная функция 2 из трех |
| 5 | Определяет число нулей в трехразрядном двоичном коде F( вых сигнал два разряда) |
| 6 | Сдвигает трехразрядный двоичный код F влево на 1 разряд или вправо в зависимости от управляющего сигнала s |
| 7 | Определяет двухразрядное двоичное число А больше двухразрядного числа В ,или нет |
| 8 | Определяет двухразрядное двоичное число А равно двухразрядному числу В ,или нет |
| 9 | Определяет Y=1 если число F в диапазоне 1-10 делится нацело на 3 |
| 10 | Определяет Y=1 если число F в диапазоне 1-15 делится нацело на 5 |
Вариант 9
| X1 | X2 | X3 | X4 | Y1 | |
| 1 | 0 | 0 | 0 | 1 | 0 |
| 2 | 0 | 0 | 1 | 0 | 0 |
| 3 | 0 | 0 | 1 | 1 | 1 |
| 4 | 0 | 1 | 0 | 0 | 0 |
| 5 | 0 | 1 | 0 | 1 | 0 |
| 6 | 0 | 1 | 1 | 0 | 1 |
| 7 | 0 | 1 | 1 | 1 | 0 |
| 8 | 1 | 0 | 0 | 0 | 0 |
| 9 | 1 | 0 | 0 | 1 | 1 |
| 10 | 1 | 0 | 1 | 0 | 0 |
СДНФ Y= (‘x1’x2x3x4)V(‘x1x2x3’x4)v(x1’x2’x3x4)
Дальнейшая минимизация функции невозможна
В данной схеме будет использовано 4 элемента NOT, 9 элементов 2И, и 3 элемента 2ИЛИ
3
6
9
Тест показал соответствие таблице истинности.
Характеристики
Тип файла документ
Документы такого типа открываются такими программами, как Microsoft Office Word на компьютерах Windows, Apple Pages на компьютерах Mac, Open Office - бесплатная альтернатива на различных платформах, в том числе Linux. Наиболее простым и современным решением будут Google документы, так как открываются онлайн без скачивания прямо в браузере на любой платформе. Существуют российские качественные аналоги, например от Яндекса.
Будьте внимательны на мобильных устройствах, так как там используются упрощённый функционал даже в официальном приложении от Microsoft, поэтому для просмотра скачивайте PDF-версию. А если нужно редактировать файл, то используйте оригинальный файл.
Файлы такого типа обычно разбиты на страницы, а текст может быть форматированным (жирный, курсив, выбор шрифта, таблицы и т.п.), а также в него можно добавлять изображения. Формат идеально подходит для рефератов, докладов и РПЗ курсовых проектов, которые необходимо распечатать. Кстати перед печатью также сохраняйте файл в PDF, так как принтер может начудить со шрифтами.
















