ЛР №6 - Изучение методов проектирования синхронных схем - Вариант 112 (1168257)
Текст из файла
НИУ МЭИ
ИДДО
Отчёт по лабораторной работе 6
по курсу
СХЕМОТЕХНИКА
Изучение методов проектирования синхронных схем
Выполнил: Шмагин С. И.
группа ИД-02135-18
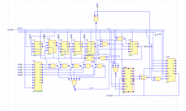
1.Построить и проверить схему упрощенного
кодового замка.
Кнопки набора кода,ввод и сброс.
Примерный алгоритм работы -после набора кода пользователь нажимает кнопку ввод. Если код совпадает с кодом уставки- посылается сигнал открытия двери и схема устанавливается в исходное состояние.
Если нет- сигнал о том,что неверный код. Пользователь набирает код снова. Фиксируется число неудачных попыток и при его превышении замок блокируется на время таймаута.
Для синхронизации используется постоянно работающий тактовый генератор.
Для упрощения схемы не предусматривается защита от дребезга контактов, от повторных сбросов при первых неудачах и т.п.
(в схеме регистр имеются: уставки с верным кодом,схема сравнения,счетчик попыток и счетчик таймаута и т.п..
| № | Число кнопок кода | Число неудачных попыток |
| 5 | 5 | 3 |
Набор кода осуществляется импульсами на входах B1-B5. Набор заполняет сдвиговый регистр, созданный на основе цепочки триггеров ТМ2. Код уставки хранится в регистре ИР23. Сравнение осуществляется при помощи схемы сравнения на логических элементах И. Количество неверных попыток считается счетчиком ИЕ7, при получении трех неверных попыток кнопка ОК блокируется, а второй счетчик отсчитывает 8 тактов (для примера. Можно использовать делители частоты или счетчики большей разрядности). После этого счетчики сбрасываются.
На этой диаграмме показан отсчет трех неверных попыток, и удержание сигнала об ошибке на время работы счетчика блокировки.
На этой диаграмме показан сброс счетчика блокировки после 8 тактов.
Задание 2.
Исследование вариантов и способов проектирования синхронных схем
Слушатель сам выбирает- упрощенные или более сложные варианты.
Варианты упрощенные-
Построить различные схемы реализации функции от четырех переменных
У=А операция В операция С операция D с использованием операции согласно варианту. Проверить их моделированием, получить временные диаграммы, сравнить по затратам оборудования и по предельному быстродействию.
Варианты
| № | Две реализации | операция |
| 5 | последовательную и конвейерную | И |
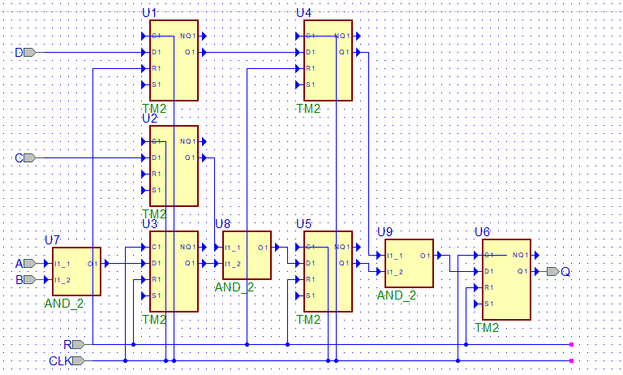
Последовательная реализация:
Задержка триггера – 16-18 нс. Задержка элемента И – 10 нс. TD = 27 нс (усредненная). Расчетная задержка при выполнении операции И последовательно над четырьмя элементами равна 4 * TD = 108 нс.
При реализации триггер был установлен в единицу, а не в ноль потому что операция – И.
Моделирование показало, что задержка на элементе И и триггере равна 26 нс.
Расход элементов – 1 элемент И и 1 триггер.
Конвеерная реализация:
Задержка триггера – 16 секунд. Задержка элемента И – 10 секунд. TD = 26 нс. Tсл_конв= TD= 26 нс.На диаграмме видно, что значение появляется через 3 такта.
У этой схемы максимальное предельное быстродействие, в 4 раза выше чем у последовательной схемы, но также максимальное количество элементов – триггеров и 3 блока И.
Характеристики
Тип файла документ
Документы такого типа открываются такими программами, как Microsoft Office Word на компьютерах Windows, Apple Pages на компьютерах Mac, Open Office - бесплатная альтернатива на различных платформах, в том числе Linux. Наиболее простым и современным решением будут Google документы, так как открываются онлайн без скачивания прямо в браузере на любой платформе. Существуют российские качественные аналоги, например от Яндекса.
Будьте внимательны на мобильных устройствах, так как там используются упрощённый функционал даже в официальном приложении от Microsoft, поэтому для просмотра скачивайте PDF-версию. А если нужно редактировать файл, то используйте оригинальный файл.
Файлы такого типа обычно разбиты на страницы, а текст может быть форматированным (жирный, курсив, выбор шрифта, таблицы и т.п.), а также в него можно добавлять изображения. Формат идеально подходит для рефератов, докладов и РПЗ курсовых проектов, которые необходимо распечатать. Кстати перед печатью также сохраняйте файл в PDF, так как принтер может начудить со шрифтами.
















