ЛР №5 - Исследование регистров и счетчиков - Вариант 112 (1168254)
Текст из файла
НИУ МЭИ
ИДДО
Отчёт по лабораторной работе 5
по курсу
«Схемотехника»
Исследование регистров и счетчиков Вариант №112
Выполнил: Шмагин С. И.
группа ИД-02135-18
Задание I. Исследование счетчиков
В задании предлагается исследовать временные параметры элементов микросхем счетчиков серии кр1533 и варианты организации их структуры .
Варианты заданий соответствуют номеру студента в группе
Пункты:
-
Построить схему и исследовать работу N-разрядного суммирующего счетчика
Сравнить расчетные задержки счетчика с задержками сигналов на временной диаграмме
Варианты
| № | Тип триггера,используемого в счетчике | N |
| 5 | D | 2 |
Задержка одного элемента ТМ2 – TpLH = 16 нс, TpHL = 18 нс
В среднем задержка равна (16 + 18) / 2 = 17 нс
Tp = n tpTQ = 2 * 17 = 34 нс, что согласуется со временной диаграммой
2.Построить счетчик на базе микросхемы ИЕ7 серии кр1533 и исследовать его работу.
Определить максимальную частоту синхросигнала, на которой работает счетчик и задержки выходного сигнала по отношению к активному фронту синхросигнала. Сравнить с данными, указанными в справочнике
Задержка – 19 нс. Соответственно максимальная расчетная частота работы получается 1 / (19 * 10^-9) = 52.6 МГц
3. Построить счетчик по произвольному основанию на базе микросхемы ИЕ7 и исследовать его работу.
Варианты
| № | основание |
| 5 | 6 |
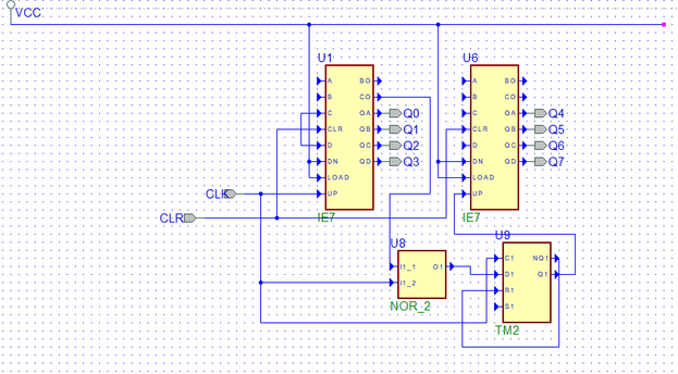
4. Используя два 4-разрядных двоичных счетчика, построить схему
8-разрядного суммирующего счетчика. Собрать ее в графическом редакторе и проверить правильность функционирования. Снять осциллограммы работы счетчика на интервале счета 15, 16 и 17 импульсов.
5. Построить счетчик Джонсона на любой из использовавшейся ранее вами или любой из имеющихся в библиотеке СХЕМ-ЛИБ элементной базе и исследовать его работу
112 mod 8 + 1 = 1
Варианты
| № | Число разрядов | |
| 1 | 2 |
Счетчик Джонсона по факту представляет собой сдвиговый регистр, с обратной связью от инвертирующего выхода последнего триггера в цепочке. В моем счетчике задержка составляет 16 нс.
Характеристики
Тип файла документ
Документы такого типа открываются такими программами, как Microsoft Office Word на компьютерах Windows, Apple Pages на компьютерах Mac, Open Office - бесплатная альтернатива на различных платформах, в том числе Linux. Наиболее простым и современным решением будут Google документы, так как открываются онлайн без скачивания прямо в браузере на любой платформе. Существуют российские качественные аналоги, например от Яндекса.
Будьте внимательны на мобильных устройствах, так как там используются упрощённый функционал даже в официальном приложении от Microsoft, поэтому для просмотра скачивайте PDF-версию. А если нужно редактировать файл, то используйте оригинальный файл.
Файлы такого типа обычно разбиты на страницы, а текст может быть форматированным (жирный, курсив, выбор шрифта, таблицы и т.п.), а также в него можно добавлять изображения. Формат идеально подходит для рефератов, докладов и РПЗ курсовых проектов, которые необходимо распечатать. Кстати перед печатью также сохраняйте файл в PDF, так как принтер может начудить со шрифтами.
















