Универсиада 2015 (заочный этап) (людские пометки) (1163438)
Текст из файла
=========================== Математический анализ ==========================
Найти площадь фигуры:
Формула – половина интеграла от r2 в границе от 0 до 2 пи
Ответ = 3,5
========================= Дифференциальные уравнения ========================
y'' - y' - 2y = 6 exp(-2x), y(0)=3, y'(0)=-8, найти значение 8+ln(y(1))
Всё решалось при помощи wolframalpha.com
Линейные задачи быстродействия:
========================= Линейная алгебра ========================
при каком A система несовместна: Ax1+x2+x3=1;x1+Ax2+x3=1;x1+x2+Ax3=1
ПРАВИЛЬНОЕ РЕШЕНИЕ: Если определитель равен нулю, это значит, что решений может не быть или их бесконечно много.
Совместность означает, что существует решение (одно или бесконечно много). Вот, если он отличен от нуля, тогда решение единственно и находится по формуле x = A^(-1)b.
Нужно было сравнить ранг матрицы с рангом расширенной матрицы (т. Кронекера-Капелли) при различных значениях параметра.
========================= Дискетная математика ========================
Сколько существует попарно неизоморфных графов без петель и кратных ребер, имеющих 6 вершин и 10 ребер?
Ответы: насчитал 5, не уверен
Точно не 3. Нужно посмотреть, как можно раскинуть 5 ребер по 6 вершинам
ответ 11, только вряд ли он кому-нибудь нужен
Сколько существует попарно неизоморфных графов без петель и кратных ребер, имеющих 6 вершин и 24 ребра?
ПРАВИЛЬНОЕ РЕШЕНИЕ: нужно рассматривать дополнение графа до полного, если 6 вершин то полный граф с 15 ребрами
Сколько существует попарно неизоморфных графов без петель и кратных ребер, имеющих 6 вершин и 11 ребер?
Ответ: думаю что ответ 3, но не уверен
======================= Алгоритмы и алгоритмические языки =====================
Нормальный алгоритм Маркова в алфавите А ={1,2,3} определён следующей системой ориентированных подстановок: Укажите четвёртое в лексикографическом порядке слово среди тех, которые могут быть получены с помощью этого алгоритма. Считайте, что пустое слово лексикографически меньше любых других слов. Если такого слова нет, то выведите -1.
2->133
31->133
11->
333->
Другой вариант задачи:
2->13
31->133
11->
3333->
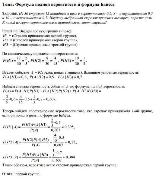
============================ Теория вероятности ===============================
Из 36 стрелков 10 попадает в цель с вероятностью 0.8, 18 – с вероятностью 0.54 и 8 – с вероятностью 0.9.
Наудачу выбранный стрелок произвёл выстрел, поразив цель. К какой из групп вероятнее всего принадлежал этот
стрелок? В ответ запишите соответствующую вероятность в процентах, округляя до сотых.
ПРАВИЛЬНЫЙ ПРИМЕР РЕШЕНИЯ:
============================ Численные методы ===============================
http://www.gmcit.murmansk.ru/text/information_science/profile/methodic/chmetod/13.html
============================ Языки программирования =========================
============================ Базы Данных ===============================
Была дана база данных, и нужно было выбрать ответ – к какому типу она относится – от 1NF до 5NF
Википедия +
http://stackoverflow.com/questions/723998/what-are-1nf-2nf-and-3nf-in-database-design
============================ ОСИ ===============================
Сколько вариантов сегментно-страничной организации возможно для виртуальной памяти объемом 64 байта? (Вырожденные случаи не рассматриваются)
Вырожденные случаи – это страница размером 1 и 64 байта. Остальные комбинации – это 2,4,8,16,32
Т.е. в данном случае ответ - 5
========================= Параллельные вычисления ============================
Для данной программы известно число P = 0.6 – доля распараллеливаемых операций программы. Вычислить максимально возможное ускорение выполнения данной программы в системе с N = 3 свободными для выполнения этой программы одинаковыми процессорами. Ответ округлите до сотых.
Решение через закон Амдала (или логику)
==================== Машинное обучение и анализ данных =======================
Дано 2 класса точек на плоскости. Точки (4,3), (6,3), (7,4), (5,5) принадлежат первому классу, точки (2,1), (3,-1), (4,-2) принадлежат второму классу. Найдите прямую y = kx + b, являющуюся оптимальной разделяющей гиперплоскостью для данных классов. В ответ запишите значение 3b + k.
Дано 2 класса точек на плоскости. Точки (4,3), (2,2), (2,1) принадлежат первому классу, точки (6,-1), (5,-2), (4,-1), (6,1) принадлежат второму классу. Найдите прямую y = kx + b, являющуюся оптимальной разделяющей гиперплоскостью для данных классов. В ответ запишите значение 3b + k.
Ответ: Нарисовал на бумаге, вроде бы разделяет прямая x-3, тогда 3b+k будет равно -8. Если кто-то найдёт, как правильно считать - поправьте.
==================== Математическая кибернетика =======================
Ответ: «сам ответил 4, но не уверен в ответе»
==================== Информационная безопасность =======================
По каналу связи передавалось кодовое слово, построенное по методу Хэмминга
для сообщения А. После передачи по каналу связи, искажающему слово не более
чем в одном разряде, было получено слово В = 1100010. Восстановите исходное
сообщение и переведите результат в десятичную систему исчисления.
Ответ: Ошибка в 5 разряде, итого 1100110. Если отбросить служебные разряды - 0110, то есть ответ в десятичной системе равен 6?
==================== Математическая физика =======================
==================== Анализ обработки сигналов и изображений ==================
Характеристики
Тип файла документ
Документы такого типа открываются такими программами, как Microsoft Office Word на компьютерах Windows, Apple Pages на компьютерах Mac, Open Office - бесплатная альтернатива на различных платформах, в том числе Linux. Наиболее простым и современным решением будут Google документы, так как открываются онлайн без скачивания прямо в браузере на любой платформе. Существуют российские качественные аналоги, например от Яндекса.
Будьте внимательны на мобильных устройствах, так как там используются упрощённый функционал даже в официальном приложении от Microsoft, поэтому для просмотра скачивайте PDF-версию. А если нужно редактировать файл, то используйте оригинальный файл.
Файлы такого типа обычно разбиты на страницы, а текст может быть форматированным (жирный, курсив, выбор шрифта, таблицы и т.п.), а также в него можно добавлять изображения. Формат идеально подходит для рефератов, докладов и РПЗ курсовых проектов, которые необходимо распечатать. Кстати перед печатью также сохраняйте файл в PDF, так как принтер может начудить со шрифтами.
















