СИСТЕМА УПРАВЛЕНИЯ (1089381)
Текст из файла
СИСТЕМА УПРАВЛЕНИЯ
Постановка задачи
Целью проектирования системы управления является разработка устройства автоматической подналадки для компенсации износа шлифовального круга.
Задачи проектирования:
1. Разработка устройства диагностики износа шлифовального круга.
2. Разработка устройства компенсации износа шлифовального круга.
3. Разработка устройства сопряжения с системой ЧПУ.
4. Разработка программного обеспечения системы управления.
Указанная цель проектирования системы управления достигается разработкой устройства дополнительного смещения (компенсации) бабки на величину износа шлифовального круга. Таким образом, задача управления сводится к задаче управления положением шлифовального круга по оси Z.
Традиционным решением задачи управления положением является применение следящей системы управления (см. рисунок ).
Однако, как следует из рисунка, функциональная схема следящей системы управления показывает, что для достижения поставленной цели проектирования требуется большое количество дорогостоящих устройств. Каждое устройство стоит несколько сотен € или $.
Большое количество блоков также снижает надежность системы управления в целом.
При этом система управления должна постоянно работать, что невыгодно с точки зрения нагрузки вычислительного устройства. Постоянная дополнительная нагрузка вычислительного устройства снижает его быстродействие для других устройств-пользователей, что является нежелательным.
Рисунок – функциональная схема следящей системы управления.
Разработка алгоритма управления
Так как устройство компенсации износа шлифовального круга обычно должно работать не все время, а лишь периодически, то целесообразно использовать систему управления, построенную по релейному принципу.
Во-вторых, желательно разгрузить вычислительное устройство от дополнительного вычислительного потока.
Это можно осуществить путем использования блока электроавтоматики СЧПУ. На вход блока электроавтоматики СЧПУ будем подавать сигнал от разрабатываемого блока диагностики износа шлифовального круга.
В качестве устройства компенсации износа шлифовального круга целесообразно использовать не дополнительный привод, а штатное устройство перемещения бабки шлифовального круга по оси Z.
В качестве дискреты перемещения используем стандартную дискрету 0,04 мм/имп (см. расчет кинематики привода). Управление двигателем привода перемещения бабки шлифовального круга по оси Z будем осуществлять также от блока электроавтоматики СЧПУ.
Предлагаемое устройство будет работать по следующему алгоритму (см. рисунок ).
Система опрашивает датчик положения шлифовального круга. Если износ шлифовального круга превышает заданное значение, то на вход блока электроавтоматики выдается сигнал о чрезмерном износе. Блок электроавтоматики выдает в свою очередь управляющий сигнал (импульс напряжения) на двигатель привода перемещения бабки шлифовального круга по оси Z. В результате перемещения бабки требуемый размер по оси Z восстанавливается в пределах заданного допуска. Если после перемещения бабки требуемый размер по оси Z не достигнут, происходит повторная выдача управляющего сигнала (импульс напряжения) на двигатель привода перемещения бабки шлифовального круга.
Задача разработки устройства диагностики износа шлифовального круга сводится, таким образом, к выбору измерительной и преобразующей частей устройства (см. рисунок ).
Рисунок –Блок-схема проектируемой системы управления
Рисунок – блок-схема алгоритма работы
Выбор типа датчика
В качестве измерительной части устройства диагностики износа шлифовального круга целесообразно использовать бесконтактный датчик.
Бесконтактный датчик может быть оптическим (светодиодным), лазерным, индуктивным, емкостным, пневматическим. Так как датчик планируется встроить непосредственно вблизи зоны резания, то в качестве измерительной части устройства диагностики износа шлифовального круга целесообразно использовать датчик пневматического типа (самоочищающийся).
Второе требование, предъявляемое к датчику связано с его рабочими характеристиками – точностью и быстродействием.
Так как устройства предназначается для диагностики износа шлифовального круга, то есть для оценки «медленных» процессов, то особых требований, предъявляемых к быстродействию датчика нет.
Исходя из величины износа и допустимой дискреты перемещения привода точность датчика должна быть не более половины дискреты, то есть менее 0,02 мм.
Дополнительными требованиями, предъявляемыми к датчику, являются невысокая стоимость и возможность встройки в зону резания. По критерию «стоимость» отпадает возможность встройки, например, лазерного датчика. Некоторые датчики будут неработоспособны, так как требуют отражающие поверхности и т.п.
Таблица – Выбор типа датчика
| Тип датчика | Критерий оценки | |||
| работоспо- собность | безотказ- ность | точность | быстро- действие | |
| Контактные датчики | Х | Х | + | + |
| Бесконтактные датчики | + | + | + | |
| - оптический | + | Х | + | + |
| - лазерный | + | + | + | + |
| - индуктивный | + | Х | + | + |
| - емкостной | + | Х | + | + |
| - магнитный | Х | Х | + | + |
| - датчик Холла | Х | Х | + | + |
| - магнито-резистивный | Х | Х | + | + |
| - дифракционный | Х | Х | + | + |
| - вихретоковый | Х | Х | + | + |
| - ультразвуко-вой | + | Х | + | + |
| - пневматичес-кий | + | + | + | Х |
Расчет датчика
Расчетная схема информационно-измерительной системы показана на рисунке .
Рисунок – Расчетная схема информационно-измерительной системы
Схема работает следующим образом:
От магистрали воздух под давлением рм поступает через дроссель (Др) в сопло и далее через зазор h между соплом и шлифовальным кругом выходит в атмосферу.
При этом возможны 3 режима работы, см. рисунок .
-
зона допустимого износа,
-
зона критического износа,
-
зона ограничения максимального давления
Схема формирования давления в информационно-измерительной системе показана на рисунке .
Рисунок – режимы работы датчика
Рисунок – Схема формирования давления
Для задания параметров информационно-измерительной системы составим систему уравнений, описывающих процесс регулирования зазора.
Перепад давлений на дросселе
Потери давления в сопле
С учетом того, что
получаем выражение, описывающее потери давления в сопле
Окончательно получаем путем решения системы уравнений
где
Моделирование характеристик информационно-измерительной системы
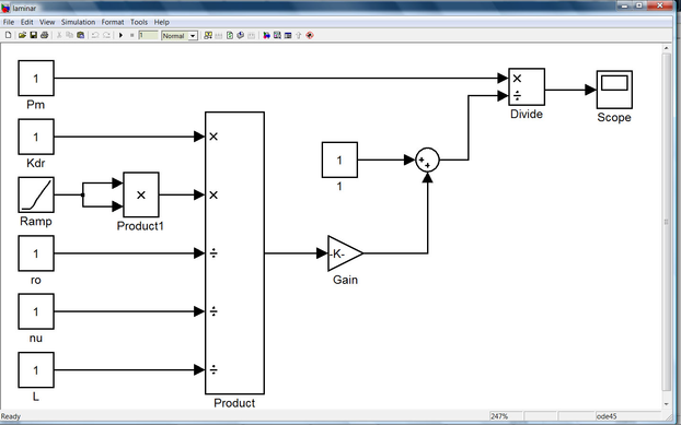
Для моделирования характеристик информационно-измерительной системы по полученным уравнениям была разработана модель в среде Матлаб-7, рисунок .
Рисунок – Схема информационно-измерительной системы в среде Матлаб-7
Имитация изменения величины зазора обеспечивалась блоком Ramp. Вывод результатов – на осциллограф (блок Scope).
Результаты моделирования - зависимость давления p от величины зазора h приведена на рисунке .
Рисунок – Результаты моделирования информационно-измерительной системы в среде Матлаб-7: Зависимость давления p от величины зазора h
График зависимости давления p от величины зазора h в сопле оказывает, что наибольшая крутизна характеристики обеспечивается при «средних» зазорах. При относительно больших зазорах, а также в области, близкой к «нулевым» зазорам, датчик теряет максимальную чувствительность.
Максимальная чувствительность для датчика по графику (при давлении перед дросселем рм = 0,1 МПа) имеет порядок 0,1 МПа/мм. Соответственно, при расчетной чувствительности 0,02 мм чувствительность датчика давления должна быть не хуже 0,002 МПа или 2 кПа, то есть 2% (от области измерения 0,1 МПа).
Этим данным соответствует измерительный преобразователь давления РС-28, рисунок .
Рисунок – измерительный преобразователь давления РС-28 фирмы Aplisens.
Технические параметры измерительного преобразователя давления РС-28 приведены в таблице .
Таблица
Разработка программного обеспечения
Язык программирования СИПРОМ обеспечивает реализацию интерфейса между УЧПУ и станком. Основным элементом языка является команда, посредством которой можно выполнять определенную функцию. Команда состоит из элементов языка: операнды, метаоперанды, функции и операторы.
Операнды
Операнды – это часть языка, содержащая обрабатываемую информацию. Имеются операнды типа "СИГНАЛ" и "СЛОВО". Под словом понимаются также константы.
Характеристики
Тип файла документ
Документы такого типа открываются такими программами, как Microsoft Office Word на компьютерах Windows, Apple Pages на компьютерах Mac, Open Office - бесплатная альтернатива на различных платформах, в том числе Linux. Наиболее простым и современным решением будут Google документы, так как открываются онлайн без скачивания прямо в браузере на любой платформе. Существуют российские качественные аналоги, например от Яндекса.
Будьте внимательны на мобильных устройствах, так как там используются упрощённый функционал даже в официальном приложении от Microsoft, поэтому для просмотра скачивайте PDF-версию. А если нужно редактировать файл, то используйте оригинальный файл.
Файлы такого типа обычно разбиты на страницы, а текст может быть форматированным (жирный, курсив, выбор шрифта, таблицы и т.п.), а также в него можно добавлять изображения. Формат идеально подходит для рефератов, докладов и РПЗ курсовых проектов, которые необходимо распечатать. Кстати перед печатью также сохраняйте файл в PDF, так как принтер может начудить со шрифтами.
















