Разработка АРМ сотрудника НОЧУ ДПО ЦПК Учебный центр ИнфоТеКС (1089304), страница 10
Текст из файла (страница 10)
Безопасность: SQL Server 2012 имеет существенные улучшения в модели безопасности платформы базы данных, с намерением предоставить более точный и гибкий контроль для обеспечения безопасности данных. Значительные вложения были сделаны в большое количество функций для обеспечения высокого уровня безопасности данных предприятия, включая:
-
применение политик для паролей учётных записей SQL Server в области аутентификации;
-
обеспечение большей модульности дл указания разрешений на различных уровнях в области авторизации;
-
разделение владельца и схемы в области управления безопасностью.
Новая модель безопасности SQL Server 2012 позволяет администраторам управлять разрешениями на модульном уровне и в указанной области, делая управление разрешениями проще, а также обеспечивает выполнения принципа наименьших привилегий. SQL Server 2012 позволяет указать контекст, в котором будут выполняться операторы модуля. Эта функция также работает как отличный механизм для модульного управления разрешениями [3.6].
Кластеры SQL Server 2012 поддерживают аутентификацию Kerberos для виртуальных серверов SQL Server 2012. Администраторы могут указать политики типа Windows для стандартных учётных записей, так что единообразная политика применяется ко всем учётным записям домена.
SQL Server 2012 поддерживает шифрование внутри базы данных, полностью интегрированное с инфраструктурой управления ключами.
-
Описание реализации АРМ
-
Дерево функций и сценарий диалога
-
В связи с тем, что при решении задачи используется технология обработки информации в режиме диалога, взаимодействие пользователя с программой можно представить в виде схемы диалога. Данная схема представлена в виде дерева форм, к которым обращается пользователь при работе с АРМ, и изображена на Рисунке 3.2 [3.7].
Рисунок 3.2 Дерево форм
Далее создаётся сценарий диалога, по которому будет осуществляться решение поставленной проблемы. Данный сценарий представлен в Таблице 3.2.
Таблица 3.2 Сценарий диалога
| Экран | Функции | Примечания |
| Главная форма | ||
| 1 Предварительная запись 2 Учебный процесс 3 Анализ безубыточности 4 Архив 5 Тематические планы | Выбор необходимого пункта меню в соответствии с планируемыми действиями | Нажать кнопку, соответствующую нужному пункту меню. |
| 1 Предварительная запись | ||
| 1 Предварительная запись | запись личных данных клиентов | Ввести данные клиентов в соответствующие поля |
| сортировка данных по специальности | Выбрать из фильтра «Специальность» необходимое название специальности | |
| выбор согласия или отказа клиента пройти обучение | Выбрать в графе «Согласие» желание клиента пройти обучение (да — согласие или нет — отказ) | |
| переход в окно «Создание группы». | Нажать на кнопку «Создание группы» | |
| 1.1 Создание группы | ||
| 1.1 Создание группы | регистрация клиента в группе | Выбрать в графе «Включить в группу» действие: да — включить или нет — не включить |
| создание группы | Ввести в поле «Номер группы» соответствующее название группы и нажать на кнопку «Создать группу» | |
| 2 Учебный процесс | ||
| 2 Учебный процесс | выбор группы | Выбрать группу из списка |
| ввод сроков обучения | Ввести даты начала и окончания занятия, а также дату экзамена | |
| ввод данных новых учеников | Ввести ФИО, дату рождения и адрес нового ученика в соответствующие поля в списке учащихся группы | |
| открытие личной карточки | Нажать на кнопку «Личная карточка», находящейся рядом с необходимой фамилией | |
| выбор группы для помещения в архив | В графе «Закрыта» выбрать из поля со списком необходимый вариант: да — закрыта или нет — активная | |
| ввод данных о преподавателях данной группы | На вкладке «Преподаватели» занести в необходимые поля ФИО, должность и другие данные о преподавателях данной группы | |
| ввод графика занятий выбор членов комиссии на | Нажать на кнопку «Сформировать график» | |
| Продолжение Таблицы 3.2 | ||
| экзамене | членах комиссии на экзамене: ФИО и должность | |
| ввод результатов экзаменов | Ввести данные о результатах на экзамене | |
| 2.1 Личная карточка | ||
| 2.1 Личная карточка | ввод личных данных учащихся | Ввести в соответствующие поля ФИО, дату рождения, место рождения, адрес ученика |
| 2.2 Аттестационная документация | ||
| 2.2 Аттестационная документация | Выбор нужного документа | Выбрать из представленного списка наименование необходимого документа |
| 2.2.1 Журнал | Вызов документа | Выбрать нужную группу и нажать на кнопку «Журнал» |
| 2.2.2 Протокол | Вызов документа | Выбрать нужную группу и нажать на кнопку «Протокол» |
| 2.2.3 Список удостоверений | Вызов документ | Выбрать нужную группу и нажать на кнопку «Список удостоверений» |
| 2.2.7 Удостоверение | Вызов документа | Выбрать необходимого учащегося и нажать на кнопку «Удостоверение» |
| 3 Анализ безубыточности | ||
| 3 Анализ безубыточности | Расчет минимального количества человек в группе | Выбрать из поля со списком «Специальность» необходимую специальность. Занести в поля «Дата с» и «Дата до» сроки, за которые необходимо произвести |
| 4 Специальность | ||
| 4 Специальность | Ввод данных по специальностям | Ввести наименования специальности, количество часов, необходимое для изучения данной специальности |
| 4.1 Тематические планы | ||
| 4.1 Тематические планы | Ввод тем по специальностям | Выбрать из списка наименование необходимой специальности; указать темы занятий по данной специальности и количество часов, необходимое для изучения данной темы |
-
Структурная схема пакета
К основным функциям системы относятся функции:
-
ввода первичной информации;
-
обработки данных;
-
ведения справочников;
-
выполнения запросов.
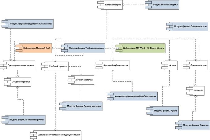
Все эти функции при реализации АРМ осуществляются с помощью модулей, взаимосвязь которых представлена на Рисунке 3.3 [3.8].
Рисунок 3.3 — Схема компонентов АРМ для учета, планирования и анализа учебной деятельности
Рассмотрим более подробно процесс работы программных модулей программы при организации учебной деятельности. Она отражает структуру программного комплекса, организацию диалога задачи и показывает связь модулей программы между собой. Названия всех модулей и их описание представлены в Таблице 3.3.
Таблица 3.3― Функции программных модулей
| Идентификатор программного модуля | Выполняемые функции |
| Анализ безубыточности | |
| ФильтрСпец_AfterUpdate | Обновление полей субформ после внесения изменений в фильтрах «ФильтрСпец», «ДатаС» и «ДатаДо» |
| ДатаС_AfterUpdate | |
| ДатаДо_AfterUpdate | |
| Архив | |
| ОтменаФильтра_Click | При нажатии на кнопку «Отмена фильтра» все фильтры, находящиеся на форме «Архив» очищаются |
| Продолжение Таблицы 3.3 | |
| ФИО_AfterUpdate | Обновление полей формы после внесения изменений в фильтре «ФИО» |
| Form_Current | Выбор количества оценок на экзамене в соответствии с определенной специальностью |
| Учебный процесс | |
| OpenCard | Открытие «Личной карточки» в соответствии с выбранным учащимся |
| ОткрЛичнКарт_Click | Открытие формы «Личная карточка» при нажатии на кнопку |
| СоздЗаяв_Click | При нажатии на кнопку «Заявление» шаблон документа заполняется данными выбранного ученика и открывается в программе MSWord |
| СоздЖурнал_Click | При нажатии на кнопку «Журнал» шаблон документа заполняется необходимыми данными выбранной группы и открывается в программе MSWord |
| Протокол_ Click | При нажатии на кнопку «Протокол шаблон документа заполняется данными выбранной группы и открывается в программе MSWord |
| СоздСписУд_Click | При нажатии на кнопку «Список» шаблон документа заполняется необходимыми данными выбранной группы и открывается в программе MSWord |
| Предварительная запись | |
| Фильтр_AfterUpdate | Обновление полей формы после внесения изменений в фильтре «Специальность» |
| Создание группы | |
| Form_Open | При открытие формы поле «Специальность» заполняется названием той специальности, которая была выбрана на форме «Предварительная запись» |
| СоздатьГруппу_Click | Создает новую группу в форме «Учебный процесс» |
| Личная карточка | |
| Form_Open | При открытии формы поля ФИО в родительном и дательном падеже заполняются автоматически если будет найдена похожая запись в таблице «Словарь» |
-
Описание реализации БД
Структурная схема базы данных приложения представлена на Рисунке 3.4.
База данных состоит из 15 таблиц, 14 из которых связаны между собой. Так, например, с таблицей «Учащийся» напрямую связаны «Оплата» и «Посещаемость», а с таблицей «Группа» — «Протокол», «Занятие», «Экзамен», «Специальность».
Контроль целостности БД осуществляется средствами SQLServer. Целостность БД — соответствие имеющейся в базе данных информации её внутренней логике, структуре и всем явно заданным правилам. Каждое правило, налагающее некоторое ограничение на возможное состояние базы данных, называется ограничением целостности. Основными ограничителями являются:
-
NOT NULL — проверка на непустое значение в таблице;
-
NULL — разрешение на пустое значение в таблице;
-
PRIMARY KEY — первичный ключ. Значение в столбце считается первичным ключом, если оно непустое и уникально в пределах столбца данной таблицы.
При этом контроль целостности может заключаться как в запрете выполнения нарушающих целостность действий (режим запрета добавления записи в дочернюю таблицу, если нет соответствующей записи в родительской), так и на обновление связанных записей с целью сделать корректным изменение данных (обработка обновления исправление значения внешнего ключа во всех дочерних записях при изменении значения первичного ключа в родительской записи) [3.9].
Целостность БД не гарантирует достоверности содержащейся в ней информации, но обеспечивает правдоподобность этой информации, отвергая заведомо невероятные, невозможные значения.
Далее в Таблице 3.4 приведено описание всех таблиц, входящих в состав базы данных.















