Диплом (1089243), страница 8
Текст из файла (страница 8)
• схема восстановления постоянной составляющей (DC) - осуществляет привязку теле-
визионного сигнала к уровню чёрного;
• нормирующий усилитель - обеспечивает согласование уровня входного сигнала с динамическим диапазоном АЦП;
• схема регулировки смещения постоянной составляющей (DC) и усиления - позволяетпрограммно автоматически или вручную настраивать яркость и контрастность входного телевизионного изображения (256 градаций);
• схема выделения сигналов синхронизации - выделяет из входного сигнала строчные и кадровые синхроимпульсы, а также формирует заданное окно ввода входного телевизионного изображения;
ADC - 8 разрядный аналого-цифровой преобразователь (АЦП);
GenLock - широкодиапазонный генератор частоты квантования входного сигнала (пиксельной частоты). Имеет систему фазовой автоподстройки частоты (ФАПЧ) и обеспечивает дрожание пикселя (jitter) не более ± 2 нс;
• DAC 8 разрядный цифро-аналоговый преобразователь (ЦАП);
• тактовый генератор - вырабатывает пиксельную частоту для формирования выходного телевизионного сигнала;
• схема формирования ТВ растра -генератор импульсов гашения и синхронизации для выходного телевизионного сигнала;
• выходной усилитель - формирует выходной телевизионный сигнал и обеспечивает согласование с 75-омной нагрузкой;
• схема управления и синхронизации - осуществляет общее управление всеми процессами в устройстве;
• RAM - 32-х разрядный внутренний буфер памяти (SDRAM, 2 МБ). Функционально разделен на 2 банка по 1 МБ;
-
контроллер RAM - осуществляет управление внутренним буфером памяти;
-
буферы FIFO - буферы временного хранения данных (256 байт);
-
PCI Interface 2.1, контроллер DMA, конфигурационные и операционные регистры -
обеспечивают связь RT-826 с оперативной памятью компьютера через шину PCI в режимах MASTER и TARGET.
Режимы работы
Устройство RT826 имеет следующие основные режимы работы:
фиксация телевизионного кадра во внутреннем буфере памяти (с возможностью усреднения нескольких кадров); передача данных через интерфейс PCJ;
мониторирование (просмотр) входного телевизионного сигнала на внешнем мониторе (или ВКУ - видеоконтрольном устройстве).
- визуализация (просмотр) на внешнем мониторе (ВКУ) телевизионных кадров, записанных во внутреннем буфере памяти.
Устройство RT826 использую перечисленные режимы работы может осуществлять:
непрерывный или одиночный ввод телевизионных кадров в компьютер с одновременным
контролем вводимого изображения на внешнем мониторе (ВКУ);
вывод на внешний монитор (ВКУ) одиночного кадра (без ввода изображения в компьютер);
вывод на внешний монитор (ВКУ) серии ранее введенных кадров в реальном времени
или с замедлением (без ввода изображения в компьютер).
Использование входного коммутатора на 4 аналоговых входа и четырех программируемых цифровых входов/выходов позволяет реализовать дополнительные функциональные возможности: подключение до 4 источников ТВ сигнала, использование внешних команд управления, подключение исполнительных устройств и т.д.
2.2.3. Специально программное обеспечение «Аларм-3.2»
Обработка изображений на предмет наличия КС/ЧС производит специальное программно-математическое обеспечение «Аларм-2», разработанное ФГУП «НИИПП».
Главное окно программы состоит из 13 небольших подокон, представляющих собой уменьшенное изображение, получаемое с камер (рис 2.3).
Рис. 2.3. Окно программы “Alarm”.
Карта оцифровки обрабатывает сигнал и выдает последовательно кадры. Программа обрабатывает полученный с карты сигнал и преобразует его в изображение для дальнейшей работы.
Рис.2. Наглядная схема чередования опорных и текущих кадров.
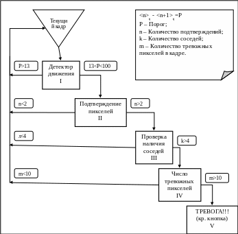
Каждую минуту выхваченный кадр становится опорным, а все последующие попиксельно сравниваются с ним. В случае, если разница между пикселями по показателю яркости выше порога (<n>ij - <n+1>ij), то эти пиксели сохраняются для дальнейшей обработки. Порог в данном случае нужен для того чтобы учесть всевозможные шумы. Еще следует отметить, что данный детектор является двух пороговым, т.е. помимо минимального(по умолчанию он равен 13 единицам), есть еще и максимальный (100 единиц), что позволяет избежать реакции на блики на стеклах домов или включение фонарей вечером. Сам же показатель яркости может принимать значение от 0 до 255. Это есть не что иное, как самый простейший детектор движения (I).
На следующем (II) этапе мы проверяем подтверждение пикселя хотя бы еще один раз за время жизни опорного кадра. В случае повторного подтверждения в другом кадре работа с этим пикселем продолжается, если нет – вычеркиваем его из обрабатываемых. Опорные кадры по умолчанию меняются раз в минуту. Так как наши события довольно плавно протекающие, то такой скорости обновления вполне достаточно. Так же опорный кадр меняется в случае, когда средняя яркость по кадру между текущим и опорным превышает две единицы.
Рис. 3. Схема подтверждения пикселя за время жизни опорного кадра.
Далее идет проверка наличия у сохраненных пикселей (таких же, превышающих порог срабатывания и подтвержденных) соседей (III). Не трудно догадаться, что максимально их может быть 8. В случае, когда соседей меньше 4-х, пиксели считаются ложными и вычеркиваются. Остальные обрабатываем далее.
Если сохраненных (тревожных) пикселей оказывается более 10 по всему кадру, тогда программа запоминает, что на данной камере была тревога (IV). Если же тревога повторяется дважды, то становится активной («загорается») красная кнопка с номером камеры (V) и оператор самостоятельно оценивает ситуацию. При нажатии на данную кнопку оператор может увидеть место последней НС (последнего по счету красного пикселя в кадре), или же, если НС продолжается, то сами красные пиксели.
Так же данная программа позволяет закрашивать (маскировать) определенные участки, т.е. закрывать эти области максимально возможным порогом 255. Данное решение позволяет снизить число ложных тревог, таких как: движение машин, движение теней облаков по глухим панелям домов, движение листьев и тп.
Предусмотрена и возможность адаптации камер. В этом режиме программа сама следит за тревожными пикселями и в зависимости от частоты их появления ставит, по необходимости, более высокий порог в данной точке. Таким образом снижается число ложных срабатываний на штатные источники дыма и другие ложные тревоги, не теряя при этом возможности следить за ситуацией за ними.
Рис. 4. Блок-схема алгоритма работы программы ALARM 3.2.
ALARM 3.2 единственная в своем роде программа по видео детектированию дымов и реально использующаяся в работе. Не смотря на это, она постоянно дорабатывается и подстраивается, для наибольшей чувствительности к нештатным выбросам и снижению числа ложных тревог. Уже сейчас есть ряд предложений по ее улучшению и методам, которые позволят более точно определять наличие Нештатных выбросов над городской застройкой.
3. Разработка алгоритмов выделения КС\ЧС.
3.1. Определение и классификация ложных тревог
Ложные тревоги можно разделить на два основных класса:
– ложные тревоги связанные с аппаратной нестабильностью;
– ложные тревоги связанные с наблюдением реальной картины городской застройки.
Первый класс ложных тревог относится непосредственно к аппаратуре наблюдения. К ним относятся:
– колебания панорамных камер;
– дрожание строк в ТВ кадре;
– появление капель дождя (влаги) на объективах;
– помехи, наводки в телевизионных кабелях, а также прочие факторы влияющие на стабильность и качество изображения.
Влияние всех вышеперечисленных факторов можно полностью устранить или свести к минимуму за счёт усовершенствования используемой аппаратуры:
Колебания панорамных камер – использование жёсткой конструкции крепления.
Дрожание строк в ТВ кадре – использование помехозащищённых и высокостабильных схем синхронизации.
Появление капель дождя (влаги) на объективах – использование специального несмачиваемого покрытия на защитных стёклах гермобоксов.
Помехи, наводки в телевизионных кабелях – применение экранированных, высококачественных кабелей.
Ложные тревоги и их характеристики относящиеся ко второму классу представлены в таблице 3.1. В ней используются следующие термины и обозначения:
Таблица 3.1. Классификация ложных тревог.
| Тип | Характерное время | Частота появления | Масштаб, в пикселях (768х576) | Масштаб, реальные размеры | Перепад яркости, в центре (градаций) | Перепад яркости, края (градаций) | Примечания |
| «Дрожание листьев» | 3-10 Гц | Зависит от наличия ветра | 2х2 | 20 см2 | 10 | Зависит от фона | |
| «Качание деревьев» | 1/3-3 Гц | Зависит от ветровой обстановки | 50х50 | 60 м2 | 10 | Зависит от фона | |
| Качание ночных фонарей | 1/3-3 Гц | Зависит от ветровой обстановки | 4х4 | 90 см2 | 1-5 | 100-150 | |
| Блики от форточек | <1 сек | - | от 1х1 до 4х4 | 500 см2 - 2 м2 | см. прим. | - | Резкое появление макс. яркости. |
| Включение, выключение света в окнах | <1 сек | - | от 1х1 до 4х4 | 500 см2 - 2 м2 | 50-150 | - | |
| Изменение освещённости панелей домов из-за теней от облаков | 0,5-1 Гц | 10-15 мин | от 1х1 до 150х150 | 825 м2 | 5-100 | - | |
| Движение теней облаков по ландшафту | 0,5-1 Гц | 10-15 мин | от 4х4 до всего кадра | - | 5-100 | - | |
| Качание штатных дымных шлейфов из труб предприятий | 10 мин | 10-15 мин | 70х70 | - | Зависит от фона | Зависит от фона | |
| «Пролёт птиц» | <1 сек | - | 1х1, 2х2 | 100 см2 | см. прим. | см. прим. | Зависит от фона и от «птицы» |
| Движение Ж/Д поездов | 45-70 сек | 0,5-2 часа | 70х70 | - | 30-50 | - | |
| Движение автотранспорта | 5-120 сек | 1-60 сек | 50х50 | - | 30-50 | - |
«Дрожание листьев» – в панораме городской застройки, всегда присутствует зелёный массив состоящий из деревьев, кустарников, и прочих зелёных насаждений. Этот массив является источником ложных тревог, так как из-за постоянного колебания листьев происходит постоянное, хоть и незначительное, изменение яркости.
















