Лабораторная работа _2 (1088569)
Текст из файла
МОСКОВСКИЙ ГОСУДАРСТВЕННЫЙ ИНСТИТУТ РАДИОТЕХНИКИ, ЭЛЕКТРОНИКИ И АВТОМАТИКИ (ТЕХНИЧЕСКИЙ УНИВЕРСИТЕТ)
СХЕМОТЕХНИКА
Лабораторная работа № 2
«Исследование усилительной ступени с коррекцией
на полевом транзисторе »
Выполнил
студент группы ВРУ-3-05
Москва 2008
Цель работы: Исследование цепей низкочастотной (НЧ) и высокочастотной (ВЧ) коррекции. Исследование влияния цепей коррекции на переходные характеристики выходной цепи резисторных каскада. Используя литературу, изучить работу схемы с простой индуктивной ВЧ коррекцией и цепочки НЧ - коррекции в резисторных каскадах.
Данные по варианту № 4.
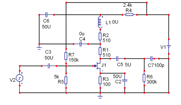
Рис. 1 Схема электрическая принципиальная.
Транзистор типа - 2N3459.
Напряжение источника питания V1 = 24 В.
Межэлектродые емкости
где: U0 = 1В- напряжение «начального смещения»,
U20 – стационарное напряжение между истоком и стоком в схеме.
Емкость СИС = 1пФ, CЗС=СGS= 3,16 пФ, СЗИ=СGD=2,78пФ.
-
Исследование стационарного режима.
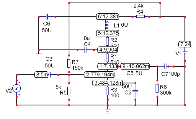
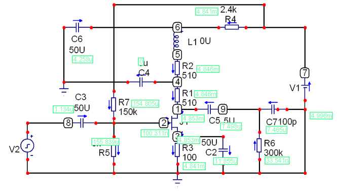
На Рис. 2 и 3 приведена принципиальная схема каскада с определенными с помощью программы МС-7 стационарные напряжения в узлах и токи в ветвях схемы.
Рис. 2 Стационарные напряжения в узлах схемы.
Рис. 3 Стационарные токи в ветвях схемы.
-
Исследование частотных характеристик выходной цепи каскада в области верхних частот.
Полагая межэлектродные емкости транзистора существенно меньше емкости С7 = 100пФ, исследуем АЧХ выходной цепи каскада в диапазоне частот 10кГц – 1ГГц при введении в каскад цепей простой индуктивной коррекции с тремя значениями коэффициента ВЧ коррекции.
а=0, а=аопт, а=2* аопт
Полагаем, что коэффициент ВЧ коррекции определяется выражением
а=0 при L=0, аопт=0,41 при L=43.2 мкГн, а=2* аопт при L=86,4 мкГн
Результаты исследование частотных и фазовых характеристик выходной цепи приведены на Рис. 4,5,6,7.
Рис. 4
Рис. 5
Рис. 6
Рис. 7
Определяем крутизну транзистора, исходя из упрощенного выражения:
К0 = S0 * Rc, где Rc = 1020 Ом ~ 1кОм. S0= 1,675 мСм
С использованием графиков АЧХ определяем верхние граничные частоты каскада без коррекции а=0, с оптимальной ВЧ коррекцией а=аопт и при коэффициенте ВЧ коррекции а=2* аопт.
При оптимальной ВЧ коррекции верхняя граничная частота каскада увеличивается примерно на 70%. (Рис 6.)
-
Исследование переходных процессов каскада в области малых временных интервалов.
В режиме Transient исследуем переходный процесс выходной цепи -V(9) во временном диапазоне: 0-5
при прежних значениях коэффициентов ВЧ-коррекции: а=0, аопт=0,41, а=2 аопт..
При этом источник импульсного сигнала V2- Model Pulse должен быть изменен, с записью следующих параметров:
VZERO=0, VONE=5m, P1=P2=1p, P3=P4=0,5u, P5=1u
Время анализа tАН переходной функции V(9) должно быть установлено больше величины Р5. (приближенно tАН~ 1,3P5).
Из графика АЧХ переходной функции следует, что при оптимальной величине коэффициента ВЧ коррекции а=0,41 в выходном сигнале наблюдается незначительный выброс, поскольку он отсутствует при значениях только при а<0,25.
-
Исследование частотных характеристик выходной цепи каскада с НЧ-коррекцией в области нижних частот.
Используя рекомендации пособия по выполнению лабораторной работы №2, изменив емкости конденсаторов С5=200пФ и С7=0, определяем оптимальную емкость конденсатора С6 низкочастотного корректора
АЧХ каскада в области нижних частот определяем в диапазоне 10Гц-60кГц. При исследовании в опции Stepping устанавливаем несколько значений емкости конденсатора С6 больше и меньше оптимального значения С6. Результаты частотного анализа каскада с НЧ коррекцией в области нижних частот приведены на рис. 9.
Из Рис. 9 следует, что при данных параметрах каскада существуют оптимальное значение емкости конденсатора НЧ корректора С6. при уменьшении этой емкости в АЧХ каскада наблюдается перекоррекция (значительный подъем частотной характеристики при переходе от средних в область нижних частот. Коррекция АЧХ прекращается с частот ниже 500 Гц при любых значениях емкости корректора.
Рис. 9
-
Анализ переходных процессов каскада с НЧ - коррекцией в области больших временных интервалов.
Цепочка низкочастотной коррекции каскада влияет и на поведение переходного процесса выходной цепи каскада в области больших временных интревалов.
Из графика Рис. 9 следует, что нижняя граничная частота каскада равна примерно 2 кГц. Используя рекомендации пособия по выполнению лабораторной работы определяем длительность входного импульсного сигнала из соотношения:
Однако с целью более яркого проявления работы цепи НЦ коррекции на больших временных интервалах определим параметры источника V2 импульсного сигнала следующими соотношениями:
VZERO=0, VONE=1m, P1=P2=0, P3=P4=120U, P5=500U
Время анализа переходного процесса зададим равным 300 мкс.
На Рис. 10 приведены эпюры напряжений на входе и выходе каскада. Из графика зависимости напряжений V(9) от времени следует, что существует оптимальное значение емкости конденсатора С6, при которой наблюдается оптимальная коррекция спада плоской части выходного импульса. Уменьшение величины этой емкости приводит к перекоррекции переходного процесса.
Рис. 10
Характеристики
Тип файла документ
Документы такого типа открываются такими программами, как Microsoft Office Word на компьютерах Windows, Apple Pages на компьютерах Mac, Open Office - бесплатная альтернатива на различных платформах, в том числе Linux. Наиболее простым и современным решением будут Google документы, так как открываются онлайн без скачивания прямо в браузере на любой платформе. Существуют российские качественные аналоги, например от Яндекса.
Будьте внимательны на мобильных устройствах, так как там используются упрощённый функционал даже в официальном приложении от Microsoft, поэтому для просмотра скачивайте PDF-версию. А если нужно редактировать файл, то используйте оригинальный файл.
Файлы такого типа обычно разбиты на страницы, а текст может быть форматированным (жирный, курсив, выбор шрифта, таблицы и т.п.), а также в него можно добавлять изображения. Формат идеально подходит для рефератов, докладов и РПЗ курсовых проектов, которые необходимо распечатать. Кстати перед печатью также сохраняйте файл в PDF, так как принтер может начудить со шрифтами.
















