Лабораторная работа _1 (1088568)
Текст из файла
МОСКОВСКИЙ ГОСУДАРСТВЕННЫЙ ИНСТИТУТ РАДИОТЕХНИКИ, ЭЛЕКТРОНИКИ И АВТОМАТИКИ (ТЕХНИЧЕСКИЙ УНИВЕРСИТЕТ)
СХЕМОТЕХНИКА
Лабораторная работа №1
«Исследование резистивного каскада на биполярном транзисторе »
Выполнил
студент группы ВРУ-3-05
Москва 2008
Цель работы: исследование частотных и переходных характеристик выходной и входной цепи резисторного каскада. Используя описание к лабораторной работе, изучить методики применения программы МС-7, при проведении расчетов составляющих комплексных дифференциальных параметров транзисторов в стационарной (рабочей) точке и основных показателей частотных и переходных характеристик выходной цепи резисторного каскада.
Входные параметры берем из таблицы 1. Данные по варианту № 6.
Таблица 1
| Варианты- № задания | Напряжение питания V2, В | Тип транзистора | Стационарный ток коллектора I20, мА | Стационарное напряжение U20 коллектор- эмиттер, В | Сопротивления коллектора и эмиттера: RK= R1 RЭ=R3, кОм |
| 1 | 8 | 2N2219A | 1 | 4 | 3,75; 0,375 |
| 2 | 12 | 2N914 | 2 | 6 | 2,75; 0,3 |
| 3 | 12 | 2N718 | 3 | 6,5 | 1,7; 0,17 |
| 4 | 15 | 2N835 | 4 | 8,5 | 1,5; 0,15 |
| 5 | 12 | 2N2218 | 4,5 | 6,3 | 1,15; 0,1 |
| 6 | 15 | 2N2102 ON | 2 | 5,0 | 4,75; 0,47 |
| 7 | 12 | 2N2221 | 2 | 6,0 | 2,75; 0,27 |
| 8 | 10 | 2N3019 | 3 | 6,3 | 1,7; 0,17 |
| 9 | 12 | 2N5550 | 2 | 7,5 | 2,0; 0,2 |
| 10 | 10 | 2N1613 | 1 | 9,0 | 2,5; 0,25 |
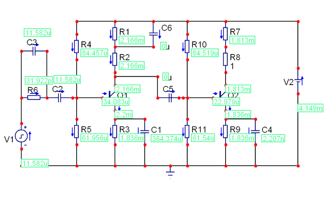
Рис. 1
Параметры схемы:
Q1, Q2 – биполярные транзисторы типа 2N2102 ON.
RB (сопротивление базы) – 100 Ом, Сопротивления коллектора и эмиттера RK=4.75 кОм, RЭ= 0.47 кОм. BF=h21=79.3546
CJC - емкость коллекторного перехода при нулевом смещении контактной разности потенциалов равной 0,75В – 130,35пФ.
V1 (источник прямоугольных импульсов) - 10мВ
V2 (источник питания) - 15В
Рис. 2
-
Стационарный режим.
Рис. 3 Рассчитанные с помощью МС-7 стационарные напряжения
в узлах схемы.
Рис. 4 Рассчитанные с помощью МС-7 стационарные токи в ветвях схемы.
2. Определение дифференциальных (малосигнальных) параметров биполярного транзистора в рабочей точке.
2.1 С этой целью в схеме устанавливается режим короткого замыкания по переменному току с помощью конденсатора С6 с величиной емкости С6=50 мкФ. Далее проводится исследование АЧХ входной проводимости и крутизны транзистора Q1 в диапазоне частот 10кГц-100МГц. Запись на анализ входной проводимости и крутизны транзистора проводится в окне исследования АЧХ в виде:
IB(Q1)/VBE(Q1) и IC(Q1)/VBE(Q1)
Рис. 5
Из графика (Рис. 5) видно, что крутизна для СЧ(10 кГц)
S0 = 45,528 мСм, частота fτ = 22,713 МГц при которой комплексная крутизна Y21 уменьшается в
раз.
Величина «приведенной» емкости при стационарном напряжении между коллектором и эмиттером равном U20 вычисляется по формуле:
С учетом конечного сопротивления базы окончательная величина «дважды приведенной» емкости, которая используется при аналитических расчетах, будет:
= 261,37 пФ
Из графика входной проводимости Y11 определим на частоте f=10кГц проводимость g11 = 0,585 мСм.
Модуль
= 9,873 мСм. Его величина будет соответствовать проводимости близкой к
.
Таким образом, дифференциальные параметры транзистора Q1,Q2 в стационарной точке определены.
2.2 Исключаем режим КЗ, исключив емкость С6=0.
Определим входную динамическую емкость каскада Свх(д). Для этого в окне исследования частотных характеристик запишем выражение:
VBE(Q1)/IB(Q1)
и проведем частотное исследование в диапазоне частот 10кГц-100МГц.
Рис. 6
Из графика Рис.6 находим входное частотно-независимое сопротивление Rвх=1,7 кОм, обратная ему величина будет входной проводимостью g11.
Проверка: 1/1,7*103 = 0,588 мСм ~ 0,585 мСм (по расчету МС-7).
Из того же графика находим частоту, при которой модуль входного сопротивления падает в 1,4 раза. Указанная частота 331,808 кГц, следовательно входная динамическая емкость каскада будет:
-
Исследование частотных характеристик промежуточного и оконечного каскада.
-
Расчет частотной характеристики оконечного каскада, емкость конденсатора С5=0.
-
V(1)/V(2)
в диапазоне частот 10кГц-100МГц проведем анализ.
Рис. 7
Из рис. 7 получаем усиление каскада в области средних частот
Верхняя граничная частота оказалась равной
3.2. Составим задание на расчет частотной характеристики промежуточного каскада:
V(9)/V(2)
При этом необходимо подключить к выходу первого каскада вход второго каскада, введя емкость конденсатора С5=50 мкФ (С5=50U).
Диапазон частот оставляем прежним 10кГц-100МГц.
Результаты частотного анализа АЧХ промежуточного каскада, полученные с помощью программы МС-7 приведены на рис.8.
Из графика рис.8 получаем: коэффициент усиления каскада в области средних частот К0 = 0,691, а верхняя граничная частота
95,846 кГц.
Таким образом, подключение второго каскада уменьшает как усиление в области средних частот, так и полосу пропускания (верхнюю граничную частоту).
4. Исследование переходных характеристик оконечного и промежуточного каскада в области малых временных интервалов.
4.1 Для определения времени установления фронта переходной характеристики оконечного каскада необходимо установить параметры импульсного сигнала, т.е. окончание временных точек окончания плоской части импульса входного сигнала – Р3 и Р4. Рекомендуется временной интервал Р1, Р2-Р3, Р4 установить равным 3-5 времени установления выходного импульсного сигнала. Это время, как известно, связано с верхней граничной частотой каскада соотношением
Поскольку для оконечного каскада
1,016 МГц, то получаем
Следовательно, интервал P1,P2-P3,P4
Можно установить равным, например, 4 мкС. Проведем такие установки в импульсном сигнале V1:
VZERO=0, VONE=100U, P1=0 P2=0 P3=4U P4=4U P5=10U.
Время анализа переходного процесса установим равным немного большим временного интервала Р5, например 10 мкС.
Результаты расчета переходной характеристики приведены на рис.9.
Рис. 9
Из рис. 9 видно, что в выходном и входном сигнале имеются постоянные составляющие, обусловленные стационарным режимом в каскаде. Чтобы выделить приращение, т.е. выходной сигнал в напряжении V(1) использована опция Vertical Tag Mode, с помощью которой определено, что
=0,343
4.2. Для определения времени нарастания фронта выходного сигнала промежуточного каскада необходимо, во первых, увеличить емкость связи первого каскада со вторым С5, установив ее равной С5=С50 мкФ (С5=С50U). Далее следует перенастроить источник входного импульсного сигнала, согласовав его с верхней граничной частотой промежуточного каскада. Проведя аналогичные расчеты и учитывая, что верхняя граничная частота этого каскада составляет примерно 96 кГц, получаем ориентировочное значение времени установления фронта такого каскада. Время анализа установим равным 50мкС.
На рис. 10 приведены графики переходного процесса на выходе промежуточного каскада, а также входного импульсного сигнала с перенастроенными параметрами источника V1.
Отсюда: VZERO=0, VONE=100U, P1=0 P2=0 P3=10U P1=30U P5=15U.
Время анализа переходного процесса установим равным немного большим временного интервала Р5, например 20 мкС.
Из графика Рис. 10 следует, что время переходного процесса на выходе промежуточного каскада близко к ранее рассчитанному.
Характеристики
Тип файла документ
Документы такого типа открываются такими программами, как Microsoft Office Word на компьютерах Windows, Apple Pages на компьютерах Mac, Open Office - бесплатная альтернатива на различных платформах, в том числе Linux. Наиболее простым и современным решением будут Google документы, так как открываются онлайн без скачивания прямо в браузере на любой платформе. Существуют российские качественные аналоги, например от Яндекса.
Будьте внимательны на мобильных устройствах, так как там используются упрощённый функционал даже в официальном приложении от Microsoft, поэтому для просмотра скачивайте PDF-версию. А если нужно редактировать файл, то используйте оригинальный файл.
Файлы такого типа обычно разбиты на страницы, а текст может быть форматированным (жирный, курсив, выбор шрифта, таблицы и т.п.), а также в него можно добавлять изображения. Формат идеально подходит для рефератов, докладов и РПЗ курсовых проектов, которые необходимо распечатать. Кстати перед печатью также сохраняйте файл в PDF, так как принтер может начудить со шрифтами.















