Исследование диаграммы напрвленности излучения светодиодов и числовой апертуры волоконых световодов (1087410)
Текст из файла
ЛАБОРАТОРНАЯ РАБОТА № 2
Исследование диаграммы направленности излучения светодиодов и числовой апертуры волоконных световодов
-
Цель работы
Исследование пространственного распределения излучения светодиодов, полупроводниковых лазеров и волоконных световодов. Определение некоторых характеристик световодов по диаграмме направленности излучения.
-
Особенности пространственного распределения излучения различных источников
В настоящее время в качестве источников света используют: лампы накаливания, газоразрядные лампы, газовые и твердотельные лазеры, полупроводниковые светодиоды и лазеры. Каждый из них имеет характерное угловое распределение излучения. Лампы накаливания и газоразрядные имеют разнонаправленное диффузное излучение. Светодиоды имеют направленное излучение с большой угловой расходимостью. Полупроводниковые лазеры имеют излучение с разной расходимостью по двум осям координат ортогональных к направлению излучения. Газовые лазеры обладают излучением с очень малой расходимостью (рис.1).
Вид источника, характер излучения и его пространственное распределение определяют возможность использования излучения в оптических системах. Так, например, лампы накаливания имеют непрерывное спектральное распределение, соответствующее излучению "черного тела" при температуре равной температуре спирали (≈2700К). Газоразрядные лампы имеют линейчатый спектр излучения. Их излучение является также диффузным, т.е. рассеивается в разные стороны под разными углами. Это затрудняет фокусировку излучения и использование его в спектроанализаторах.
Рис.1. Пространственное распределение излучения лампы (а), светодиода (б), полупроводникового лазера (в), твердотельного или газового лазера (г)
Светодиоды излучают в сравнительно узком спектральном диапазоне 30-50 нм с ярко выраженным цветом (синий, зеленый, желтый, оранжевый, красный). Лазеры имеют когерентное излучение с очень узким спектром излучения (3…5 нм). Существуют так называемые одночастотные лазеры с очень узкой спектральной полосой ≈100 кГц.
Лампы и светодиоды имеют диффузный характер излучения с излучающей поверхности. Это приводит к тому, что оптическая система не позволяет собрать излучение в пятно менее размера излучающей площади.
Излучение лазера обладает пространственной когерентностью (точки поверхности фронта излучения в каждый момент времени находятся на равном удалении от точек поверхности предшествующего момента). Благодаря этому лазерное излучение может быть сфокусировано в пятно соизмеримое с длинной волны излучения.
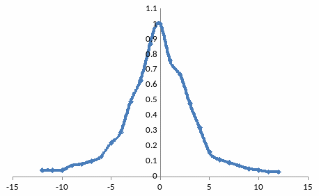
Количественной характеристикой пространственного распределения излучения от источника является диаграмма направленности излучения (рис. 2), т.е. распределение энергии относительно оси излучения. Обычно у светодиодов излучение имеет вид конуса с круглым сечением. Диаграмму направленности излучения, или распределение энергии относительно оси светодиода, можно измерить фотоприемником. Параметром, характеризующим расходимость излучения, является ширина диаграммы направленности или угол расходимости . Определяется он как угол между касательными к точкам диаграммы соответствующим 1/2 Pmax (рис. 2.).
Рис. 2. Распределение энергии излучения световода относительно оси излучения
Излучение, выходящее из любой оптической системы или из волоконного световода также характеризуются расходимостью (или сходимостью) и характеризуют некоторые свойства оптической системы.
Излучение, выходящее из волоконного световода, имеет диаграмму направленности, показанную на рис. 2. Важнейшим параметром волоконного световода (оптического волокна) является числовая апертура (NA), определяемая как NA=sin. С другой стороны, известно, что NA=
, где nс и nоб - показатели преломления сердцевины и оболочки. Используя алгебраические преобразования, найдем: NA=
или
,
где
- разница показателей преломления сердцевины и оболочки световода.
Величина NA является важным параметром световода, определяющим допустимые углы ввода излучения в световод.
Величины и NA - характеризуют также устойчивость световода к внешним механическим воздействиям.
-
Описание стенда
Схема стенда представлена на рис. 3.
Рис. 3. Схема стенда для измерения диаграммы направленности и апертуры световода
Схема включает: источник питания ИП, блокировочный резистор R1, регулятор тока R2, светодиод VD1, микролинзу МЛ, оптическое волокно ОВ, штекер с выходным концом волокна Ш, устройство углового измерения УИ, фотодиод VD2, миллиамперметр мА.
Измеренные значения оптического излучения Pотн., падающего на фотоприемник в зависимости от его углового положения θ
| θ | 0 | 1 | 2 | 3 | 4 | 5 | 6 | 7 | 8 | 9 | 10 | 11 | 12 | 13 | 14 |
| I, мкА | 46 | 35 | 31 | 22 | 14,5 | 7,5 | 5 | 4 | 3 | 2,5 | 2 | 1,5 | 1,5 | 1,4 | 1,3 |
| θ | -1 | -2 | -3 | -4 | -5 | -6 | -7 | -8 | -9 | -10 | -11 | -12 | -13 | -14 |
| I, мкА | 40 | 29 | 22,5 | 13,5 | 10 | 6 | 4,5 | 3,5 | 3 | 2 | 1,8 | 1,7 | 1,5 | 1 |
Imax=46
Относительные значения мощности оптического излучения Ротн, падающего на фотоприемник от его углового положения θ (Ротн=I/Imax)
| θ | 1 | 2 | 3 | 4 | 5 | 6 | 7 | 8 | 9 | 10 | 11 | 12 |
| Pотн | 0,76 | 0,67 | 0,48 | 0,32 | 0,16 | 0,11 | 0,09 | 0,07 | 0,05 | 0,04 | 0,03 | 0,03 |
| θ | -1 | -2 | -3 | -4 | -5 | -6 | -7 | -8 | -9 | -10 | -11 | -12 |
| Pотн | 0,87 | 0,63 | 0,49 | 0,29 | 0,22 | 0,13 | 0,1 | 0,08 | 0,07 | 0,04 | 0,04 | 0,04 |
θтелесн = 35о
NA = sinθ = 0,57
n0 = 1,46
Δn = NA2 / 2n0 = 0,11
Характеристики
Тип файла документ
Документы такого типа открываются такими программами, как Microsoft Office Word на компьютерах Windows, Apple Pages на компьютерах Mac, Open Office - бесплатная альтернатива на различных платформах, в том числе Linux. Наиболее простым и современным решением будут Google документы, так как открываются онлайн без скачивания прямо в браузере на любой платформе. Существуют российские качественные аналоги, например от Яндекса.
Будьте внимательны на мобильных устройствах, так как там используются упрощённый функционал даже в официальном приложении от Microsoft, поэтому для просмотра скачивайте PDF-версию. А если нужно редактировать файл, то используйте оригинальный файл.
Файлы такого типа обычно разбиты на страницы, а текст может быть форматированным (жирный, курсив, выбор шрифта, таблицы и т.п.), а также в него можно добавлять изображения. Формат идеально подходит для рефератов, докладов и РПЗ курсовых проектов, которые необходимо распечатать. Кстати перед печатью также сохраняйте файл в PDF, так как принтер может начудить со шрифтами.















