Инструкция по работе с Electronics Workbench (1086634), страница 3
Текст из файла (страница 3)
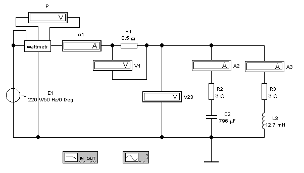
На экране получаем один вольтметр и три амперметра
.
Редактируем типы измерительных приборов, их обозначения и расположение на схеме аналогично предыдущим компонентам с помощью диалоговых окон.
Так как ни в одной группе компонентов нет ваттметра, модель этого прибора (wattmetr) находим в наборе субсхем,
при этом сам прибор выполнен по специальной схеме, а индикатором является вольтметр.
Увеличивая размеры расчетной схемы так, чтобы измерительные приборы поместились в ней, получаем схему для моделирования.
В этой схеме возможно применение графопостроителя (Bode Plotter) для измерения фазового сдвига и осциллографа (Oscilloscope) для получения формы кривой напряжения
-
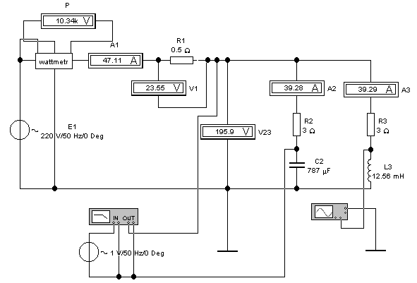
VI шаг-включение схемы для моделирования и получение результатов.
Нажав в правом верхнем углу клавишу
, получаем показания приборов.
При этом Bode Plotter показывает фазовый сдвиг = 53,46° между напряжением U23 и током I2,
а осциллограф показывает форму кривой напряжения на индуктивности.
3.3. Составление простейших аналоговых электронных схем.
Рассмотрим эту процедуру на примере:
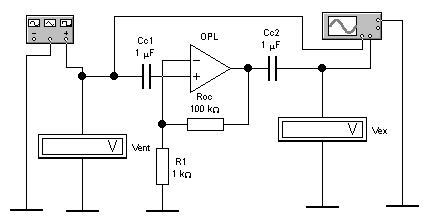
Задание: Построить схему усилителя низкой частоты на базе операционного усилителя с отрицательной обратной связью. Проверить на модели ее работоспособность и возможности снятия основных характеристик.
3.3.1. I шаг-моделирование операционного усилителя.
В строке основных групп компонентов отыскиваем группу Analog ICs
и нажимаем на кнопку
.
Открывается строка компонентов этой группы,
в ней находим кнопку
- это компонент 3-Terminal-Opamp – линейная модель операционного усилителя с тремя выводами, параметры которого задаются с помощью соответствующего диалогового окна. Удерживая ее мышкой, переносим на экран.
На экране появляется 1-ый компонент схемы, который не требует редактирования.
-
II шаг-моделирование двух резисторов в цепи обратной связи Rос= 100кОм,
R1 = 1 кОм и конденсаторов связи Сс1 = Сс2 = 1мкФ.
В строке основных групп компонентов отыскиваем группу Basic
и нажимаем на кнопку
.
Открывается строка компонентов этой группы,
в ней находим кнопки
и
, удерживая мышкой кнопки, переносим на экран резисторы и конденсаторы по очереди.
На экране появляются остальные компоненты схемы,
которые редактируем с помощью диалогового окна.
Изменяем сопротивления резисторов и емкости конденсаторов, обозначаем и поворачиваем изображения элементов.
В результате на экране получаем операционный усилитель, два резистора и два конденсатора, подготовленные для соединения в схему
-
III шаг-соединение компонентов в схему.
Соединяя все компоненты, получаем схему усилителя низкой частоты.
3.3.4. IVшаг-моделирование двух вольтметров на входе и выходе усилителя, генератора входного сигнала, осциллографа и их соединение в схему.
В строке основных групп компонентов отыскиваем группы Indicators и Instruments
и нажимаем кнопки
и
.
Открываются строки компонентов этих групп,
и в них с помощью кнопок
- Voltmeter,
- Function Generator и
- Oscilloscope вызываем на экран вольтметры, генератор входного сигнала и осциллограф.
На экране получаем два вольтметра, генератор и осциллограф
.
Редактируем типы измерительных приборов, их обозначения и расположение на схеме аналогично предыдущим компонентам с помощью диалоговых окон.
Соединяя элементы между собой, получаем схему моделирования работы усилителя низкой частоты.
-
V шаг-включение схемы и получение результатов.
Нажав в правом верхнем углу клавишу
, получаем показания приборов.
При этом входной сигнал задан генератором
а осциллограф показывает форму кривой напряжения на входе и выходе усилителя.
3.4. Составление простейших цифровых электронных схем.
Рассмотрим эту процедуру на примере:
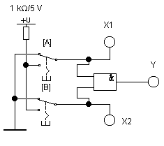
Задание: Составить таблицы истинности для основных логических функций И, ИЛИ и НЕ. Проверить на модели правильность их функционирования.
3.4.1. I шаг-моделирование логических элементов.
В строке основных групп компонентов отыскиваем группу Logic Gates
и нажимаем на кнопку
.
Открывается строка компонентов этой группы,
в ней находим три кнопки:
кнопка
- это компонент 2-Input AND Gate – логический элемент И;
кнопка
- это компонент 2-Input OR Gate – логический элемент ИЛИ;
кнопка
- это компонент NOT Gate – логический элемент НЕ.
Удерживая их мышкой, переносим на экран.
На экране появляются 3 компонента схемы, которые не требуют редактирования.
-
II шаг-моделирование схемы задания логических уровней и индикации состояний.
В строке основных групп компонентов отыскиваем группу Basic
и нажимаем на кнопку
.
Открывается строка компонентов этой группы,
в ней находим кнопки
и
, удерживая мышкой кнопки, переносим на экран компоненты Switch – ключ, управляемый клавишами и Pull-Up-Resistor – источник сигнала «логическая единица».
На экране появляются компоненты схемы, которые редактируем с помощью диалогового окна.
Изменяем клавиши управления ключами, например A и B.
Индикатор логического уровня находим в строке компонентов Indicators.
С помощью кнопки
- Red Probe переносим на экран три компонента для контроля уровня логического сигнала на входах и выходе логического элемента.
И теперь составляем схему задания логических уровней и индикации состояний.
-
III шаг-соединение компонентов в схему.
Соединяя логические элементы и схему задания логических уровней и индикации состояний, получаем схему моделирования работы логических элементов и проверки правильности их функционирования.
В качестве примера возьмем элемент И
-
IV шаг-включение схемы и получение результатов.
Нажав в правом верхнем углу клавишу
, подготавливаем схему к работе.
Далее включая поочередно и вместе ключи клавишами А и В, составляем таблицу истинности.
26
















