Лекция № 1 (1085689)
Текст из файла
ЛЕКЦИЯ № 1.
РIC – контроллеры.
Первые микроконтроллеры компании Microchip PIC16C5x появились в конце 1980-х годов и благодаря своей высокой производительности и низкой стоимости составили серьезную конкуренцию производившимся в то время 8-разрядным МК с CISC-архитектурой. Семейство PICmicro очень удачно вписалось в мировую палитру микроконтроллеров и в настоящее время бурно прогрессирует. Ежегодный выпуск микроконтроллеров семейства PICmicro уже превысил 100 миллионов изделий, и в последние несколько лет Microchip уверенно занимает одно из лидирующих позиций в мировых рейтингах основных производителей 8-битных микроконтроллеров. У Microchip есть встроенная линейка: она выпускает 8-разрядные, 16- разрядные контроллеры, а также контроллеры по цифровой обработке информации. Среди всех микроконтроллеров, микроконтроллеры среднего уровня являются самыми популярными.
Что же делает PIC – контроллеры столь привлекательным для массовых изделий? Электрически программируемые пользователем ППЗУ, минимальное энергопотребление, высокая производительность, хорошо развитая RISC-архитектура, функциональная законченность, минимальные размеры и низкие цены, то есть лучший показатель цена/производительность. Широкая номенклатура изделий обеспечивает использование микроконтроллеров в устройствах, предназначенных для разнообразных сфер применения.
В настоящее время компания Microchip выпускает пять основных семейств 8-разрядных RISC-микроконтроллеров, совместимых снизу вверх по программному коду:
-
PIC12CXXX – семейство микроконтроллеров, выпускаемых в миниатюрном 8-выводном исполнении. Эти микроконтроллеры выпускаются как с 12-разрядной (33 команды), так и с 14-разрядной (35 команд) системой команд. Содержат встроенный тактовый генератор, таймер/счетчик, сторожевой таймер, схему управления прерываниями. В составе семейства есть микроконтроллеры со встроенным 8-разрядным четырехканальным АЦП. Способны работать при напряжении питания до 2,5 В;
-
PIC16C5X – базовое семейство микроконтроллеров с 12-разрядными командами (33 команды), выпускаемое в 18-, 20- и 28-выводных корпусах. Представляют собой простые недорогие микроконтроллеры с минимальной периферией. Способность работать при малом напряжении питания (до 2 В) делает их удобными для применения в переносных конструкциях. В состав семейства входят микроконтроллеры подгруппы PIC16HV5XX, способные работать непосредственно от батареи в диапазоне питающих напряжений до 15 В;
-
PIC16CXXX – семейство микроконтроллеров среднего уровня с 14-разрядными командами (35 команд). Наиболее многочисленное семейство, объединяющее микроконтроллеры с разнообразными периферийными устройствами, в число которых входят аналоговые компараторы, аналогово-цифровые преобразователи, контроллеры последовательных интерфейсов SPI, USART и I2C, таймеры-счетчики, модули захвата/сравнения, широтно-импульсные модуляторы, сторожевые таймеры, супервизорные схемы и так далее;
-
PIC17CXXX – семейство высокопроизводительных микроконтроллеров с расширенной системой команд 16-разрядного формата (58 команд), работающие на частоте до 33 МГц, с объемом памяти программ до 16 Кслов. Кроме обширной периферии, 16-уровневого аппаратного стека и векторной системы прерываний, почти все микроконтроллеры этого семейства имеют встроенный аппаратный умножитель 8х8, выполняющий операцию умножения за один машинный цикл. Являются одними из самых быстродействующих в классе 8-разрядных микроконтроллеров;
-
PIC18CXXX – семейство высокопроизводительных микроконтроллеров с расширенной системой команд 16-разрядного формата (75 команд) и встроенным 10-разрядным АЦП, работающие на частоте до 40 МГц. Содержат 31-уровневый аппаратный стек, встроенную память команд до 32 Кслов и способны адресовать до 4 Кбайт памяти данных и до 2 Мбайт внешней памяти программ. Расширенное RISC-ядро микроконтроллеров данного семейства оптимизировано под использование нового Си-компилятора.
Наиболее распространенными семействами PIC-контроллеров являются PIC16CXXX и PIC17CXXX.
Маркировка.
Начинается маркировка с трёх букв: PIC (Peripheral Interface Controller - программируемые интерфейсные контроллеры). Дальше обозначение микросхем складывается из следующих полей:
PIC(Номер серии)(Тип памяти программ)(Номер разработки)-(максимальная тактовая частота (в МГц) и если есть аналоги)_(Температурный диапазон)_(Тип корпуса).
Пример: PIC16F84−04
Номер серии = {10;12;14;16;17;18;24;30;33}.
Тип памяти программ = {F;C;CR}.
F - многократно программируемая память программ (может перепрограммироваться до 1000 раз). Это может оказаться полезным при модернизации устройств.
С - однократно программируемая память программ (OTP), которая предназначена для полностью оттестированных и законченных изделий, в которых не будет происходить дальнейших изменений кода. (В процессе разработки используется с буквой « f » . Затем если большая серия, то переходят на « с », которая в несколько раз дешевле.)
CR – масочная память программ. Она совсем не программируется, программа туда записывается при её изготовлении с помощью масок. Память программ масочного типа обеспечивают высокую надежность хранения информации по причине программирования в заводских условиях с последующим контролем результата. Имеет минимальную цену, но при этом должна быть большая партия изготовления. Здесь имеется возможность неоднократной записи в память программы, но применяется только для этого. Основным недостатком данной памяти является необходимость значительных затрат на создание нового комплекта фотошаблонов и их внедрение в производство.
Под номер разработки обычно отводится три цифры. При обозначении микросхем с многократно программируемой памятью программ после F идёт цифра 8, а у других микросхем, например с однократно программируемой памятью программ, могут быть цифры 6 и 7, что говорит о более простых технологических процессах изготовления микросхемы.
Температурный диапазон = { _ ; I; E}.
1) коммерческий температурный диапазон (он не указывается) составляет: от 0° до +70°С.
2) индустриальный или промышленный температурный диапазон обозначается буквой «I» и
составляет: от -40° до +85°С.
3) автомобильный температурный диапазон обозначается буквой «E » и составляет: от -40° до
+125°С.
Основные типы корпусов:
P-DIP – прямоугольный пластмассовый корпус с двумя рядами вертикальных выводов вдоль длинной стороны прямоугольника. Самый распространенный тип корпуса. Основное его достоинство: на сегодняшний день под него ещё сделаны все программаторы, тогда как под другие необходимы переходники.
JW - прямоугольный пластмассовый корпус с двумя рядами вертикальных выводов и с окном для ультрафиолетового стирания. Имеет большую цену и сильно усложняет корпус. Это ещё существующая, но уже уходящая технология.
TQFP – квадратный пластмассовый корпус с планарными выводами по периметру. Планарные выводы – это выводы, которые не протыкаются в поверхность, а запаяны на той же поверхности. Данный тип корпуса применяется при большом количестве выводов.
Архитектура микроконтроллеров среднего уровня.
Как правило, микроконтроллер представляет собой законченную микропроцессорную систему, выполненную на одном кристалле, которая содержит основные функциональные блоки микропроцессорной системы (центральный процессор, постоянное запоминающее устройство, оперативное запоминающее устройство и периферийные устройства для ввода и вывода информации). В настоящее время всеми ведущими компаниями широко используется модульный принцип построения микроконтроллеров. При таком способе построения, у микроконтроллеров одного семейства есть базовый функциональный блок (процессорное ядро), который одинаковый для всех микроконтроллеров семейства, и изменяемый функциональный блок, который отличает микроконтроллеры разных моделей в приделах одного семейства. В изменяемый функциональный блок входят модули различных типов памяти, модули встроенных генераторов синхронизации, модули периферийных устройств, таймеры и некоторые другие модули (компараторы напряжения, аналого-цифровые преобразователи). В состав внутренней контроллерной магистрали входят шины адреса, шины данных и шины управления.
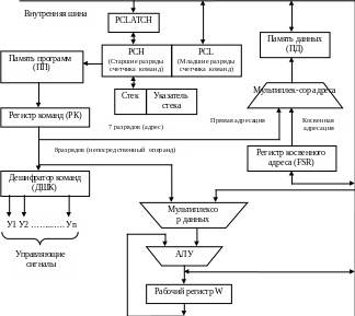
Структура модульного микроконтроллера:
Как для автономных, так и для стационарных систем, одним из основных критериев выбора микроконтроллера является его производительность, которая напрямую зависит от производительности процессорного ядра.
Структурная схема процессорного ядра микроконтроллеров
PIC среднего уровня:
При перезапуске микроконтроллера исполнение программы начинается с адреса 0х00000. Система обработки прерываний использует адрес 0х00004. Регистр конфигурации имеет адрес 0х02007.
Специализированные микроконтроллерные функции включают следующие возможности:
-
автоматический сброс при включении (Power-on-Reset);
-
таймер включения при сбросе (Power-up Timer);
-
таймер запуска генератора (Oscillator Start-up Timer);
-
сторожевой (Watchdog) таймер WDT с собственным встроенным генератором, обеспечивающим повышенную надежность;
-
EEPROM бит секретности для защиты кода;
-
экономичный режим SLEEP;
-
выбираемые пользователем биты для установки режима возбуждения встроенного генератора;
-
последовательное встроенное устройство программирования Flash/EEPROM памяти программ и данных с использованием только двух выводов.
С точки зрения организации процессов выборки и исполнения команды в современных 8-разрядных МК применяется одна из двух архитектур МПС: фон-неймановская (принстонская) или гарвардская. Все микроконтроллеры PICmicro построены по RISC архитектуре.
Структура МПС с фон-неймановской архитектурой.
Основной особенностью фон-неймановской архитектуры является использование общей памяти для хранения программ и данных, что упрощает устройство МПС, так как обращение к памяти программ и данных реализуется через одну шину.
Структура МПС с гарвардской архитектурой.
Особенности гарвардской архитектуры:
1) Память программ и память данных - разделены.
2) Для обращения к памяти программ и памяти данных используются отдельные шины адреса и данных.
3) Разрядность ячеек памяти программ не зависит от разрядности ячеек памяти данных.
4) Вследствие этого можно выбрать, чтобы в командное слово входила не только оперативная часть команды, но и адресная часть. Таким образом, каждая команда представляется одним многоразрядным словом.
5) Команда считывается за один машинный цикл, что значительно повышает производительность. То есть из многобайтных команд сделали однобайтную.
6) Раздельные шины памяти программ и памяти данных позволяют потенциально производить выборку очередной команды во время выполнения текущей, то есть организовать конвейерную обработку.
Вдвое увеличивается производительность при той же тактовой частоте.
7) Также присутствуют трудности, связанные с гарвардской архитектурой, так как для обеспечения бесперебойной работы конвейера необходимо разработать систему команд одинаковых по длине и времени выполнения.
8) Ограниченность длины командного слова заставляет использовать сокращенный набор команд, которые в английском языке обозначаются: Reduced Instruction Set Code (RISC).
9) Микроконтроллеры сокращенной системы команд называются RISC.
10) Микроконтроллеры семейства PIC являются RISC-микроконтроллерами.
11) По длине команды PIC-микроконтроллеры делятся на три уровня:
-
PIC-контроллеры нижнего уровня длиной команды 12 бит.
-
PIC-контроллеры среднего уровня длиной команды 14 бит.
-
PIC-контроллеры верхнего уровня длиной команды 16 бит.
Разделом между уровнями в основном считается длина команды, так как наличие функциональных узлов – это ещё не обозначение его уровня.
12) PIC-контроллеры нижнего и среднего уровней не имеют средств для расширения памяти программ и памяти данных.
13) Из-за ограниченной разрядности командное слово может содержать адрес только одного операнда. Поэтому межрегистровые пересылки в PIC-контроллерах выполняются с помощью двух команд:
-
Первой командой операнд из регистра источника передаётся в промежуточный регистр, обозначаемый W.
-
Второй командой из рабочего регистра W (аккумулятора) операнд передаётся в заданный регистр.
14) Запись восьмибитной константы во внутренние регистры также производится в два этапа:
-
Сначала константа записывается в рабочий регистр W.
-
Затем из рабочего регистра W константа передаётся в заданный регистр.
15) При выполнении двухоперандных операций (сложение, вычитание, конъюнкция, дизъюнкция, исключающее ИЛИ), в которых требуются два операнда: один из операндов должен быть предварительно записан в рабочий регистр W, а адрес второго указывается в команде.
16) Результаты арифметических и логических операций могут быть зафиксированы либо в рабочем регистре W, либо по адресу указанному в команде.
17) По результатам арифметических операций вырабатывается три признака:
-
Признак нуля (Z);
-
Признак переноса (C);
-
Признак вспомогательного переноса (DC).
которые хранятся в младших разрядах регистра состояния, который имеет название STATUS.
По результатам логических операций вырабатывается всегда один признак: только признак нуля.
18) Все регистры РIC – контроллера побитно доступны. Исключение составляет только рабочий регистр W.
Характеристики
Тип файла документ
Документы такого типа открываются такими программами, как Microsoft Office Word на компьютерах Windows, Apple Pages на компьютерах Mac, Open Office - бесплатная альтернатива на различных платформах, в том числе Linux. Наиболее простым и современным решением будут Google документы, так как открываются онлайн без скачивания прямо в браузере на любой платформе. Существуют российские качественные аналоги, например от Яндекса.
Будьте внимательны на мобильных устройствах, так как там используются упрощённый функционал даже в официальном приложении от Microsoft, поэтому для просмотра скачивайте PDF-версию. А если нужно редактировать файл, то используйте оригинальный файл.
Файлы такого типа обычно разбиты на страницы, а текст может быть форматированным (жирный, курсив, выбор шрифта, таблицы и т.п.), а также в него можно добавлять изображения. Формат идеально подходит для рефератов, докладов и РПЗ курсовых проектов, которые необходимо распечатать. Кстати перед печатью также сохраняйте файл в PDF, так как принтер может начудить со шрифтами.
















