ЛБ-ПР(Дкас,Бл) (1084439)
Текст из файла
ЛАБОРАТОРНО-ПРАКТИЧЕСКАЯ РАБОТА №
«Исследование двухкаскадного транзисторного усилителя»
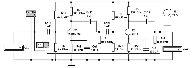
Схема проведения опытов
Опыт №1.
Амплитудно-частотная характеристика усилителя Кус = f(f), при Uвх=100мкВ.
Таблица №1.1.
| f (Гц) | 1102 | 1103 | 1104 | 1105 | 1106 | 1107 | 1108 |
| Кус Сс=1мкФ | |||||||
| Кус Сс=1.103 мкФ |
Опыт №2.
Амплитудная характеристика усилителя Um.вх = f(Um.вых), при f=100кГц.
Таблица №1.2.
| Uвх (мкВ) | 100 | 200 | 600 | 1000 | 1400 | 1800 | 2000 |
| Uвых (В) | |||||||
| Кус |
Амплитудно-частотная характеристика усилителя Кус = f(f), при Uвх=100мкВ.
Кус
8
000
7000
6000
5000
4000
3000
2000
1000
0,0
1,0 2,0 3,0 4,0 5,0 6,0 7,0 8.0 log f.
Амплитудная характеристика усилителя Um.вх = f(Um.вых), при f=100кГц.
Uвых (В)
7,0
6,0
5,0
4,0
3,0
2,0
1,0
0,0
200 400 600 800 1000 1200 1400 1600 1800 2000 Uвх (мкВ)
Характеристики
Тип файла документ
Документы такого типа открываются такими программами, как Microsoft Office Word на компьютерах Windows, Apple Pages на компьютерах Mac, Open Office - бесплатная альтернатива на различных платформах, в том числе Linux. Наиболее простым и современным решением будут Google документы, так как открываются онлайн без скачивания прямо в браузере на любой платформе. Существуют российские качественные аналоги, например от Яндекса.
Будьте внимательны на мобильных устройствах, так как там используются упрощённый функционал даже в официальном приложении от Microsoft, поэтому для просмотра скачивайте PDF-версию. А если нужно редактировать файл, то используйте оригинальный файл.
Файлы такого типа обычно разбиты на страницы, а текст может быть форматированным (жирный, курсив, выбор шрифта, таблицы и т.п.), а также в него можно добавлять изображения. Формат идеально подходит для рефератов, докладов и РПЗ курсовых проектов, которые необходимо распечатать. Кстати перед печатью также сохраняйте файл в PDF, так как принтер может начудить со шрифтами.
















