lab5 (1076504)
Текст из файла
| Защищено: Спиридонов С.Б. "__"_____________2013 г. | Демонстрация: Спиридонов С.Б. "__"_____________2013 г. |
Лабораторная работа № 5
по курсу "Схемотехника дискретных устройств"
Исследование регистров.
| ИСПОЛНИТЕЛЬ: | |
| студент группы ИУ5-42 | _________________ |
| Джураева Э.М. | "__"_____________2013г. |
Москва - 2013
1. Четырехразрядный сдвигающий регистр вправо и диаграмма занесения 9:
Здесь ключ 3 отвечает за сброс, ключ 1 - подача 1 или 0 (замкнут или разомкнут), ключ 2 - подача синхроимпульса. Запись производится по началу синхроимпульса, то есть при подающемся сигнале синхроимпульса не позволяется занести данные, а только по начальному фронту.
2. Реверсивный регистр
Сдвиг влево и диаграмма занесения числа 4:
Ключ 3 - отвечает за адрес, то есть при замкнутом ключе 3 - сдвиг вправо, при разомкнутом сдвиг влево, ключ 2 -подача синхроимпульса, ключ 1 и 4 соответственно занесение цифр в правый и левый режим сдвига.
Сдвиг вправо и диаграмма занесения числа 5:
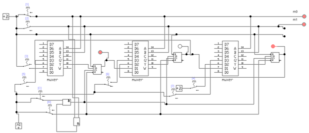
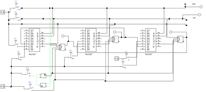
3. Трехразрядный универсальный регистр.
Схема регистра имеет вид:
Режимы:
а) сдвиг вправо
убедившись, что все ключи разомкнуты, включаем установку, замыкаем ключ 1 - загорается лампочка m0, подаем сигнал сброса (разомкнули ключ R) - если необходимо.
Далее, чтобы подать 1, устанавливаем в положение логической 1 ключ 3, ключ R, подаем синхроимпульс (ключ С) и видим, что зажглась самая левая лампочка. Чтобы подать 0, размыкаем ключ 3, подаем синхроимпульс, видим, что 1 сдвинулась вправо (загорается средняя лампочка), а на старшем разряде лампочка не загорается - то есть мы подали логический 0.
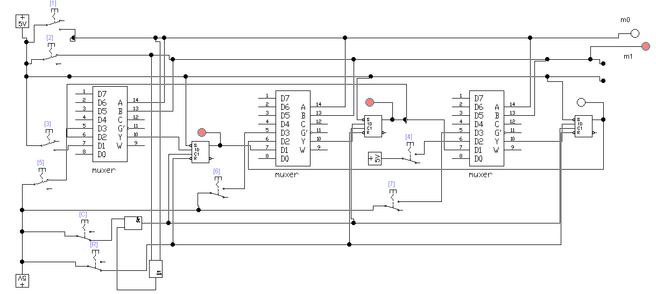
запись цифры 5:
2) сдвиг влево:
Разомкнули все ключи, замыкаем ключ 2 (включение режима сдвига влево), при необходимости сбрасываем (разомкнули и замкнули ключ R).
Далее, чтобы занести в младший разряд 1:
замкнули ключ 4, подали синхроимпульс (ключ C), справа загорелась лампочка - хранится единица в младшем разряде.
Чтобы занести 0:
разомкнули ключ 4, подали синхроимпульс (ключ С), 1 из младшего разряда передвинулась в средний, в младшем хранится 0 - лампочка не горит.
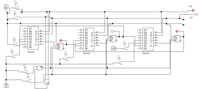
Действуя таким образом, заносим в регистр число 6 (110):
Заметим, что при разомкнутом R занесение не производится - так как на инверсивные входы R триггеров подается 0, что означает сброс.
Так же следует обратить внимание, что занесение происходит по началу синхроимпульса, то есть, чтобы занести две одинаковых цифры, необходимо раза замкнуть, разомкнуть и снова замкнуть ключ C.
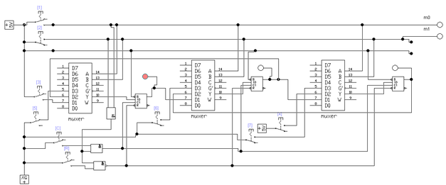
3) с параллельным занесением:
При замкнутых ключах 1 и 2, устанавливаем ключи 5,6,7 соответственно в нужные положения, по началу синхроимпульса лампочки будут отображать занесенные 1 и 0 в соответствующие разряды:
4) ограничение ввода
При разомкнутых ключах 1 и 2 регистр хранит свое состояние при изменении состояния любых ключей:
Примечание: при разомкнутом R -производится запись.
Характеристики
Тип файла документ
Документы такого типа открываются такими программами, как Microsoft Office Word на компьютерах Windows, Apple Pages на компьютерах Mac, Open Office - бесплатная альтернатива на различных платформах, в том числе Linux. Наиболее простым и современным решением будут Google документы, так как открываются онлайн без скачивания прямо в браузере на любой платформе. Существуют российские качественные аналоги, например от Яндекса.
Будьте внимательны на мобильных устройствах, так как там используются упрощённый функционал даже в официальном приложении от Microsoft, поэтому для просмотра скачивайте PDF-версию. А если нужно редактировать файл, то используйте оригинальный файл.
Файлы такого типа обычно разбиты на страницы, а текст может быть форматированным (жирный, курсив, выбор шрифта, таблицы и т.п.), а также в него можно добавлять изображения. Формат идеально подходит для рефератов, докладов и РПЗ курсовых проектов, которые необходимо распечатать. Кстати перед печатью также сохраняйте файл в PDF, так как принтер может начудить со шрифтами.
















