[МИС] Курсовой (1075820), страница 3
Текст из файла (страница 3)
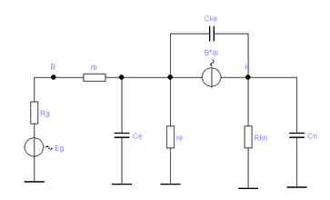
Рис. 13. Т-образная схема замещения транзистора для работы на средних частотах
Сравним полученные результаты с расчетными:
Погрешности, полученные в результате проверки являются приемлемыми, а значит расчет был проведен верно.
3.6 Расчёт емкостей конденсаторов и верхней граничной частоты усиления
Эквивалентная постоянная времени для нижней граничной частоты усилителя:
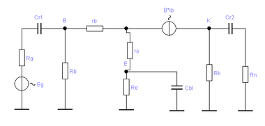
Как сказано выше, в области низких частот на прохождение сигнала влияют лишь конденсаторы
,
,
(рис. 14). Поэтому можно записать
где постоянные времени перезарядки
,
,
определяются при условии, что в схеме присутствует лишь единственный (соответствующий) конденсатор.
Рис. 14. Малосигнальная схема усилителя для низких частот
Ёмкости конденсаторов рассчитаем, полагая, что
,
,
дают одинаковый вклад в эквивалентную постоянную времени перезарядки всей схемы
, то есть:
Из формул - находим:
Итак, расчёт емкостей разделительных и блокировочного конденсаторов завершён. Перейдём к прогнозированию верхней граничной частоты усиления.
В области высоких частот нельзя пренебрегать инерционностью транзистора. Поскольку коллекторный переход закрыт, то обладает барьерной ёмкостью
, где
– ёмкость коллектора при напряжении база-коллектор
. Кроме того, необходимо учитывать диффузионную ёмкость
открытого эмиттерного перехода. Эти особенности учтены в схеме рис. 15.
Рис. 15. Малосигнальная схема усилителя для высоких частот
Сначала рассчитаем величины емкостей
и
.
Постоянное напряжение база-коллектор в схеме усилителя (см. табл. 3):
Барьерная ёмкость коллекторного перехода при напряжении
:
где
– контактная разность потенциалов коллекторного перехода;
– коэффициент плавности эмиттерного перехода. Таким образом,
Для расчёта емкости
необходимо предварительно вычислить верхнюю частоту транзистора
и среднее время жизни неосновных носителей в базе
Постоянные времени перезарядки конденсаторов схемы рис. 15:
Можно показать, что в области высоких частот, эквивалентная постоянная времени для всей схемы
где
– коэффициент, описывающий условия работы транзистора в схеме с общим эмиттером. Тогда
Верхняя граничная частота усилителя:
Теперь можно определить среднюю частоту усилителя (на этой частоте разность фаз входного и выходного сигнала инвертирующего усилителя равна
):
3.7 Моделирование работы схемы на переменном токе
Для начала приведем полученные значения сопротивлений и емкостей к стандартному ряду Е24.
| № | Величина | Теоретические данные | В соответствии с рядом Е24 |
| 1 | Cр1 | 2,36*10-7 [Ф] | 2,4*10-7 [Ф] |
| 2 | Cр2 | 7,7*10-8 [Ф] | 7,5*10-8 [Ф] |
| 3 | Cбл | 8,9*10-5 [Ф] | 9,1*10-5 [Ф] |
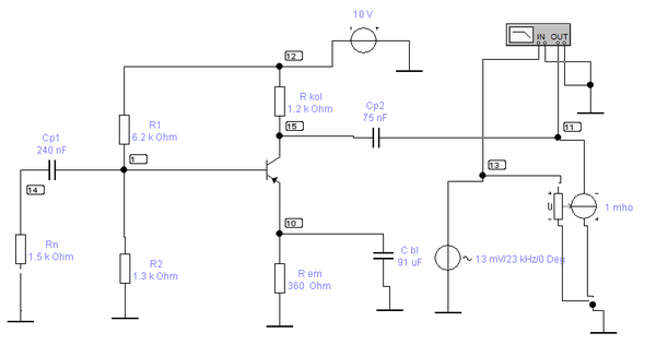
Теперь промоделируем схему для проверки расчета конденсаторов (рис.16). Далее представлена зависимость выходного и входного сигналов от времени – рис. 17.
Рис. 16. Схема моделирования на переменном токе
Рис. 17. Зависимость входного и выходного сигналов от времени
Как видно из графика сигналы лежат в противофазе, что значит, что расчет конденсаторов был выполнен верно.
Далее промоделируем, при какой амплитуде входного сигнала начинают появляться нелинейные искажения. Семейство выходных сигналов представлено ниже на рис. 18
Как видно из графика при амплитуде большей, чем 15 мВ начинают возникать искажения. Погрешность составляет
, что вполне приемлемо.
Рис. 18. Семейство выходных сигналов
В окрестности рабочей точки усилитель можно представить как линейный четырёхполюсник, поэтому можно построить его амплитудно-частотную (АЧХ) и фазо-частотную (ФЧХ) характеристики.
Рис. 19. Амплитудно-частотная характеристика усилителя
Рис. 20. Фазо-частотная характеристика усилителя
Рис. 21. Схема для определения зависимости входного сопротивления усилителя от частоты
Рис. 22. Зависимость входного сопротивления усилителя от частоты
Как видно из рисунка 22, входное сопротивление усилителя на средней частоте равно
.
Рис. 23. Схема для определения зависимости выходного сопротивления усилителя от частоты
Рис. 24. Зависимость выходного сопротивления усилителя от частоты
Выходное сопротивление усилителя на средней частоте (рис. 16) равно
3.8 Изучение реакции усилителя на импульсный сигнал
Импульсный сигнал, проходя через усилитель, искажается. Искажение сигнала тем больше, чем уже полоса пропускания усилителя. Теоретически можно предсказать время нарастания фронта
и относительный спад вершины
выходного сигнала.
Е
сли подавать на вход усилителя прямоугольные импульсы напряжения с частотой
(полупериод такого сигнала
), то
Для проверки полученных данных в качестве генератора Eг в схему усилителя включим генератор прямоугольных импульсов (рис. 20). Следует отметить, что амплитуда прямоугольного импульса должна быть достаточно малой (меньше
в 4-5 раз), чтобы не перегрузить усилитель.
Рис. 25. Схема с генератором прямоугольных импульсов
Рис. 26. Эпюры напряжений
Из эпюров выходного напряжения (рис. 26) находим, что
и
.
Увеличим Er в 10 раз. Исследуем, как изменятся время фронта и спада.
Рис. 27. Эпюры напряжений при увеличении амплитуды в 10 раз
Из эпюров (рис. 27) находим, что
и
.
3.9 Анализ результатов моделирования работы схемы на переменном токе
Таблица 4. Сопоставление данных теоретического расчёта и результатов моделирования
работы схемы на переменном токе
По результатам моделирования работы усилителя на переменном токе можно сделать следующие выводы:
-
Усилитель имеет относительно узкую полосу пропускания сигнала и является инвертирующим, поскольку на средней частоте разность фаз входного и выходного сигнала равна
. -
Входное и выходное сопротивления усилителя частотнозависимы. С увеличением частоты сигнала эти сопротивления уменьшаются из-за возрастающего шунтирования транзистора ёмкостью
. -
Амплитудная характеристика содержит такую важную информацию, как коэффициент усиления по напряжению усилителя и максимально допустимую амплитуду входного сигнала, при которой ещё нет нелинейных искажений.
-
Результаты моделирования, в целом, подтверждают данные теоретического расчёта (см. табл. 4). Довольно большое расхождение теоретических и экспериментальных данных при определении нижней граничной частоты усиления
связано с допущением, принятом при теоретическом расчёте, о независимом влиянии емкостей
,
,
на свойства усилителя в области низких частот.
4. Выводы
В ходе выполнения данной курсовой работы был произведён расчёт усилителя, построенного по схеме с общим эмиттером. Результаты всех аналитических расчётов были проверены с помощью моделирования. В итоге получен усилитель с достаточно высоким коэффициентом усиления по напряжению, по мощности и имеющий сравнительно неширокий диапазон частот.
Изменения параметров транзистора (теплового тока коллектора и коэффициента усиления по току) слабо влияют на положение его рабочей точки (разъяснить почему).
Для сложных нелинейных электрических цепей при расчётах можно строить более простые эквивалентные схемы, пренебрегая частью параметров исходной схемы. Так, можно строить отдельные схемы для расчёта режимов работы схемы по постоянному и переменному току, для расчёта инерционности в различных частотных областях. Как показало выполнение данного проекта, грамотный отсев малосущественных параметров (каких перечислить) значительно сокращает сложность вычислений, обеспечивая, тем не менее, приемлемую точность результата.















