[МИС] Курсовой (1075820), страница 2
Текст из файла (страница 2)
(Поскольку используется кремниевый транзистор, то
).
Если подставить и в , обозначив
, то получим
Значение
можно найти из условия обеспечения заданной стабильности рабочей точки транзистора. Поскольку
, то
Теперь представляет собой уравнение относительно сопротивления
. Решая , находим
Желая получить
, рассчитаем величину сопротивления
:
Проведя теоретические расчеты, мы пришли к следующим результатам:
3.2 Моделирование работы схемы на постоянном токе
Для моделирования работы электрических схем будем использовать программу Electronics Workbench 5.12 Pro (как наиболее изученную).
Параметры транзистора (рис. 3) назначим из следующих соображений. Для кремниевых транзисторов типовым значением тока насыщения (Saturation current) при комнатной температуре является
. В качестве значения коэффициента усиления в схеме с общим эмиттером (Forward current gain coefficient) возьмём среднее значение (см. табл. 2 – параметр
)
. Типовыми значениями коэффициента усиления тока в схеме ОЭ при инверсном включении (Reverse current gain coefficient) и объёмного сопротивления базы (Base ohmic resistance) являются соответственно
и
.
Рис. 3. Параметры модели транзистора ГТ310Б
Время переноса заряда через базу (Forward transit time) рассчитаем как (см. табл. 2)
. Время переноса заряда через базу в инверсном включении (Reverse transit time)
. Оба перехода транзистора будем считать плавными, поэтому коэффициенты плавности эмиттерного (B-E junction grading coefficient) и коллекторного (B-C junction grading coefficient) переходов положим равными 0.333.
Напряжение Эрли (Early voltage) примем равным
(см. табл. 2). Ток начала спада усиления по току (Forward beta high-current knee-point) положим равным
(см. табл. 2).
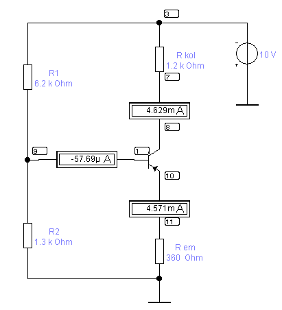
Картина распределения узловых потенциалов представлена в табл. 3.
Рис. 4. Моделирование работы усилителя на постоянном токе
Отклонение тока коллектора от заданного значения
, что приемлемо.
Таблица 3. Распределение узловых потенциалов в схеме рис. 4.
Построим передаточную характеристику. Схема для ее снятия представлена на рис. 5, характеристика с нанесенной на нее рабочей точкой – на рис. 6.
Рис. 5. Схема для снятия передаточной характеристики
Рабочая точка
Н.А.Р.
насыщение
отсечка
Рис. 6. Передаточная характеристика участка база-коллектор для схемы рис. 5
Расположение рабочей точки усилителя – в середине линейной части НАР:
Построим семейство выходных ВАХ. Для построения будем использовать схему, приведенную на рис. 7. Результат построения с нанесенной на него рабочей точкой представлен на рис. 8
Рис. 7. Схема для снятия семейства ВАХ
Рабочая точка
Рис. 8. Семейство выходных ВАХ для транзистора
Отклонение тока коллектора от заданного значения
, что также приемлемо.
3.3 Изучение влияния изменения параметров транзистора на работу усилителя
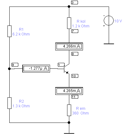
a) Проанализируем поведение схемы при увеличении в 2 раза коэффициента усиления по току. Следовательно, выставим внутри модели транзистора B=2*120=240. После этого проверим значение коллекторного тока.
Результат проверки представлен ниже на рис.9
Рис. 9. Схема при увеличении коэффициента усиления по току в 2 раза
Видно, что значение коллекторного тока практически не изменилось. Отклонение тока коллектора от заданного значения
, что приемлемо (особенно учитывая, что при изменении коэффициента усиления математическая модель Electronics Workbench также изменяет тепловые токи эмиттерного и коллекторного переходов).
b) Теперь проанализируем поведение схемы при увеличении в 10 раз неуправляемого тока коллекторного перехода
.
Результат проверки представлен ниже на рис.10
Рис. 10. Схема при увеличении неуправляемого тока коллекторного перехода в 10 раз
Опять же видно, что значение коллекторного тока практически не изменилось. Отклонение тока коллектора от заданного значения
, что приемлемо.
3.4 Анализ результатов моделирования работы схемы на постоянном токе
Результаты аналитического расчёта практически совпадают с результатами моделирования. Различие между ними не превышает 11%. Наличие этих расхождений объясняется следующим:
-
при аналитическом расчёте не учитывался обратный ток коллекторного перехода
; -
в процессе аналитического расчёта не учитывалось сопротивление базовой области транзистора и эффект модуляции базы (эффект Эрли);
-
отсутствуют детальные описания алгоритмов, используемых программой Electronic Workbench, что затрудняет осознанное задание многочисленных параметров и потенциально является источником ошибок.
3.5 Определение малосигнальных параметров схемы
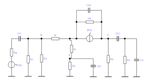
Чтобы получить малосигнальную модель (рис.11) усилителя (рис.1), необходимо транзистор VT1 заменить малосигнальной Т‑образной схемой и учесть, что выводы, подключённые к шине питания, всегда имеют постоянный потенциал, что эквивалентно их заземлению на переменном токе.
Рис. 11. Малосигнальная схема усилителя
Далее для простоты будем считать, что сопротивление
достаточно велико (не шунтирует генератор тока). Тогда его можно исключить из схемы.
Конденсаторы
,
,
имеют большое сопротивление на низких частотах, что приводит к спаду амплитудно-частотной характеристики (АЧХ) усилителя в области низких частот. Шунтирующее действие конденсаторов
,
проявляется на высоких частотах и приводит к спаду АЧХ в этой области. Как правило, в области средних частот АЧХ усилителя идёт горизонтально – это позволяет сказать, что в данной частотной области ни один из конденсаторов не оказывает существенного влияния на прохождение сигнала. Поэтому, для различных частотных областей можно строить отдельные малосигнальные схемы, более простые, чем универсальная (рис.11).
Построим малосигнальную схему усилителя для области средних частот. Как было сказано, в этой области частотной области не один из конденсаторов в схеме (рис.11) существенно не влияет на прохождение сигнала, поэтому закоротим их. Кроме того, коэффициент усиления тока будем считать не комплексной (что необходимо для учёта ёмкостей переходов транзистора), а действительной величиной. Получим схему (рис.12), по которой легко вычислить основные малосигнальные параметры усилителя.
Рис. 12. Малосигнальная схема усилителя для средних частот
Дифференциальное сопротивление эмиттерного перехода транзистора:
Входное сопротивление транзистора, включённого по схеме с общим эмиттером:
Как видно из рис. 12, входное сопротивление усилителя:
Выходное сопротивление усилителя:
Если обозначить
, то коэффициент усиления по напряжению:
Коэффициент усиления по току:
Коэффициент усиления мощности:
Коэффициент передачи ЭДС генератора:
Амплитуда входного напряжения, при которой начинают возникать нелинейные искажения, приблизительно можно вычислить (см. рис. 5) как
Промоделируем схему малосигнального усилителя для средних частот, чтобы проверить правильность результатов, заменив транзистор его эквивалентной Т-образной схемой замещения транзистора для работы на средних частотах (рис.13).














