Пособие к лабораторной работе №4 (Вариант 3) (1075498), страница 2
Текст из файла (страница 2)
Временные диаграммы сигналов генератора.
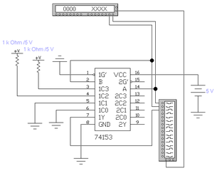
4. Исследование ИМС 533КП12 в качестве стробируемого коммутатора цифровых сигналов:
- на информационные входы мультиплексора подать комбинацию входных сигналов с тумблерного регистра (см. п. 1);
- на адресные входы A1, A0 мультиплексора подать сигналы с выходов Q1, Q0 3-разрядного двоичного счетчика на JK-триггерах;
- снять временную диаграмму на выходе одного из мультиплексоров при
;
Иванцовым В.И. было предложено на информационные входы мультиплексора подать следующую комбинацию входных сигналов:
Схема 4. Схема для исследования ИМС 533КП12 в качестве стробируемого коммутатора цифровых сигналов.
Временные диаграммы сигналов на выходе:
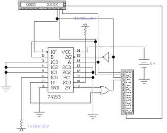
5. Построить схему мультиплексора 8-1 на базе ИМС 533КП12. Следует помнить, что разрешение выхода осуществляется сигналом
, т. е. сигналом низкого уровня. Снять временную диаграмму работы мультиплексора 8-1.
Схема 5. Схема мультиплексора 8-1 на базе ИМС 533КП12.
Временная диаграмма работы мультиплексора 8-1.
6. Составить отчет.
стр. 6 из 6















