Амплитудная модуляция и детектирование АМ (1075485)
Текст из файла
Амплитудная модуляция и детектирование АМ-сигнала.
Задачей лабораторной работы является исследование методом моделирования характеристик амплитудного модулятора и диодного детектора, определение условий их работы при внесении минимальных искажений.
Техническое задание на данную лабораторную работу см. файл ТЗ-АМ+Д.DOC.
Часть 1. Параметрический амплитудный модулятор.
-
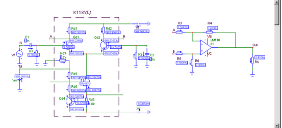
Набрать на рабочем поле МС7 принципиальную схему параметрического амплитудного модулятора на базе дифференциального усилительного каскада, представленную на рис.1 либо вызовете файл АМ-ДУ.CIR.
Рис. 1. Принципиальная схема амплитудного модулятора на основе дифференциального усилительного каскада, выполненного в интегральном исполнении (К118УД1).
При наборе на МС7 схемы дифференциального каскада К118УД1 можно использовать в ней транзисторы типа К315А, а номиналы резисторов должны соответствовать величинам, указанным на рис. 1. Микросхема К118УД1 работает от источника питания (V1 и V2) 6.3 В. Генератор синусоидального напряжения Vf выполняет роль несущих колебаний. При вызове на рабочее поле МС7 данного синусоидального генератора выбирается Model 1MHZ, для которого заказывается частота (F) несущих колебаний, указанная в техническом задании fn на данную лабораторную работу, и амплитуда напряжения (А), равная 10 мВ. Выбор амплитуды несущих колебаний определяется условием линейного режима усиления дифференциального усилительного каскада на биполярных транзисторах (<30 мВ).
Для измерения статической модуляционной характеристики на схеме рис. 1. Используется источник постоянного напряжения VM, для которого задается первоначально напряжение (Value) равное нулю. Напряжение данного источника определяет ток генератора тока дифференциального каскада К118УД1, выполненного на транзисторе Qd3.
На операционном усилителе Х1 собран простейший дифференциальный усилительный каскад, позволяющий согласовать симметричный выход усилителя К118УД1 с несимметричной нагрузкой Rn и дополнительно получить усиление промудулированного напряжения.
Следует обратить внимание, что на рис. 1. Вместо проведения соединительных проводов с выхода КД118УД1 на вход дифференциального каскада на ОУ Х1 проставлены наименования одноименных узлов (А и В). Данный способ соединения одноименных узлов разрешен в МС7.
После окончательного набора схемы амплитудного модулятора ее работоспособность проверяется проведением расчета по постоянному току. Для этого выбирается тип анализа Dynamic DC (Alt+4), по которому фиксируются напряжения в узлах и токи в ветвях. Результаты расчета по постоянному току переносятся в рабочий Word-файл.
Р
ис. 2а. Карта напряжений в амплитудном модуляторе.
Р
ис. 2б. Карта токов в амплитудном модуляторе.
В отчете по данной работе следует сравнить аналитический расчет напряжений и токов в данной схеме с результатами данного анализа, оценить изменение коэффициента усиления напряжения несущих колебаний при изменении напряжения VM от – 6 В. до +6 В, т.е. определить максимально возможный коэффициент модуляции.
-
Измерить статическую модуляционную характеристику параметрического амплитудного модулятора.
В классическом представлении под статической модуляционной характеристикой АМ-модулятора понимают изменение тока первой гармоники на выходе активного элемента в зависимости от изменения постоянного управляющего напряжения на входе, выполняющего роль модулирующего напряжения, при постоянной входной амплитуде напряжения несущих колебаний. Данная характеристика позволяет определить оптимальный режим работы АМ-модулятора, когда реализуется максимальный коэффициент модуляции с минимальными искажениями. В анализируемой схеме АМ-модулятора фильтрация низкочастотных (модулирующих) колебаний происходит за счет подавления синфазного сигнала дифференциальным усилительным каскадом К118УД1 (модулирующее напряжение VM управляет током ГСТ, для усилителя является синфазным напряжением). Поэтому за статическую модуляционную характеристику АМ-модулятора можно принять изменение коэффициента усиления (т.е. измерять напряжение на выходе V(out)) от входного постоянного напряжения VM при постоянной амплитуде напряжения Vf несущих колебаний. Так как данная амплитуда выбрана равной 10 мВ, когда усиление происходит в линейном режиме, то статическая модуляционная характеристика может быть получена по результатам многовариантного (Stepping) анализа АС… с дискретным изменением напряжения источника VM(например, от –6 В. до +6 В. с шагом 2В). Одновременно данный анализ определяет диапазон частот несущих колебаний, которые могут быть использованы в данной схеме АМ-модулятора. Пример заказа параметров на проведения анализа АС… показан на рис. 3.
Р
ис. 3а. Заказ параметров проведения анализа АС…
Р
ис. 3б. Параметр проведения многовариантного анализа АС…
Обратите внимание, что поскольку схема дифференциального усилителя КД118УВ1 имеет широкую полосу усиления, то использован логарифмический закон изменения частоты. Для этого в окне Freguency Step указано Log , а для увеличения точности расчета в активизированном при этом окне Number of Points задано число точек расчета на одной декаде (на рис. 3а – 5100). Для получения более полной информации заказано получения амплитудно-частотной характеристики как дифференциального каскада К118УД1 (V(A,B)), так и на выходе ОУ (V(out)).
После заполнения параметров проведения многовариантного анализа дается команда на его проведение (Run), пример результатов которой приведен на рис. 4.
Р
ис. 4. Амплитудно-частотные характеристики параметрического АМ-модулятора.
Из полученного набора АЧХ с использованием пиктограммы Cursor Mode (F8) следует построить (желательно с помощью Mathcada) изменение коэффициента усиления на частоте несущих колебаний от постоянного управляющего напряжения VM, которое и принимается за статическую модуляционную характеристику параметрического АМ-модулятора. Пример построения такой характеристики представлен на рис. 4.
Рис. 4. Статическая модуляционная характеристика параметрического АМ-модулятора.
Из данной характеристики следует, что в исследуемом модуляторе можно получить АМ-сигнал заменой постоянного модулирующего напряжения на переменное. Практическая линейность статической модуляционной характеристики указывает на то, что амплитудная модуляция будет происходить без существенных искажений во всем диапазоне изменения коэффициента модуляции (0 – 1). Если модулирующее напряжение одно-тональное, то коэффициент модуляции будет пропорциональным амплитуде этого напряжения. Для получения 100% модуляции амплитуда модулирующего напряжения должна быть равна 6 В., при которой коэффициент усиления для высокочастотного напряжения будет меняться от 310 до 0 при отрицательной полуволне, либо от 310 до 600 при положительной полуволне. Некоторое отличие изменения коэффициента усиления для разной полярности полуволн модулирующего напряжения определяет не идеальность работы данного амплитудного модулятора.
-
Исследовать работу параметрического АМ-модулятора при тональной модуляции на заданной частоте FМ.
Проведите замену в схеме источника постоянного напряжения VM генератором синусоидального напряжения с заданной частотой FМ модуляции, указанной в техническом задании на данную лабораторную работу. Для этого удалите из схемы источника постоянного напряжения VM, а взамен его поставьте генератор синусоидального напряжения. Когда при постановке генератора синусоидального напряжения отпускается «левая мышка», то на экране появляется панель заказа модели и обозначения на схеме этого генератора. Первоначально панель появляется с выделенной строкой MODEL=, и тогда вводится имя генератору в окне Value, например, FM. Напомним, что если в исследуемой схеме необходимо иметь несколько гармонических генераторов с разными параметрами, то каждый из них должен иметь свое имя. После указания имени генератора заказывается его частота в окне F и амплитуда в окне А. Далее, выделяется строка PART= и вводится в окне Value желаемое обозначение генератора на схеме, например, VM. Пример заполнения панели обозначения и параметров генератора модулирующего напряжения показан на рис. 5.
Р
ис. 5. Панель заказа обозначения и параметров генератора модулирующего напряжения.
После заполнения обозначения и параметров генератора модулирующего напряжения дается согласие (ОК) на их введение в схему параметрического модулятора, которая примет вид, показанный на рис. 6.
Р
ис. 6. Принципиальная схема параметрического модулятора.
После проведения замены генератора модулирующего напряжения следует обратиться к типу анализа Transient…(Alt+1), по результатам которого просматриваются осциллограммы выходного напряжения и оцениваются параметры амплитудно-модулируемого напряжения.
При заказе параметров проведения данного анализа (Transient Analysis Limits) первоначально укажите время проведения расчета (окно Time Range) равное двум периодам TM модулирующего напряжения (TM =1/FМ). Назначьте шаг расчета (окно Maximum Time Step) не менее 0.01 периода Tf несущих колебаний (Tf=1/fn) и используйте автоматический выбор масштаба построения графиков (в окне Auto Scale Ranges поставьте галочку). Закажите построение на первом графике осциллограмму модулирующего напряжения V(N), а на втором графике осциллограмму выходного напряжения V(out). Типичный вид заказа параметров первоначального анализа Transient для исследования работы АМ-модулятора показан на рис. 7, а соответствующее решение на рис. 8.
Р
ис. 7. Заказ первоначального анализа Transient для исследования работы АМ-модулятора.
Р
ис. 8. Осциллограммы модулирующего напряжения (V(M)) и выходного напряжения (V(out)) модулятора.
Убедившись, что амплитуда высокочастотных (несущих) колебаний на выходе модулятора изменяется по закону изменения низкочастотного (модулирующего) сигнала, перейдите к количественной оценки амплитудно-модулируемого напряжения.
Задачей является определения зависимостей коэффициента модуляции m и коэффициента нелинейных искажений Kn АМ-сигнала от амплитуды модулирующего напряжения. Если коэффициент модуляции m может быть измерен по осциллограмме АМ-сигнала, то для оценки возникающих нелинейных искажений необходим спектральный состав выходного напряжения модулятора. Коэффициент модуляции m по осциллограмме выходного напряжения оценивается как
где Umax, Umin – максимальная и минимальная амплитуда высокочастотных колебаний АМ-сигнала.
Идеальный однотональный АМ-сигнал содержит в своем спектре три составляющие: на частоте fn несущих колебаний с амплитудой Um и две боковые частоты (fn FM), отличные на частоту FM модулирующего напряжения, с амплитудами Umб=(m*Um)/2. Поэтому по спектральному составу выходного напряжения АМ-модулятора коэффициент модуляции m определяется как
Характеристики
Тип файла документ
Документы такого типа открываются такими программами, как Microsoft Office Word на компьютерах Windows, Apple Pages на компьютерах Mac, Open Office - бесплатная альтернатива на различных платформах, в том числе Linux. Наиболее простым и современным решением будут Google документы, так как открываются онлайн без скачивания прямо в браузере на любой платформе. Существуют российские качественные аналоги, например от Яндекса.
Будьте внимательны на мобильных устройствах, так как там используются упрощённый функционал даже в официальном приложении от Microsoft, поэтому для просмотра скачивайте PDF-версию. А если нужно редактировать файл, то используйте оригинальный файл.
Файлы такого типа обычно разбиты на страницы, а текст может быть форматированным (жирный, курсив, выбор шрифта, таблицы и т.п.), а также в него можно добавлять изображения. Формат идеально подходит для рефератов, докладов и РПЗ курсовых проектов, которые необходимо распечатать. Кстати перед печатью также сохраняйте файл в PDF, так как принтер может начудить со шрифтами.














